KOZY HEAT Bellingham 44 Direct Vent Fireplace Instructions
Please leave these reference guides at the installation location until the installation is finished. See owners manual for full installation and finishing instructions before making final decisions as information is subject to change.
Specifications (all measurements are in inches)
- GAS LINE OPENING: LEFT SIDE
- ELECTRICAL ACCESS: LEFT SIDE
Model BTU Height Front Width Back Width Depth Glass Viewing Area Actual Framing Actual Framing Actual Framing Actual Framing BHM‐44 49,500 35‐1/4 46‐1/4 50‐5/8 57‐5/8 50‐5/8 57‐5/8 20 22 44‐7/16 x 24‐7/8
Framing Opening

| Dimension | BHM‐44 |
| A | 88 |
| B | 46‐1/4 |
| C | 57‐5/8 |
| D | 22 |
| E | 60‐1/2 |
HORIZONTAL TERMINATION
VERTICAL TERMINATION
CORNER INSTALLATION
| F | G | H | I | J | K | L | M | N |
| 22 | 57‐5/8 | 22 | 57‐5/8 | 88‐1/2 | 57‐5/8 | 22‐1/2 | 44‐1/4 | 62‐1/2 |
Finishing Clearances

| Dimension | ||||
| O | P | Q | R | S |
| 60‐5/8 | 45‐3/16 | 8‐1/16 | 44‐1/2 | 24‐15/16 |
COMBUSTIBLE MATERIAL ALLOWED
NON‐COMBUSTIBLE ZONE
NON‐COMBUSTIBLE ZONE ‐NO SCREWS ALLOWED ‐
Mantel Clearances

Each square represents 1” of mantel projection
| Dimension | ||||
| T | U | V | W | X |
| 27‐1/2 | 16 | 19‐1/2 | 25‐1/2 | 25 |
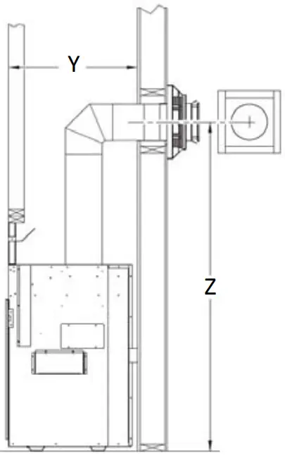
Horizontal Termination Framing

Minimum Natural & LP Gas
| Dimension | BHM‐44 |
| Y | 22 |
| Z | 67‐3/4 |
Horizontal Venting Minimum Requirements

2 options shown here. Consult venting chart in manual for additional options & above minimum requirements
H = Horizonta
V = Vertical
| Requirement | BHM‐44 |
| (NG/LP) Vertical Min | 24 + 90o Elbow |
| (NG/LP) Horizontal Min | 6” |
| (NG/LP) Horizontal Max | 24” |

| Requirement | BHM‐44 |
| (NG/LP) Vertical Min | 36 + 90o Elbow |
| (NG/LP) Horizontal Min | 6” |
| (NG/LP) Horizontal Max | 8 ft. |
Vertical Venting Minimum Requirements

| Requirement | BHM‐44 |
| (NG/LP) Vertical Min | 3 ft. |
| (NG/LP) Vertical Max | 50 ft. |

Vertical Terminations with Reducer
| Requirement | BHM‐44 |
| (NG/LP) Vertical Min | 4” x 6‐5/8” Reducer + 3 ft. |
| (NG/LP) Vertical Max | 50 ft. |



















