Anolis Ambiane SP16 Recessed User Manual


Version 1.0
Attention
The unit must be installed by a qualified electrician in accordance with all national and local electrical and construction codes and regulations.
The unit was designed for indoor use only.
Do not install the unit near highly inflammable liquids or materials.
Do not allow anything to rest on the unit.
Do not install the unit near an open flame.
Do not install the unit in dirty, dusty or badly ventilated location.
Avoid looking directly into the light beam at close range!
A ceiling (structure) intended for installation of the unit(s) must safely hold at least 5 times the weight of the unit(s) fastened on it.
Sufficient air accessing to the housing of the unit has to be ensured, there must not be any heat or anti-noise insulation).

Unsuitable for covering by heat insulation material
Immunity of the equipment is designed for electromagnetic environments E1, E2, E3 according to the standard EN55103-2 ed.2 Electromagnetic compatibility. Product family standard for audio, video, audiovisual and entertainment lighting control apparatus for professional use. Part 2: Immunity.
The product (covers and cables) must not be exposed to a high frequency electromagnetic field higher than 3V/m.
The installation company should check levels of possible interferences above the tested levels E1,E2,E3 given by this standard (e.g. transmitters in surrounding area) before installing the equipment.
Emission of the equipment complies with the standard EN55032 Electromagnetic compatibility of multimedia equipment – Emission Requirements according to class B.
Fixture exterior view
Version with spring clips

Version with yoke

Installation
The Ambiane SP16 must be installed by a qualified electrician in accordance with all national and local electrical and construction codes and regulations.
Always switch off power supply of the control unit before connecting or disconnecting the control unit or the LED unit.
The lower ceiling (or another structure) intended for installation of the Ambiane(s) SP16 must safely hold at least 5 times weight of the Ambiane(s) SP16 placed on it.
- Prepare a circular opening in the lower ceiling. Max. thickness of the lower ceiling can be 18 mm (0.71 in).

- If you install Ambiane SP16 Recessed with yoke.
Remove the top part of the yoke (11) from the unit by unscrewing two screws (12) with washers.
Fasten the top part of the yoke (11) on the ceiling or another structure by means of three openings in the yoke.
- Fasten the control unit (1) on the ceiling by means of two holes in the housing of the control unit.

- Install the terminal block (2) on the LED unit cable.
- Install the terminal block (3) on the DMX cable and connect it to the PCB RB 3729 of the control unit (1).
- Install the terminal block (4) on the supply cable connect it to the PCB RB 3729 of the control unit (1).
- Install another terminal blocks on cables according to requirements of current installation.
Example of connection:
The DIP switch (6) is accessible by the aperture (5) in the cover of the control unit (1).
LED unit connection (cable LSYY 5×18 AWG)
Strip these lengths for cable connection
Primary power connection
Secondary power connection
DMX connection
0-10V connection
DMX connectors are used for 0-10V control
Primary and secondary power.
The primary power input serves for a standard power (e.g. Ambiane Power AP).
The secondary power input serves for a backup power (in case that primary power failed).
If both power inputs are under voltage, the primary power has a priority and the secondary power is disabled. In case of primary power loss, the secondary power is enabled.
If the fixture is supplied via the secondary power, the light output of the fixture is a white colour 3200K (RGBW, TW version) and its light intensity can be set by a trimmer (7). - Set the DIP switch (6) according to your operation mode. This DIP switch is accessible by aperture (5) in the cover of the control unit (1). Please see the chapter 3.1 DMX and DALI address setting and control. The fixture can be controlled by one of the following methods:
DMX 512
DALI
0-10V (PW or TD version only)
The fixture is equipped with two DMX and DALI connection blocks (on the PCB RB 3729) for easy connection to a DMX or DALI chain (In/Out method). - After connecting needed cables to the control unit, press both spring clips (8) upwards and insert the LED unit (9) into prepared hole in the lower ceiling (10). The LED unit will stay fixed in desired position by means of the two springs. Connect the terminal block on the LED unit cable to the control unit.

- If you install Ambiane SP16 Recessed with yoke.
After connecting needed cables to the control unit, insert the LED unit (9) into prepared hole in the lower ceiling (10) and screw the bottom part of the yoke (13) to the top part of the yoke (11) by means of two screws (12) with washers. Connect the terminal block on the LED unit cable to the control unit.
DMX and DALI address setting and control
The DIP switch on the control PCB (RB3729) allows you to set DMX address and run a test light.

DIP 10 – if it is switched to ON=test light (the fixture lights at 3200K (for RGBW and TW version)).
DIP 11 – has to be switched to OFF position to receive DMX 512 and DALI, position ON=0-10V control.
Note: If DIP 11=OFF (fixture is controlled by DMX and DALI), the last coming command switches the fixture to the corresponding operation mode (DMX operation by a DMX command, DALI operation by a DALI command). E.g. the fixture stays in a DALI operation and last coming command is a DMX command which switches the fixture to DMX operation. Next command is a DALI command and switches the fixture to the DALI operation etc.
If you need the permanent DALI operation, you have to send a DALI command 8 to the fixture.
DMX control
The DMX start address, is the first channel used to receive instructions from the DMX controller. The address may be any channel from 1 to 512. DMX address can be set either by DIP switch or by RDM. DMX address set by RDM overwrites address set by DIP switch and vice versa. The green LED on PCB signals way of DMX address setting:
LED lights-DMX address is set by means of the DIP switch.
LED does not light-DMX address is set by means of RDM.
The DIP 11 has to be set to OFF position.
Example of DMX addresses:

DALI control
Addressing of the fixture has to be made by means of an external DALI controller.
If you need to start the permanent DALI control of the fixture (fixture will not respond to DMX commands), the external DALI controller has to send activating command (8=ON).
If you need to stop the permanent DALI control of the fixture, the external DALI controller has to send deactivating command (0=OFF).
0-10V control
DIP 11 has to be set in ON position. 0-10V operation has priority to DALI and DMX commands. The option is applicable for the PW and TD version of the Ambiane SP16 only.
RDM
This fixture supports RDM operation. RDM (Remote Device Management) is a bi-directional communication protocol for use in DM X512 control systems, it is the new open standard for DMX512 device configuration and status monitoring.
RDM allows you to set a DMX address, select DMX mode, readout software version of the fixture etc. It is also used for fixture software update by means of the Robe Uploader.
RDM model ID for the Ambiane SP16 0x012b.


DMX protocols
Variant RGBW, version 1.0

DMX mode has to be set by RDM.
Variant TW, version 1.1

Variant TD, PW version 1.0

Technical specifications
Nominal input voltage: 48V DC
Input voltage range: 44-50V DC
Max. power consumption: 10W
Light source: 15 x single colour LED
CRI: 90+
Beam angle: 30°, 60°
Projected lumen maintenance: L90B10 >90.000 hrs, Ta = 25°C / 77°F °F)
Color variants: RGBW (W – 2700K or 4000K), Pure White, Tunable White, Tungsten Dim
Colour temperature of white: PW 2700 K or 4000K, TW 2700 – 4000K, TD 3200K
Control: DMX, DALI 2, RDM, 0-10V
Settings/Addressing: DIP Switch, RDM
DMX channels (RGBW variant): 4 (Mode 1), 3 (Mode 2), 12 (Mode 3), 3 (Mode 4), 6 (Mode 5)
DMX channels (TW variant): 2 (Mode 1), 3 (Mode 2)
DMX channels (TD, PW variant): 2 (Mode 1), 2 (Mode 2)
Power supply: Ambiane Power AP, Ambiane Power Rack
Operating ambient temp. range: -20 °C / +40 °C (-4 °F / +104 °F)
Total heat dissipation: 26 BTU/h (calculated)
Cooling: convection
Housing: High Pressure Die-Cast Aluminium Body
Weight (without control unit) :
Ambiane SP16 30° 0.508 kg/ 1.124 lbs
Ambiane SP16 60° 0.492 kg/ 1.085 lbs
Mounting Method:
Via two spring clips or via yoke
Cut-Out Diameter: 90 mm / 3.54 in
IC rating: Non-IC rated
Power connection: Connectors
DMX connection: Connectors
DALI connection: Connectors
LED unit connection: Connector
Protection factor: IP20 (CE)/ Dry locations (US)
Dimensions (spring clips version)
mm [inch]

Dimensions (yoke version)
mm [inch]

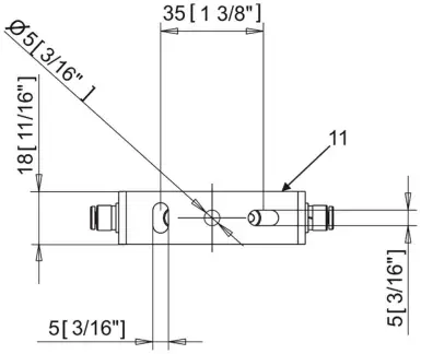
Dimensions (Control unit)
mm [inch]

Included items
1 x Ambiane SP16 Recessed
1 x Control unit
1 x Set of cable connectors
1 x User manual
Optional items
Ambiane Power AP (P/N 10063994)
Ambiane Power Rack (P/N 10063873), Ambiane Power Rack US (P/N 10063951)
Cleaning and maintenance
Disconnect from the mains before starting any maintenance work
Keep the fixture clean, especially light source and the ribbed heat sink.
Maintenance and service operations are only to be carried out by a qualified person.
Should you need any spare parts, please use ROBE OEM parts.
Software update
The fixture has to be connected to power during software update.
Software update by means of the Robe Uploader
The ROBE Uploader is a software for automatized software update of Robe and Anolis fixtures. It can take advantage of RDM support.

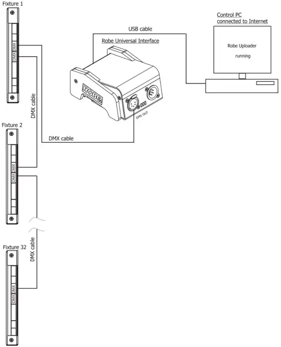
The fixtures have to be connected in a daisy-chain (max. 32 fixtures) and via the Robe Universal Interface/Robe Universal Interface WTX and a USB cable connected to the control PC with the Robe Uploader running. The fixtures have to be connected to power. The control PC should be connected to the Internet.

The Robe Uploader software and user manual is available at https://www.robe.cz/robe-uploader/
If you do the software update by means of the Robe Uploader, switching fixtures to the update mode (and from the update mode) is made automatically.
Note: The Robe Uploader software cannot be used if fixtures are connected by means of DALI connection.
Disposing of the product
To preserve the environment please dispose or recycle this product at the end of its life according to the local regulations and codes.
ChangeLog
This section summarizes changes in the user manual.

Specifications are subject to change without notice
November 23, 2022
Made in CZECH REPUBLIC by ROBE LIGHTING s.r.o. Palackeho 416/20 CZ 75701 Valasske Mezirici






























