
User Guide | EVAL-ADXL359
UG-2046
Evaluating the ADXL359 Low Noise, Low Drift, Low Power 3-Axis MEMS Accelerometer
Revision 0: Initial Version
FEATURES
- 2 sets of spaced vias for population of 5-pin headers
- Easily attached to prototyping board or PCB
- Small size and board stiffness minimize impact on the system and acceleration measurement
EVALUATION KIT CONTENTS
- EVAL-ADXL359Z evaluation board
- 10-pin Harwin connector, M80-8541042
ONLINE RESOURCES
- ADXL359 data sheet
GENERAL DESCRIPTION
The EVAL-ADXL359Z is a simple evaluation board that allows quick evaluation of the performance of the ADXL359, low noise, low power accelerometer. The EVAL-ADXL359Z is ideal for evaluation of the ADXL359 in an existing system because the stiffness and the small size of the EVAL-ADXL359Z minimizes the effect of the board on both the system and acceleration measurements.
The ADXL359 is a low noise density, low 0 g offset drift, low power, 3-axis microelectromechanical system (MEMS) accelerometer with selectable measurement range (±10 g, ±20 g, and ±40 g). The ADXL359 offers industrial leading noise, minimal offset drift over temperature, and long-term stability, enabling precision applications with minimal calibration.
The low drift, low noise, and low power ADXL359 enables accurate tilt measurement in an environment with high vibration, such as airborne inertial measurement units (IMUs). The low noise over higher frequencies is ideal for wireless condition monitoring.
The ADXL359 multifunction pin names may be referenced only by their relevant function for either the serial peripheral interface (SPI) or limited I2C interface.
For full details on the ADXL359, see the ADXL359 data sheet, which should be consulted in conjunction with this user guide when using the EVAL-ADXL359Z evaluation board.
EVALUATION BOARD PHOTOGRAPHS
Figure 1. EVAL-ADXL359Z Evaluation Board Photograph (Top)
Figure 2. EVAL-ADXL359Z Evaluation Board Photograph (Angle)
PLEASE SEE THE LAST PAGE FOR AN IMPORTANT WARNING AND LEGAL TERMS AND CONDITIONS.
EVALUATION BOARD HARDWARE
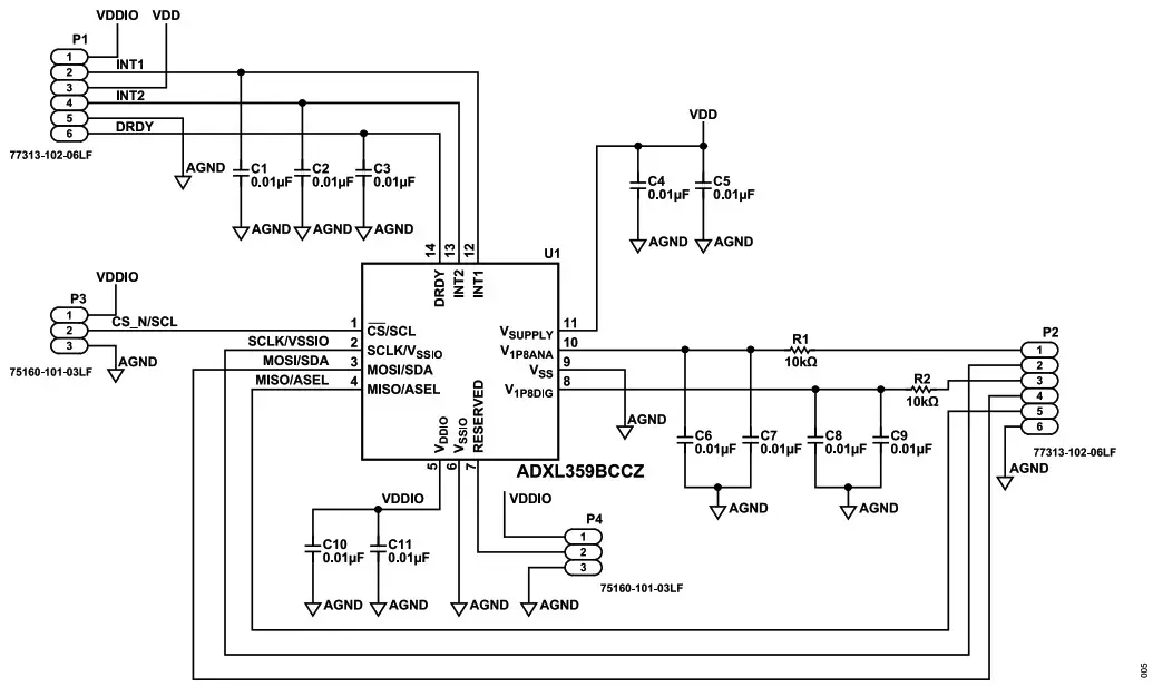
The EVAL-ADXL359Z allows users to access the individual connections of the ADXL359 and includes decoupling capacitors for the supplies, a few discrete resistors that provide isolation on the V1P8ANA and V1P8DIG pins, and two 6-pin headers. Refer to the ADXL359 data sheet for more details on the specific pin definitions. The power supplies for the ADXL359 are decoupled using multiple 0.1 F ceramic (0603) capacitors.
The EVAL-ADXL359Z uses two 6-pin headers and two 3-pin headers to provide access to all pins. The P1 header provides access to VDDIO, VDD (which connects to the ADXL359 VSUPPLY pin), VSS/VSSIO (supply common connection), INT1, INT2, and DRDY, as shown in Figure 3.
Figure 3. P1 Header Connections
The P2 header provides access to V1P8ANA, SCLK/VSSIO, V1P8DIG, MOIS/SDA, and MISO/ASEL, as shown in Figure 4.
Figure 4. P2 Header Connections
The P3 header provides access to CS_N/SCL, as shown in Figure 5.
Figure 5. Header P3 CS_N/SCL Access
The P4 header provides another connection to VDDIO and ground. The vias or headers allow the EVAL-ADXL359Z to attach to either a prototyping breadboard or a printed circuit board (PCB) in an existing user system. Four holes are provided in the corners of the EVAL-ADXL359Z for mechanical attachment of the EVALADXL359Z in many applications. An external host processor is required for communication to the ADXL359.
The dimensions of the EVAL-ADXL359Z are 0.8 in × 0.8 in.
EVALUATION BOARD CIRCUITRY
The ADXL359 has two power modes. The device can be powered either by integrated, low dropout (LDO) regulators or by external user supplied 1.8 V regulated supplies. Refer to the ADXL359 data sheet for more information.
HANDLING CONSIDERATIONS
The EVAL-ADXL359Z is not reverse polarity protected. Reversing of any of the supply connections, including the VSS and VSSIO pins, can cause damage to the ADXL359.
Dropping the EVAL-ADXL359Z on a hard surface can generate several thousand g of acceleration, which can exceed the ADXL359 data sheet absolute maximum limits.
EVALUATION BOARD SCHEMATIC

Figure 6. EVAL-ADXL359Z Evaluation Board Schematic
ORDERING INFORMATION
BILL OF MATERIALS
Table 1. Bill of Materials
| Quantity | Reference Designator | Description | Manufacturer | Part Number |
| 1 | U1 | Low noise, low drift, low power 3-axis MEMS accelerometer | Analog Devices, Inc. | ADXL359BCCZ |
| 11 | C1 to C11 | 0.01 μF capacitors, 50 V, 10%, X7R, 0402, AEC-Q200 | Murata | GCM155R71H103KA55D |
| 2 | P1, P2 | Headers, male, unshrouded, double, 2.54 mm pitch, 5.84 mm mating length, 3.42 mm solder tail | Amphenol FCI | 77313-102-06LF |
| 2 | P3, P4 | Headers, male, unshrouded, single, row 0.62 mm square post header, 5.72 mm post height, 2.54 mm solder tail, 2.54 mm pitch | Amphenol | 75160-101-03LF |
| 2 | R1, R2 | 10 kΩ resistors, 0.1%, 1/16 W, 0402 | Vishay | MCS04020D1002BE100 |
I2C refers to a communications protocol originally developed by Philips Semiconductors (now NXP Semiconductors).
ESD Caution
ESD (electrostatic discharge) sensitive device. Charged devices and circuit boards can discharge without detection. Although this product features patented or proprietary protection circuitry, damage may occur on devices subjected to high energy ESD. Therefore, proper ESD precautions should be taken to avoid performance degradation or loss of
functionality.
Legal Terms and Conditions
By using the evaluation board discussed herein (together with any tools, components documentation or support materials, the “Evaluation Board”), you are agreeing to be bound by the terms and conditions set forth below (“Agreement”) unless you have purchased the Evaluation Board, in which case the Analog Devices Standard Terms and Conditions of Sale shall govern. Do not use the Evaluation Board until you have read and agreed to the Agreement. Your use of the Evaluation Board shall signify your acceptance of the Agreement. This Agreement is made by and between you (“Customer”) and Analog Devices, Inc. (“ADI”), with its principal place of business at Subject to the terms and conditions of the Agreement, ADI hereby grants to Customer a free, limited, personal, temporary, non-exclusive, non-sublicensable, non-transferable license to use the Evaluation Board FOR EVALUATION PURPOSES ONLY. Customer understands and agrees that the Evaluation Board is provided for the sole and exclusive purpose referenced above, and agrees not to use the Evaluation Board for any other purpose. Furthermore, the license granted is expressly made subject to the following additional limitations: Customer shall not (i) rent, lease, display, sell, transfer, assign, sublicense, or distribute the Evaluation Board; and (ii) permit any Third Party to access the Evaluation Board. As used herein, the term “Third Party” includes any entity other than ADI, Customer, their employees, affiliates and in-house consultants. The Evaluation Board is NOT sold to Customer; all rights not expressly granted herein, including ownership of the Evaluation Board, are reserved by ADI. CONFIDENTIALITY. This Agreement and the Evaluation Board shall all be considered the confidential and proprietary information of ADI. Customer may not disclose or transfer any portion of the Evaluation Board to any other party for any reason. Upon discontinuation of use of the Evaluation Board or termination of this Agreement, Customer agrees to promptly return the Evaluation Board to ADI. ADDITIONAL RESTRICTIONS. Customer may not disassemble, decompile or reverse engineer chips on the Evaluation Board. Customer shall inform ADI of any occurred damages or any modifications or alterations it makes to the Evaluation Board, including but not limited to soldering or any other activity that affects the material content of the Evaluation Board. Modifications to the Evaluation Board must comply with applicable law, including but not limited to the RoHS Directive. TERMINATION. ADI may terminate this Agreement at any time upon giving written notice to Customer. Customer agrees to return to ADI the Evaluation Board at that time. LIMITATION OF LIABILITY. THE EVALUATION BOARD PROVIDED HEREUNDER IS PROVIDED “AS IS” AND ADI MAKES NO WARRANTIES OR REPRESENTATIONS OF ANY KIND WITH RESPECT TO IT. ADI SPECIFICALLY DISCLAIMS ANY REPRESENTATIONS, ENDORSEMENTS, GUARANTEES, OR WARRANTIES, EXPRESS OR IMPLIED, RELATED TO THE EVALUATION BOARD INCLUDING, BUT NOT LIMITED TO, THE IMPLIED WARRANTY OF MERCHANTABILITY, TITLE, FITNESS FOR A PARTICULAR PURPOSE OR NONINFRINGEMENT OF INTELLECTUAL PROPERTY RIGHTS. IN NO EVENT WILL ADI AND ITS LICENSORS BE LIABLE FOR ANY INCIDENTAL, SPECIAL, INDIRECT, OR CONSEQUENTIAL DAMAGES RESULTING FROM CUSTOMER’S POSSESSION OR USE OF THE EVALUATION BOARD, INCLUDING BUT NOT LIMITED TO LOST PROFITS, DELAY COSTS, LABOR COSTS OR LOSS OF GOODWILL. ADI’S TOTAL LIABILITY FROM ANY AND ALL CAUSES SHALL BE LIMITED TO THE AMOUNT OF ONE HUNDRED US DOLLARS ($100.00). EXPORT. Customer agrees that it will not directly or indirectly export the Evaluation Board to another country, and that it will comply with all applicable United States federal laws and regulations relating to exports. GOVERNING LAW. This Agreement shall be governed by and construed in accordance with the substantive laws of the Commonwealth of Massachusetts (excluding conflict of law rules). Any legal action regarding this Agreement will be heard in the state or federal courts having jurisdiction in Suffolk County, Massachusetts, and Customer hereby submits to the personal jurisdiction and venue of such courts. The United Nations Convention on Contracts for the International Sale of Goods shall not apply to this Agreement and is expressly disclaimed.

©2022 Analog Devices, Inc. All rights reserved.
Trademarks and registered trademarks are the property of their respective owners.
One Analog Way, Wilmington, MA 01887-2356, U.S.A.


















