

Mini Power Heat Pump
Installation & Operation Manual
Model: WMP-003/004/005
Thank you very much for purchasing our product, please keep and read this manual carefully before you install a heat pump.
Fluorinated greenhouse gas – (R32)
The device contains the fluorinated greenhouse gas (R32) which is required for the device to work.
| Industrial designation Common designation Global warming potential (GWP) | HFC-32 R32 675 |
Further information can be found on the device itself or the Specifications.
WARNING!
Risk of fire and explosion through leaking finned heat exchanger!
The refrigerant circuit of the finned heat exchanger contains highly pressurized, easily flammable, odorless gas. Risk of fire and explosion in the event of uncontrolled gas leakage.
- The action of filling gas must be conducted by a professional with R32 operating license.
- Keep the heat pump away from heat sources and naked flames.
- Do not drill into or scorch the heat pump.
- Do not use any objects apart from those permitted by the manufacturer to speed up the defrosting process.
- Immediately shut off the heat pump if you suspect a gas leakage.
- The refrigerant is odorless. Always keep ignition sources away from the installation site of the heat pump.
- Contact an authorized expert if you suspect a gas leakage.
WARNING!
Risk of electric shock!
A faulty electrical installation or a mains voltage that is too high can lead to electric shock.
- Have the installation, initial start-up and maintenance of the heat pump carried out by authorized technician only.
- Please always cut the power supply if you want to open the cabinet to reach inside the heat pump as there is high voltage electricity inside.
- Only start work on the heat pump after checking all safety regulations.
- Only connect the heat pump if the mains voltage from the power socket matches the voltage indicated on the rating plate.
- Do not operate the heat pump if there is visible damage or the mains cable or the mains plug is defective.
- Do not open the housing. Leave repairs to qualified specialists. Liability and warranty claims are excluded in the event of repairs carried out on your own, or improper operation.
- Ensure that children do not insert any objects into the fan blade and heat pump.
- Ensure that the electrical system to which the heat pump is connected has an earth conductor.
- If the unit would be installed where is vulnerable to lightning stroke, lightning protection measurements must be carried out.
ATTENTION!
- The manufacturer declines any responsibility for the damage caused to the people, objects, and of the errors due to the installation that disobey the manual guideline. Any use that is without conformity at the origin of its manufacturing will be regarded as dangerous.
- Please always keep the heat pump in the ventilation place and away from anything which could cause a fire.
- Don’t weld the pipe if there is refrigerant inside the machine. Please keep the machine out of the confined space when making the gas filling by the authorized technician.
- Please always empty the water in the heat pump during winter time or when the ambient temperature drops below 0℃, or else the Titanium exchanger will be damaged because of being frozen, in such case, it will be out of warranty for this machine.
Specifications
1.1 Technical data pool heat pumps
Model No. | WMP-003 | WMP-004 | WMP-005 |
| * Heating Capacity at Air 26℃, Humidity 80%, Water 26℃ in, 28℃ out | |||
| Heating Capacity (kW) | 3.00 | 4.00 | 5.02 |
| Power Input (kW) | 0.58 | 0.77 | 0.97 |
| COP | 5.17 | 5.20 | 5.17 |
| Heating Capacity at Air 15℃, Humidity 70%, Water 26℃ in, 28℃ out | |||
| Heating Capacity (kW) | 2.30 | 2.95 | 3.85 |
| Power Input (kW) | 0.55 | 0.70 | 0.92 |
| COP | 4.18 | 4.20 | 4.18 |
| * General data | |||
| Power supply | 220V/1/SOHz | ||
| Max Power Input (kW) | 0.95 | 1.28 | 1.55 |
| Max Current (A) | 4.2 | 5.6 | 7.0 |
| Water Flow Volume (m3/h) | 1.5 | 2.0 | 2.5 |
| Advised pool size m3 | 0~10 | 5~15 | 8-~18 |
| Refrigerant | R32 | ||
| Heat Exchanger | Screwed titanium tube | ||
| Water connection (mm) | 32/38 | ||
| Air Flow Direction | Horizontal | ||
| Water temp. range under heating (‘e) | 15–40 | ||
| Working temp. range (t) | 11″43 | ||
| Defrosting function | Without | ||
| Casing Material | Metal | ||
| Waterproof level | IPX4 | ||
| Noise level dB(A) 10m | 45 | 46 | 48 |
| Noise level dB(A) lm | 53 | 53 | 55 |
| Net Weight (kg) | 18 | 22 | 29 |
| Gross Weight (kg) | 20 | 24 | 32 |
| Net Dimensions (mm) | 380*280*350 | 420*375*440 | |
| Package Dimensions (mm) | 440*355*405 | 480*435*510 | |
*Above data is subject to modification without prior notice.
Dimension (mm)


Installation and connection
Attention:
Please observe the following rules when installing the heat pump:
- Any addition of chemicals must take place in the piping located downstream from the heat pump.
- Always hold the heat pump upright. If the unit has been held at an angle, wait at least 24 hours before starting the heat pump.
Heat pump location
The unit will work properly in any desired location as long as the following three items are present:
1. Fresh air – 2. Electricity – 3. Swimming pool filters
The unit may be installed in virtually any outdoor location as long as the specified minimum distances to other objects are maintained. Please consult your installer for installation with an indoor pool.
ATTENTION: Never install the unit in a closed room with a limited air volume in which the air expelled from the unit will be reused, or close to shrubbery that could block the air inlet. Such locations impair the continuous supply of fresh air, resulting in reduced efficiency and possibly preventing sufficient heat output.
Initial operation
Note: In order to heat the water in the pool (or hot tub), the filter pump must be running to cause the water to circulate through the heat pump. The heat pump will not start up if the water is not circulating.
Electrical connection
Before connecting the unit, verify that the supply voltage matches the operating voltage of the heat pump.
The RCD plug has been included with a power cable, which can offer electrical protection.
Attention:
| Ensure the power plug is secure If the plug is not secure, it may cause an electric shock, over-heating or fire ![]() | Never pull out the power plug during operation Otherwise, it may cause an electric shock or a fire due to over-heating.![]() | Never use damaged electric wires or unspecified electric wires. Otherwise, it may cause an electric shock or a fire.![]() |
After all, connections have been made and checked, carry out the following procedure:
- Switch on the filter pump. Check for leaks and verify that water is flowing from and to the swimming pool.
- Connect power to the heat pump and press the On/Off button on the electronic control panel. The unit will start up after the time delay expires (see below).
- After a few minutes, check whether the air blowing out of the unit is cooler.
- When turn off the filter pump, the unit should also turn off automatically. Depending on the initial temperature of the water in the swimming pool and the air temperature, it may take some time to heat the water to the desired temperature. A good swimming pool cover can dramatically reduce the required length of time.
Time delay – The heat pump has a built-in 3-minute start-up delay to protect the circuitry and avoid excessive contact wear. The nit will restart automatically after this time delay expires.
If first power on or additional power interruptions, the heat pump starts 10s later after pressing the ‘ON/OFF button.
Condensation
The air drawn into the heat pump is strongly cooled by the operation of the heat pump for heating the pool water, which may cause condensation on the ins of the evaporator. The amount of condensation may be as much as several litters per hour at high relative humidity. This is sometimes mistakenly regarded as a water leak.
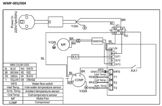
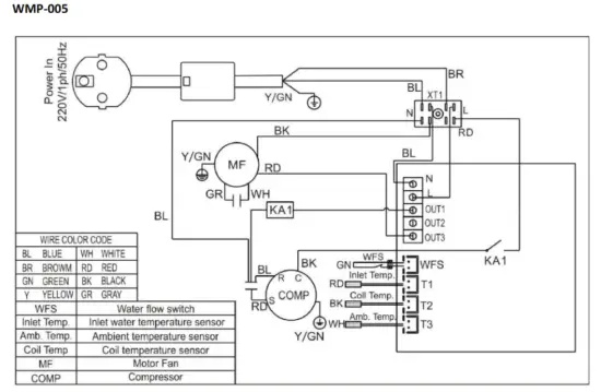
Electrical wiring
Swimming pool heat pump wiring diagram


NOTE:
- Above electrical wiring diagram only for your reference, please subject machine posted the wiring diagram.
- The swimming pool heat pump must be connected to the ground wire well, although the unit heat exchanger is electrically isolated from the rest of the unit. rounding the unit is still required to protect you against short circuits inside the unit. Bonding is also required. Disconnect: A disconnecting means (circuit reaker, fused or un-fused switch) should be located within sight of and readily accessible from the unit. This is common practice on commercial and esidential heat pumps. It prevents remotely-energizing unattended equipment and permits turning off the power at the unit while the unit is being serviced.
Display controller operation
The interface of the LED wire controller
* When the heat pump is running or on standby, the display shows the water inlet temperature.
* When the heat pump is Power-on, the display shows ‘OFF’
* Red LED will light on when you turn on the machine.
Turn on/off the heat pump
Press to turn on the heat pump, and the LED display shows the water setting the temperature for 5s, then shows the water inlet temperature.
press again to turn off the heat pump.
NOTE: There is 3 min of time-delay protection for the compressor.
Set the desired water temperature
Press
or directly to adjust the desired water temperature (parameter d, range:.15—40℃ ), and the data will be saved in 3 seconds. Or you can adjust the Parameter d to set your desired water temperature.
NOTE: the heat pump can run only if the water circle/filtration system is running.
Parameter checking& adjusting
Hold
the button for 5 seconds, it will enter the parameter checking, Press
or to check the below parameters.
NOTE: The other parameters which is not shown on the below sheet is for reservation, no real function.
Then press
again to enter the current parameter adjusting, press or to make the adjustment, then press to save the setting.
| Parameter | Description | Range | Default | Remark |
| A | Inlet water temp. | -19~99℃ | Real data | |
| b | Piping temp. | -19~99℃ | Real data | |
| C | Ambient temp. | -19~99℃ | Real data | |
| d | Desired water temp. | 15℃~40℃ | 27°C | Adjustable |
| H | Return water temp. difference | 1℃~10℃ | 2℃ | Adjustable |
| 1 | Power-fail protection | 0~1 | 1 (Yes) | Adjustable |
| 0 | The lowest ambient temp. for running | 0℃~15℃ | 11℃ | Unadjustable |
Restore factory setting
Hold and
for 10 seconds to restore the factory settings.
Troubleshooting
Error code on the LED controller
| Malfunction | Code | Reason | Solution |
| Water temperature sensor failure | P1 | Water temperature sensor open circuit or short circuit. | 1. Check the sensor wiring. 2. Replace the new water temperature sensor. |
| Piping temperature sensor failure | P3 | Piping temperature sensor open circuit or short circuit. | 1. Check the sensor wiring. 2. Replace the new piping temperature sensor. |
| Ambient temperature sensor failure | PS | Ambient temperature sensor open circuit or short circuit. | 1. Check the sensor wiring. 2. Replace the new water temperature sensor. |
| Too low or too high ambient temperature protection | P7 | 1. Ambient temperature is out of operating range:11°C- 42°C. 2. Controller failure. | 1. Wait the ambient temperature rising to 13°C or cools down to 40°C to restart. 2. Replace the new controller. |
| Water flow failure | E3 | 1. Insufficient or no water flow. 2. The wiring for the water flow switch is in loose situation. | 1. Check the water pump or water piping system. 2. Check the wiring or change a new water flow switch. |
Other Malfunctions and Solutions (No display on LED wire controller)
Malfunctions | Observing | Reason | Solution |
| Heat pump is not running | LED wire controller no display. | No power supply. | Check the cable and circuit breaker if it is connected. |
| LED wire controller displays the actual water temperature. | 1. Water temperature is reaching to setting value, HP under constant temperature status. 2Heat pump just starts to run. | 1. Verify the water temperature setting. 2. Start up heat pump after a few minutes. | |
| Short running | LED displays the actual water temperature, no error code displays. | 1. Fan NO running. 2. Air ventilation is not enough. 3. Refrigerant is not enough. | 1. Check the cable connections between the motor and fan, if necessary, it should be replaced. 2. Check the location of the heat pump unit and eliminate all obstacles to make good air ventilation. 3. Replace or repair the heat pump unit. |
| Water stains | Water stains on heat pump unit. | 1. Concreting. 2. Water leakage. | 1. No action. 2. Check the titanium heat exchanger carefully if it is any defect. |
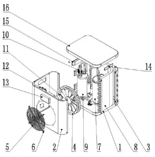
Exploded diagram

| No. | Name | No. | Name |
| 1 | Base tray | 9 | Titanium heat exchanger |
| 2 | Front panel | 10 | Water flow switch |
| 3 | Back pillar | 11 | Capacitor |
| 4 | Fan blade | 12 | Switch |
| 5 | Fan grill | 13 | Controller |
| 6 | Screw | 14 | Lift |
| 7 | Compressor | 15 | Lift |
| 8 | Evaporator | 16 | Top cover |
Maintenance
- Please check the water supply system regularly to avoid the air entering the system and the occurrence of low water flow, because it would reduce the performance and reliability of the HP unit.
- Clean your pools and filtration system regularly to avoid the damage of the unit as a result of the dirty of a clogged filter.
- Please discharge the water from the heat pump if it will stop running for a long time (especially during the winter season).
- In another way, you should check the unit is water fully before the unit starts to run again.
- When the unit is running, there is time for a little water discharge under the unit.

















