
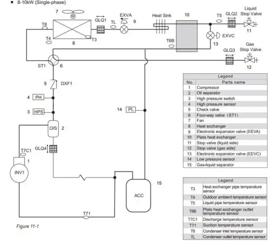
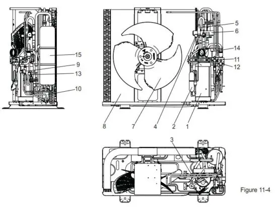
CLIVeT MSAN8-X Mini VRF Series Compact Heat Pump Outdoor Units User Manual

MSAN8-X 80M-160M/120T-160T series

OWNER’S MANUAL
NOTE
The figures in this manual are for explanation purposes only. They may be slightly different from the air conditioner you purchased (depending on the model). The actual shape shall prevail.
1. BEFORE OPERATING
To prevent injury to the user or others and property damage, the following instructions must be followed. Ignoring these instructions may cause harm or damage.
INFORMATION
Read these instructions carefully before operation. And keep this manual handy for future reference.
WARNING
Any person who is involved with working on or opening a refrigerant circuit should hold a current valid certificate from an industry-accredited assessment authority, which authorizes their competence to handle refrigerants safely in accordance with an industry recognized assessment credential.
Servicing shall only be performed as recommended by the equipment manufacturer.
Maintenance and repair requiring the assistance of other skilled personnel shall be carried out under the supervision of a person competent in the use of flammable refrigerants.
1.1 Overview
The safety precautions listed here are divided into the following types. They are quite important, so be sure to follow them carefully.
Meanings of WARNING, CAUTION, NOTE and INFORMATION symbols.

Explanation of symbols displayed on the application

1.2 Important Safety Information
WARNING
- This appliance can be used by children ages 8 and above and persons with reduced physical, sensory or mental capabilities or who lack experience and knowledge only if they are supervised or have been given instruction concerning the use of the appliance in a safe way and understand the hazards involved.
Children shall not play with the appliance.
Children shall not clean or maintain the appliance without supervision. - This appliance is not intended for use by persons (including children) with reduced physical, sensory or mental capabilities, or persons who lack experience and knowledge, unless they are supervised or have been given instructions concerning
the use of the appliance by a person responsible for their safety. - Children should be supervised to ensure that they do not play with the appliance.
- The split units shall only be connected to an appliance compatible with the same refrigerant.
- The units 8-16 kW are split unit air conditioners, complying with split unit requirements of this International standard, and must only be connected to the units that have been confirmed as complying with the corresponding split unit requirements of this International standard.
- Ask your dealer to assist in the installation of the air conditioner.
- Incomplete installation performed by yourself may result in a water leakage, electric shock, and fire.
- Ask your dealer for assistance with improvement, repair, and maintenance.
Incomplete improvement, repair, and maintenance may result in a water leakage, electric shock, and fire. - To avoid electric shock, fire or injury, please turn off the power supply and call your dealer for instructions if you detect any abnormalities such as a burning smell Never let the indoor unit or the remote controller get wet.
- This could lead to electric shock or fire. Never press the button of the remote controller with a hard, pointed object. The remote controller may be damaged.
- Never replace a fuse with a fuse that has an incompatible rated current or other wires when a fuse blows out.
- The use of wire or copper wire may cause the unit to break down or cause a fire.
- Exposing your body to the air flow of the air conditioner for long periods of time may be harmful to your health
- Do not insert fingers, rods or other objects into the air inlet or outlet.
- When the fan is in operation, it will cause injury.
Never use a flammable spray, such as hair spray or lacquerer paint, near the unit. It may cause a fire. - Prior to beginning work on systems containing flammable refrigerants, safety checks are necessary to minimize the risk of ignition
- When repairing the refrigerating system, comply with the following precautions prior to conducting work on the system:
– shall be undertaken according to controlled procedures so as to minimize the risk of the presence of flammable gases or vapors while the work is being performed.
– All maintenance staff and others working in the local area shall be instructed on the nature of work being carried out. Work in confined spaces shall be avoided.
– The area shall be checked with an appropriate refrigerant detector prior to and during work, to ensure the technician is aware of potentially toxic or flammable environment. Ensure that the leak detection equipment being used is suitable for use with all applicable refrigerants, i.e. non-sparking, adequately sealed or intrinsically safe.
– If any hot work is to be conducted on the refrigerating equipment or any associated parts, appropriate fire extinguishing equipment shall be available and easily accessible. Have a dry powder or CO2 fire extinguisher adjacent to the charging area.
– When carrying out work in relation to a refrigerating system that involves exposing any pipe work, no sources of ignition shall be used in such a manner that it may lead to the risk of fire or explosion. All possible ignition sources, including cigarette smoking, should be kept sufficiently far away from the site of installation, repair, or removal and disposal of the unit, during which refrigerant can possibly be released into the surrounding space. Prior to beginning work, the area around the equipment is to be surveyed to make sure that there are no flammable hazards or ignition risks. “No Smoking” signs shall be clearly displayed. - Ensure that the area is in the open or that it is adequately ventilated before opening the system or conducting any hot work. A degree of ventilation shall continue during the period that the work is carried out. The ventilation should safely disperse any released refrigerant and preferably expel it externally into the surroundings.
- Where electrical components are being changed, they shall be fit according to their purpose and to the correct specification. At all times the manufacturer’s maintenance and service guidelines shall be followed. If in doubt, consult the manufacturer’s technical department for assistance. The following checks shall be applied to installations using flammable refrigerants:
– The actual refrigerant charge is in accordance with the room size within which the refrigerant containing parts are installed;
– The ventilation machinery and outlets are operating adequately and are not obstructed;
– If an indirect refrigerating circuit is being used, the secondary circuit shall be checked for the presence of refrigerant;
– Equipment marking must remain visible and legible. Markings and signs that are illegible shall be corrected; – Refrigerating pipe or components are installed in a position where they are unlikely to be exposed to any substances which may corrode refrigerant containing components, unless the components are constructed of materials that are inherently resistant to corrosion or are suitably protected against corrosion. - Repair and maintenance of electrical components shall include initial safety checks and component inspection procedures. If a fault exists that could compromise safety, then no electrical supply shall be connected to the circuit until the fault has been dealt with satisfactorily. If the fault cannot be corrected immediately but it is necessary to continue operation, an adequate temporary solution shall be used. This shall be reported to the owner of the equipment so that all parties are advised. Initial safety checks shall include:
– That capacitors are discharged: this shall be done in a safe manner to avoid the possibility of sparking;
– That no live electrical components and wiring are exposed while charging, recovering or purging the system;
– That there is continuity of grounding. - When repairing sealed components, all electrical supplies shall be disconnected from the equipment being worked upon prior to any removal of sealed covers, etc.
- If it is absolutely necessary to have an electrical supply to the equipment during servicing, then a permanently operating form of leak detection shall be installed at the most critical point to warn of a potentially hazardous situation.
- Particular attention shall be paid to the following to ensure that by working on electrical components, the casing is not altered in such a way that the level of protection is affected. This shall include damage to cables, an excessive amount of connections, terminals not made to their original specification, damage to seals, incorrect fitting of glands, etc.
- Ensure that the apparatus is mounted securely.
- Ensure that seals or sealing materials have not degraded to the point that they no longer prevent the ingress of flammable materials. Replacement parts shall conform with the manufacturer’s specifications.
- Do not apply any permanent inductive or capacitance loads to the circuit without ensuring that this will not exceed the permissible voltage and current permitted for the equipment in use.
- Intrinsically safe components are the only types that can be worked on while live in the presence of flammable gases. The test apparatus shall be at the correct rating.
- Replace components only with parts specified by the manufacturer. Other parts may result in the ignition of refrigerant which has leaked into the surroundings.
- Check that cabling will not be subject to wear, corrosion, excessive pressure, vibration, sharp edges or any other adverse environmental effects. The check shall also take into account the effects of aging or continual vibration from sources such as compressors or fans.
- The refrigerant charge shall be recovered into the correct recovery cylinders. The system shall be “flushed” with OFN to render the unit safe. This process may need to be repeated several times. Do not use compressed air or oxygen for this task.
- Flushing shall be achieved by breaking the vacuum in the system with OFN and continuing to fill until a working pressure is achieved, then venting to the surroundings, and finally pulling down to a vacuum. This process shall be repeated until no refrigerant is within the system. When the final OFN charge is used, the system shall be vented down to atmospheric pressure to enable work to take place. This operation is absolutely vital if brazing operations on the pipework are to take place.
- Ensure that contamination of different refrigerants does not occur when using charging equipment. Hoses or lines shall be as short as possible to minimise the amount of refrigerant they contain.
- Cylinders shall be kept upright.
Ensure that the refrigeration system is grounded prior to charging the system with refrigerant. - Label the system when charging is complete (if it is not already labeled).
Take extreme care not to overfill the refrigeration system. - Prior to recharging the system it shall be pressure tested with OFN. The system shall be leak tested on completion of charging but prior to commissioning. A follow up leak test shall be carried out prior to leaving the site.
- Before carrying out this procedure, it is essential that the technician is completely familiar with the equipment and all its detail.
It is recommended that all refrigerants are recovered safely. Prior to the task being carried out, an oil and refrigerant sample shall be taken in case analysis is required prior to re-use of reclaimed refrigerant. It is essential that electrical power is available before the task is commenced.
a) Become familiar with the equipment and its operation.
b) Isolate system electrically.
c) Before attempting the procedure ensure that:
– mechanical handling equipment is available, if required, for handling refrigerant cylinders;
– all personal protective equipment is available and being used correctly;
– the recovery process is supervised at all times by a competent person;
– recovery equipment and cylinders conform to the appropriate standards.
d) Pump down refrigerant system, if possible.
e) If a vacuum is not possible, make a manifold so that refrigerant can be removed from various parts of the system.
f) Make sure that the cylinder is situated on the scales before recovery takes place.
g) Start the recovery machine and operate it in accordance with the manufacturer’s instructions.
h) Do not overfill cylinders. (No more than 80 % volume liquid charge).
i) Do not exceed the maximum working pressure of the cylinder, even temporarily.
j) When the cylinders have been filled correctly and the process has been completed, make sure that the cylinders and the equipment are removed from site promptly and all isolation valves on the equipment are closed off.
k) Recovered refrigerant shall not be charged into another refrigeration system unless it has been cleaned and checked.
- Equipment shall be labeled stating that it has been de-commissioned and emptied of refrigerant. The label shall be dated and signed. Ensure that there are labels on the equipment stating the equipment contains flammable refrigerant.
- Ensure that contamination of different refrigerants does not occur when using charging equipment. Hoses or lines shall be as short as possible to minimise the amount of refrigerant they contain.
- Cylinders shall be kept upright.
Ensure that the refrigeration system is grounded prior to charging the system with refrigerant. - Label the system when charging is complete (if it is not already labeled).
Take extreme care not to overfill the refrigeration system. - Prior to recharging the system it shall be pressure tested with OFN. The system shall be leak tested on completion of charging but prior to commissioning. A follow up leak test shall be carried out prior to leaving the site.
- Before carrying out this procedure, it is essential that the technician is completely familiar with the equipment and all its detail.
It is recommended that all refrigerants are recovered safely. Prior to the task being carried out, an oil and refrigerant sample shall be taken in case analysis is required prior to re-use of reclaimed refrigerant. It is essential that electrical power is available before the task is commenced.
a) Become familiar with the equipment and its operation.
b) Isolate system electrically.
c) Before attempting the procedure ensure that:
– mechanical handling equipment is available, if required, for handling refrigerant cylinders;
– all personal protective equipment is available and being used correctly;
– the recovery process is supervised at all times by a competent person;
– recovery equipment and cylinders conform to the appropriate standards.
d) Pump down refrigerant system, if possible.
e) If a vacuum is not possible, make a manifold so that refrigerant can be removed from various parts of the system.
f) Make sure that the cylinder is situated on the scales before recovery takes place.
g) Start the recovery machine and operate it in accordance with the manufacturer’s instructions.
h) Do not overfill cylinders. (No more than 80 % volume liquid charge).
i) Do not exceed the maximum working pressure of the cylinder, even temporarily.
j) When the cylinders have been filled correctly and the process has been completed, make sure that the cylinders and the equipment are removed from site promptly and all isolation valves on the equipment are closed off.
k) Recovered refrigerant shall not be charged into another refrigeration system unless it has been cleaned and checked.
- When removing refrigerant from a system, either for servicing or decommissioning, it is recommended that all refrigerants are removed safely.
- When transferring refrigerant into cylinders, ensure that only appropriate refrigerant recovery cylinders are used.
- Ensure that the correct number of cylinders for holding the total system charge is available. All cylinders to be used are designated for the recovered refrigerant and labeled for that refrigerant (i.e. special cylinders for the recovery of refrigerant). Cylinders shall be complete, with pressure-relief valves and associated shut-off valves in good working order.
- Empty recovery cylinders are evacuated and, if possible, cooled before recovery occurs.
- Recovery equipment shall be in good working order and have an easily accessible set of instructions concerning the equipment . and the equipment shall be suitable for the recovery of all appropriate refrigerants including, when applicable, flammable refrigerants. In addition, a set of calibrated weighing scales shall be available and in good working order. Hoses shall be complete with leak-free disconnect couplings and in good condition. Before using the recovery machine, check that it is in satisfactory working order, has been properly maintained and that any associated electrical components are sealed to prevent ignition in the event of a refrigerant release. Consult the manufacturer if assistance is required.
- The recovered refrigerant shall be returned to the refrigerant supplier in the correct recovery cylinder, and the relevant waste transfer note arranged. Do not mix refrigerants in recovery units and especially not in cylinders.
- If compressors or compressor oils will be removed, ensure that they have been evacuated to an acceptable level to make certain that flammable refrigerant does not remain within the lubricant. The evacuation process shall be carried out prior to returning the compressor to the suppliers.
- Electric heating will only be employed on the compressor body to accelerate this process. When oil is drained from a system, it shall be carried out safely.
- When removing refrigerant from a system, either for servicing or decommissioning, it is recommended that all refrigerants are removed safely.
- When transferring refrigerant into cylinders, ensure that only appropriate refrigerant recovery cylinders are used. Ensure that the correct number of cylinders for holding the total system charge is available. All cylinders to be used are designated for the recovered refrigerant and labeled for that refrigerant (i.e. special cylinders for the recovery of refrigerant). Cylinders shall be complete, with pressure-relief valves and associated shut-off valves in good working order. Empty recovery cylinders are evacuated and, if possible, cooled before recovery occurs.
- Recovery equipment shall be in good working order and have an easily accessible set of instructions concerning the equipment . and the equipment shall be suitable for the recovery of all appropriate refrigerants including, when applicable, flammable refrigerants. In addition, a set of calibrated weighing scales shall be available and in good working order. Hoses shall be complete with leak-free disconnect couplings and in good condition. Before using the recovery machine, check that it is in satisfactory working order, has been properly maintained and that any associated electrical components are sealed to prevent ignition in the event of a refrigerant release.
Consult the manufacturer if assistance is required.
The recovered refrigerant shall be returned to the refrigerant supplier in the correct recovery cylinder, and the relevant waste transfer note arranged. Do not mix refrigerants in recovery units and especially not in cylinders.
If compressors or compressor oils will be removed, ensure that they have been evacuated to an acceptable level to make certain that flammable refrigerant does not remain within the lubricant. The evacuation process shall be carried out prior to returning the compressor to the suppliers.
Electric heating will only be employed on the compressor body to accelerate this process. When oil is drained from a system, it shall be carried out safely. - When removing refrigerant from a system, either for servicing or decommissioning, it is recommended that all refrigerants are removed safely.
- When transferring refrigerant into cylinders, ensure that only appropriate refrigerant recovery cylinders are used. Ensure that the correct number of cylinders for holding the total system charge is available. All cylinders to be used are designated for the recovered refrigerant and labeled for that refrigerant (i.e. special cylinders for the recovery of refrigerant). Cylinders shall be complete, with pressure-relief valves and associated shut-off valves in good working order. Empty recovery cylinders are evacuated and, if possible, cooled before recovery occurs.
- Recovery equipment shall be in good working order and have an easily accessible set of instructions concerning the equipment . and the equipment shall be suitable for the recovery of all appropriate refrigerants including, when applicable, flammable refrigerants. In addition, a set of calibrated weighing scales shall be available and in good working order. Hoses shall be complete with leak-free disconnect couplings and in good condition. Before using the recovery machine, check that it is in satisfactory working order, has been properly maintained and that any associated electrical components are sealed to prevent ignition in the event of a refrigerant release.
Consult the manufacturer if assistance is required. - The recovered refrigerant shall be returned to the refrigerant supplier in the correct recovery cylinder, and the relevant waste transfer note arranged. Do not mix refrigerants in recovery units and especially not in cylinders.
- If compressors or compressor oils will be removed, ensure that they have been evacuated to an acceptable level to make certain that flammable refrigerant does not remain within the lubricant. The evacuation process shall be carried out prior to returning the compressor to the suppliers.
Electric heating will only be employed on the compressor body to accelerate this process. When oil is drained from a system, it shall be carried out safely.
Warning
- The maximum operating pressure of the application is 43 bar, which must be considered when connecting to any condenser unit or evaporator unit.
- The application shall only be connected to an appliance suitable for the same refrigerant.
- The units (8-16kW) are partial unit air conditioners, complying with partial unit requirements of this International Standard, and must only be connected to other units that have been confirmed as complying to corresponding partial unit requirements of this International Standard.
Warning
- Never touch the air outlet or the horizontal blades while the swing flap is in operation.
Your fingers may become caught or the unit may break down. - Never put any objects into the air inlet or outlet.
- Objects touching the fan at high speed can be dangerous.
- Never inspect or service the unit by yourself.
- Ask a qualified service person to perform this task.
Do not dispose of this product as unsorted municipal waste. This waste should be collected separately for special treatment.
Do not dispose of electrical appliances as unsorted municipal waste. Use separate collection facilities.
Contact your local government for information regarding the connection systems available- If electrical appliances are disposed of in landfills or dumps, hazardous substances can leak into the groundwater and get into the food chain, harming your health and well-being.
- To prevent refrigerant leak, contact your dealer.
- When the system is installed and operates in a small room, it is required to maintain the concentration of the refrigerant below the limit, in case a leak occurs. Otherwise, oxygen in the room may be affected, resulting in a serious accident.
- The refrigerant in the air conditioner is safe and normally does not leak.
- If the refrigerant leaks into the room and comes into contact with the fire of a burner, a heater or a cooker, a harmful gas could be released.
- Turn off any combustible heating devices, ventilate the room, and contact the dealer where you purchased the unit.
- Do not use the air conditioner until a service person confirms that the refrigerant leak is repaired.
- Keep ventilation openings clear of obstruction.
Caution
- Do not use the air conditioner for other purposes.
- In order to avoid any quality deterioration, do not use the unit for the cooling of precision instruments, food, plants, animals or works of art.
- Before cleaning, be sure to stop the operation, turn the breaker off or unplug the supply cord.
- Otherwise, electric shock and injury may occur.
- In order to avoid electric shock or fire, make sure that an earth leak detector is installed.
- Be sure the air conditioner is grounded.
- In order to avoid electric shock, make sure that the unit is grounded and that the earth wire is not connected to a gas or water pipe, lightning conductor or telephone earth wire.
- In order to avoid injury, do not remove the fan guard of the outdoor unit.
- Do not operate the air conditioner with a wet hands.
- An electric shock may happen.
- Do not touch the heat exchanger fins. These fins are sharp and could cut you.
- Do not place items which might be damaged by moisture under the indoor unit.
- Condensation may form if the humidity is above 80%, the drain outlet is blocked or the filter is polluted.
- After extended use, inspect the unit stand and fitting for damage.
- If damaged, the unit may fall and cause injury.
- To avoid oxygen deficiency, ventilate the room sufficiently if equipment with a burner is used together with the air conditioner.
- Arrange the drain hose to ensure smooth drainage.
- Incomplete drainage may cause wetting of the building, furniture, etc.
- Never touch the internal parts of the controller.
- Do not remove the front panel. Some parts inside are dangerous to touch, and machine troubles may occur.
- Never expose little children, plants or animals directly to the air flow.
- Adverse influence to little children, animals and plants may occur.
- Do not allow a child to climb on the outdoor unit and avoid placing any objects on it.
- Injury may occur due to falling or tumbling.
Caution
- Do not operate the air conditioner when using a room fumigation – type insecticide.
- Failure to observe this precaution could cause the chemicals to become deposited in the unit, which could endanger the health of those who are hypersensitive to chemicals.
- Do not place appliances which produce open flame in places exposed to the air flow from the unit or under the indoor unit.
- It may cause incomplete combustion or deformation of the unit due to the heat.
- Do not install the air conditioner in a location where flammable gas may leak out.
- If the gas leaks out and stays around the air conditioner, a fire may break out.
- When the combination ratio of IDUs is greater than or equal to 110%, in order to ensure the capacity of the machine, try to turn on the indoor units at different time.
- The outdoor unit window-shades should be cleaned periodically to prevent jamming.
- This window-shapes is the heat dissipation outlet of components, if it is jammed, it will cause the components shorten their service life spans because of being overheated for an extended period.
- The temperature of refrigerant circuit will be high. Please
- keep the interconnection cable away from the copper tube.
- The sound pressure level is below 70 dB(A).
- This appliance is intended to be used by expert or trained users in shops, in light industry and on farms, or for commercial use by lay persons.
2. OPERATIONS
2.1 Operating Range
Use the system in the following temperatures to ensure safe and effective operation. The Operating range for the air conditioner is shown in Table 2-1.
Table 2-1

NOTE
- If the above operating conditions cannot be met, the safety protection function may be triggered and the air conditioner may malfunction.
- When the unit operates in “cooling” mode in a relatively humid environment (relative humidity higher than 80%), condensation may occur on the surface of the IDU and water may drip. In this case, turn the wind deflector to the maximum air outlet position and set the fan speed to “High”.
- Outdoor operating temperature under -5 °C in “cooling” mode, the startup capacity of IDUs must meet at least 30% of ODU capacity.
2.2 Operation and Performance
2.2.1 Operating System
Run
Press the “switch” button on the controller.
Result: The running light turns on and the system starts to run.
Repeatedly press the mode selector on the controller to select the required operation mode.
Stop
Press the “switch” button on the controller again. Result: The running light is now off, and the system stops running.
Adjust
Refer to the controller user manual for information about how to set the required temperature, fan speed and air flow direction.
NOTE
- To protect this unit, please turn on the main power supply 12 hours before you start to operate this unit.
- Once the unit has stopped running, do not disconnect the power immediately. Wait for at least 10 minutes.
2.2.2 Cooling and heating operations
The indoor units in the air conditioner can be controlled separately, but the indoor units in the same system cannot operate in the heating and cooling modes at the same time.
When the cooling and heating operation conflict with each other, the indoor units which are running in cooling or fan mode will stop and will display the message standby or no priority on the control panel. Those indoor units which are running on heating mode will run continuously.
If the air conditioner administrator has set the running mode, then the air conditioner cannot run in any mode other than the mode presented. Standby or no priority will be displayed on the control panel.
2.2.3 Features of heating operation
About heating capacity
Once the unit starts, it takes some time for the room temperature to rise, as the unit uses a hot air circulation system to heat the room.
The indoor fan motor will automatically stop running so as to prevent cold air from coming out of the indoor unit when the heating operation starts. This process will take some time, which depends on the indoor and outdoor temperature. This is not a malfunction.
When there is a drop in the external temperature, the heating capacity decreases. If this happens, please use other heating equipment and units at the same time. (Make sure the room is well ventilated if you are using equipment that produces fire.) Do not place any equipment that may produce a fire where the air outlets of the unit are or below the unit itself.
And need to perform the following operations to prevent the heating capacity from dropping or prevent cold air from coming out of the system.
Defrost operation
While heating, as the outdoor temperature decreases, frost may form on the heat exchanger in the outdoor unit, making it more difficult for the heat exchanger to heat up the air. The heating capacity will decrease, and the system will need to be defrosted in order to provide sufficient heat to the indoor unit. At this point, the control panel of the indoor unit will show that a defrost operation is occurring.
NOTE
- The motor in indoor unit will continue running for about 40 seconds to remove residual heat when the indoor unit receives a shutdown command while heating.
- If the air conditioner malfunction occurs because of interferences, please disconnect the power from the air conditioner, then turn it on again.
2.2.4 Power cuts
If there is a power outage while the unit is running, the unit will automatically restart its operation when the power supply resumes.
Mishandling in operation
If mishandling happens, please disconnect the power from the system and then reconnect it after a few minutes.
2.2.5 Protective feature
A protection feature prevents the air conditioner from being activated for 3~7 minutes when it restarts immediately after operation.
2.2.6 Protective equipment
This protective equipment will enable the air conditioner to stop when the air conditioner is forced to run.
The protective equipment may be activated in the following circumstances:
Cooling
- The air inlet or air outlet of the outdoor unit is blocked.
- Strong wind is Continuously blowing into the air outlet of the outdoor unit.
Heating
- Too much dust and rubbish are stuck to the dust filter of the indoor unit.
- The air outlet of indoor unit is choked.
NOTE
When the protective equipment activates, please shut down the manual power breaker, and restart operations after the problem is solved.
3. MAINTENANCE AND REPAIR
Each refrigerating system shall be subjected to preventive maintenance in accordance with legal requirements. The frequency of maintenance depends on the type, size, age, use, etc. of the system. In many cases, more than one maintenance service is required in one year.
The operator of the refrigerating system shall ensure that the system is inspected, regularly supervised and maintained.
Systems should be inspected for tightness by a qualified person. If, during the inspection, it is suspected that there is a leak, e.g. through refrigerant temperature checks or capacity reduction, then the location of the leak shall be identified with suitable detection equipment and shall be repaired and checked again after the repair in accordance with national regulations. The results of the inspection and measures taken afterwards shall be included in the logbook.
Regular leak tests and inspections shall be carried out including checking of the safety equipment.
WARNING
- When the breaker was broken ,do not use any unspecified breaker or other wire to replace the original breaker. The use of electrical wires or copper wires may cause the unit to malfunction or cause a fire.
- Do not insert your fingers, sticks, or other items into the air inlet or outlet. Do not remove the fan mesh cover. When the fan rotates at a high speed, it could cause bodily injury.
- It is very dangerous to check the unit when the fan is rotating.
- Make sure you turn off the main breaker before any maintenance work begins.
- Check the supporting and base structure of the unit for any damages after a long period of use. The unit could fall and cause personal injury if there is any damage.
NOTE
- Do not check or repair the unit on your own. Please get qualified professionals to conduct any checks or repairs.
- Do not use substances like gasoline, diluent, or chemical dust cloths to wipe the operations panel of the controller. Doing so could remove the surface layer of the controller. If the unit is dirty, immerse a cloth in diluted and neutral detergent, wring it out, and then use it to clean the panel. Lastly, wipe it with a dry cloth.
- Ensure that the area is in the open or that it is adequately ventilated before opening the system or conducting any hot work. A degree of ventilation shall continue during the period that the work is carried out. The ventilation should safely disperse any released refrigerant and preferably expel it externally into the surroundings.
3.1 Maintenance After the Unit Has Been Shut Down for a Long Period
For example, in early summer or winter.
- Check and remove all objects that may clog the air inlets and outlets of the indoor and outdoor units.
Clean the air filter and external shell of the unit. - Please contact the installation or maintenance personnel. The installation/operation manual of the indoor unit includes maintenance tips and cleaning
procedures. Make sure that the clean air filter is installed in its original position. Check and remove all objects that may clog the air inlets and outlets of the indoor and outdoor units. - Turn on the main power supply 12 hours before the unit is operated in order to ensure that the unit runs smoothly. The user interface will be displayed once the power is turned on.
For example, at the end of winter or summer.
Run the indoor unit in the fan mode for about half a day to dry the internal parts of the unit.
Turn off the power supply.
Clean the air filter and external shell of the unit.
Please contact the installation or maintenance personnel to clean the air filter and external shell of the indoor unit. The installation/operation manual of the specialized indoor unit includes maintenance tips and cleaning procedures. Make sure that the clean air filter is installed in its original position.
3.2 About the Refrigerant
This product contains fluorinated greenhouse gases as stipulated in the Kyoto Protocol. Do not discharge the gas into the atmosphere.
Refrigerant Type: R410A
GWP Value: 2088
Based on applicable laws, the refrigerant must be checked regularly for leakages. Please contact the installation personnel for more information.
Warning
- The refrigerant in the air conditioner is relatively safe, and usually does not leak. If the refrigerant leaks and comes in contact with an open flame, it will produce harmful gases.
- Shut down any heating devices which use flames, ventilate the room and contact the agent of the unit immediately.
- Do not use the air conditioner again until the maintenance personnel has confirmed that the refrigerant leakage has been completely resolved.
3.3 After-sales Service and Warranty
3.3.1 Warranty period
This product contains the warranty card that was completed by the agent during installation. The customer must check the completed warranty card and retain it properly.
If you need to repair the air conditioner during the warranty period, please contact the agent and provide the warranty card.
When you request assistance from the agent, please remember to state:
- The complete model name of the air conditioner.
- Date of installation.
- Details on the fault symptoms or errors, and any defects.
Warning
- Do not attempt to modify, dismantle, remove, reinstall or repair this unit, as the improper dismantling or installation of the unit may result in electric shock or fire. Please contact an agent.
- If the refrigerant accidentally leaks, make sure that there are no open flames around the unit.
The refrigerant itself is completely safe, non-toxic and non-flammable, but it will produce toxic gases when it accidentally leaks and comes into contact with flammable substances generated by existing heaters, and burning devices in the room. Qualified maintenance personnel must verify that the point of leakage has been repaired or rectified before you resume operations of the unit.
3.4 Shorter Maintenance and Replacement Cycle
Temperature and humidity fluctuations are outside the normal ranges.
Large power fluctuations (voltage, frequency, waveform distortion etc.) (must not use the unit if the power fluctuations exceed the allowed range).
Frequent collisions and vibrations.
The air may contain dust, salt, harmful gases or oils such as sulphite and hydrogen sulphide.
Frequently turning the unit on and off or operating the unit for too long (in places where the air conditioning is on for 24 hours a day).
4. TROUBLESHOOTING
4.1 Air Conditioner Troubles and Their Causes
If one of the following malfunctions occurs, stop the air conditioner from operating, shut off the power, and contact your dealer.
- The remote controller malfunctions or the buttons do not work well.
- A safety device such as a leakage breaker or a circuit breaker is frequently tripped.
- Dust, moisture and other particles enter the unit.
- Water leaks from the indoor unit.
- Other malfunctions.
If the system does not properly operate, excluding in the above mentioned cases or if the above mentioned malfunctions are evident, use the following procedures to check the system. (See Table 4-1)

4.2 Troubles and Causes of Remote Controller
Before requesting service or repair, check the following points.
(see Table 4-2)


4.3 Error Code: Overview
If an error code appears on the controller, please contact the installation personnel and inform them of the error code, device model, and serial number (you can find the information on the nameplate of the unit).
Table 4-3 Outdoor unit error code



Table 4-4 Installation and debugging error code

Table 4-5 Compressor driver error code

Table 4-6 Fan motor error code

Table 4-7 Status code

4.4 Fault Symptom: Non Air Conditioning Issues
Symptom 1: The system does not operate
- The air conditioner does not start immediately after the ON/OFF button on the remote controller is pressed.
If the operation lamp lights up, the system is in normal condition. To prevent overloading of the compressor motor, the air conditioner starts 3 minutes after it is turned on. - If the operation lamp and the “PRE-DEF indicator (cooling and heating type) or fan only indicator (cooling only type)” light up, it means you must choose the heating mode. When just starting, if the compressor has not started, the indoor unit displays “anti cold wind” protection because the air outlet temperature is too low.
Symptom 2: The system switches into the fan mode during cooling
- In order to prevent the indoor evaporator from frosting, the system will switch into fan mode automatically, and return to the cooling mode soon.
- When the room temperature drops to the set temperature, the compressor goes off and the indoor unit switches to fan mode; when the temperature increases, the compressor starts again. It is same in heating mode.
Symptom 3: White mist comes out of a unit
Symptom 3.1: Indoor unit
When humidity is high during cooling operation. If the interior of an indoor unit is extremely contaminated, the temperature distribution inside a room becomes uneven. It is necessary to clean the interior of the indoor unit. Ask your dealer for details on cleaning the unit. This operation requires a qualified service person
Symptom 3.2: Indoor unit, outdoor unit
When the system switches over to heating operation after defrost operation, moisture generated by defrosting becomes steam and is exhausted.
Symptom 4: Noise of air conditioners cooling
Symptom 4.1: Indoor unit
- A continuous low “shah” sound is heard when the system is in cooling operation or stops.
When the drain pump (optional accessories) is in operation, this noise is heard. - A “pishi-pishi” squeaking sound is heard when the system stops after heating operation.
Expansion and contraction of plastic parts caused by temperature changes can make this noise.
Symptom 4.2: Indoor unit, outdoor unit
- A continuous low hissing sound is heard when the system is in operation.
This is the sound of refrigerant gas flowing through both indoor and outdoor units. - A hissing sound is heard at the start or immediately after stopping operation or defrost operation.
This is the noise of refrigerant caused by flow stops or flow changes.
Symptom 4.3: Outdoor unit
- When the tone of operating noise changes, the noise is caused by the change of frequency.
Symptom 5: Dust comes out of the unit
When the unit is used for the first time in a long time, it is because dust has gotten into the unit.
Symptom 6: The units give off odors
The unit can absorb the smell of rooms, furniture, cigarettes, etc., and then emit it again.
Symptom 7: The outdoor unit fan does not spin.
During operation, the speed of the fan is controlled in order to optimize product operation.
5. CHANGING INSTALLATION SITE
Please contact the agent to dismantle and reinstall all the units. You need specialized skills and technology to move the units.
6 DISPOSAL
This unit uses hydrogen fluorocarbons. Please contact the agent when you want to dispose of this unit. Based on the requirements of the law, the collection, transportation and disposal of refrigerants must conform with the regulations governing the collection and destruction of hydrofluorocarbons.
INSTALLATION MANUAL
1. PRECAUTIONS
- Ensure that all Local, National and International regulations are satisfied.
- Read these “PRECAUTIONS” carefully before Installation.
- The precautions described below include important items regarding safety. Observe them without fail.
- After the installation work, perform a trial operation to check for any problems.
- Follow the Operation Manual to explain how to use and maintain the unit to the customer.
- Turn off the main power supply breaker before maintaining the unit.
- Ask the customer to keep the Installation Manual and the Operation Manual should together.
CAUTION
New Refrigerant Air Conditioner Installation
THIS AIR CONDITIONER ADOPTS THE NEW HFC REFRIGERANT(R410A) WHICH DOES NOT DESTROY THE OZONE LAYER.
The characteristics of R410A refrigerant are: it is a hydrophilic, oxidizing membrane or oil, and its pressure is approx. 1.6 times higher than that of refrigerant R22.
Accompanied with the new refrigerant, refrigerating oil has also been changed. Therefore, during installation work, be sure that water, dust, former refrigerant, or refrigerating oil does not enter the refrigerating cycle.
To prevent charging an incorrect refrigerant and refrigerating oil, the sizes of connecting sections of charging port of the main unit and installation tools are different from those for the conventional refrigerant.
This means that exclusive tools are required for the new refrigerant (R410A):
For connecting pipes, use new and clean piping designed for R410A, and please take care so that water or dust does not enter.
In addition, do not use the existing piping because there are problems with pressure-resistance force and impurities in it.
CAUTION
- Do not connect the appliance to the main power supply.
This unit must be connected to the main power supply by means of a switch with a contact separation of at least 3 mm.
The installation breaker must be used for the power supply line of this air conditioner.
WARNING
- If the supply cord is damaged, it must be replaced by the manufacturer or its service agent or a similarly qualified person in order to avoid creating a hazard.
- An all-pole disconnection switch which has a contact separation of at least 3 mm in all poles should be connected using fixed wiring.
- The appliance shall be installed in accordance with national wiring regulations.
- The temperature of the refrigerant circuit will be high. Please keep the interconnection cable away from the copper tube.
- An all-pole disconnection device which has at least 3 mm of separation distance in all poles and a residual current device (RCD) with the rating of above 10 mA shall be incorporated in the fixed wiring according to national requirements.
- The power cord type designation is H05RN-R/H07RN-F or above.
- Ask an authorized dealer or qualified installation professional to install or maintain the air conditioner.
- Inappropriate installation may result in water leakage, electric shock or fire.
- Turn off the main power supply breaker before attempting any electrical work.
- Make sure all power breakers are off. Failure to do so may cause electric shock.
- Connect the connecting cable correctly.
- If the connecting cable is connected incorrectly, electric parts may become damaged.
- When moving the air conditioner for the installation into another place, be very careful not to enter any gaseous matter other than the specified refrigerant into the refrigeration cycle.
- If air or any other gas is mixed into the refrigerant, the gas pressure in the refrigeration cycle becomes abnormally high and it may cause pipes to burst and injuries on persons.
- Do not modify this unit by removing any of the safety guards or by by-passing any of the safety interlock switches.
- Exposure of the unit to water or other moisture before installation may cause a short-circuiting of electrical parts.
- Do not store the unit in a wet basement or expose it to rain or water.
- After unpacking the unit, examine it carefully to see if there is possible damage.
- Do not install the unit in a place that might increase the vibration of the unit.
- To avoid personal injury (with sharp edges), be careful when handling parts.
- Perform installation work properly according to the Installation manual.
- Inappropriate installation may result in water leakage, electric shock or fire.
- When the air conditioner is installed in a small room, take appropriate measures to ensure that the concentration of refrigerant leakage occurring in the room does not exceed the critical level.
- Install the air conditioner securely in a location where the base can sustain the weight adequately.
- Perform the specified installation work to guard against an earthquake.
- If the air conditioner is not installed appropriately, the unit could fall and cause an accident.
- If refrigerant gas has leaked during installation, ventilate the room immediately.
- If the leaked refrigerant gas comes into contact with fire, noxious gas may be generated.
- After the installation work, confirm that refrigerant gas does not leak.
- If refrigerant gas leaks into the room and flows near a source of flame, such as a cooking range, noxious gas might be generated.
- Electrical work must be performed by a qualified electrician in accordance with the installation manual. Make sure the air conditioner uses a dedicated power supply.
- An insufficient power supply capacity or inappropriate installation may cause fire.
- Use the specified cables for wiring to connect the terminals securely, and to prevent external forces applied to the terminals from affecting the terminals.
Be sure to provide grounding.
Do not connect ground wires to gas pipes, water pipes, lightning rods or ground wires for telephone cables.
Conform to the regulations of the local electric company when wiring the power supply.
Inappropriate grounding may cause electric shock.
Do not install the air conditioner in a location subject to a risk
of exposure to a combustible gas.
If a combustible gas leaks, and stays around the unit, a fire may occur.
Required tools for installation work
1) Philips screw driver
2) Hole core drill (65mm)
3) Spanner
4) Pipe cutter
5) Knife
6) Reamer
7) Gas leak detector
8) Tape measure
9) Thermometer
10) Mega-tester
11) Electro circuit tester
12) Hexagonal wrench
13) Flare tool
14) Pipe bender
15) Level vial
16) Metal saw
17) Gauge manifold (Charge hose: R410A special requirement)
18) Vacuum pump (Charge hose: R410A special requirement)
19) Torque wrench
1/4 (6.4 mm) 14.2-17.2 N·m (144-176 kgf·cm)
3/8 (9.5 mm) 32.7-39.9 N·m (333-407 kgf·cm)
1/2 (12.7 mm) 49.5-60.3 N·m (504-616 kgf·cm)
5/8 (15.9 mm) 61.8-75.4 N·m (630-770 kgf·cm)
20) Copper pipe gauge adjusting projection margin
21) Vacuum pump adapter
Equipment complying with IEC 61000-3-12.
2. PACKING BOX
2.1 Delivery and Moving
Delivery
Remember the following:
- At the time of delivery, check the unit for any damage.
- Report any damage immediately to the carrier’s claim agent.
- As far as possible, transport the packaged unit to its final installation site to prevent damage during the handling process.
- Take note of the following items when transporting the unit:

- Select the unit transportation path in advance.
Moving
- Since the gravity center of the unit is not at its physical center, please be careful when lifting it with a sling.
- Never hold the inlet of the outdoor unit to prevent it from deforming.
- Do not touch the fan with your hands or other objects.
- Do not lean the unit more than 45°, and do not lay it on its side.
2.2 Attached Fittings

Note
Check if any accessory in the above figure is missing. All the accessories must be kept properly.
All the fittings should be factory fittings. Wired/Remote controller — purchase separately.
Outlet sealant — purchase separately.
All the figures in the manual explain only the general appearance and dimensions of the unit. The air conditioner you purchased may not be completely consistent with the appearance and functions listed in the figures.
Please refer to the actual product.
3. OUTDOOR UNIT
3.1 Outdoor Unit Combination Ratio


CAUTION
- If all IDUs are V8 series, the total capacity of the IDUs, measured in horsepower, must not exceed 160% of the capacity of the ODU. If all IDUs are not V8 series, the total capacity of the IDUs, measured in horsepower, must not exceed 130% of the capacity of the ODU.
- When the combination ratio of IDUs exceeds 100%, the output capacity of the system may decrease.
- When the startup capacity of the IDUs is greater than 130% of the ODU, the operating fan speed of IDUs is limited to low speed.
- The heating capacity of the system decreases as the ambient outdoor temperature decreases.
- In areas where the design heating temperature of the air conditioner is ≤5°C and the unit needs to be fully switched on, the combination ratio of indoor units is recommended not to exceed 110%.
3.2 Outdoor unit Stop Valve Size
Table 3-4

4. PREPARATIONS BEFORE INSTALLATION
4.1 Choosing and Preparing the Installation Site
4.1.1 Site requirements
Please refrain from installing the unit in the following places, or malfunction of the machine may occur:
- A place where there is combustible gas leakage.
- A place where there is a lot of oil (including engine oil).
- A place where there is salty air (locations near the coast)
- A place where there is caustic gas (sulfide, for example) present in the air (near a hot spring)
- A place where the heated air expelled out from the outdoor unit can reach your neighbor’s window.
- A place where the noise interferes with your neighbors’ everyday life.
- A place that is too weak to bear the weight of the unit
- An uneven place.
- A place with insufficient ventilation.
- Near a private power station or high frequency equipment.
- Install the indoor unit, outdoor unit, power cord and connecting wire at least 1 m away from a TV set or radio to prevent noise or picture interference.
- Install the unit in a place that can offer enough space for installation and maintenance. Don’t install it in a place that has high requirements regarding noise, such as in a bedroom.
CAUTION
- Install the outdoor unit at a place where discharge air is not blocked.
- When an outdoor unit is installed in a place that is frequently exposed to strong winds like a coast or on the high story of a building, ensure normal fan operation by using a duct or a wind shield.
- When installing the outdoor unit in a place that is constantly exposed to a strong wind such as the upper floors or rooftop of a building, apply the windproof measures referring to the following examples.

Supposing the wind direction during the operation season of the discharge port is set at a right angle to the wind direction.
4.1.2 Installation space (Unit: mm)

Figure 4-2
Condensate drain
Connect the drain hose as shown in the figure.
Condensate drain

- Single unit installation
(Wall or obstacle)


CAUTION
- Keep a distance of 2000mm or more between the unit and the wall surface when the discharge port faces to the wall of the building.

4.2 Selecting and Preparing the Refrigerant Piping
4.2.1 Refrigerant piping requirements
NOTE
The R410A refrigerant pipeline system must be kept strictly clean, dry and sealed.
Cleaning and drying: prevent foreign objects (including mineral oil or water) from mixing into the system.
Seal: R410A does not contain fluorine, does not destroy the ozone layer, and does not deplete the ozone layer that protects the earth from harmful ultraviolet radiation. But if it is released, R410A can also cause a slight greenhouse effect. Therefore, you must pay special attention when you check the quality of the installation seal.
The piping and other pressure vessels must comply with the applicable laws and be suitable for use with the refrigerant. Use only phosphoric acid deoxidized seamless copper for the refrigerant piping.
Foreign objects in the pipes (including lubricant used during pipe bending) must be ≤ 30 mg/10 m.
Calculate all piping lengths and distances.
4.2.2 Design considerations
NOTE
- The amount of brazing required should be kept to a minimum.
- As bends cause pressure loss when transporting refrigerant, the fewer bends in the system, the better it is. Piping length needs to take the equivalent length of bends into account (the equivalent length of each branch joint is 0.5 m).
- On the two inside sides of the first branch joint, the system should, as far as possible, be equal in terms of the number of units, total capacities and total piping lengths.
4.2.3 Piping and component definition
Table 4-2

- Schematic diagram of the allowable length and height difference for refrigerant piping

4.2.4 Allowable length and height difference for refrigerant piping

Note
It is recommended that an oil return bend with dimensions as specified in Figure 4-8 is set every 10 m in the gas pipe of the main pipe.

4.2.5 Refrigerant pipe selection
Select refrigerant pipe and branch joint according to Table 4-4 to 4-7.
NOTE
- Branch header can also be selected to connect pipes and indoor units. Meanwhile, the relevant requirements in the Owner’s Manual and Installation manual must be followed
- The selection of branch header depends on the quantity of branches it connects to.
- Branches and other branch heads cannot be installed downstream of the initial head branch.
Main pipes (L1) and first branch joint kit (A) according to the outdoor unit
Table 4-4


NOTE
When the total equivalent piping length of liquid + gas side is ≥ 90m, it must increase the size of main gas pipe as shown in Table 4-5.
Pipe diameter and branch joint kits between the outdoor unit and indoor units according to downstream indoor unit

NOTE
- The corresponding maximum values listed in
Table 4-4, Table 4-5 and Table 4-6 should be used as the main pipe (L1) size and the first branch joint (A) size. - Choose indoor unit main pipes and branch joints between the first branch joint and indoor units from the above table in accordance with the total capacity of all the indoor units connected downstream.
Indoor unit auxiliary pipe (a~f)
Table 4-7

The pipe thickness of the refrigerant piping shall comply with the applicable legislation.
The minimal pipe thickness for R410A piping must be in accordance with the table below.

NOTE
- Material: Only seamless phosphorus
-deoxidized copper piping that complies with all applicable legislation should be used. - Thicknesses: Temper grades and minimum thicknesses for different diameters of piping should comply with local regulations.
- Design pressure of R410A refrigerant is 4.3 MPa (43 bar).
An example of refrigerant piping selection

The example below illustrates the piping selection procedure for a system consisting of an outdoor unit (16kW) and 6 indoor units (2.2 kW×1+2.8 kW×5), as shown in Figure 4-9. The system’s total equivalent length of all liquid and gas pipes is not more than 90m.
Select main pipe (L1) and first branch joint (A)
The outdoor unit capacity is 16 kW, and the system’s total equivalent length of all liquid and gas pipes is not more than 90m. So refer to Table 4-4, the main gas liquid pipe size is Φ19.1 and Φ9.52 respectively. The first branch joint A is FQZHN-01D.
Select indoor main pipe (L2~L5) and branch joint (B~E)
The downstream indoor units of L2 are N1 to N2, with the capacity of 5.6 kW. Referring to Table 4-6, the gas and liquid pipe size of L2 are Φ12.7 and Φ6.35 respectively, and the branch joint B is FQZHN-01D.
Similarly, the pipe size of L3 is Φ15.9 and Φ9.52, the pipe size of L3 and L4 is Φ15.9 and Φ9.52, and the branch joint B~E are all FQZHN-01D.
Select the indoor unit auxiliary pipe (a to i)
The capacity of indoor unit N1 to N6 is all less than 6.3 kW. According to Table 4-7, the pipe size from a to f is respectively Φ12.7 and Φ6.35.
5. OUTDOOR UNIT INSTALLATION
5.1 Preparing the Structure for Installation
- Make concrete foundation according to the specifications of the outdoor units (refer to Figure 5-1).
- Fasten the feet of this unit with bolts firmly to prevent it from collapsing in the event of an earthquake or strong winds (refer to Figure 5-1).

5.2 Things to Note When Connecting the Refrigerant Piping
Caution
- Take appropriate precautions to prevent refrigerant leakage and ventilate the area immediately if the refrigerant leaks, as high concentration of R410A refrigerant in an enclosed area can cause poisoning or fire.
- Refrigerant must be recovered. Do not release it into the environment. Use professional fluorine extraction equipment to extract the refrigerant from the unit.
NOTE
- Make sure the refrigerant piping is installed in accordance with applicable laws.
- Make sure the piping and connections are not placed under pressure.
- Before brazing, the refrigerant piping should be flushed with oxygen free nitrogen (OFN) to remove dust, moisture and other particles.
- Never use outdoor unit refrigerant.
- Do not open the stop valves until confirming that all the piping connections have been completed and there are no gas leaks in the system.
5.3 Refrigerant Piping Connection
CAUTION
- Please be careful to avoid the components while connecting to the connecting pipes.
- Oxygen free nitrogen (OFN) shall be purged through the system both before and during the brazing process.
The indoor and outdoor connecting pipe interface and power line outlet.
Various piping and wiring patterns can be selected, such as exiting from the front, the back, the side, and undersurface, etc.
(The following displays the locations of several piping and wiring knock-off interfaces)
The connection method of flaring(8/10/12/14/16 kW)



CAUTION
- Side out pipe: please remove the L-shape metal plate, otherwise wiring cannot be completed.
- Back outlet pipe: please wipe off the piping support rubber blanket beside the inner outlet pipe cover of the machine while the pipe exits from the back.
- Front outlet pipe: cut the frontal hole of the pipe-outlet plate. The method for the outlet pipe is the same as the back outlet pipe.
- Undersurface outlet pipe: the knock out should from inside to outside, and then piping and wiring should be fed through this. Make sure that the fat connecting pipe exits through the largest hole, otherwise the pipes will rub together. Please do the moth proofing for the created hole, to avoid pests from entering into and destroying the components.
5.4 Leak Detection
Electronic leak detectors shall be used to check whether air leaks at each joint.
- A and B indicate check valves of ODU.
- C and D indicate IDU connecting pipe ports.
- All of the connection ports between the branch header and refrigerant pipe.

Warning
- Under no circumstances shall potential sources of ignition be used to search for or detect refrigerant leaks. A halide torch (or any other detector using a naked flame) shall not be used.
5.5 Heat Insulation
Carry out heat insulation treatment for the pipes at the gas and liquid sides respectively. Pipes on the liquid and gas sides have a low temperature during cooling. Take sufficient insulation measures to prevent condensation (see Figure 5-8).
The gas pipe must be treated with the closed-cell foam insulation material, which is rated at a non-flammable level of B1 and heat resistance of over 120°C.
When the outer diameter of the copper pipe is not greater than Φ12.7 mm, the thickness of insulation layer should be greater than 15mm.
When the outer diameter of the copper pipe is equal to or greater than Φ15.9 mm, the thickness of the insulation layer should be greater than 20 mm.
The attached insulation material for the part of the IDU where the pipe connects must undergo heat insulation treatment without gaps.

5.6 Airtight Test
Air tightness test – OFN must be used.
Increase the pressure from the liquid pipe and gas pipe to 4.0 MPa at the same time (not exceeding 4.0 MPa). If the pressure does not drop in 24 hours, the test is passed.
When the pressure drops, check the leakage position.
After you make sure that there is no leakage, discharge the nitrogen.
Caution
- Never use oxygen, combustible gas, or poisonous gas in the air tightness test.
- To prevent damage to the equipment, the pressure must not be held for too long.
5.7 Air Purge with Vacuum Pump
- Use a vacuum pump that can evacuate the pipe to a pressure of less than -100.7 kPa (5 Torr, -755 mmHg). When the pump is stopped, do not let the pump oil flow back into the refrigerant pipe.
- The liquid and gas pipes should be evacuated with a vacuum pump for more than two hours to a pressure of less than -100.7kPa.
- Then, place the pipes at pressure of less than -100.7 kPa for more than one hour, and check whether the reading of the vacuum gauge rises. (If the reading rises, there is residual water or gas leakage in the system. The leakage must be checked and solved and the test should be performed again.)
- Water may enter into pipes under the following circumstances: the installation is carried out in a rainy season and the installation period is long; the pipes are condensed inside; rainwater enters the pipes.
- After the above vacuum drying of two hours, use nitrogen to increase the pressure to 0.05 MPa (vacuum breaking), and use a vacuum pump to decrease the pressure to lower than -100.7kPa or below and hold the pressure for one hour (vacuum drying).
- If the pressure cannot be decreased to lower than -100.7 kPa after two-hour vacuumizing, repeat the vacuum breaking and vacuum process. After that, place the vacuum pipes for one hour, and then check whether the reading of the vacuum gauge rises.
Caution
- Use a vacuum pump to perform the vacuumizing process. Do not use refrigerant gas to discharge air.
- Use a vacuum pump that can vacuumize the pipe to a pressure of less than -100.7 kPa (5 Torr, -755 mmHg). When the pump is stopped, do not let the pump oil flow back into the refrigerant pipe.
- In order to prevent the entry of impurities, the R410A special tool must be used to ensure the compression strength. Use a filling hose with a top rod to connect to the maintenance access of the check valve or the refrigerant filling port.
5.8 Refrigerant Amount to be Added
Warning
- Use only R410A as the refrigerant. Other substances may cause explosions and accidents.
- R410A contains fluorinated greenhouse gases, and the GWP value is 2088. Do not discharge the gas into the surroundings.
- When charging the refrigerant, make sure you wear protective gloves and safety glasses. Be careful when you open the refrigerant piping.
- Charge the refrigerant only after the system has not failed the gas tightness tests and vacuum drying.
- Ensure that the refrigeration system is earthed prior to charging the system with refrigerant.
- Add the refrigerant amount according to the calculation results. Extreme care shall be taken not to overfill the refrigeration system.
- The system shall be leak tested on completion of charging but prior to commissioning. A follow up leak test shall be carried out prior to leaving the site.
NOTE
- Make sure all connected indoor units have been identified.
Hoses or lines shall be as short as possible to minimize the amount of refrigerant contained in them. - Cylinders shall be kept upright.
- Label the system when charging is complete (if it is not already labeled).
5.8.1 Calculating additional refrigerant charge
The additional refrigerant charge required depends on the lengths and diameters of the outdoor and indoor liquid pipes . Table 5-1 show the additional refrigerant charge required under different conditions.
Additional refrigerant charge amount R1 (according to liquid pipe lengths and diameters)

The additional refrigerant charge amount (R1) is obtained by adding the additional charge requirements for each of the outdoor and indoor liquid pipes, as in the following formula, where L1 to L4 represent the equivalent lengths of the pipes of different diameters.
Additional refrigerant charge amount R1 (kg) = L1 (Φ 6.35) × 0.022 + L2 (Φ9.52) × 0.054 + L3 (Φ12.7) × 0.110 + L4 (Φ15.9) × 0.170

Warning
The total refrigerant charge of the system, including factory charge and additional charge, must not exceed the maximum design refrigerant charge of 14 kg.
Determine the total refrigerant charge amount of the system:
Total charge (Mc) = factory charge + additional charge = R0 + R.
The factory charge (R0) can be obtained from Table 9-1.
6. ELECTRICAL WIRING
6.1 Safety Device Requirements
- Select the wire diameters (minimum value) individually for each unit based on the rated current, as shown in Table 6-1 and Table 6-2.
- For thee-phase units, the maximum allowable voltage range variation between phases is 2%.
- Select a circuit breaker that has a contact separation in all poles not less than 3 mm providing full disconnection, where MFA is used to select the current circuit breakers and residual current operation breakers.
- The current carrying capacity of the conductor wire is only for users’ reference. The actual current carrying capacity has different correction coefficients depending on the cable type and length, the pipe penetration method, and the actual laying environment. Users are recommended to make corrections according to local regulations and specific installation circumstances.


INFORMATION
Phase and frequency of power supply system: 1N~50Hz, Voltage: 220-240V; 3N~ 50Hz, Voltage: 380-415V
Abbreviations:
MCA: Minimum Circuit Amps; TOCA: Total Over-current Amps; MFA: Maximum Fuse Amps; MSC: Maximum Starting Current (A); RLA: Rated Load Amps; FLA: Fan Load Amps.
- Units are suitable for use in electrical systems where voltage supplied to unit terminals is not below or above listed range limits. Fort three-pahse units the maximum allowable voltage variation between phases is 2%..
- Select wire size based on the value of MCA, which means the rated current in Table 6-1.
- TOCA indicates the total overcurrent amps value of each OC set.
- MFA is used to select overcurrent circuit breakers and residual-current circuit breakers.
- MSC indicates the maximum current on compressor start-up in amps.
- RLA is based on the following conditions: indoor temperature 27°C DB, 19°C WB; outdoor temperature 35°C DB.
NOTE
- If the power supply lacks N phase or there is an
error in the N phase, the device will malfunction. - Some power equipment may have an inverted phase or intermittent phase (such as a generator). For this type of power source, a reverse-phase protection circuit should be installed locally in the unit. as Operating in the inverted phase may damage the unit.
- Do not share the same power supply line with other devices.
- The power cord may produce electromagnetic interference so you should maintain a certain distance from equipment that may be susceptible to such interference.
- Separate power supply for the indoor and outdoor units.
Warning
- Take note of the risk of electric shocks during installation.
- All the electric wires and components must be installed by a certified electrician, and the installation process must comply with applicable regulations.
- Use only wires with copper cores for the connections.
- A main breaker or safety device that can disconnect all polarities must be installed, and the breaker device can be completely disconnected in situations where there is excessive voltage
- Wiring must be carried out in strict accordance with what is stated on the product nameplate.
- Do not squeeze or pull the unit connection, and make sure the wiring is not in contact with the sharp edges of the sheet metal.
- Make sure the grounding connection is safe and reliable. Do not connect the earth wire to public pipes, telephone earth wires, surge absorbers and other places that are not designed for grounding. Improper grounding may cause electric shock.
- Make sure the fuses and circuit breakers installed meet the corresponding specifications.
- Make sure an electric leakage protection device is installed to prevent electric shocks or fires.
- The model specifications and characteristics (anti high-frequency noise characteristics) of the electric leakage protection device should be compatible with the unit to prevent frequent tripping.
- Before powering the unit on, make sure the connections between the power cord and terminals of the components are secure, and the metallic cover of the electric control box is closed tightly.
6.2 Connecting the Power Cord
NOTE
- Do not connect the power supply to the communication terminal block. Otherwise, the whole system may fail.
- You must first connect the earth line (note that you should use only the yellow-green wire to connect to the earth, and you must turn off the power supply when you are connecting the earth line) before you connect the power cord. Before you install the screws, you must first comb through the path along the wiring to prevent any part of the wiring from becoming exceptionally loose or tight because of inconsistencies in the lengths of the power cord and earth line.
- The wire diameter must comply with the specifications, and the terminal should be screwed tightly. Do not subject the terminal to any external force.
- Seal the wiring connection with insulation material, or condensation may occur.
- Use round-type terminals of the correct specifications to connect the power cable

Warning
When inserting the strong-current cables and communication lines into the wiring holes, they must be equipped with wiring across rings to avoid being worn.

6.3 Connecting the Communication Wiring
NOTE
For a single-phase system, the EMI effect of the communication line M1M2 (or PQE) can be improved by adding a magnetic ring. The installation is shown in the figure below. The magnetic ring needs to be fixed with the communication line (it can be wound for one or more turns), and placed in the machine to prevent it from falling off.

▪ Wiring layout is comprised of the communication wiring between the indoor and outdoor units. These include the earth lines, and the shielded layer of the earth lines of the indoor units in the communication line. See below the wiring layout of outdoor unit.

Warning
- Do not connect the communication line when the power is on.
- Connect the shielding nets at both ends of the shielded wire to the sheet metal “ ” of the electronic control box.
- Do not connect the power cable to the terminal of communication line, otherwise, the motherboard will be damaged.
- Do not connect a system with both EasyCom (M1 M2) communication lines and PQ communication lines.
CAUTION
- On-site wiring must comply with the relevant regulations of the local country/region and must be completed by professionals.
- The communication lines of the IDUs and ODU can only be led out and connected from the ODU.
- When a single communication line is not long enough, the joint must be crimped or soldered, and the copper wire at the joint shall not be exposed.
- Applicable standards: EN 55014-1 and EN 55014-2. The communication line must be shielded wire.
Before connecting the communication wiring, please select the appropriate connection method. Refer to the following table:

- EasyCom (M1 M2) communication wiring configuration – All IDUs in a system must be powered through a power supply

Caution
- Keep the power on/off for all IDUs.
- Do not connect the EasyCom (M1 M2) communication line to the PQ or D1D2 communication line.
- Arbitrary topology wiring.
- Applicable standards: EN 55014-1 and EN 55014-2. The communication line must be shielded wire.
- After the final indoor unit, the communication wiring CAN be continued back to the outdoor unit to ensure communication in case of disconnection point. In this situation M1 M2 are polarized and M1 should connect to M1, M2 should connect to M2. If wrongly connected the PCB may be damaged.
- EasyCom (M1 M2) communication wiring configuration – IDUs with separate power supply

Caution
- If the total distance is less than or equal to 200m and the total number of IDUs is less than or equal to 10 sets, the valve is powered and controlled by the ODU.
- If the total distance is longer than 200m or the total number of IDUs is more than 10 sets, a repeater is required to increase the bus voltage.
- The load capacity of the repeater is the same as that of the ODU, and it can load a bus length of 200m or 10 IDUs.
- A maximum of one repeater can be installed in the same refrigerant system.
- The number of IDUs requiring power supply in the same refrigerant system is less than or equal to 11 sets.
- Keep the power on/off for both the repeater and the ODU, or use an uninterruptible power supply with the repeater.
- For repeater installation, please refer to the repeater installation manual. Do not connect the upstream and
downstream IDU ports of the repeater in reverse; otherwise, it will cause a communication failure. - Arbitrary topology wiring.
- Applicable standards: EN 55014-1 and EN 55014-2. The communication line must be shielded wire.
- After the final indoor unit, the communication wiring CAN be continued back to the outdoor unit to ensure communication in case of disconnection point. Max number of IDUs connected is 10. In this situation M1 M2 are polarized and M1 should connect to M1, M2 should connect to M2. If wrongly connected the PCB may be damaged.

Caution
- After the last indoor unit, the communication wiring should not route back to the outdoor unit as this will form a closed loop.
- In the last indoor unit, connect a resistor of 120 ohms between the P and Q terminals.
- Do not bind the communication line, refrigerant piping and power cable together.
- When the power cable and communication line are laid in parallel, the distance between the two lines must be 5cm or more to prevent signal source interference.
- All IDUs in a system must be powered through a power supply so that they can be powered on or off at the same time.
- All communication lines of the IDUs and ODU must be connected in a series, use the shielded wire, and the shield layer must be grounded.
- Applicable standards: EN 55014-1 and EN 55014-2. The communication line must be shielded wire.

Caution
- The cross-sectional area of each core of the communication wiring is not less than 0.75 mm2, and the length must not exceed 1200 m.
- Connect the shielding nets at both ends of the shielded wire to the sheet metal “ ” of the electronic control box.
- The centralized controller and digital electric meter are optional accessories. Please contact the local dealer for purchase if needed.
- Applicable standards: EN 55014-1 and EN 55014-2. The communication line must be shielded wire.
7. CONFIGURATION
7.1 Overview
This chapter describes how the system configuration can be implemented once the installation is complete, and other relevant information.
It contains the following information:
- Implement field settings
- Energy-saving and optimized operation
- Using the Leak Check function
INFORMATION
Installation personnel should read this chapter.
7.2 Digital Display and Button Settings

7.2.1 Digital display output
Table 7-1

7.2.2 Function of buttons SW3 to SW6
Table 7-2

7.2.3 Menu mode
- 1. Press and hold SW5 “MENU” button for 5 seconds to enter menu mode, and the digital display will display “n1”.
- Press SW3 / SW4 “UP / DOWN” button to select the first-level menu “n1”, “n2”, “n3”, “n4” or “nb”.
- Press SW6 “OK” button to enter the specified first-level menu, for example, enter “n4” mode.
- Press SW3 / SW4 “UP / DOWN” button to select the second-level menu from “n41” to “n47”.
- Press SW6 “OK” button to enter the specified second-level menu, for example, enter “n43” mode.
- Press SW3 / SW4 “UP / DOWN” button to select the specified menu mode code.
- Press SW6 “OK” button to enter specified menu mode.
Caution
Operate the switches and push buttons with an insulated stick (such as a closed ball-point pen) to avoid touching live parts.
Menu mode selection flowchart:

Table 7-3





7.2.4 UP/DOWN system check button
Before pressing the UP or DOWN button, allow the system to operate steadily for more than an hour. On pressing the UP or DOWN button, the parameters listed in the following table will be displayed in sequence.
Table 7-4




(1) Need to convert to current compressor output volume. For 8-10kW: compressor output volume is 24, Target frequency = Actual frequency * 24 / 60; for 12-16kW: compressor output volume is 42, Target frequency = Actual frequency * 42 / 60.
8. COMMISSIONING
8.1 Overview
After installation, and once the field settings have been defined, the installation personnel must verify the correctness of the operations. Follow the steps below to perform the test run.
This chapter describes how the test run can be carried out once the installation is complete, and other relevant information.
The test run usually includes the following stages:
- Review the “Checklist Before Test Run”.
- Implement the test run.
- If necessary, correct the errors before the test run completes with exceptions.
- Run the system
8.2 Things to Note During the Test Run
Warning
- During the test run, the outdoor unit operates at the same time with the indoor units connected to it. It is very dangerous to debug the indoor units during the test run.
- Do not insert your fingers, sticks, or other items into the air inlet or outlet. Do not remove the fan mesh cover. When the fan rotation is set at a high speed, it may cause bodily injury.
NOTE
Note that the required input power may be higher when this unit is run for the first time. This phenomenon is due to the compressor which needs to run for 50 hours before it can achieve a stable operating and power consumption state. Make sure the power supply is turned on 12 hours before operations so that the crankcase heater is properly energized. This is also to protect the compressor.
INFORMATION
The test run can be carried out when the ambient temperature is within the required range as in Figure 8-1.

During the test run, the outdoor unit and indoor units will start at the same time. Make sure all the preparations for the outdoor unit and indoor units have been completed.
8.3 Checklist Before Test Run
Once this unit is installed, check the following items first. After all the following checks have been completed, you must shut down the unit. This is the only way to start the unit again.



8.4 About Test Run
The following procedures describe the test run of the whole system. This operation checks and determines the following items:
- Check if there is a wiring error (with the communication check of the indoor unit).
- Check if the stop valve is open.
- Determine the length of the pipe.
INFORMATION
- Before you start the compressor, it may take 10 minutes to achieve a uniform cooling state.
- During the test run, the sound of the cooling mode in operation or the solenoid valve may become louder, and there may be changes in the displayed indicators. This is not a malfunction.
8.5 Test Run Implementation
- Make sure all the settings you need to configure are completed. See section 7.2 on the implementation of the field settings.
- Turn on the power supply of the outdoor unit and the indoor units.
INFORMATION
Make sure the power supply is turned on 12 hours before operations so that the crankcase heater is properly energized. This is also to protect the compressor.
Specific procedures for the test run are as follows:
Step 1: Power on
Cover the lower panel of the ODU, and power on all IDUs and ODU.
Step 2: Enter commissioning mode
When the ODU is first powered on, it displays “-. -. -. -.” , which means the unit is not commissioned.
Long press the “DOWN” and “UP” buttons simultaneously for 5s on the ODU to enter commissioning mode.
Step 3: Set the number of IDUs in a system
The digital display of the ODU displays “01 01”, where 1st and 2nd digits always on, 3rd and 4th digits flashing.
The 3rd and 4th digits represent the number of IDUs, the initial value is 1, short press the “DOWN” or “UP” button to change the number.
Once the number of IDUs has been set, short press the “OK” button to confirm and automatically proceed to the next step.
Step 4: Select the system communication protocol
Enter the communication protocol setting interface, the digital display of ODU displays “02 0”, where the 1st and 2nd digits always on, the 3rd digit off, the 4th digit flashing. The 4th digit of the digital display represents the communication protocol type, the initial value is 0. Short press the “DOWN” or “UP” button to change the communication protocol.
If the system is all V8 IDUs, and the IDUs and ODU are connected by PQ communication, please select V8 protocol RS-485 (P Q) communication, and set the 4th digit of the ODU digital display to 0; ODU factory default V8 protocol RS-485 (P Q) communication.
If the system has a non-V8 IDUs, and the IDUs and ODU are connected by PQE communication, please select the non-V8 protocol RS-485 (P Q E) communication and set the 4th digit of the ODU digital display to 1.
If the system is all V8 IDUs, the IDUs and ODU are connected by M1M2 communication, and all IDUs are powered uniformly, please select the EasyCom (M1M2) communication + indoor unit uniform power supply, and set the 4th digit of the ODU digital display to 2.
If the system is all V8 IDUs, the IDUS and ODU are connected by M1M2 communication, and there is separate power supply for IDUS, please select the EasyCom (M1M2) communication + indoor unit separate power supply, and set the 4th digit of the ODU digital display to 3.
Once the communication protocol has been set, short press the “OK” button to confirm and automatically proceed to the next step.
Step 5: IDUs and ODU address setting
Enter the auto addressing function, the digital display of ODU flashes “AU Ad” and “X YZ” in rotation. “AU Ad” means the auto addressing is in progress, “X” represents the address of the ODU, “YZ” represents the number of detected IDUs; the auto addressing takes about 5-7 minutes, and automatically proceed to the next step after completion.
Step 6: System initialization
Entering system initialization, the digital display of ODU flashes “AU Ad” and “X YZ” in rotation. “INIt” means initialization is in progress, “X” represents the address of the ODU, “YZ” represents the number of detected IDUs; the system initialization takes about 3-5 minutes, and automatically proceed to the next step after completion.
Step 7: End
After system initialization, if there is no fault in the system, ODU will enter standby mode and the digital display will display “X YZ” (“X” represents the address of the ODU, “YZ” represents the number of detected IDUs), and the unit can be turned on normally.
After system initialization, if the ODU detects a fault, the digital display of ODU will display “X YZ” (“X” represents the address of the ODU, “YZ” represents the number of detected IDUs) and the error code in rotation. Please refer to the Error Code Table for troubleshooting, and the unit can be turned on normally after the fault is cleared.
Commissioning flow chart


8.6 Rectifications after Test Run is Completed with Exceptions
The test run is considered complete when there is no error code on the user interface or the outdoor unit display. When an error code is displayed, rectify the operation based on the description in the error code table. Try to conduct the test run again to check if the exception has been corrected.
INFORMATION
Refer to the installation manual of the indoor unit for details on other error codes related to the indoor unit.
8.7 Operating This Unit
Once the installation of this unit is completed, and the test run of the outdoor and indoor units is done, you can start to run the system.
The indoor unit user interface should be connected to facilitate the operations of the indoor unit. Please refer to the installation manual of the indoor unit for more details.
9. PRECAUTIONS ON REFRIGERANT LEAKAGE
This air conditioner (A/C) adopts inncouous and nonflammable refrigerant. The locating room of the A/C should big engough that any refrigerant leakage is unable to reach critical thickness. So certain esssential action can be taken on time.
Critical thickness——the Max. thickness of Freon without any harm to person.
Refrigerant critical thickness: 0.44[kg/m ] for R410A.
Confirm the critical thickness through follow steps, and take necessary actions.
If leak is suspected, keep the area ventilated to avoid the risk of refrigerant stagnating, and remove/extinguish all naked flames.
- Calculate the sum of the charge amount (A[kg])
Total Refrigerant amount = factory refrigerant amount + additional refrigerant charge amount. - Calculate the indoor cubage (B[m ]) (as the minimum cubage.
- Calculate the refrigerant thickness

9.1 Important Information for the Used Refrigerant
This product has fluorinated gas. This gas MAY NOT be released into the air.
Refrigerant type: R410A; Value of GWP: 2088;
GWP=Global Warming Potential

Attention:
Frequency of Refrigerant Leak Checks
- For equipment that contains fluorinated greenhouse gases in quantities of 5 tonnes of CO2 equivalent or more, but of less than 50 tonnes of CO2 equipment, at least every 12 months, or where a leakage detection system is installed, at least every 24 months.
- For equipment that contains fluorinated greenhouse gases in quantities of 50 tonnes of CO2 equivalent or more, but of less than 500 tonnes of CO2 equipment, at least every six months, or where a leakage detection system is installed, at least every 12 months.
- For equipment that contains fluorinated greenhouse gases in quantities of 500 tonnes of CO2 equivalent or more, at least every three months, or where a leakage detection system is installed, at least every six months.
- Non-hermetically sealed equipment charged with fluorinated greenhouse gases shall only be sold to the end user where evidence is providing that the installation is to be carried out by an undertaking certified person.
- Only a certificated professional is allowed to do installation, operation and maintenance.
10. TURN OVER TO CUSTOMER
The operation manual of indoor unit and operation manual of outdoor unit must be turned over to the customer. Explain the contents of the operation manual to the customers in detail.
11. TECHNICAL DATA
11.1 Component Layout and Refrigerant Circuits


- 12-16kW (Three-phase)


- 12-16kW (Three-phase)


DECLARATION OF CONFORMITY UE
WE DECLARE UNDER OUR SOLE RESPONSIBILITY THAT THE MACHINE
CATEGORY CONDENSING UNITS – Heat pump
TYPE

COMPLIES WITH THE FOLLOWING EC DIRECTIVES, INCLUDING THE MOST RECENT AMENDMENTS, AND THE RELEVANT NATIONAL HARMONISATION LEGISLATION CURRENTLY IN FORCE:
2006/42/EC machinery directive
2014/30/UE electromagnetic compatibility
2009/125/CE Ecodesign
2011/65/UE RoHS
-Unit manufactured and tested according to the followings Standards:
EN IEC 55014-1 :2021 EN IEC 55014-2 :2021
EN IEC 61000-3-2 :2019/A1 :2021 EN IEC 61000-3-3 :2013/A2 :2021
EN 61000-3-12 :2011 EN IEC 61000-3-11 :2019
EN 60335-1 :2012/A15 :2021 EN60335-2-40 :2003/A13 :2012
EN 62233 :2008 EN 14511-3 :2022 EN 14825 :2022
EN 14511-4 :2022 EN 14511-1 :2022 EN 14511-2 :2022
EN 62321-1 :2013 EN 62321-2 :2014 EN 62321-3-1 :2014
EN 62321-4 :2014 EN 62321-5 :2014 EN 62321-6 :2015
EN 62321-7-1 :2015 EN 62321-7-2 :2017 EN 62321-8 :2017
-Responsible to constitute the technical file is the company n°.00708410253 and registered at the Chamber of Commerce of Belluno Italy
15/12/2022
NAME
COMPANY POSITION
Warning
Caution
Note
















