SONNIGER 0802270724 GUARD Air Curtain 1.5 m more
PURPOSE OF THE DEVICE
The air curtain is intended to be used in regions with a moderate and cold climate, in spaces where the temperature ranges from -10 to +40°C, in conditions free from external factors such as pollens and hydrometeor (horizontal precipitation).
In winter, air curtains protect against heat loss in rooms by directing an airstream across the entrance and preventing cold air from entering the heated space. In summer, the curtains may be used as cooling devices preventing the entry of hot air and pollutants from outside.
The GUARD air curtains are designed to protect against heat losses in buildings of medium and high capacity and with a required mounting height of 4 m such as:
- supermarkets, large retail spaces,
- car showrooms and service stations,
- sports and show halls,
- exhibition surfaces
BASIC TECHNICAL PARAMETERS
| Curtain with water heater TECHNICAL PARAMETERS GUARD 100W GUARD 150W GUARD 200W | Curtain with electric heater GUARD 100E GUARD 150E GUARD 200E | Curtain without heater GUARD 100C GUARD 150C GUARD 200C | ||||||||||||
| Lenght of unit | m | 1 1.5 2 | 1 | 1.5 | 2 | 1 | 1.5 | 2 | ||||||
| Max installation height | m | 4 | 4 | 4 | ||||||||||
| Max air output | m³/h | 1200/1550/2000 | 2200/3000/3600 | 2900/4000/4800 | 1200/1550/2000 | 2200/3000/3600 | 2900/4000/4800 | 1250/1600/2100 | 2250/3100/3700 | 3000/4200/5000 | ||||
| Heat output * | kW | 10-16 | 20-29 | 25-40 | 4 – 7 | 6,5 – 11 | 8,5 – 14 | – | – | – | ||||
| Temperaturę increase ΔT ** | ΔT | – | – | – | 12 | 13 | 14 | – | – | – | ||||
| Max working pressure | MPa | 1,6 | – | – | – | – | – | – | ||||||
| Diameter of connection nozzels | ˝ | 1/2′ | – | – | – | – | – | – | ||||||
| Motor power supply, consumption | V/Hz A | 230/50 1,4A | 230/50 1,8A | 230/50 2,4A | 230/50 1,4A | 230/50 1,8A | 230/50 2,4A | 230/50 1,4A | 230/50 1,8A | 230/50 2,4A | ||||
| Motor power supply, consumption *** | V/Hz A | 220/60 1,8A | 220/60 2,2A | 220/60 2,9A | 220/60 1,8A | 220/60 2,2A | 220/60 2,9A | 220/60 1,8A | 220/60 2,2A | 220/60 2,9A | ||||
| Motor power | kW | 0,16 | 0,22 | 0,32 | 0,16 | 0,22 | 0,32 | 0,16 | 0,22 | 0,32 | ||||
| Electric heater power supply, consumption **** | V/Hz A | – | – | – | 400/50 12,6A | 400/50 19,1A | 400/50 25,1A | – | – | – | ||||
| Weight with water/without water | kg | 18,0 / 16,5 | 22,6 / 20,5 | 31,0 / 28,0 | 17 | 21,5 | 29 | 15 | 18,5 | 25 | ||||
| Volume leveleg I / II / III | dB (A) | 44 / 49 / 59 | 45 / 49 / 61 | 46 / 49 / 61 | 44 / 49 / 59 | 45 / 49 / 61 | 46 / 49 / 61 | 45 / 50 / 60 | 46 / 50 / 61 | 47 / 50 /61 | ||||
| Protection class IP | IP21 | IP21 | IP21 | |||||||||||

- heat output for water agent 90/70 and inlet air temperature 0°C
- temperature increase for 18°C ambient air
- version for KSA, Egypt
- power consumption for ambient air temperature 18°C and cable length 10m
Energy consumption [A] goes higher in relation to decrease of air inlet temperature or extension of supply cables lenght
Noise level measured in distance of 3 m in open space building
DIMENSIONS OF THE GUARD 100-150-200 W, E, C CURTAINS

GUARD 100-150-200 E Air curtains with electric heater
GUARD E series (with electric heater) is based on a new type of PTC electric coils It is a modern and safe solution, additional advantages of PTC heaters
- Lack of voltage on the surface of the electric coil
- Significantly lower coil temperature in comparison to the old type of electric heaters (e.g. heating wires, spirals)
- Large heat exchange surface (surface of contact of the heat exchanger with heated air)
- Fully automatic heat control depending on airflow
- Complete elimination of the risk of a system overheating due to self-regulating heating modules (heat capacity automatically reduces when airflow goes down)
- Low energy consumption
HEAT OUTPUT RANGES GUARD W
| GUARD 100W | |||||
| inlet/outlet water temperature inlet air temperature | 50/30 | 60/40 | 70/50 | 80/60 | 90/70 |
| 0 5 10 15 20 | 0 5 10 15 20 | 0 5 10 15 20 | 0 5 10 15 20 | 0 5 10 15 20 | |
III – max air flow – 2000 m3/h
| heat output | kW | 6,6 | 5,6 | 4,6 | 3,6 | 2,6 | 9,0 | 7,9 | 6,9 | 5,8 | 4,8 | 11,3 | 10,3 | 9,2 | 8,1 | 7,1 | 13,7 | 12,6 | 11,5 | 10,5 | 9,4 | 16,0 | 14,9 | 13,9 | 12,8 | 11,7 |
| outlet air temperature | °C | 11,4 | 14,9 | 18,3 | 21,9 | 25,4 | 14,9 | 18,3 | 21,8 | 25,2 | 28,7 | 18,4 | 21,8 | 25,2 | 28,7 | 32,1 | 21,9 | 25,3 | 28,7 | 32,1 | 35,5 | 25,4 | 28,8 | 32,2 | 35,6 | 39,0 |
| water flow | m3/h | 0,2 | 0,2 | 0,2 | 0,1 | 0,1 | 0,4 | 0,3 | 0,3 | 0,2 | 0,2 | 0,5 | 0,4 | 0,4 | 0,3 | 0,3 | 0,6 | 0,5 | 0,5 | 0,4 | 0,4 | 0,7 | 0,6 | 0,6 | 0,5 | 0,5 |
| pressure drop | kPa | 1,0 | 1,0 | 0,6 | 0,6 | 0,3 | 2,0 | 2,0 | 1,0 | 1,0 | 1,0 | 4,0 | 3,0 | 2,0 | 2,0 | 1,0 | 5,0 | 5,0 | 4,0 | 3,0 | 2,0 | 7,0 | 6,0 | 5,0 | 5,0 | 4,0 |
II – mid air flow – 1550 m3/h
| heat output | kW | 5,9 | 5,0 | 4,2 | 3,3 | 2,4 | 7,9 | 7,0 | 6,1 | 5,3 | 4,4 | 10,0 | 9,1 | 8,2 | 7,2 | 6,3 | 12,0 | 11,1 | 10,2 | 9,2 | 8,3 | 14,0 | 13,1 | 12,2 | 11,2 | 10,3 |
| outlet air temperature | °C | 12,5 | 15,8 | 19,1 | 22,4 | 25,8 | 16,4 | 19,6 | 22,9 | 26,2 | 29,5 | 20,3 | 23,5 | 26,8 | 30,0 | 33,3 | 24,2 | 27,4 | 30,6 | 33,9 | 37,1 | 28,0 | 31,3 | 34,5 | 37,7 | 40,9 |
| water flow | m3/h | 0,2 | 0,2 | 0,1 | 0,1 | 0,1 | 0,3 | 0,3 | 0,2 | 0,2 | 0,2 | 0,4 | 0,4 | 0,3 | 0,3 | 0,2 | 0,5 | 0,4 | 0,4 | 0,4 | 0,3 | 0,6 | 0,5 | 0,5 | 0,5 | 0,4 |
| pressure drop | kPa | 1,0 | 1,0 | 0,5 | 0,5 | 0,2 | 2,0 | 2,0 | 1,0 | 1,0 | 0,0 | 3,0 | 2,0 | 2,0 | 1,0 | 1,0 | 4,0 | 3,0 | 3,0 | 2,0 | 2,0 | 6,0 | 5,0 | 4,0 | 4,0 | 3,0 |
I – low air flow – 1200 m3/h
| heat output | kW | 5,3 | 4,5 | 3,8 | 3,0 | 2,3 | 7,0 | 6,3 | 5,5 | 4,7 | 3,9 | 8,8 | 8,0 | 7,2 | 6,4 | 5,6 | 10,5 | 9,7 | 8,9 | 8,1 | 7,3 | 12,2 | 11,4 | 10,6 | 9,8 | 9,0 |
| outlet air temperature | °C | 13,7 | 16,8 | 19,9 | 23,0 | 26,2 | 18,0 | 21,1 | 24,1 | 27,2 | 30,3 | 22,3 | 25,3 | 28,4 | 31,5 | 34,5 | 26,6 | 29,6 | 32,7 | 35,7 | 38,8 | 30,9 | 33,9 | 36,9 | 40,0 | 43,0 |
| water flow | m3/h | 0,2 | 0,2 | 0,1 | 0,1 | 0,1 | 0,3 | 0,2 | 0,2 | 0,2 | 0,1 | 0,3 | 0,3 | 0,3 | 0,2 | 0,2 | 0,4 | 0,4 | 0,4 | 0,3 | 0,3 | 0,5 | 0,5 | 0,4 | 0,4 | 0,4 |
| pressure drop | kPa | 1,0 | 0,8 | 0,5 | 0,5 | 0,2 | 1,0 | 1,0 | 1,0 | 0,7 | 0,6 | 2,0 | 2,0 | 1,0 | 1,0 | 1,0 | 3,0 | 3,0 | 2,0 | 2,0 | 1,0 | 4,0 | 4,0 | 3,0 | 3,0 | 2,0 |
| GUARD 150W | |||||
| inlet/outlet water temperature inlet air temperature | 50/30 | 60/40 | 70/50 | 80/60 | 90/70 |
| 0 5 10 15 20 | 0 5 10 15 20 | 0 5 10 15 20 | 0 5 10 15 20 | 0 5 10 15 20 | |
III – max air flow – 3600 m3/h
| heat output | kW | 13,5 | 11,7 | 10,0 | 8,2 | 6,4 | 17,4 | 15,6 | 13,8 | 12,1 | 10,3 | 21,3 | 19,5 | 17,7 | 15,9 | 14,1 | 25,1 | 23,3 | 21,6 | 19,7 | 18,0 | 29,0 | 27,2 | 25,4 | 23,6 | 21,8 |
| outlet air temperature | °C | 11,9 | 15,4 | 18,9 | 22,5 | 26,0 | 15,1 | 18,6 | 22,1 | 25,7 | 29,2 | 18,3 | 21,8 | 25,3 | 28,9 | 32,4 | 21,5 | 25,0 | 28,6 | 32,0 | 35,6 | 24,7 | 28,2 | 31,7 | 35,2 | 38,7 |
| water flow | m3/h | 0,5 | 0,4 | 0,3 | 0,2 | 0,2 | 0,6 | 0,6 | 0,5 | 0,4 | 0,3 | 0,8 | 0,7 | 0,7 | 0,6 | 0,5 | 1,0 | 0,9 | 0,8 | 0,7 | 0,7 | 1,2 | 1,1 | 1,0 | 0,9 | 0,8 |
| pressure drop | kPa | 4,0 | 3,0 | 2,0 | 1,0 | 1,0 | 8,0 | 6,0 | 4,0 | 3,0 | 2,0 | 12,0 | 10,0 | 8,0 | 6,0 | 5,0 | 17,0 | 14,0 | 12,0 | 10,0 | 8,0 | 22,0 | 19,0 | 17,0 | 14,0 | 12,0 |
II – mid air flow – 3000 m3/h
| heat output | kW | 12,5 | 10,9 | 9,3 | 7,8 | 6,1 | 16,1 | 14,4 | 12,8 | 11,2 | 9,6 | 19,6 | 17,9 | 16,3 | 14,7 | 13,1 | 23,1 | 21,4 | 19,8 | 18,2 | 16,6 | 26,5 | 24,9 | 23,3 | 21,6 | 20,0 |
| outlet air temperature | °C | 12,7 | 16,1 | 19,5 | 22,9 | 26,3 | 16,2 | 19,6 | 23,0 | 26,4 | 29,8 | 19,7 | 23,1 | 26,5 | 29,9 | 33,2 | 23,2 | 26,5 | 29,9 | 33,3 | 36,7 | 26,6 | 30,0 | 33,4 | 36,7 | 40,1 |
| water flow | m3/h | 0,4 | 0,4 | 0,3 | 0,2 | 0,2 | 0,6 | 0,5 | 0,4 | 0,4 | 0,3 | 0,7 | 0,7 | 0,6 | 0,5 | 0,5 | 0,9 | 0,8 | 0,8 | 0,7 | 0,6 | 1,1 | 1,0 | 0,9 | 0,8 | 0,8 |
| pressure drop | kPa | 4,0 | 3,0 | 2,0 | 1,0 | 0,6 | 6,0 | 5,0 | 4,0 | 3,0 | 2,0 | 10,0 | 8,0 | 6,0 | 5,0 | 4,0 | 14,0 | 12,0 | 10,0 | 8,0 | 7,0 | 18,0 | 16,0 | 14,0 | 12,0 | 10,0 |
I – low air flow – 2200 m3/h
| heat output | kW | 11,0 | 9,7 | 8,4 | 7,0 | 5,7 | 14,0 | 12,6 | 11,3 | 9,9 | 8,6 | 16,9 | 15,5 | 14,2 | 12,9 | 11,5 | 19,8 | 18,4 | 17,1 | 15,7 | 14,4 | 22,7 | 21,3 | 20,0 | 18,6 | 17,3 |
| outlet air temperature | °C | 14,2 | 17,4 | 20,6 | 23,7 | 26,9 | 18,2 | 21,3 | 24,5 | 27,7 | 30,9 | 22,1 | 25,3 | 28,5 | 31,6 | 34,8 | 26,1 | 29,2 | 32,4 | 35,6 | 38,7 | 30,0 | 33,1 | 36,3 | 39,5 | 42,6 |
| water flow | m3/h | 0,4 | 0,3 | 0,2 | 0,2 | 0,1 | 0,5 | 0,4 | 0,4 | 0,3 | 0,3 | 0,6 | 0,6 | 0,5 | 0,4 | 0,4 | 0,8 | 0,7 | 0,6 | 0,6 | 0,5 | 0,9 | 0,8 | 0,8 | 0,7 | 0,6 |
| pressure drop | kPa | 3,0 | 2,0 | 1,0 | 1,0 | 0,6 | 5,0 | 4,0 | 3,0 | 2,0 | 1,0 | 7,0 | 6,0 | 5,0 | 4,0 | 3,0 | 10,0 | 8,0 | 7,0 | 6,0 | 5,0 | 13,0 | 11,0 | 10,0 | 8,0 | 7,0 |
| GUARD 200W | |||||
| inlet/outlet water temperature inlet air temperature | 50/30 | 60/40 | 70/50 | 80/60 | 90/70 |
| 0 5 10 15 20 | 0 5 10 15 20 | 0 5 10 15 20 | 0 5 10 15 20 | 0 5 10 15 20 | |
III – max air flow – 4800 m3/h
| heat output | kW | 19,5 | 17,2 | 14,8 | 12,4 | 9,9 | 24,7 | 22,3 | 19,9 | 17,5 | 15,1 | 29,8 | 27,4 | 25,0 | 22,6 | 20,2 | 34,9 | 32,5 | 30,1 | 27,7 | 25,3 | 40,0 | 37,6 | 35,2 | 32,8 | 30,4 |
| outlet air temperature | °C | 12,5 | 16,0 | 19,5 | 23,0 | 26,5 | 15,7 | 19,2 | 22,7 | 26,2 | 29,7 | 18,9 | 22,4 | 25,9 | 29,4 | 32,9 | 22,1 | 25,6 | 29,1 | 32,6 | 36,1 | 25,2 | 28,7 | 32,2 | 35,7 | 39,2 |
| water flow | m3/h | 0,7 | 0,6 | 0,5 | 0,4 | 0,2 | 0,9 | 0,8 | 0,7 | 0,6 | 0,5 | 1,1 | 1,0 | 0,9 | 0,8 | 0,7 | 1,4 | 1,2 | 1,1 | 1,0 | 0,9 | 1,6 | 1,5 | 1,4 | 1,3 | 1,2 |
| pressure drop | kPa | 9,0 | 6,0 | 4,0 | 3,0 | 1,0 | 15,0 | 12,0 | 9,0 | 7,0 | 5,0 | 22,0 | 19,0 | 15,0 | 12,0 | 9,0 | 32,0 | 27,0 | 23,0 | 19,0 | 15,0 | 42,0 | 37,0 | 32,0 | 27,0 | 23,0 |
II – mid air flow – 4000 m3/h
| heat output | kW | 18,2 | 16,0 | 13,8 | 11,7 | 9,4 | 22,8 | 20,7 | 18,5 | 16,3 | 14,1 | 27,5 | 25,3 | 23,1 | 20,9 | 18,8 | 32,1 | 29,9 | 27,7 | 25,5 | 23,4 | 36,6 | 34,5 | 32,3 | 30,1 | 27,9 |
| outlet air temperature | °C | 13,3 | 16,7 | 20,1 | 23,5 | 26,8 | 16,8 | 20,2 | 23,6 | 27,0 | 30,3 | 20,3 | 23,7 | 27,0 | 30,4 | 33,8 | 23,7 | 27,1 | 30,5 | 33,8 | 37,2 | 27,1 | 30,5 | 33,9 | 37,3 | 40,6 |
| water flow | m3/h | 0,6 | 0,5 | 0,4 | 0,3 | 0,2 | 0,8 | 0,7 | 0,6 | 0,5 | 0,4 | 1,0 | 0,9 | 0,8 | 0,7 | 0,6 | 1,2 | 1,1 | 1,0 | 0,9 | 0,8 | 1,4 | 1,3 | 1,2 | 1,1 | 1,0 |
| pressure drop | kPa | 7,0 | 5,0 | 4,0 | 2,0 | 1,0 | 12,0 | 10,0 | 7,0 | 5,0 | 4,0 | 19,0 | 16,0 | 13,0 | 10,0 | 8,0 | 26,0 | 22,0 | 19,0 | 16,0 | 13,0 | 35,0 | 30,0 | 26,0 | 22,0 | 19,0 |
I – low air flow – 2900 m3/h
| heat output | kW | 15,9 | 14,1 | 12,3 | 10,5 | 8,7 | 19,8 | 18,0 | 16,2 | 14,4 | 12,6 | 23,6 | 21,8 | 20,0 | 18,2 | 16,4 | 27,4 | 25,6 | 23,8 | 22,0 | 20,2 | 31,2 | 29,4 | 27,6 | 25,8 | 24,0 |
| outlet air temperature | °C | 15,0 | 18,1 | 21,3 | 24,4 | 27,5 | 18,9 | 22,1 | 25,2 | 28,4 | 31,5 | 22,9 | 26,0 | 29,2 | 32,3 | 35,5 | 26,8 | 29,9 | 33,1 | 36,2 | 39,4 | 30,7 | 33,8 | 37,0 | 40,1 | 43,3 |
| water flow | m3/h | 0,5 | 0,4 | 0,4 | 0,3 | 0,2 | 0,7 | 0,6 | 0,5 | 0,4 | 0,4 | 0,8 | 0,8 | 0,7 | 0,6 | 0,5 | 1,0 | 0,9 | 0,9 | 0,8 | 0,7 | 1,2 | 1,1 | 1,0 | 1,0 | 0,9 |
| pressure drop | kPa | 5,0 | 4,0 | 3,0 | 2,0 | 1,0 | 9,0 | 7,0 | 5,0 | 4,0 | 3,0 | 13,0 | 11,0 | 9,0 | 7,0 | 5,0 | 18,0 | 16,0 | 13,0 | 11,0 | 9,0 | 24,0 | 21,0 | 18,0 | 16,0 | 13,0 |
GENERAL AND SAFETY PRINCIPLES
The GUARD air curtains are manufactured in compliance with the rules and standards concerning quality, ecology, utility, and work comfort. Before starting the device be sure to read the Manual carefully.
The GUARD air curtains are delivered ready-to-use in a cardboard package that is to protect from any mechanical damage. The package consists of the device, the Manual (Operation and Maintenance Documentation), and the Guarantee. If the optional automatic control is ordered, it shall be delivered in a separate package. Make sure all the aforementioned elements are in the package immediately after delivery. In the absence of any element, please fill in the suitable carrier document.
NOTICE!
- Do not use the curtain in rooms containing any flammable and/or combustible substances, biological substances, or in environments with corrosive air components.
- Do not use the curtain in rooms with relative humidity above 80%
- Do not leave the curtain ON unattended for long periods
- Do not use the curtain without proper grounding
- Do not turn the curtain on without a protective cover in place
- Before conducting any maintenance or cleaning work or during the break-in operation for an extended period, make sure you unplug the power cable
- To connect the air curtain, use a supply cable with a fork that protects against unintended disconnecting from the power
- When the air curtain is connected directly to the cable, please make sure there is a splitter protecting against any undesired disconnecting
- Pay special attention while transporting the device not to damage the casing
- When the device is being operated, ensure the safety rules following the labor standards relating to the operation of any electrical devices
- Do not place any objects on the curtain or reduce the airflow to ensure fire safety and if sparks or a damaged supply cable are noticed, discontinue the operation immediately
- The electricity network, to which the curtain is connected, should be protected against overloading and short circuit
CAUTION!
- To avoid the serious danger of electric shock, installation must be performed by a qualified electrician
- To avoid the danger of electric shock disconnect the power supply before conducting any repair or maintenance work
- Any leakage repairs of the heating medium in the device, of which pipes are under pressure, are strictly prohibited
- A cut-off/stop valve must be used to supply a heating medium
- It is prohibited to connect the grounding-type plug to water pipes, gas tubes, lightning conductors, telephone or antenna network
- Wait for at least 3 hours before connecting the device to the power supply if the temperature while transporting is below zero
NOTICE !
Before mounting the device, read the manual carefully and adhere to the rules concerning the mounting procedures. Not applying to the rules may result in the inappropriate functioning of the device and the loss of the guarantee rights.
Pay special attention when working with electrical elements of the device.
INSTALLATION
When deciding on the air curtain position you should take into account such factors as:
- Ease of access for servicing,
- Access to water and electricity supplies
It is recommended to install the air curtain in position above the entrance opening, on the wall or under the ceiling, on support pins or horizontal mounting brackets. It is also possible to mount it vertically to a wall or other structure using vertical mounting brackets.
It’s important to make sure that the unit is properly leveled. In case of positioning in a different way than horizontally or vertically, during installation, damage to the fan may occur and as a consequence malfunction of the unit.
Inlets and outlets cannot be blocked by any objects. When installing the curtains, keep in mind that you will have free access to the control panel. With larger door openings, it is possible to mount more curtains of the same type, one by one, to create an uninterrupted airflow. The curtain is permanently mounted in either a horizontal or vertical position (on the left/right side of the entrance).
Curtain connection should be done in a serviceable manner, manual shut-off valves should be installed on both nozzles to enable disconnection. In the case of a solenoid valve (option – automatics), it must be connected to the water outlet of the device, otherwise, it may be damaged. When tightening the pipeline to the exchanger, the heater connection must be protected against torque (which may cause leakage in the exchanger).
Horizontal installation under the ceiling using mounting pins
Installation under the ceiling is done by using 4 M8 pins. To hang the device on the pins, drill holes Ø 8-9mm in the EPP housing directly in front of the existing holes in the steel inlet grille. The exact location is indicated by special tags on the EPP housing. The pins should be screwed into the nippers at a depth of 10-14mm.
Drawing below shows the position of the mounting holes for the pins
| Curtain size | A(mm) | C(mm) | Nuber of pins M8 |
| 100 | 72 | 857 | 4 |
| 150 | 104 | 1295 | 4 |
| 200 | 157 | 1712 | 4 |
Wall installation by means of a horizontal brackets
The curtain can be mounted to the wall in a horizontal position using 2 mounting brackets to the horizontal system. In the brackets there are Ø9mm holes for M8 screws. In the EPP housing, drill holes Ø 12-13mm in front of existing holes in the steel intake grille. The exact location is indicated by the special tags on the EPP housing and the figure below. Then insert the spacer sleeves into the holes and fix the brackets. Screw the remaining screws into the nuts under the steel intake grille so that both grips are in one plane. Locknuts under the handles are used to secure the screws from unscrewing.
Installation using brackets for vertical mounting
It is also possible to install the unit vertically with the engine downwards and upwards.
Two vertical mounts are used for this purpose. In the brackets there are Ø9mm holes for M8 screws. In the EPP housing, drill holes Ø 12-13mm in front of existing holes in the steel intake grille. The exact location is indicated by special tags on the EPP housing and the figure below. Then insert the spacer sleeves into the holes and fix the brackets. Screw the remaining screws into the nuts under the steel intake grille so that both grips are in one plane. Locknuts under the handles are used to secure the screws from unscrewing.
| Curtain size | C(mm) | Number of brackets |
| 100 | 857 | 2 |
| 150 | 1295 | 2 |
| 200 | 1712 | 2 |
Connection of heating medium
The connection of the heating medium to the heat curtain, using G 1/2″ threaded connections, should be made based on a design by an authorized designer. If the air curtain is connected to a district heating network without a mixing unit, a water filter is required. The direction of connection to the water heater does not affect air curtain works.
In the case of horizontal and vertical mounting with nozzles at the top, the exchanger is vented through the nozzles. If the device is mounted vertically with nozzles at the bottom to vent the exchanger, use a vent that is located on the exchanger collector on the engine side.
ATTENTION !
It is necessary to ensure that the unit is properly leveled. When it is mounted in a position other than vertical or horizontal there is a risk of fan damage and unit malfunction
The minimum distance between device and floor cannot be less than 100 mm
Connecting the power supply and control system of the curtain
To connect the power supply, control and/or bleed the Exchange move out the right lid, which is fastened with the lock to the lower steel housing and the main housing EPP. The lid is disassembled in the direction shown by the arrows in the figure below.
The lid should be grasped in the following places indicated in the drawing and should be gradually “released” from the locks for several millimeters. Cable entries for power and control cables are located on the inlet grille.
CONTROL PANEL
The system is ready to start once the connections between the thermostat and the valve actuator are done, 230V power is supplied to the thermostat and the fan’s motor is powered by the revs controller.
COMFORT NEW panel description
OFF-I-II-III – switch and fan speed regulation
HEAT – the thermostat gives an operation signal to the actuator and fan, the fan turns off when the set temperature is reached, the valve closes the water supply
FAN – device fan operation according to the thermostat, valves or electric heaters do not work
COOL – the thermostat gives an operation signal to the actuator and fan, the device starts to work when the set temperature is reached
GUARD DOOR SWITCH
The GUARD (DC) door switch is an additional element for switching the curtain on/off, depending on the opening of the door.
It is designed for indoor installation. It includes:
- Relay cabinet – reed relay switchboard
- Reed relay – Reinforcement for door-fitting, hermetic magnetic switch, consisting of a movable and fixed element
Scheme of the relay cabinet – reed relay interface

When installing the GUARD door switch, remove the factory-made jumper:
NC-1 for curtain GUARD W (curtain with a water heater) / GUARD C (curtain without a water heater)
NC-COM for curtain GUARD E (curtain with an electric heater)
DIAGRAMS OF ELECTRICAL CONNECTIONS
The electrical network to which the curtain will be connected should protect against overheating and short-circuiting. It is necessary to protect the air curtain by grounding. Electrical installation and connection to the air curtain must be following applicable building codes and regulations, electrical connection should be carried out by a qualified person familiar with the above instruction. The fan motor has standard internal thermal protection to protect the motor from overheating. The set does not include: a power cord, or main switch
*diameter and length of the cable should be following local regulations (some deviations are acceptable)
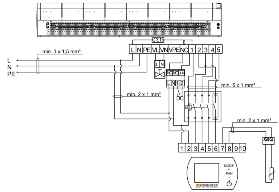
Diagram of connecting one GUARD 100-150-200 W (water heater) and C (without heater) to the COMFORT panel
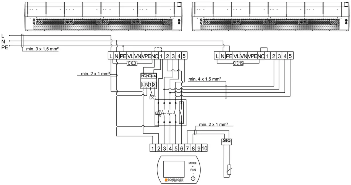
Diagram of connecting two GUARD 100-150-200 W (water heater) and C (without heater) to one COMFORT panel
- In the MASTER curtain between the L-NC terminals, replace the factory-made fuse (C 3.15) with C 6.3.
- Power supply 230V/50Hz; protection of the C10 system; cross section of power supply cables min. 3 x 1.5 mm
- COMFORT control panel – 3-speed fan control with thermostat (min. 5x 1.0mm)
- Actuator valve – control 230V / 50Hz (min. 2 x 0.75mm – TS Lite SONNIGER),
Diagram of connection of one GUARD 100-150-200 E curtain (electric heater) to the COMFORT panel
Diagram of connection of two GUARD 100-150-200 E curtain (electric heater) to one COMFORT panel
- In the MASTER curtain between the L1-NC terminal, replace the factory made fuse (C 3.15) with C 6.3
- 400V / 50Hz power supply; wire cross section; current protection of the system – should be selected according to the parameters of the individual versions of the curtains
- COMFORT control panel – 3-speed fan control with thermostat (min. 5x 1.0mm)
ATTENTION!
PTC heaters power supply 3x400V/50Hz or 3x400V/60Hz
min. 5 x 2,5 mm for G100E; (B16)
min. 5 x 4 mm for G150E; (B20)
min. 5 x 6 mm for G200E; (B25)
CONNECTION DIAGRAM OF GUARD 100-150-200 W AND C WITH INTELLIGENT
Diagram of connecting one GUARD 100-150-200 W (water heater) and C (without heater) to the INTELLIGENT panel
Diagram of connecting two GUARD 100-150-200 W (water heater) and C (without heater) to the INTELLIGENT panel
Diagram of connecting one GUARD 100-150-200 E (electric heater) to the INTELLIGENT panel
Diagram of connecting two GUARD 100-150-200 E (electric heater) to the INTELLIGENT panel
ATTENTION!
PTC heaters power supply 3x400V/50Hz or 3x400V/60Hz
min. 5 x 2,5 mm for G100E; (B16)
min. 5 x 4 mm for G150E; (B20)
min. 5 x 6 mm for G200E; (B25)
OPERATION AND MAINTENANCE
The engine and fan of the GUARD air curtains are maintenance-free devices but regular check-ups are advised, especially the motor and bearing (the fan’s rotor should rotate freely, free from any axial and radial throws/run-outs and undesired knocks/rattles.
The heat exchanger requires systematical cleaning of all dirt/impurities off. Before the start of the heating period, the heat exchanger is advised to be cleaned with compressed air directed to the air outlets; there is no need for dismantling the device.
Pay special attention when cleaning the exchanger’s fin due to the high possibility of damaging them. If the fin is bent use a special tool. If the device has not been used for a longer period, unplug it before the next use.
The heat exchanger is not equipped with any fire protection device. The heat exchanger may be damaged if the room temperature goes below 0°C; anti-freeze liquid must be added to the water circulation/system. Anti-freeze liquid must be appropriate for the material the exchanger is made of (copper) as well as other elements of the hydraulic system/circulation.
The liquid must be diluted with water accordingly to the manufacturer’s recommendation.
NOTICE!
- Any repair and maintenance work must be conducted with the power off and the heat input disconnected.
- Only suitably qualified staff well acquainted with the safety regulations concerning handling an electrical device must be employed when the device is being installed, started, and operated
- In the event of a coolant leak, when the water system is under pressure, any repairs of the leakage are strictly prohibited.
- Any repairs to the device must be conducted only if the device is disconnected from the power supply.
- If the device being operated gives a metallic clatter, or vibration or the level of noise is increasing, check if the mounting of the fan has not become loose – in case of any problems contact the installer of the device or the SONNIGER Authorized Service immediately.
TROUBLESHOOTING AND TECHNICAL PROBLEMS
Possible problems and solutions are shown below. To eliminate a problem encountered contact the SONNIGER Authorized Service.
| Fault, symptoms | Potential causes | Solutions | |||||
| No heating, fan not operating | No power supply | Check the power switch Check the power supply Check the power cable – if it is damaged – replace the cable | |||||
| Damage to the fan | Replace the motor | ||||||
| Damage panel | to | the | switches | on | control | Check the switches – if are damaged – replace | |
| Heating medium leakage -leakage on joints with hot water supply system – leakage in collector | Loss of tightness | Sealing supply system; repairing the heat exchanger | |||||
| Heat output drop | Temperature of the heating medium differs from the required one Contaminated heat exchanger’s surface | Restore the temperature of the heating medium Clean the surface of the heat exchanger | |||||
PANEL INTELLIGENT WIFI – programmable controller manual
Panel Intelligent WIFI controls actuators/valves and automatically regulates the fan’s speed depending on the required room temperature. The lower temperature in the room the higher the air output is set. Fan speed changes automatically at a lower rate when the temperature in a room gets closer to the desired one. Intelligent WIFI allows to management work of the device via the mobile app TUYA SMART.
Functions
- Panel INTELLIGENT is designed for the SONNIGER products
- Weekly thermostat (5/1/1 days)
- Automatic or manual 3-step fan speed adjustment.
- Control room temperature (by opening/closing the valve, or by adjusting air volume automatically).
- Antifreeze mode- protection against dropping room temperature below critical level 5 ~ 15 °C.
- Possibility to connect external NTC temperature sensor.
- BMS communication by MODBUS protocol
- Wireless control via the TUYA SMART app
- Dry contact feedback
Panel description
- Fan Speed: LOW, MED, HI and AUTO
- ROOM TEMP. or NTC EXTERNAL SENSOR TEMP. (measured temperature)
- Anti-freeze indication
- Automatic programable mode
- Manual mode
- 6 Time Zones for each day
- Cooling Mode
- Heating Mode
- Ventilation Mode
- Buttons Lock
- SET TEMP. (desired room temperature)
- ON/OFF status of time zones
- MODE Press shortly to select manual or automatic mode Press and hold for 3 s and select colling, heating or ventilation mode
- FAN Press shortly and select fan speed: Low, Med, High or Auto
- ON/OFF INTELLIGENT Panel
Technical parameters
| 1 | Power supply | 230VAC/50Hz |
| 2 | Temperature setting range | 5°C 40°C |
| 3 | Temperature working range | -10°C 60°C |
| 4 | IP class | 20 |
| 5 | Temperature sensor | Internal / external NTC (optional) |
WARNING!
RISK OF ELECRICAL SHOCK. Disconnect power supply before making any electrical connections. Contact with components carrying hazardous voltage can cause electrical shock and may result in severe personal injury
Dimensions

Settings menu
When Panel Intelligent is switched off, press and hold MODE for 5 seconds
To change option use MODE button.
To change value use +/- buttons.
| Setting menu | Option | Value |
| 1 | Temperature calibration | –9°C ~ +9°C |
| 2 | EEPROM | 0: 1: memory |
| 3 | Fan status | C1: Thermostatic mode C2: Continuous mode |
| 4 | Temperature sensor | 0: Internal Sensor 1: External Sensor NTC (optional) |
| 5 | Antifreeze | 0: Off 1: On |
| 6 | Antifreeze range | +5°C ~ +15°C |
| 7 | ALARM | 0: disable 1: enable |
| 8 | Drycontact | 0: NO 1: NC |
| 9 | MODBUS | 0: disable 1: enable |
| 10 | BMS speed | 0-2400 / 1-9600 / 2-19200 |
| 11 | Modbus ID | 1~247 (01~F7) |
Button lock / unlock![]()
To LOCK buttons press and hold + and then – and hold both of them for 5 seconds.
To UNLOCK buttons press and hold + and then – and hold both of them for 5 seconds.
Press MODE
Change on manual mode
or automatic mode![]()
Hold MODE for 5 seconds
Change to cool mode
, heating mode
, ventilation
Press FAN
Change of the fan speed low
, medium
, high
, automatyczna![]()
Hold FAN for 5 seconds
Manual callendar programming Monday – Friday, Saturday, Sunday 6 settings per day
BMS Functions
- Setting/Reading work parameters
- Work/Stop conditions
- Weekly program
- Temperature
- Fan speed
- Heating, ventilation, cool mode
- Antifreeze mode
No. Setting Paremeters 1 Working Mode RS485 Semi-duplex; PC or main controller is master; thermostat is slave 2 Interface A(+),B(-), 2 wires 3 Baud Rate 0-2400 / 1-9600 / 2-19200 4 Byte 9 bits in total: 8 data bit + 1 stop bit 5 Modbus RTU Mode 6 Transmittion RTU (Remote Terminal Unit) format (please refer to MOBUS instruction) 7 Thermostat address 1-247;(0 is broadcast address and stand for all thermostat without response)
WIFI FUNCTIONS
- Setting/Reading work parameters
- Work/Stop conditions
- Weekly program
- Temperature
- Fan speed
- Heating, ventilation, cool mode
CONNECTION INTELLIGENT WIFIWITH TUYA SMAR APP
- Download the Tuya Smart app (available at App Store and Google Play)
- The Control panel connects to the power supply and device, Panel INTELLIGENT should stay off
- Turn on the Tuya app and follow the instruction in the app
- For the connection process, please enable the GPS and Bluetooth in the phone
- To activate the paring mode in the INTELLIGENT Panel tap twice and hold the “+” symbol for 5 seconds until the “SA” symbol shows on the left side of the screen
- Choose the „Add device” function, and the app should find the control panel automatically, press the “Add” button, and after completing the configuration process, press “Next” and “Finished”
- In the absence of the “Add” function, select the “Small devices” tab and the “Thermostat (Wi-Fi)” function. After that enter the data to connect to the selected WiFi network and confirm, and then “Blink slowly”.
- A screen will be displayed with information about searching for a device. After detecting the driver, the connection process is automatic. after completing the configuration process, press “Next” and “Finished”
SPARE PARTS
GUARANTEE TERMS AND CONDITIONS
§ 1 Guarantee Scope
- This Guarantee covers material defects of the device which make its functioning impossible. This Warranty does not extend to the installation and maintenance works.
- The Guarantee for the product sold by the Seller covers 24 months. The guarantee period commences upon the delivery of the device to the Buyer specified in the sales invoice. The warranty covers any parts/components specified in the scope of the delivery.
- Products delivered by third persons are not guaranteed by this supplier.
- Devices may be started and serviced only by qualified persons trained in the areas of maintenance and operation of the device. Any operations related to starting, maintenance, and repairs must be noted that such operations have occurred in the Guarantee Card.
- The precondition for issuing the Guarantee by the manufacturer is the assembly and activation of the device following the Operation and Maintenance Documentation not later than 6 months after the date of the purchase.
- The product is guaranteed for a full period of warranty only if service works implied in the Operation and Maintenance Documentation for the device specified in the ‘Maintenance’ section are carried out. All services related to the maintenance of the device are carried out at the User’s cost and expense.
- The provision of warranty services does not cease or suspend the duration of the Warranty. The warranty for replaced or repaired parts/elements shall end with the expiry of the Guarantee for the device.
§ 2 Warranty Exclusions/Disclaimers
- The Warranty does not extend to the mechanical damages and damages to electrical parts caused by improper use, transport, abnormal voltage, or other damages arising from a product defect. For the above reasons, the Warranty is solely limited to the replacement of parts/components having construction defects that shall be delivered without any additional costs only if the defective part/component has been returned.
- The Warranty for devices does not apply when technical mistakes occurred during the procedures concerning installation, regulation, and control including any of the following:
- Defects caused by connecting a device to an inappropriately designed ventilation system that allows additional heat loads that do not meet any standards and decrease the efficiency of the heat exchanger.
- Defects caused by connecting to the components or parts that are part of the heating system but have not been delivered by the Seller and whose inappropriate functioning harms the device’s functioning.
- Defects caused by connecting spare parts to components that are not original parts.
- Defects incurred by reselling the product by the first buyer/user to another buyer who dismantles/installs the device that was previously installed and operated in a specific building and its conditions.
- Defects caused by improper expertise and insufficient knowledge of the installer and technical staff who, improperly carry out after-sale service of the device
- Defects caused by special conditions of use that differ from typical/standard applications unless the parties (the Seller and customer’s technical staff) have previously agreed otherwise in writing.
- Defects incurred by natural disasters such as fire, explosions, and other incidents that may result in damages to mechanical, electrical, and protection devices
- Defects are caused by inappropriate cleaning of the technical facility or place where the device has been installed; cleaning must take place periodically to suit the specific working conditions and the amount of dust.
- Defects arised from the absence or improper cleaning of heat exchangers; cleaning must be done periodically to suit the specific working conditions and the amount of dust.
- Defects incurred by the inappropriate installation – inadequate for the low outside temperature of working conditions.
- Defects incurred by the low temperature if no protection device is installed by the installing contractor to avoid:
- low temperatures on electrical and mechanical parts such as valves, electric and electronic controlling devices,
- water condensation and frost/ice near the device,
- thermal shock of the heater and heat exchanger caused by sudden changes of the outside temperature.
§3. SONNIGER Poland is not liable to:
- Current maintenance works, and inspections follow from Operation and Maintenance Documentation and device programming.
- Defects caused by banking of a device while waiting for the warranty service.
- Any defects caused to the company’s property.
§4. Complaint Procedure
- In the event of a complaint under the Warranty conditions, the user may complain directly to the Distributor.
- All repairs covered by the warranty shall be done as part of the activity of an installation company and Factory Service. All repairs ensuing from the guarantee shall be done in a place where the device is installed.
- Any services under the Warranty are to be carried out within 14 days from the date of request. In exceptional cases, the deadline may be extended, especially if the warranty service requires ordering parts or components from subcontractors.
- The user concerning the service activities is obliged to:
- Allow having full access to the rooms where the devices were installed and provide the necessary facilities allowing direct access to the device (lift, scaffolding, etc.) to do all the servicing covered by the guarantee.
- Present the original of the Guarantee Card and VAT invoice recording the purchase,
- Ensure safety while doing the servicing,
- Allow starting works immediately after the arrival of the Service.
- In order to make a complaint under the warranty it is necessary to deliver to the Distributor’s address the following documents:
a) correctly filled-in complaint form that is available at the website of www.sonniger.com
b) copy of the Guarantee Card
c) copy of the proof-of-purchase – the sales invoice - The repair service including the replacement of the parts shall be done free of charge only if the representative of the installing contractor or the Service claims that the defect or malfunctioning of the device is caused by the fault of the producer.
- Any costs (cost of repair, travel, and exchanged components) incurred due to the unjustified complaint, especially in the situation when the representative of the Installing Contractor of the Factory Repair Service claims that defect/damage was caused as a result of breaching the guidelines provided in the Operation and Maintenance Documentation or notices the exclusions under §2 (Warranty exclusions) will be requested from the Buyer/Customer who reported the failure.
- The Claimant is obliged to give a written confirmation of the service provided.
- Sonniger Poland is entitled to refuse the warranty service if Sonniger Poland has not received full payment for the product complained about under the Guarantee or any previous servicing activities.
GUARANTEE CARD
INVESTEMENT: ………………………………………………………………
Device model:……………………………………………………………………
Serial number:…………………………………………………………………
Date of purchase:………………………………………………………………
Start date: ………………………………………………………………………
Details of installation company:
Person activating the device:………………………………………………………
Name of company:………………………………………………………………
……………………………………………………………………………………
Address:…………………………………………………………………………
Telephone:………………………………………………………………………
Signature of a person who has started the device:………………………………………………………
Installation works, check-ups/inspections, repairs:
| Date | The scope of installation works, inspections, repairs | Signature and installation company stamp |


















