SPH4-10KTL3 BH-UP Residential Storage Inverter
User Guide
Brief Introduction
1.1 Preface
This manual will provide the users who use the Growatt SPH TL3 BH-UP Series of Shenzhen Growatt New Energy Technology Co.,LTD(Short for Growatt as below) with the detailed product information and the installation instructions. Please read this manual carefully and put this manual on some place where is convenient to installation, operation, obtain. Any modifications of Growatt new energy, we will not notify the user.
1.2 Target Group
Growatt SPH TL3 BH-UP inverter must be installed by professional electrical personnel who have obtained the certification of the relevant departments. We have two kinds of energy storage machine for different battery one is for lithium battery and the other is for lead-acid battery, we suggest: customer should decide which kind of energy storage machine you want, Growatt can provide only lithium battery with energy storage machine, customer can choose lead-acid energy storage machine with no battery provide by Growatt while they can buy these battery from market easily. Especially if customer choose energy storage system with lithium battery(which must be provide by Growatt) but used for lead-acid battery or used lead-acid battery for lithium battery model, it will be dangerous. Installer can install energy storage machine of Growatt SPH TL3 BH-UP Series rapidly and troubleshooting, build communication system through read this manual carefully.If you have any questions in the process of installation, you can login in www.growatt.com and leave some message.Or you can call our 24-hour service hotline+86 0755 2747 1942.
1.3 Product Description
Growatt SPH TL3 BH-UP Series is used to store energy generated by the photovoltaic cell panels or energy from grid if it is allowed in the battery, also energy can be sent to power grid through SPH TL3 BH-UP for self consumption or when Grid power is lost, SPH TL3 BH-UP can be used as backup power.
SPH series has six kinds of type:
- SPH 4000TL3 BH-UP
- SPH 5000TL3 BH-UP
- SPH 6000TL3 BH-UP
- SPH 7000TL3 BH-UP
- SPH 8000TL3 BH-UP
- SPH 10000TL3 BH-UP
Note: we describe this series as “SPH” as below.
Overview:

| Position | Description |
| A | LED of status display |
| B | LCD screen |
| C | Function button |
| D | Ground point |
| E | Breathable valve |
| F | UPS output(off grid connection) |
| G | RSD(do not open except by Professional staff) |
| H | AC Grid (on grid connection) |
| I | Rs485 communication interface(Reserved) |
| J | Rs485 communication interface of meter2(Reserved) |
| K | NTC: Lead-acid temperature sensor terminal |
| L | Rj45 interface of DRMs(used only in Australia) |
| M | Rs485 communication interface of meter1 |
| N | CAN communication interface of Lithium battery |
| O | USB interface |
| P | PV switch |
| Q | PV input |
| R | Battery terminal |
| S | Dry contact |
| T | Rs485 communication interface of meter2(Reserved) |
1.4 Safety Instructions
- Please be clear which kind of battery system you want, lithium battery system or leadacid battery system, if you choose the wrong system, SPH can’t work normally.
- Please read this manual carefully before the installation, The company has the right not to quality assurance,If not according to the instructions of this manual for installation and cause equipment damage.
- All the operation and connection please professional electrical or mechanical engineer.
- During installation, Please don’t touch the other parts within the box.
- All the electrical installation must comply with the local electrical safety standards.
- If equipments needs to maintain, Please contact with local specify system installation and maintenance personnel.
- Use the equipment to combined to grid needs to obtain the permission of local power supply department.
- When install PV modules in the daytime, please turn off the PV switch, Otherwise it will be dangerous as high terminal voltage of modules in the sunshine.
Safety
2.1 Purpose Use
The system chart of SPH:

As shown above, a complete grid-connected system of SPH consists of PV modules, SPH inverter, battery, utility grid and other components.
Attention:
As the system refer to battery use, We must make sure ventilation of the service environment and temperature control in order to prevent the danger of battery explosion, Battery recommended installation environment must be strictly in accordance with the specification,if the specification is IP20 environment, the pollution degree of the unit is PD2, meanwhile the temperature should be control in the 0-40℃ of indoor ventilation and the humidity should be 5%-85%. If the chosen PV modules needs to positive or negative ground connection, please contact with Growatt for technical support before installation.
2.2 Safety Measure
Risk of high voltage!
Relevant operation for professional personnel.
Please notice children, disabled, laypeople do not close.
Supervise and make sure children don’t play near the installation position of energy storage machine.
Risk of burns on the parts shell of SPH inverter!
During the work, Cover, shell around, radiator is likely to be hot.
SPH inverter exists radiation maybe affect health!
Don’t stay a long time within 20cm range from SPH inverter.
SPH inverter ground connection
Please ensure SPH inverter ground connection is reliable for make sure people’s safety.
2.3 Symbols introduction on the SPH inverter
| Symbol | Description |
| Caution: Risk of electrical shock! | |
| Caution : hot surface! | |
| Caution: risk of danger! | |
| Danger to life due to high voltage in SPH. There is residual voltage in SPH, SPH requires 5 minutes to discharge. Please wait 5 minutes before you open the upper lid or the DC lid. | |
| Protective conductor terminal | |
| Direct Current(DC) | |
| Alternating Current(AC) | |
![]() | The machine complies with the requirements of the applicable CE guidelines |
| Refer to the operating instructions. |
Product Description
3.1 Growatt SPH series inverter
Marks of SPH
| Mark | Description | Explanition | |
![]() | Push-button | Operation of display screen and set system | |
![]() | Status symbol of SPH | Green light on | SPH run normally |
| Red light on | fault state | ||
| Green light blinking | Alarm state | ||
| Red light blinking | Software updating | ||
3.2 Label Explanation
Label contains the following information: for example SPH 10000TL3 BH-UP shows as below:
Hybrid Inverter | |
| Model name | SPH 10000TL3 BH-UP |
| PV Input data | |
| Max.PV voltage | 1000 d.c.V |
| PV voltage range | 120-1000 d.c.V |
| PV lsc | 16.9 d.c.A*2 |
| Max. input current | 13.5 d.c.A*2 |
| AC output/input data | |
| Nominal input/output power | 15000/10000 W |
| Max. output apparent power | 10000 VA |
| Nominal voltage | 3W/N/PE 230/400 a.c.V |
| Max. input/output current | 22.7/15.2 a.c.A |
| Nominal Frequency | 50/60 Hz |
| Power factor range | 0.8 leading-0.8 lagging |
| Stand alone data | |
| Nominal AC output power | 10000 W |
| Nominal AC output voltage | 230/400 a.c.V |
| Nominal AC output Frequency | 50/60 Hz |
| Battery data | |
| Battery voltage range | 100-550 d.c.V |
| Max. charging and discharging current | 25 d.c.A |
| Type of battery | Lithium/Lead-acid |
| Others | |
| Safety level | Class I |
| Ingress Protection | IP65 |
| Operation Ambient Temperature | -25°C – +60°C |
| VEDO0126-1-1 Made in China | |
Description of label:
| The type of product | Growatt SPH 10000TL3 BH-UP |
| PV input data | |
| Max. PV voltage | 1000Vdc |
| PV voltage range | 120~1000Vdc |
| PV Isc | 16.9A*2 |
| Max. input current | 13.5A*2 |
| AC output/input data | |
| Max. output power | 10000W |
| Max. apparent power | 10000VA |
| Nominal output voltage | 3W/N/PE 230/400Vac |
| Max output current | 15.2A |
| Nominal output Frequency | 50Hz/60Hz |
| Power factor range | 0.8 leading~0.8 lagging |
| Stand alone data | |
| Nominal AC output power | 10000W |
| Nominal AC output voltage | 230/400Vac |
| Nominal AC output Frequency | 50Hz/60Hz |
| Battery data | |
| Battery voltage range | 100~550Vdc |
| Max. charge and discharge current | 25A |
| Type of battery | Lithium / Lead-acid |
| Others | |
| Safety level | ClassⅠ |
| Ingress Protection | IP65 |
| Operation Ambient Temperature | -25℃~+60℃ |
| Certificates Number | ( For Australian models) |
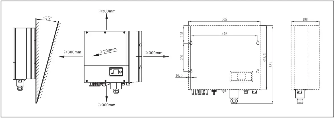
3.3 Size and weight
Chart 3.1
| A(mm) | B(mm) | C(mm) | weight(kg) | |
| Growatt SPH TL3 BH-UP | 453 | 505 | 198 | 33 |
3.4 The advantage of the unit of Growatt SPH
Features below:
- All in one design. Can improve self consumption, back up and also pinch the valley.
- Smart management, work mode can be set.
- Safe battery used.
- Easy installation.
- Two mpp tracker input.
Unpacking and inspection
Before unpacking, please check whether there are any visible external damages. After unpacking, please check whether there damages or missing of the parts, if it happen, please contact with supplier.
Growatt SPH series and accessories shows as follows:
Chart 4.1
| Item | Number | Description |
| A | 1 | SPH inverter |
| B | 1 | User Manual |
| C | 1 | Paper board(installation guide) |
| D | 1 | Waterproof cover |
| E | 1 | AC Grid connector |
| F | 1 | EPS output connector (red connector) |
| G | 1 | Communication cable |
| H | 1 | Lead-acid battery temperature sensor |
| I | 1 | RJ45 connector |
| J | 4 | M6 setscrew |
| K | 1 | Ground terminal |
| L | 4 | M4 setscrew |
| M/N | 2/2 | Mc4 connector(black connector) |
| O/P | 1/1 | Mc4 connector (blue connector) |
| Q | 1 | Electic Meter |
Installation
5.1 Basic installation requirements
A. The installation location must be suitable for SPH’s weight for a long period time.
B. The installation location must conforms with dimension of SPH.
C. Do not install the unit on structures constructed of flammable or thermo labile materials.
D. The Ingress Protection rate is IP65 and the pollution degree is PD2. Please refer to the below:

E. Battery installation option is not far away from the position of SPH, the length between SPH and battery should not be more than 5m.
F. The ambient temperature should be -25 ~60 .
G. SPH can be installed in vertical or lean back on plane, Please refer to the below:

H. Installation position shall not prevent access to the disconnection means.
I. In order to ensure machine can run normally and easy to operate, please pay attention to provide adequate space for SPH, Please refer to below:

J. Do not install the machine near television antenna or any other antennas and antenna cables.
K. Don’t install the machine in the living area.
L. Be sure that the machine is out of the children’s reach.
M. Taking the battery fixing space into account, about the dimensions please reference user manual.
N. The Inflammable and explosive dangerous goods must not be placed around battery in case of cause serious danger.
5.2 Installation requires tools and RJ 45 terminal sequence of the LAN line.
When installing,we need to use tools as follow,prepare the follow tools before installing:

| No. | Description |
| 1 | Press the RJ45 terminal |
| 2 | Press battery terminal connector |
| 3 | Disconnect PV terminal |
| 4 | Unscrew nut |
| 5 | Unscrew screw |
| 6 | Knock expansion screw |
| 7 | Drill holes on the wall |
LAN line RJ45 sequence as follow:

LAN line 1-8 colors as below:
| PIN | 1 | 2 | 3 | 4 | 5 | 6 | 7 | 8 |
| Color | White orange | Orange | White green | Blue | White blue | green | White brown | brown |
5.3 Installation Instructions
5.3.1 Attention Layout(length of sensors consider)
Growatt SPH4000-10000TL3 BH-UP only use meter as its sensor, before installing your system you should know something as below:
- The cable of meter is suggested not longer than 15m. Because of this, you should consider the cable length between SPH and combiner box.
- The meter must installed in the L line.
- The installation layout of energy storage system at home shows as following:

5.3.2 Installation of SPH
- First estimate the size of the inverter on the wall;
- Determine the location of the drill hole through the cardboard (installation guide), put the cardboard on the wall and make sure the top edge of the cardboard is horizontal.
- Mark four points at the wall via the hole of the paper board, then remove the cardboard.
- Drill four Ф8 holes at the mark point, the depth is not less than 55mm.
- Knock four explosion bolt into Ф8 holes (As the chart 5.8b below).
- Hang the energy storage machine on the four setscrews (As the chart 5.8c below).
- Lock the nut of setscrew (As the chart 5.8d below).
- The whole installation has finished.

5.4 SPH System Connection Mode
5.4.1 Connection of PV terminal

Similar to the traditional inverter connecting, the input of PV panel energy can be realized by using MC4 PV terminal, the detail steps are as follows:
Step 1: Turn off PV switch.
Step 2: Insert PV panel positive and negative cables into MC4 terminal,then connect positive pole(+) of connection cable to positive pole(+) of PV input connector, Connect negative pole(-) of connection cable to negative pole(-)of PV input connector.
Please pay attention to PV input voltage and current within permission Limit:
- Max PV voltage: 1000V (consider the lowest temperature)
- Max PV input current: 13.5A
- Max PV input power per string: 7500W.
Remark:
- We suggest you use the cable 4mm2/12 AWG to connect.
- Please do not connect to DC source.
5.4.2 Connection of AC terminal and off grid terminal
SPH has a grid output terminal and off grid out terminal, look down on the SPH from the front, the terminal on the left (on grid) is grid outlet for connecting grid, the terminal on the right is an uninterrupted power outlet for connecting critical load.

Wire suggest length:
| conductor cross section | max cable length | |||||
| Growatt SPH 4000 TL3 BH | Growatt SPH 5000 TL3 BH | Growatt SPH 6000 TL3 BH | Growatt SPH 7000 TL3 BH | Growatt SPH 8000 TL3 BH | Growatt SPH 10000 TL3 BH | |
| 10AWG | 88m | 70m | 59m | 50m | 44m | 35m |
| 12AWG | 55m | 44m | 37m | 31m | 27m | 22m |
AC output terminal and EPS output terminal connection steps as follow:
Step 1: Uninstall the AC terminal as below chart.

Step 2: Thread cables through pressure screw, seal ring, threaded sleeve in sequence, insert cables into connection terminal according to polarities indicates on it and tighten the screws.

Step 3: Push threaded sleeve on to connection terminal until both are locked tightly.

Step 4:Plug the socket into AC output terminal,clockwise rotation to tighten the socket, counterclockwise rotation to loosen the socket.

The following diagram shows the AC output terminal of the Australian machine connection steps, EPS output terminal connection steps consistent with the above steps.
AC output terminal and EPS output terminal connection steps as follow:
Step 1: Uninstall the AC terminal as below chart.

Step 2: Thread cables through pressure screw, seal ring, threaded sleeve in sequence, insert cables into connection terminal according to polarities indicates on it and tighten the screws.

Step 3: Push threaded sleeve on to connection terminal until both are locked tightly.

Step 4:Plug the socket into AC output terminal until it is locked. Use a flat-blade screwdriver to hold the buckle and pull out the AC terminal.

Step 5: Plug the AC terminal into the inverter AC port.

The recommended wiring diagram is as follows:

Note:
This diagram is an example for gird system without special requirement on electrical wiring connection.The neutral line is necessary.

Note:
This diagram is an example for Australian and New Zealand gird system where neutral line can’t be switched.The neutral line is necessary.

Note:
This diagram is an example for customer who only wants to use the on grid storage system.The neutral line is necessary.
Notice:
- If you want to use on gird only, please refer to chart 5.22 Connect with AC grid and float EPS OUTPUT.
- If you have no battery now, you can also float BAT terminal, and this hybrid inverter will only work like a PV inverter.
- If you want to use both on gird power and backup power, please refer to chart 5.20 and 5.21.Connect with AC grid and EPS OUTPUT like the chart show.
- On grid terminal and off grid terminal can’t directly connect together.
- Off Grid terminal can’t connect to grid.
- The first start of system needs Grid power.
EPS output does not support half-wave load type devices, such as hair dryers.
5.4.3 Connection of battery terminal
Similar to the traditional inverter connecting, the input of battery can be realized by using MC4 terminal, the detail steps are as follows:
Step 1: Turn off battery switch.
Step 2: Insert battery panel positive and negative cables into MC4 terminal,then connect positive pole(+) of connection cable to positive pole(+) of battery input connector, connect negative pole(-) of connection cable to negative pole(-)of battery input connector.
Please pay attention to battery input voltage and current within permission Limit:
- Max battery voltage: 550V
- Max battery input current: 25A
- ax battery input power : 10000W
Remark:
We suggest you use the cable≥4mm2/10 AWG to connect.

Note:
We suggest the distance between battery and SPH no longer than 5m, and The power line area must be larger than 10AWG.We suggest the distance between battery and SPH no longer than 5m, and The power line area must be larger than 10AWG.
5.4.4 Connection of meter terminal
When customer needs to use meter to monitor the energy flow, the meter terminal connection steps are as follows:
Step1: Reference 5.2, make LAN cables with RJ45 terminal.
Step2: Thread the swivel nut over the LAN cable.
Step3: Press the cable support sleeve out of the cable gland.
Step4: Remove the filler plug from the cable support sleeve.
Step5: Route the LAN cable through an opening in the cable support sleeve.
Step6: Thread the LAN cable through the cable gland.
Step7: Insert the RJ45 plug of the network cable into the “METER” pin connector on the inverter until it snaps into place.
Step8: If no other cables need to be installed, lock the waterproof cover to the inverter with screws.
Step9: Screw the swivel nut onto the waterproof cover.
Note:
- Meter must be provided by Growatt. If not, maybe meter can’t communicate with SPH inverter.
- The more detail describe of meter installation, please turn to meter user manual.


Remark:
Meter wire (15m in length) specification: RJ45, standard LAN line (one end with 8P modular plug, the other connected with transformer). But if the length is not enough, customer can add cable, so the length can be increased to 25m max, the operation is as follow chart:

5.4.5 Connection of communication terminal for lithium battery (CAN)
When using CAN communication with lithium batteries(for example PYLONTECH X1), connect lithium battery terminal (RJ45) steps as follows:
Step1: Unscrew the swivel nut from the cable gland.
Step2: Thread the swivel nut over the “CAN” cable.
Step3: Press the cable support sleeve out of the cable gland.
Step4: Remove the filler plug from the cable support sleeve.
Step5: Route the “CAN” cable through an opening in the cable support sleeve.
Step6: Thread the “CAN” cable through the cable gland.
Step7: Insert the RJ45 plug of the network cable into the “CAN” pin connector on the inverter until it snaps into place.
Step8: If no other cables need to be installed, lock the waterproof cover to the inverter with screws.
Step9: Screw the swivel nut onto the waterproof cover.

Note: If you are using a lead-acid battery, you do not need to install this communication cable.
5.4.6 Connection of RS 485 terminal
RS 485 reserved communication interface, can be used for meter communication, please connect the terminal (RJ45) as follows:
Step1: Unscrew the swivel nut from the cable gland.
Step2: Thread the swivel nut over the “RS485” cable.
Step3: Press the cable support sleeve out of the cable gland.
Step4: Remove the filler plug from the cable support sleeve.
Step5: Route the “RS485” cable through an opening in the cable support sleeve.
Step6: Thread the “RS485” cable through the cable gland.
Step7: Insert the RJ45 plug of the network cable into the “485-1”or“485-2” pin connector on the inverter until it snaps into place.
Step8: If no other cables need to be installed, lock the waterproof cover to the inverter with screws.
Step9: Screw the swivel nut onto the waterproof cover.

5.4.7 Connection of DRMS terminal(Australia only)
When SPH is applied to Australia, the DRMS terminals need to be connected, the connection way appears as follows:
Step1: Unscrew the swivel nut from the cable gland.
Step2: Thread the swivel nut over the “DRMS” cable.
Step3: Press the cable support sleeve out of the cable gland.
Step4: Remove the filler plug from the cable support sleeve.
Step5: Route the “DRMS” cable through an opening in the cable support sleeve.
Step6: Thread the “DRMS” cable through the cable gland.
Step7: Insert the RJ45 plug of the network cable into the “DRMS” pin connector on the inverter until it snaps into place.
Step8: If no other cables need to be installed, lock the waterproof cover to the inverter with screws.
Step9: Screw the swivel nut onto the waterproof cover.

RJ45 terminal pin assignment
| PIN | assignment for inverter scapable of both charging and discharging |
| 1 | DRM5 |
| 2 | DRM6 |
| 3 | DRM7 |
| 4 | DRM8 |
| 5 | RefGen |
| 6 | COM/DRM0 |
| 7 | / |
| 8 | / |
Method of asserting demand response modes
| MODE | Rj45 socket asserted by shorting pins | Requirement | |
| DRMO | 5 | 6 | operate the disconnection device |
| DRMS | 1 | 5 | Do not generate power |
| DRM6 | 2 | 5 | Do not generate at more than 50% of rated power |
| DRM7 | 3 | 5 | Do not generate at more than 75% of rated power and sink reactive power if capable |
| DRM8 | 4 | 5 | Increase power generation (subject to constraints from other active DRMs) |
Note:
If the cable such as “NTC” (lead-acid battery temperature sensor) cable is not used, please do not remove the filler plug from the cable support sleeve.
5.4.8 Connection of temperature probe for lead-acid battery
When customer using lead-acid battery, the temperature probe of the lead-acid battery is used to detect the ambient temperature of the lead-acid battery, the battery temperature cable of the SPH side connection steps are as follows:
Step1: Unscrew the swivel nut from the cable gland.
Step2: Thread the swivel nut over the “NTC” cable.
Step3: Press the cable support sleeve out of the cable gland.
Step4: Remove the filler plug from the cable support sleeve.
Step5: Route the “NTC” cable through a min opening in the cable support sleeve.
Step6: Thread the “NTC” cable through the cable gland.
Step7: Insert the RJ45 plug of the network cable into the “NTC” pin connector on the inverter until it snaps into place.
Step8: If no other cables need to be installed, lock the waterproof cover to the inverter with screws.
Step9: Screw the swivel nut onto the waterproof cover.

Note:
- If you are using a lithium battery, you do not need to install this temperature probe, the probe of the temperature cable should be attached to the surrounding environment of the lead-acid battery, and the length of this cable is 1.5m, so pay attention to the distance of battery and SPH.
- If the cable such as “NTC” (lead-acid battery temperature sensor) cable is not used, please do not remove the filler plug from the cable support sleeve.
5.4.9 Connection of Dry contact
The dry contact is used to communicate with external devices (such as remote start hot water heater). The wiring steps are as follows:
Step1: Unscrew the swivel nut from the cable gland.
Step2: Thread the swivel nut over the cable.
Step3: Press the cable support sleeve out of the cable gland.
Step4: Remove the filler plug from the cable support sleeve.
Step5: Route the network cable through an opening in the cable support sleeve.
Step6: Thread the network cable through the cable gland.
Step7: Thread cables into connection terminal of the inverter, then press the terminal by relevant tools and make sure cables are firmly.
Step8: If no other cables need to be installed, lock the waterproof cover to the inverter with screws.
Step9: Screw the swivel nut onto the waterproof cover.

Note:
If the cable such as “Dry contact” cable is not used, please do not remove the filler plug from the cable support sleeve.
5.4.10 Grounding connection
SPH must be grounded by cable, the grounding point is showed as follow, and the minimum grounding cable wire diameter is 10.0mm2.

PV Array Grounding
Grounding conductor of PV panel brackets must be firmly connected to earth at PV array side and inverter side and SP side. The sectional area of grounding conductor should be equal to the sectional area of DC grounding conductor. The minimum wire diameter is 10.0mm2.
DC Grounding
Select the DC Grounding mode according to the local standard and use the PV grounding terminal box and DC Grounding wires of the same specification.
Grounding Device
If the positive pole or the negative pole of PV array need to be grounded in the PV system, the inverter output should be insulated by Isolation Transformer. Isolation transformer must conform to IEC62109-1,-2 standard.
Connection as below:

Commissioning
6.1 Commissioning of SPH
Electrify SPH after all installation of Part5 be finished, here are the steps:
- Connect PV
- Connect AC
- Connect battery
- Turn on AC first
- Then turn on battery
- Last turn on PV
If PV Grid and battery are available, system would work on the “normal” mode. When the SPH on the normal mode, the screen showing “normal”, LED is green, if SPH not enter normal mode successful,especially the LCD is red, you need to check below:
- Make sure all the connection is correct.
- All the external switches are on.
- Inverter built -in switch is on.
- Make sure the lithium battery is on.
- Refer to Part 9.1 for correction.
You can refer to Part 6.4.4 for work mode setting, then configure monitor, finish commissioning.
6.2 Operation modes
6.2.1 Normal mode
Normal mode is working state which including online mode and backup mode.
- Online mode
User can set an appropriate priority mode according to request when SPH working on the online mode. If customer uses the LCD and key settings, you can only set one period, but if you use website settings, you can set up to three periods of the priority mode. ( Refer to 6.4.4)
Load first: load first is the default mode, when it’s working in this mode, PV energy would offer to load and battery prior; when PV is Insufficient, battery would discharge; when PV is sufficient for load, the excess energy would feed to battery. If there is no battery or battery is full, the excess energy would feed to Grid(except anti -reflux ). Battery first: when SPH working in this mode, battery would be charged first, it’s suitable working on the period when the electric charge is low. user need to set the
mode ON and OFF time, and the end time of battery SOC. Users can set power rate which less than the battery maximum output power. If the customer doesn’t enable the AC CHG (AC grid charging functions). Inverter will charge battery by PV power as large as it can do. If the customer enables the AC CHG (AC grid charging functions). Inverter will charge battery by PV power and AC power from grid as large as it can do.
Grid first: when SPH working in Grid-first mode, the PV energy would feed to Grid first. User can choose the period when electric charge is high. User need to set the mode ON and OFF time, and the end time of battery SOC. user can set power rate which less than the battery maximum output power. - Backup mode
If Grid lost, system would turn to backup mode (user can disable it, refer to 6.3.4) and AC output from EPS LOAD port, all the energy from PV and battery, if the PV also lost, then only battery discharge. Mind you, SPH maximum output power is 10000W in this mode, the load which connect with EPS LOAD should less than 10000W.
NOTICE:
User only can set one period for battery first and Grid first on the LCD, if user need set more pleases login shineserver.
If user needs Grid charge battery, user need input password on the SC surface and set the AC CHG to enable.
6.2.2 Fault mode
The SPH’s intelligent control system could monitor and adjustment system’s status continuously, when SPH inverter monitoring anything unexpected happen, such as system fault or machine fault ,the LCD will display the fault information, in fault mode, the LED light will be lighten.
NOTICE:
- The detail’s fault information please refer to 9.1
- Some fault information is in order to remind users that might have some faults occurred in inverter side.
6.2.3 Programming mode
Programming mode indicates the SPH is updating, don’t cut out power when it’s updating until the processing is finish, SPH inverter would log out automatically when the updating finish and turn to other mode.
6.2.4 Checking mode
Before SPH work in normal mode, it will go to self-check mode. If all are ok, system will go to normal mode, otherwise, it will go to fault mode.
6.2.5 Standby mode
If the system hasn’t faults while the condition is not qualified, SPH would stay at standby mode.
6.2.6 Shutdown mode
If customer need SPH inverter stop working, customer must disconnect all the energy source, then SPH inverter will turn into shutdown mode automatically.
The following is the shutdown procedure:
- Shutdown the PV side
- Turn off battery switch.
- Shut down AC power of SPH. Then you can see the both LED and LCD of SP are off.
NOTICE:
After all the actions are done, you still have to wait for more than 5 minutes.
6.3 Country setting
Growatt can provide various regulations of the machine, after customers receive the machine, according to their country/region, by LCD to set the corresponding regulations. please select the correct option when installing Growatt Inverter.Following is the LCD introduction.
| Contry/ region | Regulation display | Model display |
| EU model | VDE0126 | GT0XXXXXX1 |
| Germany | GT0XXXXXX1 | |
| VDE-AR-N4110 | (NULL) | |
| Belgium | GT0XXXXXXD | |
| Poland | GT0XXXXXXB | |
| France | GT1XXXXXX9 | |
| Spain | GT0XXXXXX0 | |
| Austria | GT1XXXXXXE | |
| Denmark_DK1 | GT1XXXXXX7 | |
| Denmark_DK2 | GT1XXXXXXB | |
| Sweden | GT1XXXXXX6 | |
| Norway | (NULL) | |
| Switzerland | (NULL) | |
| Bulgaria | (NULL) | |
| Greece | GT0XXXXXX2 | |
| Estonia | (NULL) | |
| EN50549 | GT1XXXXXXD | |
| CzechRepublic | GT2XXXXXX3 |
| General model | VDE0126 | GT0XXXXXX1 |
| TUNISIA | (NULL) | |
| Ukraine | (NULL) | |
| VDE-AR-N4105 | GT0XXXXXX7 | |
| IEC62116&61727 | GT0XXXXXXC | |
| South Africa | GT1XXXXXXC(NULL) | |
| Dubai | (NULL) | |
| Chile | (NULL) | |
| Argentina | (NULL) | |
| Uruguay | (NULL) | |
| Others | (NULL) | |
| Italy | CEI 0-21 | GT0XXXXXX4 |
| CEI 0-16 | (NULL) | |
| Hungary | Hungary | GT0XXXXXXC |
| UK | G98 | GT0XXXXXX8 |
| G99 | GT0XXXXXX5 | |
| Ireland | GT1XXXXXX3 | |
| NI_G98 | (NULL) | |
| NI_G99 | (NULL) | |
| Australia | AS4777 | GT4XXXXXX3 |
| NewZealand | GT5XXXXXX8 | |
| Queensland | GT4XXXXXX2 | |
| AU_Victoria | GT4XXXXXX1 | |
| AU_Western | GT4XXXXXX4 | |
| AU_Horizon | GT4XXXXXX5 | |
| AU_Ausgrid | GT4XXXXXX6 | |
| AU_Endeavour | GT4XXXXXX7 | |
| AU_Ergon_Energy | GT4XXXXXX8 | |
| AU_Energex | GT4XXXXXX9 | |
| AU_sa_network | GT4XXXXXXA | |
| Brazil | Brazil | GT1XXXXXX5(NULL) |
| Brazil 240V | (NULL) | |
| Mexico | Mexico | (NULL) |
| India | India | GT1XXXXXX4(NULL) |
| Korea | Korea | (NULL) |
| Taiwan | Taiwan VPC | GT1XXXXXX2(NULL) |
| Taiwan TPC | (NULL) | |
| Thailand | MEA | GT0XXXXXXE |
| PEA | GT0XXXXXXF | |
| Vietnam | Vietnam | (NULL) |
| CQC | CQC | GT0XXXXXXA |
| CQC_1 | GT1XXXXXX1 |
6.4 Display and button
6.4.1 LCD display area

| Location | Description |
| A | State |
| B | Information |
| C | PV input (if you connect two tracks, it will show two. Otherwise show one) |
| D | SPH inverter |
| E | Power flow line |
| F | Grid |
| G | Battery (show the SOC in five grid, Every grid represents 20%) |
| H | Local load |
| I | Wireless communication |
| J | RS232 |
| K | RS485 |
| L | Buzzer(Reserved) |
| M | Warning |
| N | Fault |
6.4.2 LED and button instruction

| Location | Description |
| A | Status |
| B | ESC- button(cancel control) |
| C | Down-button |
| D | Enter-button |
| E | UP-button |
Notice:
LED showing status of SPH, it has two colors, one is green and another is red. Please turn to 3.1 and read the detail of LED.
6.4.3 LCD display column
LCD display column is used to show the current state, basic information and fault information. Also includes language setting, program charging/discharging priority and system time. On default condition will take turns to display the information.

The A line’s concluding information as follow:
- Standby state: SPH is in standby state. No error in this state, but for other reasons, make it in a wait state.
- Normal state: SPH is normal working state.
- Checking state: SPH is in self-check state, if there is no error or warning, SPH will go to normal state or standby state. Otherwise it will go to fault state.
- Programming state: SPH is in updating firmware state.
- Fault state: SPH has fault information, it will be in stopped operational protection state.
The B line’s information as follow:
In normal, it will turn on page automatically, when pushing the button “UP”, the order of the paging information as follow:

Note:
- “Down” control command (if press “up” button, command will go back).
- Workmode depend on the situation. If SPH is normal state, it will show “normal”. If SPH is standby state, it will show as “standby” etc.
- Some special definitions are explained, for example: Vb means the voltage of battery. Cb means the capacity of lithium battery (only lithium battery shows this data). Pm means the monitor power of user.
6.4.4 work mode set up
You can enter set up page by long press “enter” for 3S, in this page, you can press “enter” or “ESC” for 1S to finish the selection, the page shows like following:

If you choose CEI and used SPH inverter in Italy, SPH inverter have Auto Test function.
How to use the Autotest functions. Please see the annex.
- Under the Basic Para, you can see the setup options below after pressing Enter for 1S:
In the basic Parameter, you can set language (English, Italian, German), system time, Lead-acid CV(default is 550V), Lead-acid LV(default is 100V)Lead-acid CC(default is 25A).Note:Lead-acid battery can not use. - Under the Back Up, you can see the setup options below after pressing Enter for 1S:
In the back up you can set EPS, including enable or disable (default is enable), AC voltage(default is 230V) and frequency (default site 50HZ). - Under the Priority, you can see the setup options below after pressing Enter:
Note:
▶ “Power Rate” is used to set up power of battery. So different battery may have the different power, customer need to check the max power of battery.
▶ Time setting is 24-hour.If the end time is less than beginning time, it defaults to spanning days. - Under the Mode Change, you can see the setup options below after pressing Enter:
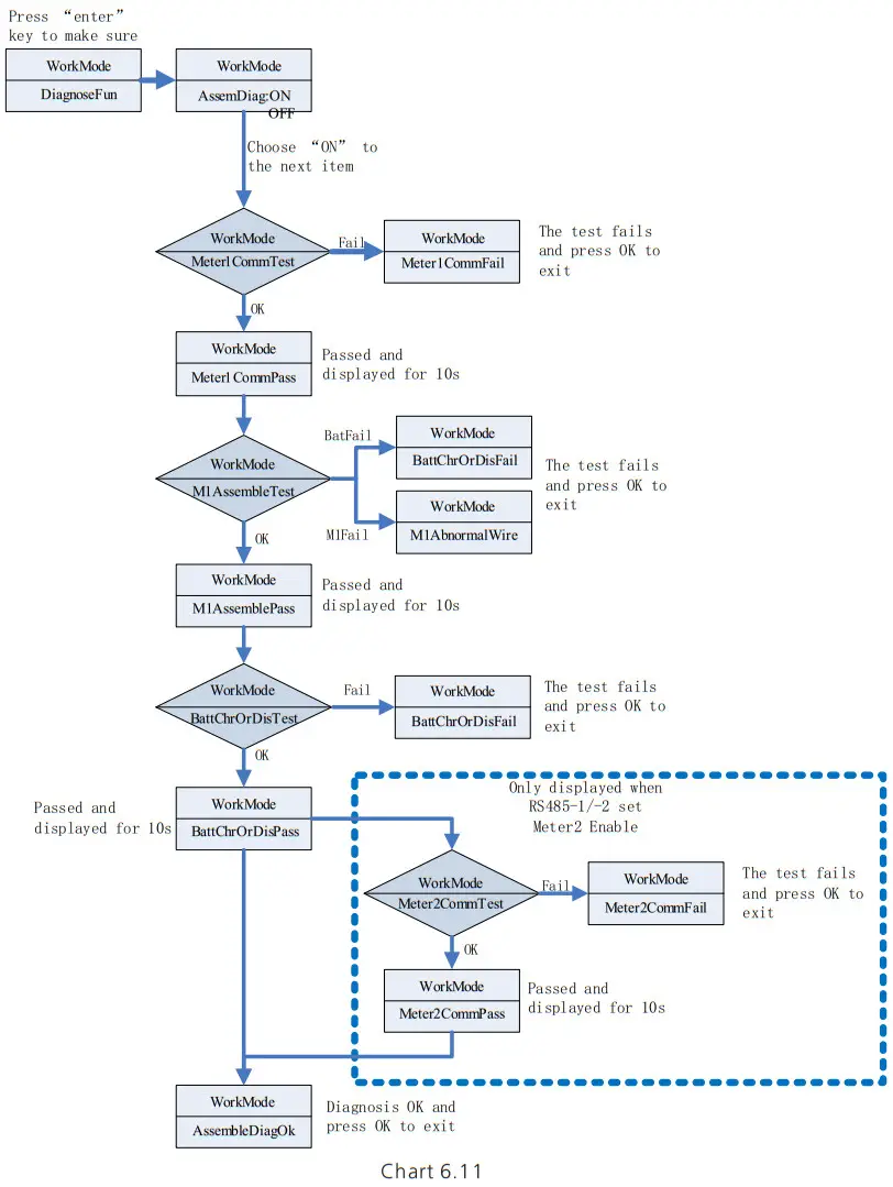
The Mode change has two options what are sensor and battery type,sensor is meter(default) .In the battery type, you can choose lithium battery or lead-acid battery.Note:Lead-acid battery can not use. - Under the DiagnoseFun,you can run“DiagnoseFun”after the installation is completed.
Note:
1.After each step of the test is OK, the LCD displays PASS, wait for 10s and then proceed to the next test.
2.After detecting Fail, you need to press OK to exit.
3.When all the tests are completed, you need to press the OK key to confirm and exit. - Under the Export Limit, you can see the setup options below after pressing Enter:
Export Limit is used for users to control the energy flowing to the grid.If this function is enabled,the feeding power to grid will be equal or less than the setup value.The purpose of the Fail Safe function is to ensure that should any part of the ELS fail,the Active Power exported across the Connection Point will drop to the Agreed Export Capacity or less within within the specified time.
Note:
▶ Default value is 00.0%.
▶ When the total anti-backflow(ExportLimit) is enabled, the total anti-backflow is effective.
▶ Single-phase anti-backflow is Only effective when single-phase antibackflow(SingleExport) and total anti-backflow(ExportLimit) are enabled at the same time. - Under the default set, you can see the setup options below after pressing Enter:

Default set is “resume to default setting ”, please don’t use it unless it’s necessary.
6.5 Communication
6.5.1 Use of USB-A port
USB-A port is mainly for firmware update. Through USB connection, we can quickly update the software of machine. You can see USB-A as below:

Note: USB is only used for firmware update. Customer can’t use it for charging.
6.5.2 Use of 485-3 port
485-3 port is mainly used for monitoring connection with computer, users can monitor, set parameters and update the software of the machine through 485-3 connection with machine and PC, using the shinebus software developed by Growatt.
About ShineBus software, when you needed, please download from official website of Growatt.

The wiring diagram is as follows:

6.5.3 The SPH’s monitoring
The SPH provide RS485 interface. Users can through the following communication solution to monitor the SPH.
Note:
This monitoring devices can only be used with Growatt’s Shineserver / shinephone monitor platform. Wi-Fi-X / Shinelink are connect with inverter via USB interface and use computer terminal / or mobile phone for data monitoring.

Start-up and shut down SPH system
7.1 Start-up the SPH system
Users can start-up SPH inverters through following steps:
- Connect to PV.
- Connect to Grid.
- Connect to Battery.
- Turn the switch on in turn of Grid, battery and PV.
- When the LED turns green, the working information on LCD indicates the successful start-up of SPH inverter.
7.2 Disconnect the SPH system
- Turn off all the circuit breaker and switch.
- Disconnect PV.
- Disconnect the inverter.
- Disconnect the battery.
- Pull up AC PLUG connection.
- Waiting until LED, LCD display have gone out, the SPH is shut down completely.
Attention of the installation environment, maintenance and cleaning
Heat dissipation performance is very important when SPH inverter work under the environment of high temperature, better heat dissipation can reduce the possibility of SPH inverter stops working. Growatt SPH series inverter without fan so belongs to natural cooling, hot air from the top of the radiator, tie-in battery, use environment for IP65, please pay attention to the temperature of the installation environment, to ensure that the battery’s safety and the normal work of the machine.
When use battery, please pay attention to the follow information:
Caution: Do not dispose of batteries in a fire. The batteries may explode.
Caution: Do not open or damage batteries. Released electrolyte is harmful to the skin and eyes. It may be toxic.
Caution: A battery can present a risk of electrical shock and high short-circuit current.
The following precautions should be observed when working on batteries:
a) ve watches, rings or other metal objects.
b) Use tools with insulated handles.
c) Wear rubber gloves and boots.
d) Do not lay tools or metal parts on top of batteries.
e) Disconnect charging source prior to connecting or disconnecting battery terminals.
f) Determine if battery is inadvertently grounded. If inadvertently grounded, remove source from ground. Contact with any part of a grounded battery can result in electrical shock. The likelihood of such shock can be reduced if such grounds are removed during installation and maintenance(applicable to equipment and remote battery supplies not having a grounded supply circuit).
If SPH inverter doesn’t work for overheating or too cold, solve it according to the following methods:
- Confirm whether the radiator air duct installation is reasonable, choose the appropriate position before installation.
- If lead-acid batteries are connected, confirming the NTC battery is in a good installation.
- Confirm whether the battery temperature is too high, too high temperature of battery can also lead to SPH fail to work, at this point, to ventilation, cooling or still handle to the battery, please.
- If temperature is low, also can appear the battery low temperature protection, the battery will start with small load in low temperature output, after temperature back to normal system can work normally, please be patient at this time.
- If the temperature is too low, it is possible that battery will be low temperature protection, at this time, please pay attention to the working temperature range listed in the specifications of the book.
- Servicing of batteries should be performed or supervised by personnel knowledgeable about batteries and the required precautions.
- When replacing batteries, replace with the same type and number of batteries or battery packs.
- General instructions regarding removal and installation of batteries.
Remark:
All of above action should be operated by professional person, if you want to do these works, you must make sure the whole system are off.
Fault removal
Our products are carried out with strict tests before they take out, if the operation difficulties in the process of installation, please log on to www.ginverter.com website, view the Q&A program.
When SPH inverter fault happens, please inform our company, and to provide SPH related information, we will have a professional after-sales service personnel to answer you.
What you need to provide the information about the SPH including:
- Serial number.
- Model.
- Information about the LCD display.
- Brief description of problems.
- The battery voltage.
- The PV input voltage and power per string.
- The grid voltage and frequency.
- Can you retell the failure problem? If you can, what kind of a situation.
- Did the problem happen in the past?
- When did this fault happen? First installation?
About the battery:
- The manufacturer name and model of battery.
- Capacity of battery.
- Output voltage of the battery.
- The time you buy Battery and frequency you use it.
9.1 System fault information list and troubleshooting suggestions
| Warning Message | ||
| Error message | Description | Suggestion |
| Warning401 | Meter Communication fault | Check the wire connection between meter and inverter is good or not. |
| Warning203 | Pv1 or PV2 Circuit short | 1. Check the positive and negative of PV input is reversed or not. 2. Reinserted the PV terminal, please contact Growatt service center if restart can’t solve the problem. |
| Warning506 | Battery temperature out of specified range for charge or discharge | Check the environment temperature of battery is in the range of specification or not. |
| AC V Outrange | Grid voltage fault. Please refer to the local grid standard for more details of the grid frequency. | 1. Check the AC voltage is in the range of standard voltage in specification. 2. Check the grid connection is good or not. |
| AC F Outrange | Grid frequency fault. Please refer to the local grid standard for more details for the grid voltage. | 1.Check the frequency is in the range of specification or not. 2.Restart inverter. 3.Please contact Growatt service center if restart can’t solve the problem. |
| BMS COM Faul | Communication fault | 1. Check the lithium Battery is open or not. 2. Check the connection of lithium Battery and inverter is good or not. |
| Battery reversed | Battery terminals reversed | Check the positive and negative of battery is reversed or not. |
| BAT NTC Open | NTC open (only for lead-acid battery) | 1. Check the temperature of lead- acid battery is installed or not. 2. Check the temperature of lead- acid battery is connected well or not. |
| Battery Open | Battery terminal open (only for lithium battery) | 1. Check the battery connection is good or not. 2. Check the switches between the battery and inverter are all on or not. |
| Over load | EPS output overload warning. If this warning occurred three time. Off-grid function will be locked one hour and output power again. | Please reduce the load of EPS output. |
| No AC Connection | No Utility | 1. Please confirm grid is lost or not. 2. Check the grid connection is good or not. 3. Check the switches on the cable are on or not. |
| Output High DCI | Output DC current too high. Please refer to the local grid standard for disconnection time when the output DC current is too high. | 1. Restart inverter. 2. Please contact Growatt service center if restart can’t solve the problem. |
| Bat Voltage High | Battery Voltage higher than 560V | 1. Check the voltage of battery is in the range of specification or not. 2. Check the battery connection is right or not If battery is really higher than 560V. Please disconnect the connection of battery and check inverter. |
| Bat Voltage Low | Battery Voltage Lower than100 V | 1. Check the real voltage of battery. 2. Check the wire of battery and inverter is good or not. |
| BMS Warning:XXX | BMS report warning | 1. Check the warning information from lithium battery user manual. 2. Please contact Growatt service center if restart can’t solve the problem. |
| BMS error:XXX | BMS report error | 1. Check the warning information from lithium battery user manual. 2. Please contact Growatt service center if restart can’t solve the problem. |
| EPS Volt Low | EPS output voltage low | 1. Check the load of EPS. If overload occurred, reduce load. 2. Restart inverter again. |
| Error message | ||
| Error message | Description | Suggestion |
| Error 411 | Internal communication failed | 1. Restart inverter. 2. Please contact Growatt service center if restart can’t solve the problem. |
| Error 418 | DSP and COM firmware version unmatch, system fault. | 1. Read DSP and COM firmware version from LCD or shinebus. 2. Check if the firmware is correct. |
| Error 303 | Inverter L N reversed or ground failed | 1. Check the connection of PV panels and inverter is good or not. 2. Check the PE of inverter is good or not. |
| Error 405 | Relay fault | 1. Restart inverter. 2. Please contact Growatt service center if restart can’t solve the problem. |
| Error 407 | Autotest failed (only in Italy) | 1. Restart inverter. 2. Please contact Growatt service center if restart can’t solve the problem. |
| PV Isolation Low | PV isolation too low | 1. Check the connection of PV panels and inverter is good or not. 2. Check the PE of inverter is good or not. |
| OP Short Fault | EPS Output Short Fault | 1. Check the load of EPS. 2. Check the output of EPS. Especial not connect to grid. |
| NTC Open | Internal temperature failed | Please contact Growatt service center |
| Error 406 | Model set up not meet with certification | Please check model set or check the DIP setting |
| Residual I High | Leakage current too high | 1. Check the cable of inverter. 2. Restart inverter. 3. Please contact Growatt service center if restart can’t solve the problem. |
| Error 408 | Temperature over range | Please check the temperature is in the range of specification or not. |
| PV Voltage High | PV voltage higher than datasheet | Please check the voltage of PV input is in the range of specification or not. |
EU Declaration of Conformity
With the scope of EU directives:
- 2014/35/EU Low Voltage Directive (LVD)
- 2014/30/EU Electromagnetic Compatibility Directive (EMC)
- 2011/65/EU RoHS Directive and its amendment (EU)2015/863
Shenzhen Growatt New Energy Technology Co. Ltd confirms that the Growatt inverters and accessories described in this document are in compliance with the above mentioned EU directives. The entire EU Declaration of Conformity can be found at www.ginverter.com.
Decommissioning
11.1 Dismantling the energy storage
- Disconnect the SPH inverter such as mentioned in section 7.
- Disconnect the upper cable of SPH inverter.
Watch out the SPH’s shell heat and prevent to scald Wait 20 minutes until the SPH cooling and then to disassembly! - Unscrew all the connecting cable.
- Unscrew the radiator and wall-mounted anchor screw and then take down the machine from wall.
11.2 Packing the SPH inverter
Usually placed SPH inverter in the packing box with tape sealing, If the SPH inverter cannot reoccupy, You can choose a cheap carton for packaging. Carton requirements must meet the size of the inverter and can support energy storage machine overall weight.
11.3 Storing SPH inverter
Store SPH inverter in a dry place where ambient temperatures are always between -25°C and +60°C.
11.4 Disposing of the SPH inverter
Do not dispose of SPH inverter together with household waste. Please accordance with the disposal regulations for electronic waste which apply at the installation site at that time. Ensure that the old unit and, where applicable, any accessories are disposed of in a proper manner.
Product specification
12.1 Growatt SPH series energy storage machine product specification
| Model⇒ Specifications⇓ | SPH 4000 Tl3 BH-UP | SPH 5000 Tl3 BH-UP | SPH 6000 Tl3 BH-UP | SPH 7000 Tl3 BH-UP | SPH 8000 Tl3 BH-UP | SPH 10000 Tl3 BH-UP |
| Input data(DC) | ||||||
| Max. recommended PV power(for module STC) | 6000W | 7500W | 9000W | 10500W | 12000W | 15000W |
| Max. DC voltage | 1000V | 1000V | 1000V | 1000V | 1000V | 1000V |
| Start voltage | 120V | 120V | 120V | 120V | 120V | 120V |
| Nominal voltage | 600V | 600V | 600V | 600V | 600V | 600V |
| MPP voltage range | 120~1000V | 120~1000V | 120~1000V | 120~1000V | 120~1000V | 120~1000V |
| No. of MPP trackers | 2 | 2 | 2 | 2 | 2 | 2 |
| No. of PV strings per MPP trackers | 1 | 1 | 1 | 1 | 1 | 1 |
| Max. input current per MPP | 13.5A/13.5A | 13.5A/13.5A | 13.5A/13.5A | 13.5A/13.5A | 13.5A/13.5A | 13.5A/13.5A |
| Max. short-circuit current per MPP trackers | 16.9A/16.9A | 16.9A/16.9A | 16.9A/16.9A | 16.9A/16.9A | 16.9A/16.9A | 16.9A/16.9A |
| Output data(AC) | ||||||
| AC nominal power | 4000W | 5000W | 6000W | 7000W | 8000W | 10000W |
| Max. AC apparent power | 4000VA | 5000VA | 6000VA | 7000VA | 8000VA | 10000VA |
| Nominal AC voltage/range | 230V/400V; 310~476V | |||||
| AC grid frequency/range | 50/60Hz; 45~55Hz/55~65 Hz | |||||
| Max. output current | 6.1A | 7.6A | 9.1A | 10.6A | 12.1A | 15.2A |
| Power factor(@nominalpower) | 1 | |||||
| Adjustable power factor | 0.8leading ~ 0.8laging | |||||
| THDi | <3% | |||||
| AC grid connection type | 3W+N+PE | |||||
| Stand alone(AC power) | ||||||
| AC nominal output power | 4000W | 5000W | 6000W | 7000W | 8000W | 10000W |
| Max. AC apparent power | 4000VA | 5000VA | 6000VA | 7000VA | 8000VA | 10000VA |
| Nominal AC voltage | 230V/400V | |||||
| Nominal AC frequency | 50/60Hz | |||||
| Max. output current | 6.1A | 7.6A | 9.1A | 10.6A | 12.1A | 15.2A |
| THDV | < 3% | |||||
| Switch time | < 10ms | |||||
| Battery data(DC) | ||||||
| Battery voltage range | 100~550V | |||||
| Max. charging / discharging current | 25A | |||||
| Continuous charging/ discharging power | 4000W | 5000W | 6000W | 7000W | 8000W | 10000W |
| Type of battery | lithium battery / Lead-acid battery | |||||
| Capacity of battery | 7.68~76.8kWh | |||||
| Efficiency | ||||||
| Max. efficiency | 97.6% | 97.8% | 98.0% | 98.2% | 98.2% | 98.2% |
| Euro-eta | 97.0% | 97.2% | 97.3% | 97.4% | 97.4% | 97.5% |
| MAX. Battery charge/discharge efficiency | 97.4% | 97.4% | 97.4% | 97.4% | 97.4% | 97.4% |
| Protection devices | ||||||
| DC reverse-polarity protection | yes | |||||
| Battery reverse protection | yes | |||||
| DC switch | yes | |||||
| DC Surge protection | Type Ⅱ | |||||
| Insulation resistance monitoring | yes | |||||
| AC surge protection | Type Ⅱ | |||||
| AC short-circuit protection | yes | |||||
| Ground fault monitoring | yes | |||||
| Grid monitoring | yes | |||||
| Anti-islanding protection | yes | |||||
| Residual-current monitoring unit | yes | |||||
| General data | ||||||
| Dimensions (W / H / D) | 505*453*198mm | |||||
| Weight | 33kg | |||||
| Operating temperature range | –25 °C ~ +60 °C(–13 °F ~ +140 °F) With derating above 45 °C(113 °F) | |||||
| Noise emission (typical) | ≤ 35 dB(A) |
| Altitude | 3000m |
| Self-Consumption | <13W |
| Topology | Transformerless |
| Cooling | Natural |
| Protection degree | IP65 |
| Relative humidity | 0~100% |
| DC connection | H4 / MC4 (optional ) |
| AC connection | Connector |
| Battery connection | H4 / MC4 (optional) |
| Interfaces | |
| Display | LCD+LED |
| RS485/CAN/USB | yes |
| RF/WIFI/GPRS/4G | optional |
| Warranty: 5 / 10 years | yes / optional |
| Certificates and approvals | |
| Grid regulation | IEC 62040, VDE-AR-N 4105, VDE 0126, UTE C 15-712, EN50549, C10/11,EN50549,CEI 0-21, IEC62116, IEC61727, AS/NZS 4777,G98,AS4777.2,TOR Erzeuger |
| EMC | EN61000-6-1, EN61000-6-3 |
| Safety | IEC/EN62109-1, IEC/EN62109-2 |
12.2 DC input terminal parameter
Mc4 specification:
| 2.5mm2/14AWG | 4mm2/12 AWG | 6mm2/10 AWG | 10mm2/8AWG | |
| Rated current(90 environment) | 32A | 40A | 44A | 65A |
| Nominal system voltage | 1000V DC(UL) 1000V DC(TUV) | |||
| Contact resistance | 0.25mΩ(model) | |||
| Protection grade | IP68 | |||
| Socket contact materials | Copper, tin |
| Insulation materials | Thermoplastics UL94 V-0 |
| Ambient temperature range | -40℃ to +90℃ |
| Wire stripping length | 7.0mm(9/32) |
| Cable casing diameter | 4.5 to 7.8mm(3/16: to 5/16”) |
12.3 Torque
| Upper cover screws | 1.3Nm(10.8 1bf.in) |
| Shell | 0.7Nm(6.2 1bf.in) |
| Dc connector | 1.8Nm(16.0 1bf.in) |
| M6 screwdriver | 2Nm(18 1bf.in) |
| Grounding screw | 2Nm(18 1bf.in) |
12.4 Appendix
The following chart is the energy storage machine optional appendix list, if there is a need please contact the Growatt New Energy Technology Co., Ltd or dealer orders.(P/N is only for reference,and it may be changed)
| Name | Description | GROWATT P/N |
| Shine link | Used for data record in EU | MR00.0011200 |
| Used for data record in Australia | MR00.0011300 | |
| Shine Wi-Fi | Used for data record | MR00.0011000 |
| GPRS | Used for data record | MR00.0011600 |
Certificate
Growatt SPH series inverter apply within the scope of the world, So the inverter have to satisfy different countries and regions of different safety standards.
| Model | Certificate |
| Growatt-SPH series | IEC 62040, VDE-AR-N 4105, VDE 0126, UTE C 15-712, EN50549, TR3.2.1, TR3.3.1 , CEI 0-21, IEC62116, IEC61727, AS/NZS 4777 , G98, EN61000-6-1, EN610006-3, IEC/EN62109-1, IEC/EN62109-2 |
Contact
If you have technical problems about our products, contact the Growatt Service line or dealer. We need the following information in order to provide you with the necessary assistance:
- SPH inverter Serial number.
- SPH inverter module information.
- SPH inverter communication mode.
- SPH inverter fault information code.
- SPH inverter Display content.
- The manufacturer and model of the battery.
- Battery capacity and connection mode.
GROWATT NEW ENERGY TECHNOLOGY Co.,LTD
No.28 Guangming Road, Longteng Community, Shiyan,
Bao’an District, Shenzhen, P.R.China
www.ginverter.com
Serviceline
Tel: + 86 755 2747 1942
Email: [email protected]
Annex:
AutoTest (only for Italy)
Follow is the chart of Auto Test, refer to 6.4.4. in the set up surface of “Auto Test”. Press the “enter” key, make sure to start auto test by press “enter” key 3 seconds. The LCD will display the follow message.

SPH 4000-10000TL3 BH-UP
Quick Guide
Overview

| 1. Front panel 2.Double color LED 3.LCD screen 4.Push button 5.Magnetic devices 6.Heat sink 7.Battery connector 8.PVA connector 9.PVB connector | 10.PV switch 11.USB port 12.Dry connector 13.Communication ports 14.AC grid connector 15.Reserved hole 16.Breathable valve 17.Grounding screw 18.EPS connector |
Note:
- Only three-phase meter supports current direction detection.
- Function introduction of communication ports(14) in the follow.
Note:
- This file will be updated from time to time due to product upgrades or other reasons. Unless otherwise agreed, this document is intended as a guide only. All information and suggestions do not constitute an express or implied warranty. The final interpretation of the content is at Growatt.
- This document is for quick guidance installation only. For details, please refer to the User Manual.
- Machine damage caused by failure to follow the content is not covered by the warranty.
Installation
System Overview

Note:
The installation of this hybrid system needs to comprehensively consider the position of the battery and the power collector.
2.1 Installation requirements

2. 2 Wall mounting

Note: Be careful : Avoid water and electricity pipes when punching holes in the wall, otherwise it may be dangerous.
2.3 communication module installation

Follow the installation steps:
- Remove the USB waterproof cover.
- Plug in the communication module.
Connecting Cables
Please prepare the cable before connecting as follows.
| Number | Cable name | Type | Recommend module |
| 1 | Grounding wire | Single multi-core yellow-green copper wire | Wire diameter>AWG10 |
| 2 | AC output wire | Two or three different color multi-core copper wires | Wire diameter>AWG12 |
| 3 | PV input wire | Photovoltaic dedicated cable (such as PV1-F) | 4mm2 – 6mm2 |
| 4 | Battery input wire | Red and black multi-core copper | Wire diameter>AWG10 |
| 5 | Communication wire | CAT5E | / |
Notice:
- Lithium battery has its own power line and communication line, so please use them directly.
- Hybrid inverter include the basic communication line. So please use them directly.
- Please make sure all the switches off before connection. For your safety, please do not operation when power on.
3. 1 Grounding

3.2 AC GRID and EPS output connection

3.3 DC connection
3.3.1 PV and Battery input terminal installation
3.3.2 Plug in PV terminal
Notes:
- Please make sure the PV input voltage/current not beyond the specification before plug in.
- When installing the PV terminal, pay attention to the distinction between the positive and negative terminals and the one-to-one correspondence between the terminals and hybrid inverter.
- When the terminal is docked, there is a click sound. After the terminal is docked, gently pull the PV cable to observe whether the terminal is shaking or not.
3.3.3 Plug in Battery terminal

Notes:
- Turn off the battery cabinet switch and disconnect the CAN communication cable before inserting. Make sure that the battery input voltage/current does not exceed the specifications.
- When installing the battery terminal, pay attention to the distinction between the positive and negative terminals and the one-to-one correspondence between the terminals and hybrid inverter.
- When the terminal is docked, there is a click sound. After the terminal is docked, gently pull the battery cable to observe whether the terminal is shaking or not.
3.3.4 Communication cables installation
When all the communication lines are installed, push the waterproof cover into the bottom, lock the screws fixed to the frame, and finally lock the waterproof cap.
Post-installation check
| Number | Acceptance Criteria | Number | Acceptance Criteria |
| 1 | Hybrid inverter is installed correctly and firmly | 2 | ShineWiFi-X or Shinelink or GPRS is installed correctly and firmly. |
| 3 | Cable wiring is reasonable, meets the requirements, no broken skin, etc. | 4 | The ground wire confirms the connection and is reliable. |
| 5 | All switches off | 6 | All wires are correct and securely connected. |
| 7 | Cable tie port trimming, no sharp corners, etc. | 8 | All exposed terminals are well protected, no vacant ports. |
| 9 | Pay attention to packing all the residual materials. |
On off hydrid inverter
Notes: Before power on, please make sure all of the voltage and current are in the range of specification of hybrid inverter. Otherwise it will be damage to hybrid inverter.
Follow are the steps of turn on actions:
- Turn on the switch between Grid and hybrid inverter.
- Turn on battery and the switch between battery and hybrid inverter.
- Turn on PV switch.
- Turn on Battery switch.
- If need to setup hybrid inverter. Please turn to user manual of hybrid inverter for detail description.
- The shutdown steps are opposite to the above order.
- The hybrid has an installation diagnosis function, please run “DiagnoseFun” after the installation is completed.
Status of hybrid inverter
Customer can read more information by push button. Follow are the instruction of button and LED.
| Mark | Description | Explanation | |
![]() | Push-button | Operation of display screen and set system | |
![]() | Status symbol of SPH | Green light on | SPH run normally |
| Red light on | Fault state | ||
| Green light blinking | Alarm state | ||
| Red light blinking | Software updating | ||
Definition of RJ45 Port Pin
| No. | CAN | METER | COM | DRMS | NTC | 485-1/485-2 | 485-3 |
| 1 | / | RS485B | DRY+ | DRM1/5 | GND | RS485B | RS485B |
| 2 | / | GND | / | DRM2/6 | GND | GND | GND |
| 3 | / | / | DRY- | DRMS/7 | GND | / | / |
| 4 | CANH | / | / | DRM4/8 | GND | RS485B | / |
| 5 | CANL | RS485A | / | REF | NTC | RS485A | RS485A |
| 6 | GND | / | / | COM | NTC | / | / |
| 7 | / | / | / | / | NTC | RS485A | / |
| 8 | WAKEUP | / | / | / | / | RS485B | / |
Service and contact
Shenzhen Growatt New Energy Co., Ltd
4-13/F,Building A,Sino-German(Europe) Industrial Park,
Hangcheng Ave,Guxing Community,Xixiang Subdistrict, Bao’an District, Shenzhen, China
T +86 0755 2747 1942
E [email protected]
W www.ginverter.com
http://oss.growatt.com:80//common/downLoadSms/d00e8940-e7fc-454a-be97-e9cc53f14824



In the basic Parameter, you can set language (English, Italian, German), system time, Lead-acid CV(default is 550V), Lead-acid LV(default is 100V)Lead-acid CC(default is 25A).Note:Lead-acid battery can not use.
In the back up you can set EPS, including enable or disable (default is enable), AC voltage(default is 230V) and frequency (default site 50HZ).
Note:
The Mode change has two options what are sensor and battery type,sensor is meter(default) .In the battery type, you can choose lithium battery or lead-acid battery.Note:Lead-acid battery can not use.
Note:
Export Limit is used for users to control the energy flowing to the grid.If this function is enabled,the feeding power to grid will be equal or less than the setup value.The purpose of the Fail Safe function is to ensure that should any part of the ELS fail,the Active Power exported across the Connection Point will drop to the Agreed Export Capacity or less within within the specified time.














