UM2278 STEVAL-SPIN3202 Evaluation Board

Getting started with the STEVAL-SPIN3202 evaluation board, advanced BLDC controller with embedded STM32 MCU
Introduction
The STEVAL-SPIN3202 three-phase brushless DC motor driver board is based on the STSPIN32F0A 3-phase controller with integrated STM32 MCU and STD140N6F7 MOSFETs.
It implements a single shunt resistor current reading topology and provides an easy-to-use solution for the implementation of home appliances, fans, drones, power tools, and low voltage motor driving applications. The board is designed for censored or sensor less vector control FOC and six-step algorithms with single shunt sensing.
Figure 1. STEVAL-SPIN3202 evaluation board
Hardware and software requirements
Using the STEVAL-SPIN3202 evaluation board requires the following software and hardware:
- a Windows ® PC (XP, Vista 7, Windows 8, Windows 10 ) to install the software package;
- a mini-B USB cable to connect the STEVAL-SPIN3202 evaluation board to the PC;
- a firmware package based on the STM32 Motor Control SDK (X-CUBE-MCSDK-Y);
- a 3-phase brushless DC motor with compatible voltage and current ratings;
- an external DC power supply.
Getting started
To use the board:
- Check the jumper position according to the target configuration (see Section 2.2.1 Six-step/FOC selection)
- Connect the motor to J3 connector taking care of the motor phases sequence
- Supply the board via J2 connector input 1 and 2; the DL1 (red) LED turns on
- Connect the board to the PC through the USB cable
- Develop your application using the STM32 Motor Control SDK X-CUBE-MCSDK-Y.
Note:
The board maximum ratings are:
- power stage supply voltage (VS) from 6.7 V to 45 V;
- motor phase current up to 15 Arms.
Hardware description and configuration
Figure 2. STEVAL-SPIN3202 evaluation board: jumper and connector positions
Table 1. Hardware setting jumpers
| Jumper | Permitted configurations | Default condition |
| JP1 | Selection of VREG connected to V motor | OPEN |
| JP2 | Selection motor power supply connected to DC power supply | CLOSED |
| JP3 | Selection Hall encoder supply to USB (1)/VDD (3) power supply | 1-2 CLOSED |
| JP4 | Selection reset of ST-LINK (U4) | OPEN |
| JP5 | Selection PA0 connected to Hall 1 | OPEN |
| JP6 | Selection PA1 connected to Hall 2 | OPEN |
| JP7 | Selection PA2 connected to Hall 3 | OPEN |
| Jumper | Permitted configurations | Default condition |
| JP8 | Selection mode 6STEP/FOC | 1-2 CLOSED |
| J11 | Selection mode FOC | CLOSED |
| J12 | Selection mode 6STEP | OPEN |
| JP9 | Selection PA0 connected to OUT U | CLOSED |
| JP10 | Selection PA1 connected to OUT V | CLOSED |
| JP11 | Selection PA2 connected to OUT W | CLOSED |
Table 2. Connectors, jumpers and test points
| Name | Pin | Label | Description |
| J1 | 1-2 | J1 | Motor power supply |
| J2 | 1-2 | J2 | Device main power supply (VM) |
| J3 | 1-2-3 | U, V, W | 3-phase BLDC motor phase connection |
| J4 | 1-2-3 | J4 | Hall sensors/encoder connector |
| 4-5 | J4 | Hall sensors/encoder supply | |
| J5 | – | J5 | USB input ST-LINK |
| J7 | 1-2 | J7 | UART (ST-LINK Virtual COM) |
| J8 | 1-2 | J8 | ST-LINK reset |
| J9 | 1-2 | BOOT | Boot mode |
| J10 | 1-2 | RX/TX | Bootloader UART connector |
| TP1 | – | VREG | 12 V voltage regulator output |
| TP2 | – | GND | GND |
| TP3 | – | VDD | VDD |
| TP4 | – | SPEED | Speed potentiometer output |
| TP5 | – | 5V | USB supply voltage |
| TP6 | – | VBUS | Bus voltage feedback |
| TP7 | – | OUT_U | Output U |
| TP8 | – | TP8 | Output op amp sense 2 |
| TP9 | – | TP9 | PA5 GPIO |
| TP10 | – | GND | GND |
| TP11 | – | OUT_V | Output V |
| TP12 | – | TP12 | GPIO BEMF |
| TP13 | – | OUT_W | Output W |
| TP14 | – | 3V3 | 3V3 ST-LINK |
| TP15 | – | TP15 | Output op amp sense 3 |
| TP16 | – | CLK | SWD_CLK |
| TP17 | – | I/O | SWD_IO |
Circuit description
- The STEVAL-SPIN3202 evaluation board provides a complete single-shunt six-step solution consisting of an STSPIN32F0A advanced BLDC controller with an embedded STM32 MCU and a triple half-bridge power stage with the STD140N6F7 NMOS.
- The STSPIN32F0A autonomously generates all the required supply voltages starting from the motor supply: the internal DC/DC buck converter provides 3.3 V and the internal linear regulator provides 12 V for the gate drivers.
- The current feedback signal conditioning is performed through the operational amplifiers embedded in the device and an internal comparator performs overcurrent protection via the shunt resistor.
- Two user buttons, two LEDs and a trimmer are available to implement simple user interfaces (e.g., starting/stopping the motor and set target speed).
- The STEVAL-SPIN3202 evaluation board supports the quadrature encoder and digital Hall sensors for motor position feedback. It also provides the circuitry to sense the motor BEMF (sensor less operation).
- The board includes an ST-LINK/V2 which allows the user to debug and download firmware without additional hardware.
- The board also supports censored or sensor less field oriented control algorithm with single-shunt sensing.
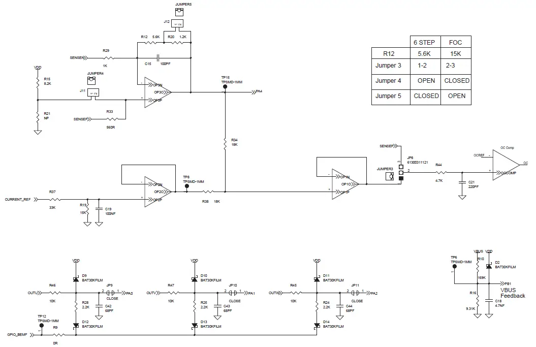
Six-step/FOC selection
The user can select between six-step and field oriented control modes by selecting different jumpers on the STEVAL-SPIN3202 evaluation board.
The FOC mode is selected as per the following configuration:
- jumper connected on J12 open and jumper J11 closed;
- jumper connected on JP8 between pin 2 and 3 (FOC position). The six-step mode is selected as follows:
- jumper connected on J12 closed and remove jumper from J11;
- jumper connected on JP8 between pin 1 and 2 (six-step position).
Hall/encoder motor speed sensor
- The STEVAL-SPIN3202 evaluation board supports the digital Hall and quadrature encoder sensors as motor position feedback.
- The sensors can be connected to the STSPIN32F0A by closing jumpers JP5, JP6 and JP7 (open by default).
- Note: When JP5, JP6 and JP7 are closed (Hall/encoder mode), JP9, JP10 and JP11should be respectively open (BEMF sensing mode).
- The Hall sensor/encoder should be connected to J4 as per the following table.
Table 3. Hall/encoder connector (J4)
| Name | Pin | Description |
| Hall1/A+ | 1 | Hall sensor 1/encoder out A+ |
| Hall2/B+ | 2 | Hall sensor 2/encoder out B+ |
| Hall3/Z+ | 3 | Hall sensor 3/encoder zero feedback |
| VDD sensor | 4 | Sensor supply voltage |
| GND | 5 | Ground |
A protection resistor of 1 kΩ is mounted in series with the sensor outputs.
For sensors requiring an external pull-up, three 10 kΩ resistors are already mounted on the output lines and connected to the VDD voltage. On the same lines, a footprint for pull-down resistors is also available.
JP3 jumper selects the power supply for the sensor supply voltage:
- jumper between pin 1 and pin 2: Hall sensors powered by VUSB (5 V)
- jumper between pin 1 and pin 2: Hall sensors powered by VDD (3.3 V)
Overcurrent detection and current sensing measurement
- The STEVAL-SPIN3202 evaluation board implements overcurrent protection based on the STSPIN32F0A integrated OC comparator.
- The shunt resistor measures the load current. R26 and R27 resistors bring the voltage signal to the OC_COMP pin. When the peak current flowing though the shunt exceeds the selected threshold, the integrated comparator is triggered and all the high side power switches are disabled.
- The current threshold of the STEVAL-SPIN3202 varies according to the STSPIN32F0A OC threshold as listed in the following table.
Table 4. Overcurrent thresholds
| PF6 | PF7 | Internal comp. threshold | OC threshold |
| 0 | 1 | 100 mV | 20 A |
| 1 | 0 | 250 mV | 65 A |
| 1 | 1 | 500 mV | 140 A |
Bus voltage sensing circuit
The STEVAL-SPIN3202 evaluation board provides the bus voltage sensing. This signal is set through a voltage divider by the motor supply voltage (VBUS, R10 and R16) and sent to the PB1 GPIO (the ADC channel 9) of the embedded MCU. The signal is also available on TP6.
Hardware user interface
The board provides the following hardware user interface:
- potentiometer (R6 setting, for example, the target speed)
- switch SW1 (to reset STSPIN32F0A MCU and ST-LINK/V2)
- switch SW2 (user button 1)
- Switch SW3 (user button 2)
- LED DL3 (user LED 1, turned on when the user 1 button is pressed too)
- LED DL4 (user LED 2, turned on when the user 2 button is pressed too)
Debug
The STEVAL-SPIN3202 evaluation board embeds an ST-LINK/V2 debugger/programmer.
The ST-LINK/V2 features:
- USB software re-enumeration
- virtual com port interface on USB connected to the STSPIN32F0A (UART1) PB6/PB7 pins
- mass storage interface on USB
The ST-LINK/V2 is supplied by the host PC through the USB cable connected to the board.
LD1 LED signals ST-LINK/V2 communication status:
- Red LED flashing slowly: at power-on before USB initialization
- Red LED flashing quickly: following the first successful communication between the PC and ST-LINK/V2 (enumeration)
- Red LED ON: the initialization between the PC and ST-LINK/V2 is complete
- Green LED ON: successful target communication initialization
- Red/green LED flashing: during communication with target
- Green ON: communication successfully completed
The reset function is activated by removing J8 jumper.
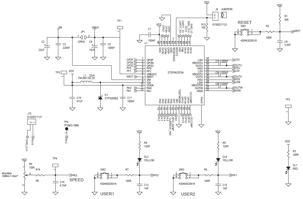
Schematic diagrams
Figure 3. STEVAL-SPIN3202 schematic (1 of 4)
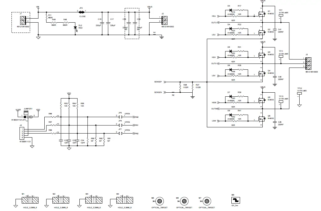
Figure 4. STEVAL-SPIN3202 schematic (2 of 4)
Figure 5. STEVAL-SPIN3202 schematic (3 of 4)
Figure 6. STEVAL-SPIN3202 schematic (4 of 4)
Bill of materials
Table 5. STEVAL-SPIN3202 bill of materials
| Item | Q.ty | Ref. | Part/Value | Description | Manufacturer | Order code |
| 1 | 15 | C1, C5, C7, C8, C9, C11, C19, C20, C26, C27, C28, C29, C33, C34, C37 | 100nF 50V ±15% 603 | Ceramic capacitors | Any | Any |
| 2 | 1 | C2 | 22µF 63V ±20% L8.3_W8.3_H9.5 | Aluminium capacitor | PANASONIC | EEEFK1J220P |
| 3 | 4 | C3, C25, C40, C41 | 220nF 100V ±15% 805 | Ceramic capacitors | Any | Any |
| 4 | 1 | C4 | 10µF 25V ±20% D4_H5.5 | Aluminium capacitor | WURTH | 865080440002 |
| 5 | 1 | C6 | 3.3nF 50V ±15% 603 | Ceramic capacitor | Any | Any |
| 6 | 1 | C10 | 47µF 6.3V ±20% 805 | Ceramic capacitor | Any | Any |
| 7 | 2 | C12, C13 | 1 nF 50 V ±15% 603 | Ceramic capacitors | Any | Any |
| 8 | 2 | C14, C18 | 4.7nF 50V ±15% 603 | Ceramic capacitors | Any | Any |
| 9 | 1 | C15 | 100pF 50V ±15% 603 | Ceramic capacitor | Any | Any |
| 10 | 2 | C16, C17 | 220µF 63V ±20% L13.5_W13.5_H15 | Aluminium capacitors | PANASONIC | EEVFK1J221Q |
| 11 | 1 | C21 | 220pF 50V ±15% 603 | Ceramic capacitor | Any | Any |
| 12 | 5 | C22, C23, C24, C35, C36 | 10pF 50V 0.1 603 | Ceramic capacitors | Any | Any |
| 13 | 2 | C30, C31 | 1µF 10V ±15% 603 | Ceramic capacitors | Any | Any |
| 14 | 1 | C32 | 10nF 50V ±15% 603 | Ceramic capacitors | Any | Any |
| 15 | 2 | C38, C39 | NP 63V ±20% D12.5_H22_P5 | Aluminium capacitors | Any | Any |
| 16 | 3 | C42, C43, C44 | 68PF 50V ±15% 603 | Ceramic capacitors | Any | Any |
| 17 | 1 | DL1 | RED 603 | LED | WURTH | 150060RS75000 |
| 18 | 1 | DL2 | RED 805 | LED | WURTH | 150080RS75000 |
| 19 | 2 | DL3, DL4 | YELLOW 603 | LED | WURTH | 150060YS75000 |
| 20 | 1 | D1 | STPS0560Z SOD123 | 60 V, 0.5 A power Schottky rectifier | ST | |
| 21 | 7 | D2, D9, D10, D11, D12, D13, D14 | BAT30KFILM SOD523 | 30 V, 300 mA SMD general purpose signal Schottky diode | ST |
| Item | Q.ty | Ref. | Part/Value | Description | Manufacturer | Order code |
| 22 | 6 | D3, D4, D5, D6, D7, D8 | 4148WS SOD323 | Diodes | Any | Any |
| 23 | 5 | JP1, JP4, JP5, JP6, JP7 | OPEN 805 | Resistors | Any | Any |
| 24 | 4 | JP2, JP9, JP10, JP11 | CLOSE 805 | Resistors | Any | Any |
| 25 | 2 | JP3, JP8 | 61300311121 | Headers | WURTH | 61300311121 |
| 26 | 6 | JUMPER1, JUMPER2, JUMPER3, JUMPER4, JUMPER5, JUMPER6 | BLACK | Jumpers | WURTH | 60900213621 |
| 27 | 2 | J1, J2 | 691213510002 | Screws | WURTH | 691213510002 |
| 28 | 1 | J3 | 691213510003 | Screw | WURTH | 691213510003 |
| 29 | 1 | J4 | 61300511121 | Header | WURTH | 61300511121 |
| 30 | 1 | J5 | 65100516121 | USB | WURTH | 65100516121 |
| 31 | 1 | J6 | 61300411121 | Header | WURTH | 61300411121 |
| 32 | 5 | J7, J8, J9, J11, J12 | 61300211121 | Headers | WURTH | 61300211121 |
| 33 | 1 | J10 | NP | Header | WURTH | 61300211121 |
| 34 | 1 | LD1 | RED-GREEN PLCC4 | LED | AVAGO | HSMF-A201-A00J1 |
| 35 | 1 | L1 | 22µH 0.6A ±20% L3_W3_H1.5 | Inductor | WURTH | 744 040 322 20 |
| 36 | 1 | M8 | GX_3xx | PCB | Any | Any |
| 37 | 2 | N1, N2 | NETS_L1_W0.5 | Copper | Any | Any |
| 38 | 6 | Q1, Q2, Q3, Q4, Q5, Q6 | N-MOS DPAK | N-channel 60 V, 0.0031 Ohm typ., 80 A Stripe FET F7 power MOSFET in a DPAK package | ST | STD140N6F7 |
| 39 | 1 | Q7 | NPN SOT23 | CMS | ON SEMICONDUCT OR | BC847BL |
| 40 | 1 | R1 | 39K 1/10W ±5% 603 | Resistor | Any | Any |
| 41 | 7 | R2, R7, R8, R62, R63, R67, R73 | 100R 1/10W ±5% 603 | Resistors | Any | Any |
| 42 | 1 | R3 | 330R 1/10W ±5% 603 | Resistor | Any | Any |
| 43 | 2 | R4, R5 | 120R 1/10W ±5% 603 | Resistors | Any | Any |
| 44 | 1 | R6 | 100K 1/2W 0.1 L9.5_W4.9_H9.5 | Trimmer | BOURNS | 3386G-1-104-LF |
| 45 | 6 | R9, R14, R43, R50, R51, R52 | 0R 1/10W ±5% 603 | Res | Any | Any |
| 46 | 1 | R10 | 169K 1/8W ±1% 805 | Resistor | Any | Any |
| 47 | 3 | R11, R48, R49 | 680R 1/8W ±5% 805 | Resistors | Any | Any |
| Item | Q.ty | Ref. | Part/Value | Description | Manufacturer | Order code |
| 48 | 1 | R12 | 5.6K 1/10W ±5% 603 | Resistor | Any | Any |
| 49 | 9 | R13, R45, R46, R47, R53, R54, R55, R65, R71 | 10K 1/10W ±5% 603 | Resistors | Any | Any |
| 50 | 1 | R15 | 8.2K 1/10W ±5% 603 | Resistor | Any | Any |
| 51 | 1 | R16 | 9.31K 1/8W ±1% 805 | Resistor | Any | Any |
| 52 | 6 | R17, R22, R31, R35, R39, R41 | 10R 1/10W ±5% 603 | Resistors | Any | Any |
| 53 | 6 | R18, R23, R32, R36, R40, R42 | 62R 1/10W ±5% 603 | Resistors | Any | Any |
| 54 | 1 | R19 | 15K 1/10W ±5% 603 | Resistor | Any | Any |
| 55 | 1 | R20 | 1.2K 1/10W ±5% 603 | Resistor | Any | Any |
| 56 | 5 | R21, R59, R60, R61, R72 | NP 603 | Resistors | Any | Any |
| 57 | 3 | R24, R25, R28 | 2.2K 1/10W ±5% 603 | Resistors | Any | Any |
| 58 | 2 | R26, R27 | 0.02R 2W ±5% 2512 | Resistors | Any | Any |
| 59 | 4 | R29, R56, R57, R58 | 1K 1/10W ±5% 603 | Resistors | Any | Any |
| 60 | 2 | R30, R70 | 100K 1/10W ±5% 603 | Resistors | Any | Any |
| 61 | 1 | R33 | 560R 1/10W ±5% 603 | Resistor | Any | Any |
| 62 | 2 | R34, R38 | 18K 1/10W ±5% 603 | Resistors | Any | Any |
| 63 | 1 | R37 | 33K 1/10W ±5% 603 | Resistor | Any | Any |
| 64 | 4 | R44, R69, R74, R75 | 4.7K 1/10W ±5% 603 | Resistors | Any | Any |
| 65 | 1 | R64 | 1.5K 1/10W ±5% 603 | Resistor | Any | Any |
| 66 | 1 | R66 | 36K 1/10W ±5% 603 | Resistor | Any | Any |
| 67 | 1 | R68 | 2.7K 1/10W ±5% 603 | Resistor | Any | Any |
| 68 | 3 | SW1, SW2, SW3 | 430483025816 L6.2_W6.2_H2.5 | Switches | WURTH | 430483025816 |
| 69 | 10 | TP1, TP2, TP3, TP4, TP5, TP7, TP10, TP11, TP13, TP14 | S1751-46R | Test points | HARWIN | S1751-46R |
| 70 | 5 | TP6, TP8, TP9, TP12, TP15 | TPSMD-1MM | Test points | Any | Any |
| 71 | 2 | TP16, TP17 | NEEDLE-PAD-1.7mm | Test points | Any | Any |
| 72 | 1 | U1 | STSPIN32F0A VFQFPN48_L7_W7_P.5 | Advanced BLDC controller with embedded STM32 MCU | ST | STSPIN32F0A |
| Item | Q.ty | Ref. | Part/Value | Description | Manufacturer | Order code |
| 73 | 1 | U2 | USBLC6-2SC6 SOT23-6L | ESD protection for high speed USB 2.0 | ST | |
| 74 | 1 | U3 | LD3985M33R SOT23-5 | Ultra low drop- low noise Bi CMOS voltage regulators low ESR capacitors compatible | ST | |
| 75 | 1 | U4 | STM32F103CBT6 LQFP48 | Mainstream performance line, Arm Cortex-M3 MCU with 128 Kbytes of Flash memory, 72 MHz CPU, motor control, USB and CAN | ST | STM32F103CBT6 |
| 76 | 1 | X1 | 8MHz L3.2_W2.5 | Quartz | NDK | NX3225GD 8MHz EXS00A-CG04874 |
Revision history
Table 6. Document revision history
| Date | Revision | Changes |
| 26-Sep-2017 | 1 | Initial release |
| 21-Jul-2021 | 2 | Updated Section 1 Hardware and software requirements and Section 2 Getting started. Minor text changes. |
| 20-Sep-2022 | 3 | Updated Section 2.1 Hardware description and configuration, Section 2.2.1 Six-step/FOC selection, and Section 3 Schematic diagrams. |
IMPORTANT NOTICE – READ CAREFULLY
STMicroelectronics NV and its subsidiaries (“ST”) reserve the right to make changes, corrections, enhancements, modifications, and improvements to ST products and/or to this document at any time without notice. Purchasers should obtain the latest relevant information on ST products before placing orders. ST products are sold pursuant to ST’s terms and conditions of sale in place at the time of order acknowledgment.
Purchasers are solely responsible for the choice, selection, and use of ST products and ST assumes no liability for application assistance or the design of purchasers’ products.
- No license, express or implied, to any intellectual property right is granted by ST herein.
- Resale of ST products with provisions different from the information set forth herein shall void any warranty granted by ST for such product.
- ST and the ST logo are trademarks of ST. For additional information about ST trademarks, refer to www.st.com/trademarks.
- All other product or service names are the property of their respective owners.
- Information in this document supersedes and replaces information previously supplied in any prior versions of this document.
- © 2022 STMicroelectronics – All rights reserved
References
STMicroelectronics: Our technology starts with you
STMicroelectronics Trademark List - STMicroelectronics
BAT30 - 30 V, 300 mA SMD General purpose Signal Schottky Diode - STMicroelectronics
LD3985 - Ultra low drop-low noise BiCMOS voltage regulators low ESR capacitors compatible - STMicroelectronics
ST-LINK/V2 - ST-LINK/V2 in-circuit debugger/programmer for STM8 and STM32 - STMicroelectronics
STD140N6F7 - N-channel 60 V, 0.0031 Ohm typ., 80 A STripFET F7 Power MOSFET in a DPAK package - STMicroelectronics
STEVAL-SPIN3202 - STSPIN32F0A advanced 3-phase BLDC driver with embedded STM32 MCU single shunt evaluation board - STMicroelectronics
STM32F103CB - Mainstream Performance line, Arm Cortex-M3 MCU with 128 Kbytes of Flash memory, 72 MHz CPU, motor control, USB and CAN - STMicroelectronics
STPS0560Z - 60 V, 0.5 A Power Schottky Rectifier - STMicroelectronics
STSPIN32F0A - Advanced BLDC controller with embedded STM32 MCU - STMicroelectronics
USBLC6-2 - ESD Protection for USB 2.0 High Speed - STMicroelectronics
X-CUBE-MCSDK - STM32 Motor Control Software Development Kit (MCSDK) - STMicroelectronics



















