UM3114 Evaluation Board

Product Information: STEVAL-QUADV01 Evaluation Board
Introduction
The STEVAL-QUADV01 evaluation board is a product that features four different step-down regulators. It is based on the L6981, L7983, and ST1PS03 synchronous step-down converters, which provide four different means of providing an output voltage of 5 V. The board also features the ST730 LDO, which offers various benefits for voltage conversion from multiple input levels.
The ST730 is a low-quiescence medium input voltage (28 V) LDO that can deliver up to 300 mA output current from a 2.5 V to 28 V input. It is suitable for always-on applications and features an SOA-type protection that clamps the output current to a safe value in case of overload or short-circuit.
All regulators feature thermal protections that disable the device in case it reaches critical temperatures that might damage the devices. The eDesignSuite and eDSim software tools can be used to simulate and configure the L6981, L7983, and ST1PS03 buck converters before verifying the simulation results on the evaluation board.
Features
- L6981 synchronous step-down converter
- L7983 synchronous step-down converter
- ST1PS03 synchronous step-down converter
- ST730 LDO
- Thermal protections for all regulators
- Adjustable VOUT for each circuit output voltage
Connectors and Test Points
VIN
Each regulator has a unique VIN connector. To use it, connect a supply voltage within the voltage range of the regulator to be used. VIN should be connected to the power source with a short wire to avoid oscillations between the cable parasitic inductance and the input ceramic capacitor.
GND
This is the return of the terminal of the input and output capacitors. Each regulator has a unique GND connector.
Product Usage Instructions
To use the STEVAL-QUADV01 evaluation board, follow the steps below:
Step 1:
Connect the voltage supply between VIN and GND pins of the regulator(s) you intend to use.
Step 2:
Connect the load (power resistor or active load) between VOUT and GND connectors of the regulator(s) you intend to use.
Step 3:
Set the supply voltage VIN to a level suitable for the selected regulator(s) before enabling their output.
Caution: This board should only be used by skilled technical personnel who are suitably qualified and familiar with the installation, use, and maintenance of power electronic systems. The same personnel must be aware of and must apply national accident prevention rules. The electrical installation has to be completed in accordance with the appropriate requirements (that is, cross-sectional areas of conductors, fusing, and GND connections).
Getting started with the STEVAL-QUADV01 evaluation board based on L6981, L7983 and ST1PS03 DC-DC converter buck regulators, and ST730 LDO
Introduction
The STEVAL-QUADV01 evaluation board features four different step-down regulators.
The board provides four different means of providing an output voltage of 5 V. The output voltages can be easily set to other values by changing the resistors in resistive dividers of the feedback networks.
The evaluation board is based on the L6981, L7983, and ST1PS03 synchronous step-down converters. It also features the ST730 LDO, which offers various benefits for voltage conversion from multiple input levels.
The L6981 synchronous monolithic step-down regulator is capable of delivering up to 1.5 A DC. Its wide input voltage range makes the device suitable for a broad range of applications. The device implements peak current mode architecture in an SO 8L package with internal compensation to minimize design complexity and size. The L6981 is available in low consumption mode (LCM) and low noise mode (LNM) versions. LCM maximizes efficiency at light load with controlled output voltage ripple, making the device extremely suitable for battery-powered applications. LNM makes the switching frequency constant and minimizes the output voltage ripple overload current range, meeting the specifications for noise sensitive applications. The EN pin manages the enable/disable function. The typical shutdown current is 2 μA when disabled. When the EN pin is pulled up, the device
is enabled and the internal 1.3 ms soft-start takes place. Pulse-by-pulse current sensing on both power elements implements effective constant current protection while thermal shutdown prevents thermal run-away.
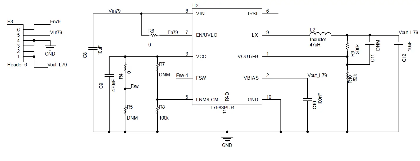
The L7983 regulator is a step-down monolithic switching regulator that can deliver up to 300 mA DC, based on peak current mode architecture. The wide input voltage range and adjustable UVLO threshold meet the specification for 12 V, 24 V, and 48 V industrial bus standards. The selected switching frequency is 1 MHz. It can be adjusted by applying an external clock on
the LNM/LCM pin or by changing the frequency programming resistor. L7983 supports dynamic low consumption mode (LCM) to low noise mode (LNM) transition. LCM is designed for applications with active idle mode to maximize the efficiency at light load with controlled output voltage ripple, while LNM keeps the switching frequency constant over the load current range for low noise applications. The soft start time is internally fixed and the output voltage supervisor manages the reset phase for any digital load (MCU, FPGA, etc.). The internal compensation network features high noise immunity, simple design, and component cost savings. The RST open collector output can also implement output voltage sequencing during the power-up phase. The synchronous rectification, designed for high efficiency at medium to heavy loads, and the high switching frequency capability contribute to size reduction in final application designs. Pulse-by-pulse current sensing on both power elements implements effective constant current protection.
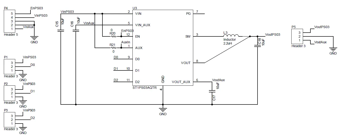
The ST1PS03 is a step-down converter able to deliver up to 400 mA output current from a 1.8 to 5.5 V input, with a 1.6 to
3.3 V dynamically adjustable output voltage. The board features the ST1PS03AQTR nano-quiescent miniaturized synchronous step-down converter, which implements enhanced peak current control (PCC) and advanced design circuitry to minimize quiescent current. The device embeds a controlled load switch to supply a subsystem with VIN_AUX voltage rail. The design demonstrates how high efficient conversion can be achieved thanks to the ST1PS03AQTR (in a thin TQFN12 package of 2.0×1.7 mm), a 2.2 μH inductor, and two small capacitors.
The ST730 is a low-quiescence medium input voltage (28 V) LDO able to deliver up to 300 mA output current from a 2.5 V to 28 V input. Thanks to its low quiescence, it is suitable in always-on applications. The ST730 features an SOA-type protection that clamps the output current to a safe value in case of overload or short-circuit.
All regulators feature thermal protections that disable the device in case it reaches critical temperatures that might damage the devices.
You can use the eDesignSuite and eDSim software tools to simulate and configure the L6981, L7983, and ST1PS03 buck converters before verifying the simulation results on the evaluation board.
Figure 1. STEVAL-QUADV01 evaluation board (top view)
Getting started
Safety instructions
Caution: This board has to be used only by skilled technical personnel who are suitably qualified and familiar with the installation, use, and maintenance of power electronic systems. The same personnel must be aware of and must apply national accident prevention rules. The electrical installation has to be completed in accordance with the appropriate requirements (that is, cross-sectional areas of conductors, fusing, and GND connections).
Features
- L6981
- 3.5 to 38 V wide input voltage range
- Output voltage adjustable from 0.85 V to VIN
- 400 kHz switching frequency
- Pulse skipping or forced PWM operation at light load depending on version
- Synchronization from 200 to 500 kHz
- Constant current protection with hiccup mode
- Current sensing on rds-on low-side
- Improved line-transient response
- Thermal protection
- Operating junction temperature range: -40 to 150°C
- L7983
- 3.5 V to 60 V input voltage range
- Output voltage adjustable from 0.85 V to VIN
- Switching frequency settable from 200 kHz to 2.2 MHz
- Selectable pulse skipping or forced PWM operation at light load
- Synchronization from 180 kHz to 2.4 MHz
- Constant current protection with hiccup mode
- Current sensing on rds-on low-side
- Improved line-transient response
- Input voltage under voltage lockout
- Thermal protection
- Operating junction temperature range: -40 to 150°C
- ST1PS03
- 1.8 to 5.5 V input operating range
- Up to 400 mA output current capability
- Tiny external components: L = 2.2 µH typical
- Dynamically selectable output voltages from 1.6 to 3.3 V
- Independent load switch (AUX control input)
- Operating junction temperature range: -40 to 150°C
- ST730
- Wide input voltage range of 2.5 V to 28 V
- Ultra-low quiescent current: typ. 5 μA at no-load, 10 μA max. across full temperature range, 1 μA max. in shutdown
- High output voltage accuracy: ± 0.5% @ 25 °C, ± 2.5% across temperature range
- Output current up to 300 mA
- Output voltage adjustable from 1.2 V to VIN – VDROP
- Stable with low ESR capacitors (0.47 µF min.)
- Thermal shutdown protection
- Current limit and SOA protection
- 40 °C to +125 °C operating temperature range
How to use the board
All four regulators on the STEVAL-QUADV01 feature an adjustable VOUT. Each circuit output voltage can be set freely by adjusting the resistor values.
To use the board, follow the procedure below.
- Step 1. Connect the voltage supply between VIN and GND pins of the regulator(s) you intend to use.
- Step 2. Connect the load (power resistor or active load) between VOUT and GND connectors of the regulator(s) you intend to use.
- Step 3. Set the supply voltage VIN to a level suitable for the selected regulator(s) before enabling their output.
Connectors and test points
VIN
Each regulator has a unique VIN connector. To use it, connect a supply voltage within the voltage range of the regulator to be used.
VIN should be connected to the power source with a short wire to avoid oscillations between the cable parasitic inductance and the input ceramic capacitor.
GND
This is the return of the terminal of the input and output capacitors. Each regulator has a unique GND connector.
We suggest using a short wire to avoid oscillations between the cable parasitic inductance and the input capacitor.
VOUT
This is the VOUT connector and test point. Connect the active load or power resistor between VOUT and GND test point. We suggest using short wires for the connection.
EN
This is the EN connector and is used to enable the relevant device. It can be shorted to the input voltage with a resistor or a solder bridge, or connected to the VIN voltage.
AUXIN
The AUXIN connector is used to supply the auxiliary power path of the ST1PS03. To use it, connect a supply voltage within the allowed voltage range. The input voltage should be connected to the power source with a short wire.
AUXOUT
The AUXOUT connector is used to supply any loads and to measure the auxiliary output voltage. We suggest using a short wire.
eDesignSuite and eDSim SW design tools
The eDesignSuite suite and eDSim software tools help you to configure ST products for power conversion applications.
You can use them to customize the regulators for specific applications. Start by entering the main specifications for your design. Then, generate an automatic design or follow a sequential process to build a highly customized design.
Then, you can simulte your circuit in the time and in the frequency domain with eDSim simulator, reaching from 10 to 50 times faster simulation time.
Figure 2. eDesignSuite devices selection
Figure 3. eDSim workspace 
PCB layout
The STEVAL-QUADV01 is a two-layer PCB with 1-oz copper thickness.
Figure 4. STEVAL-QUADV01 PCB layout (1 of 2)
Figure 5. STEVAL-QUADV01 PCB layout (2 of 2) 
Bill of materials
Table 1. STEVAL-QUADV01 bill of materials
| Item | Q.ty | Ref. | Value | Description | Manufacturer | Order code |
| 1 | 1 | C1 | 10uF, 1206, 50 V | Input capacitor | TDK | C3216X7R1H106K160AC |
| 2 | 1 | C2 | 1uF, 0805, 50 V | Input capacitor | TDK | CGA4J3X7R1H105K125AB |
| 3 | 1 | C3 | 1uF, 0603, 10 V | VCC capacitor | TDK | C1608X7R1A105K080AC |
| 4 | 1 | C4 | 100nF, 0603, 50 V | Bootstrap capacitor | KEMET | C0603C104K5RAC3121 |
| 5 | 1 | C5 DNM | 10pF, 0603, 50 V | Feedforward capacitor | Kyocera | 06035C100KAT2A |
| 6 | 1 | C6 | 22uF, 1210, 25 V | Output capacitor | Murata | GRJ32EC71E226KE11 |
| 7 | 1 | C7 | 10uF, 1206, 25 V | Output capacitor | TDK | C3216X7R1E106K160AE |
| 8 | 1 | R1 DNM | 10k, 0603 | EN resistor | Panasonic | ERJ-3EKF1002V |
| 9 | 1 | R2 | 330k, 0603 | FB HS resistor | Panasonic | ERJ-3EKF3303V |
| 10 | 1 | R3 | 68k, 0603 | FB LS resistor | Panasonic | ERJ-3EKF6802V |
| 11 | 1 | L1 | 22uH, 5030 | Inductor | Coilcraft | XGL5030-223 |
| 12 | 1 | U1 | L6981CDR, SO8, 1.5 A | 38 V, 1.5 A synchronous step-down converter with low quiescent current | ST | L6981CDR |
| 13 | 1 | P6 | 6×1, through hole, 2.54mm pitch, HDR1X6 | Male SIL connector | Harwin | M20-9990645 |
| 14 | 2 | C8, C12 | 10uF, 1206, 100 V | Input capacitor | TDK | C3216X7R2A105K |
| 15 | 1 | C9 | 470nF, 0603, 10 V | VCC capacitor | TDK | C1608X7R1A105K080AC |
| 16 | 1 | C10 | 100nF, 0603 | Vbias capacitor | TDK | C0603C104K5RAC3121 |
| 17 | 1 | C11 DNM | 10pF, 0603 | Feedforward capacitor | Kyocera | 06035C100KAT2A |
| 18 | 1 | R4 | 5.6k, 0603 | Upper FSW resistor | Panasonic | ERJ-3EKF5601V |
| 19 | 2 | R5, R6, R8 DNM | DNM, 0603 | Lower FSW resistor, EN resistor, LCM resistor | Panasonic | ERJ-3EKF5601V |
| 20 | 1 | R7 DNM | 10k, 0603 | LNM Resistor | Panasonic | ERJ-3EKF1002V |
| 21 | 1 | R9 | 330k, 0603 | FB HS resistor | Panasonic | ERJ-3EKF3303V |
| 22 | 1 | R10 | 68k, 0603 | FB LS resistor | Panasonic | ERJ-3EKF6802V |
| 23 | 1 | L2 | 22uH, 4040 | Inductor | Coilcraft | MSS5131H-473 |
| 24 | 1 | U2 | L7983, DFN 3X3X0.8 10L PITCH 0.5 | 60 V 300 mA synchronous step-down switching regulator with 10 µA quiescent current | ST | L7983PUR |
| 25 | 1 | P8 | 6×1, through hole, 2.54mm pitch, HDR1X6 | Male SIL connector | Harwin | M20-9990645 |
| 26 | 4 | C15, C16, C17, C18 | 10uF, 0603, 16 V | Input, Output and aux capacitor | TDK | C1608X5R1C106M080AB |
| 27 | 1 | L3 | 2,2uH, 0603 | Inductor | Coilcraft | XFL2010-222 |
| 28 | 1 | R20 DNM | Any, 0603 | EN resistor | Panasonic | ERJ-3EKF1002V |
| 29 | 1 | R21 | 10k, 0603 | AUX resistor | Panasonic | ERJ-3EKF1002V |
| 30 | 1 | U4 | ST1PS03AQTR , MLPQ/QFN 1.7×2.0x0.55 12L P0.4 | DC-DC regulator, ST1PS03 | ST | ST1PS03AQTR |
| 31 | 1 | P4 | 5×1, through hole, 2.54mm pitch, HDR1X5 | Male SIL connector | Harwin | M20-9990645 |
| 32 | 3 | P1, P2, P3 | 3×1, thorugh hole, 2.54mm pitch, HDR1X3 | Male SIL connector | Harwin | M20-9990645 |
| 33 | 2 | C13, C14 | 1uF, 0805, 50 V | Input, Output capacitor | TDK | C2012X7R1H105K125AB |
| 34 | 1 | R11 DNM | Any, 0603 | Enable resistor | Panasonic | ERJ-3EKF1002V |
| 35 | 1 | R12 | 150k, 0603 | FB HS resistor | Panasonic | ERJ-3EKF1503V |
| 36 | 1 | R13 | 47k, 0603 | FB LS resistor | Panasonic | ERJ-3EKF4702V |
| 37 | 1 | U3 | ST730, SOT23-5L, 0.3 A, | Low dropout regulator | ST | ST730MR |
| 38 | 1 | P9 | 6×1, through hole, 2.54mm, HDR1X6, | Male SIL connector | Harwin | M20-9990645 |
Schematic diagrams
Figure 6. STEVAL-QUADV01 circuit schematic (1 of 4)
Figure 7. STEVAL-QUADV01 circuit schematic (2 of 4)
Figure 8. STEVAL-QUADV01 circuit schematic (3 of 4)
Figure 9. STEVAL-QUADV01 circuit schematic (4 of 4) 
Regulatory compliance
Notice for US Federal Communication Commission (FCC)
For evaluation only; not FCC approved for resale
FCC NOTICE – This kit is designed to allow:
- Product developers to evaluate electronic components, circuitry, or software associated with the kit to determine whether to incorporate such items in a finished product and
- Software developers to write software applications for use with the end product.
This kit is not a finished product and when assembled may not be resold or otherwise marketed unless all required FCC equipment authorizations are first obtained. Operation is subject to the condition that this product not cause harmful interference to licensed radio stations and that this product accept harmful interference. Unless the assembled kit is designed to operate under part 15, part 18 or part 95 of this chapter, the operator of the kit must operate under the authority of an FCC license holder or must secure an experimental authorization under part 5 of this chapter 3.1.2.
Notice for Innovation, Science and Economic Development Canada (ISED)
For evaluation purposes only. This kit generates, uses, and can radiate radio frequency energy and has not been tested for compliance with the limits of computing devices pursuant to Industry Canada (IC) rules.
Notice for European Union
This device is in conformity with the essential requirements of the Directive 2014/30/EU (EMC) and of the Directive 2015/863/EU (RoHS).
Notice for United Kingdom
This device is in compliance with the UK Electromagnetic Compatibility Regulations 2016 (UK S.I. 2016 No. 1091) and with the Restriction of the Use of Certain Hazardous Substances in Electrical and Electronic Equipment Regulations 2012 (UK S.I. 2012 No. 3032).
Board versions
Table 2. STEVAL-QUADV01 versions
| PCB version | Schematic diagrams | Bill of materials |
| STEVAL$QUADV01A (1) | STEVAL$QUADV01A schematic diagrams | STEVAL$QUADV01A bill of materials |
- This code identifies the STEVAL-QUADV01 evaluation board first version. It is printed on the board PCB.
Revision history
Table 3. Document revision history
| Date | Revision | Changes |
| 26-Apr-2023 | 1 | Initial release. |
IMPORTANT NOTICE – READ CAREFULLY
STMicroelectronics NV and its subsidiaries (“ST”) reserve the right to make changes, corrections, enhancements, modifications, and improvements to ST products and/or to this document at any time without notice. Purchasers should obtain the latest relevant information on ST products before placing orders. ST products are sold pursuant to ST’s terms and conditions of sale in place at the time of order acknowledgment.
Purchasers are solely responsible for the choice, selection, and use of ST products and ST assumes no liability for application assistance or the design of purchasers’ products.
No license, express or implied, to any intellectual property right is granted by ST herein.
Resale of ST products with provisions different from the information set forth herein shall void any warranty granted by ST for such product.
ST and the ST logo are trademarks of ST. For additional information about ST trademarks, refer to www.st.com/trademarks. All other product or service names are the property of their respective owners.
Information in this document supersedes and replaces information previously supplied in any prior versions of this document.
© 2023 STMicroelectronics – All rights reserved
References
STMicroelectronics: Our technology starts with you
STMicroelectronics Trademark List - STMicroelectronics
eDesignSuite | Design & Simulation Tools | STMicroelectronics
eDesignSuite - Design, Circuit and Simulation Tools - STMicroelectronics
L6981 - 38 V, 1.5 A synchronous step-down converter with low quiescent current - STMicroelectronics
L7983 - 60 V 300 mA synchronous step-down switching regulator with 10 µA quiescent current - STMicroelectronics
ST1PS03 - 400 mA nano-quiescent synchronous step-down converter with digital voltage selection, Power Good and independent Load Switch - STMicroelectronics
ST730 - 300 mA, 28 V low-dropout voltage regulator, with 5 µA quiescent current - STMicroelectronics
STEVAL-QUADV01 - Power management evaluation board based on the stepdown regulators L6981,L7983, ST1PS03, and the ST730 LDO - STMicroelectronics
STSW-eDSim - eDSim: fast and powerful electrical simulation software for SMPS and analog ICs - STMicroelectronics


















