STMicroelectronics UM3067 X-NUCLEO-53L7A1 Expansion Board

Introduction
The X-NUCLEO-53L7A1 is an expansion board for any STM32 Nucleo development board equipped with Arduino R3 connectors. It provides a complete evaluation kit that allows you to learn, evaluate, and develop applications using the VL53L7CX Time-of-Flight 8×8 multizone ranging sensor with 90° FoV. The expansion board is delivered with a cover glass holder in which you can fit three different spacers of 0.25, 0.5, and 1 mm height below the cover glass to simulate various air gaps. A small oval cover glass fitting the sensor is included. Several ST expansion boards can be stacked through the Arduino connectors, which allow, for example, the development of VL53L7CX applications with Bluetooth or Wi-Fi interfaces.
Figure 1. X-NUCLEO-53L7A1 expansion board, spacers, cover glass holder, and oval cover glass
Getting started
Safety considerations
Electrostatic precautions
Warning: Take electrostatic precautions, including ground straps, when using the X-NUCLEO-53L7A1 expansion board. Failure to prevent electrostatic discharge could damage the device.
Figure 2. Electrostatic logo
Laser safety considerations
The VL53L7CX contains a laser emitter and the corresponding drive circuitry. The laser output is designed to remain within Class 1 laser safety limits under all reasonable foreseeable conditions, including single faults, in compliance with the IEC 60825-1:2014 (third edition). The laser output remains within Class 1 limits as long as you use the STMicroelectronics recommended device settings and respect the operating conditions specified in the data sheet. The laser output power must not be increased and no optics should be used with the intention of focusing the laser beam.
Figure 3. Class 1 laser product label
Features
- VL53L7CX Time-of-Flight 8×8 multizone ranging sensor with 90° FoV
- Accurate absolute ranging distance, independent of the reflectance of the target
- Up to 350 cm ranging
- Histogram-based technology
- Multiobject detection capability
- 0.25, 0.5, and 1 mm spacers to simulate air gaps
- One cover glass to protect the sensor from dust
- Compatible with STM32 Nucleo development boards
- Equipped with Arduino® UNO R3 connectors
- Full system software supplied, including code examples and graphical user interface
- RoHS, CE, UKCA, and China RoHS compliant
VL53L7CX Time-of-Flight sensor characteristics
- Laser wavelength: 940 nm
- Invisible laser radiation
- Maximum laser power emitted: 130 mW
- Integration time: 2 ms minimum
Spacers and covers
The X-NUCLEO-53L7A1 expansion board is delivered with:
- three spacers of 0.25 mm, 0.5 mm, and 1 mm height, used to simulate different air gaps between the VL53L7CX and the rectangular-shaped cover glass;
- two nine-pin headers that allow connecting the two breakout boards to the X-NUCLEO-53L7A1 expansion board.
Attention: The VL53L7CX is delivered with a liner to prevent potential foreign material from piercing the module holes during the assembly process. Remove this liner before use.
Ordering information
Table 1. Ordering information
| Order code | Core product |
| X-NUCLEO-53L7A1 | VL53L7CX |
Simplified schematic
Figure 4. X-NUCLEO-53L7A1 expansion board – simplified schematic
Using the expansion board
The X-NUCLEO-53L7A1 expansion board allows the user to test the VL53L7CX sensor functionality, to program it and to understand how to develop an application using this sensor. The X-NUCLEO-53L7A1 integrates:
- the VL53L7CX sensor;
- Arduino UNO R3 connectors;
- Connectors for SATEL-VL53L7CX optional breakout boards;
Important: Program a microcontroller to control the VL53L7CX through the I2C bus. The application software and an example of the C-ANSI source code are available on the sensor web page.
The X-NUCLEO-53L7A1 expansion board can be connected to the STM32 Nucleo development board through the Arduino UNO R3 connectors (CN5, CN6, CN8, and CN9) as shown in Figure 4.
Breakout boards
The X-NUCLEO-53L7A1 package does not include the VL53L7CX breakout boards. You can purchase them in a pack of two PCBs as SATEL-VL53L7CX. The X-NUCLEO-53L7A1 supplies the VL53L7CX breakout boards at 3.3 V (see Figure 4). For mechanical integration purposes, it could be interesting to use the mini PCB by breaking the SATELVL53L7CX along the red line as shown in the figure below. It is easier to integrate this setup into a customer’s device thanks to its small size.
Figure 5. SATEL-VL53L7CX
The SATEL-VL53L7CX boards can be directly plugged onto the X-NUCLEO-53L7A1 through the two 9-pin headers (see Figure 6. SATEL-VL53L7CX breakout boards connected to the X-NUCLEO-53L7A1 expansion board). As an alternative, they can be connected to the X-NUCLEO-53L7A1 by using the mini PCB through flying wires (see Figure 7).
Figure 6. SATEL-VL53L7CX breakout boards connected to the X-NUCLEO-53L7A1 expansion board
Figure 7. VL53L7CX mini PCB flying wire connection to the X-NUCLEO-53L7A1 expansion board
Graphical user interface (GUI) and programming example for the X-NUCLEO-53L7A1
To evaluate the VL53L7CX device performance, use the related GUI. The X-NUCLEO-53L7A1 expansion board requires the NUCLEO-F401RE development board to use the GUI.
Important: Despite the fact that the X-NUCLEO-53L7A1 can be stacked on any STM32 Nucleo board equipped the Arduino R3 connectors, the GUI is designed to work with the NUCLEO-F401RE only. Download the GUI (in the Tools and Software tab of the X-NUCLEO-53L7A1 web page) to evaluate the VL53L7CX.
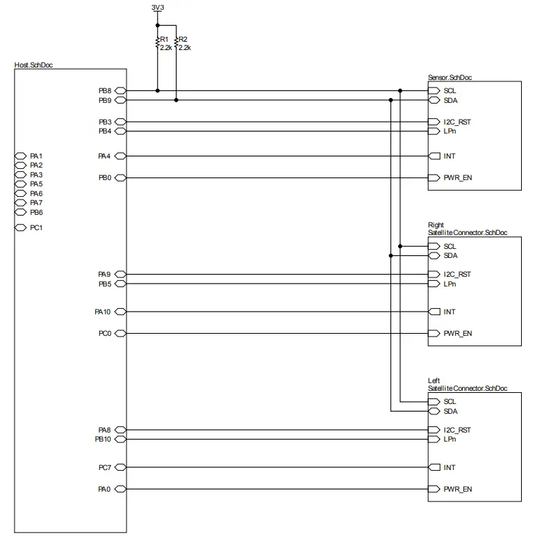
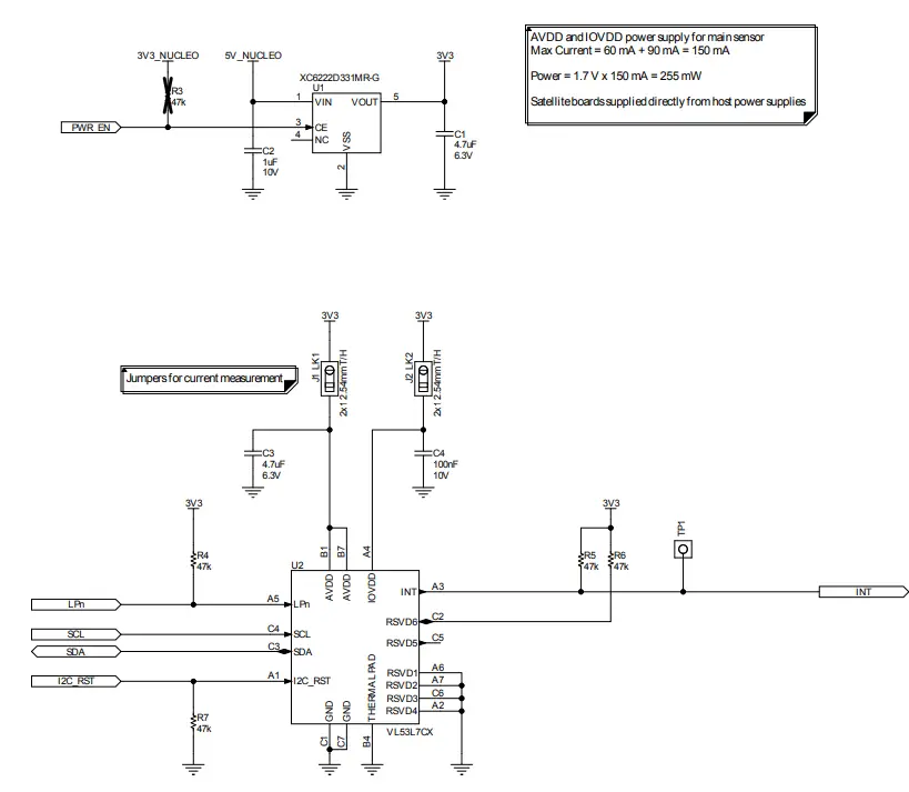
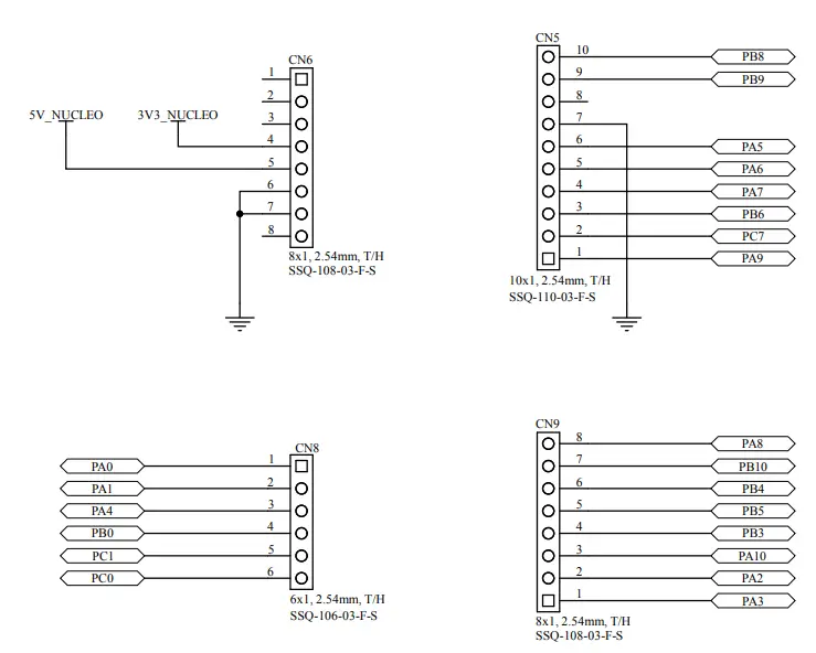
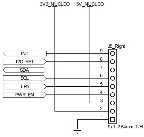
Schematic diagrams
Figure 8. X-NUCLEO-53L7A1 circuit schematic (1 of 5)
Figure 9. X-NUCLEO-53L7A1 circuit schematic (2 of 5)
Figure 10. X-NUCLEO-53L7A1 circuit schematic (3 of 5)
Nucleo Arduino Connectors
Figure 11. X-NUCLEO-53L7A1 circuit schematic (4 of 5)
Figure 12. X-NUCLEO-53L7A1 circuit schematic (5 of 5)
Bill of materials
Table 2. X-NUCLEO-53L7A1 bill of materials
| Item | Q.ty | Ref. | Part/value | Description | Manufacturer | Order code |
| 1 | 0 | R3 Not Fitted | 47k, 0201, 1/20 W | RES, 47k, 1%, 1/20W, 0201 | Panasonic | ERJ1GNF4702C |
| 2 | 1 | C4 Fitted | 100nF, 0201, 10 V | CAP, CER, 100nF, 10V, X5R, 0201 | Murata | GRM033R61A104KE15D |
| 3 | 1 | C2 Fitted | 1uF, 0201, 10 V | CAP, CER, 1uF, 10V, X5R, 0201 | Samsung | CL03A105KP3NSNC |
| 4 | 1 | CN5 Fitted | – | CONN, HEADER, 10POS, SNGL, 2.54mm, T/H | Samtec | SSQ-110-03-F-S |
| 5 | 1 | CN8 Fitted | – | CONN, HEADER, 6POS, SNGL, 2,54mm, T/H | Samtec | SSQ-106-03-F-S |
| 6 | 1 | U2 Fitted | VL53L7CXV0GC/ 1 | Time-of-Flight 8×8 multizone ranging sensor with wide field of v | ST | |
| 7 | 1 | U1 Fitted | SOT-25 | IC, REG, LDO, 3.3V, 0.7A, SOT25 | Torex Semiconductor | XC6222D331MR-G |
| 8 | 1 | A1 Fitted | PCB X- NUCLEO-53L7A1 | manufacturer | PCB4132B | |
| 9 | 2 | C1, C3 Fitted | 4.7uF, 0402, 6.3 V | CAP, CER, 4.7uF, 6.3V, X5R, 0402 | TDK | C1005X5R0J475K050BC |
| 10 | 2 | J1, J2 Fitted | CONN, HEADER, 2POS, 2.54MM, T/H, VERT | Harwin | M20-9990245 | |
| 11 | 2 | J5_Left, J5_Right Fitted | – | CONN, HEADER, 9POS, SNGL, 2.54mm, T/H | Samtec | SSW-109-01-G-S |
| 12 | 2 | CN6, CN9 Fitted | – | CONN, HEADER, 8POS, SNGL, 2,54mm, T/H | Samtec | SSQ-108-03-F-S |
| 13 | 2 | R1, R2 Fitted | 2.2k, 0402, 1/16 W | RES, 2.2k, 1%, 1/16W, 0402 | Stackpole Electronics | RMCF0402FT2K20 |
| 14 | 2 | LK1, LK2 Fitted | – | LINK, HEADER, 2.54MM | Harwin | M7571-05 |
| 15 | 4 | R4, R5, R6, R7 Fitted | 47k, 0201, 1/20 W | RES, 47k, 1%, 1/20W, 0201 | Panasonic | ERJ1GNF4702C |
Board versions
Table 3. X-NUCLEO-53L7A1 versions
| PCB version | Schematic diagrams | Bill of materials |
| X$NUCLEO-53L7A1- (1) | X$NUCLEO-53L7A1- schematic diagrams | X$NUCLEO-53L7A1-bill of materials |
- This code identifies the X-NUCLEO-53L7A1 expansion board first version. It is printed on the board PCB.
Regulatory compliance information
Notice for US Federal Communication Commission (FCC) For evaluation only; not FCC approved for resale.
FCC NOTICE – This kit is designed to allow:
- Product developers to evaluate electronic components, circuitry, or software associated with the kit to determine whether to incorporate such items in a finished product and
- Software developers to write software applications for use with the end product.
This kit is not a finished product and when assembled may not be resold or otherwise marketed unless all required FCC equipment authorizations are first obtained. Operation is subject to the condition that this product not cause harmful interference to licensed radio stations and that this product accept harmful interference. Unless the assembled kit is designed to operate under part 15, part 18 or part 95 of this chapter, the operator of the kit must operate under the authority of an FCC license holder or must secure an experimental authorization under part 5 of this chapter 3.1.2
Notice for Innovation, Science and Economic Development Canada (ISED)
For evaluation purposes only. This kit generates, uses, and can radiate radio frequency energy and has not been tested for compliance with the limits of computing devices pursuant to Industry Canada (IC) rules. À des fins d’évaluation uniquement. Ce kit génère, utilise et peut émettre de l’énergie radiofréquence et n’a pas été testé pour sa conformité aux limites des appareils informatiques conformément aux règles d’Industrie Canada (IC).
Notice for European Union
This device is in conformity with the essential requirements of the Directive 2014/30/EU (EMC) and of the Directive 2015/863/EU (RoHS).
Notice for United Kingdom
This device is in compliance with the UK Electromagnetic Compatibility Regulations 2016 (UK S.I. 2016 No. 1091) and with the Restriction of the Use of Certain Hazardous Substances in Electrical and Electronic Equipment Regulations 2012 (UK S.I. 2012 No. 3032).
Appendix A References
- VL53L7CX data sheet
- X-NUCLEO-53L7A1 data brief: DB4808
- X-CUBE-TOF1 data brief: DB4449
Revision history
Table 4. Document revision history
IMPORTANT NOTICE – READ CAREFULLY
STMicroelectronics NV and its subsidiaries (“ST”) reserve the right to make changes, corrections, enhancements, modifications, and improvements to ST products and/or to this document at any time without notice. Purchasers should obtain the latest relevant information on ST products before placing orders. ST products are sold pursuant to ST’s terms and conditions of sale in place at the time of order acknowledgment. Purchasers are solely responsible for the choice, selection, and use of ST products and ST assumes no liability for application assistance or the design of purchasers’ products. No license, express or implied, to any intellectual property right is granted by ST herein. Resale of ST products with provisions different from the information set forth herein shall void any warranty granted by ST for such product. ST and the ST logo are trademarks of ST. For additional information about ST trademarks, refer to www.st.com/trademarks. All other product or service names are the property of their respective owners. Information in this document supersedes and replaces information previously supplied in any prior versions of this document. © 2022 STMicroelectronics – All rights reserved
References
STMicroelectronics: Our technology starts with you
VL53L7CX - Time-of-Flight 8x8 multizone ranging sensor with 90 degrees FoV - STMicroelectronics
STMicroelectronics Trademark List - STMicroelectronics
NUCLEO-F401RE - STM32 Nucleo-64 development board with STM32F401RE MCU, supports Arduino and ST morpho connectivity - STMicroelectronics
SATEL-VL53L7CX - Breakout board based on the VL53L7CX Time-of-Flight 8x8 multizone ranging sensor with 90? FoV - STMicroelectronics
VL53L7CX - Time-of-Flight 8x8 multizone ranging sensor with 90 degrees FoV - STMicroelectronics
X-CUBE-TOF1 - Time-of-Flight sensors software expansion for STM32Cube - STMicroelectronics
X-NUCLEO-53L7A1 - Time-of-Flight 8x8 multizone ranging sensor with 90? FoV expansion board based on the VL53L7CX for STM32 Nucleo - STMicroelectronics
STM32 Nucleo Boards - STMicroelectronics




















