ST UM1943 X-NUCLEO-IHM07M1 Motor Driver Expansion Board

Introduction
The X-NUCLEO-IHM07M1 is a three-phase brushless DC motor driver expansion board based on the L6230 for STM32 Nucleo.
It provides an affordable and easy-to-use solution for driving three-phase brushless DC motor in your STM32 Nucleo project.
The X-NUCLEO-IHM07M1 is compatible with the ST Morpho connector and supports the addition of other boards which can be stacked with onto a single STM32 Nucleo board.
The user can also mount the Arduino UNO R3 connector. The driver used on this expansion board is the L6230, a DMOS fully integrated driver for three-phase brushless DC motors assembled in a PowerSO-36 package (L6230PD), with overcurrent and thermal protection.
The L6230 driver is optimized for six-step and FOC algorithms thanks to independent current sensing.
Getting started
Overview
The X-NUCLEO-IHM07M1 expansion board features:
- 3-phase driver for BLDC/PMSM motors
- Nominal operating voltage range from 8 V to 48 VDC
- 2.8 A output peak current (1.4 ARMS)
- Operating frequency up to 100 kHz
- Non dissipative overcurrent detection and protection
- Cross-conduction protectio
- Thermal measuring and overheating protection
- Compatible with STM32 Nucleo boards
- Fully compatible with STM32 Motor Control SDK (X-CUBE-MCSDK-Y)
- Equipped with ST morpho connectors
- Three-shunt and single-shunt configurable jumpers for motor current sensing
- Hall/Encoder motor sensor connector and circuit
- Debug connector for DAC, GPIOs, etc.
- Potentiometer available for speed regulation
- User LED
- RoHS compliant
Target applications
- Low voltage PMSM motor driver
- Low power fans
- Power tools
- Industrial drives
Architecture
A generic motor control system can be schematized in:
- a control block which accepts user commands and drive the motor; an STM32 Nucleo development board provides digital signals to properly implement motor driver control;
- a power block which is based on three-phase inverter topology. The power block core consists of the L6230 driver, which contains the necessary active power and analog components to perform low voltage PMSM motor control;
- a motor – the X-NUCLEO-IHM07M1 can drive a low voltage BLDC/PMSM motor.

System setup
The X-NUCLEO-IHM07M1 expansion board (power block) has to be connected to an STM32 Nucleo development board (control block) through the ST morpho connector, as shown below.
The X-NUCLEO-IHM07M1 is designed to be plugged onto many STM32 Nucleo development boards without modifying any solder bridge. When stacked, the system is ready to operate with a BLDC/PMSM motor.
For software details, refer to STM32 Motor Control SDK (X-CUBE-MCSDK-Y).
Hardware settings
Table 1. Jumper settings
Jumper | Allowed configurations | Default condition |
| JP1 | Pull-up insertion (BIAS) in current sensing circuit | OPEN |
| JP2 | Op-amp gain modification in current sensing circuit | OPEN |
| JP3 | Pull-up enabling in Hall/Encoder detection circuit | CLOSED |
| J9 | Supply the STM32 Nucleo development board through the X-NUCLEO-IHM07M1 expansion board (1) | OPEN |
| J5 | Single/three shunt configuration. Note: Set to single shunt by default. | 2-3 CLOSED |
| J6 | Single/three shunt configuration. Note: Set to single shunt by default. | 2-3 CLOSED |
| J7 | Debug connector for DAC, available for probe connection | OPEN |
1. Remove J9 jumper before powering on J1.
Caution: When J9 is closed, do not exceed 12 V DC on J1 connector to prevent damaging the STM32 Nucleo board.
Important:
JP5 jumper on the STM32 Nucleo has to be connected between pin 2 and 3 to enable the STM32 Nucleo external power supply.
Table 2. Screw terminal table
Screw terminal | Function |
| J1 | Motor power supply input (8 V- 48 V DC) |
| J2 | 3-phase motor connector |

The X-NUCLEO-IHM07M1 expansion board is equipped with ST morpho connectors (CN7 and CN10 male pin headers are accessible on both sides of the board). They connect the power board to the STM32 Nucleo board. All signals and power pins of the MCU are available on the ST morpho connector.
Table 3. ST morpho connector table
| Connector | Pin | Default | Signal | Solder bridge |
| CN7
| 1 | PC10 | Enable_CH1-L6230 | R58 |
| 2 | PC11 | Enable_CH2-L6230 | R67 | |
| 3 | PC12 | Enable_CH3-L6230 | R72 | |
| 4 | PD2 | |||
| 5 | VDD | |||
| 6 | E5V | |||
| 7 | BOOT0 | |||
| 8 | GND | |||
| 9 | NC/PF6 | |||
| 10 | NC | |||
| 11 | NC/PF7 | |||
| 12 | IOREF | |||
| 13 | PA13 | |||
| 14 | RESET | |||
| 15 | PA14 | |||
| 16 | +3V3 | |||
| 17 | PA15 | Encoder A/Hall H1 | R79 | |
| 18 | +5V | Encoder/Hall PS voltage | ||
| 19 | GND | |||
| 20 | GND | |||
| 21 | PB7 | |||
| 22 | GND | |||
| 23 | PC13 | Blue button | ||
| 24 | VIN | J9 | ||
| 25 | PC14 | |||
| 26 | NC | |||
| 27 | PC15 | |||
| 28 | PA0 | Curr_fdbk_PhA | R47 | |
| 29 | PH0/PF0/PD0 | |||
| 30 | PA1 | VBUS_sensing | R51 | |
| 31 | PH1/PF1/PD1 | |||
| 32 | PA4 | DAC_Ch | R76 N.M. | |
| 33 | VLCD/VBAT | |||
| 34 | PB0 | BEMF2_sensing | R60 | |
| 35 | PC2 | Temperature feedback | R54 | |
| 36 | PC1 or PB9 (1) | Curr_fdbk_PhB | R48 | |
| 37 | PC3 | BEMF1_sensing | R59 | |
| 38 | PC0 or PB8(1) | Curr_fdbk_PhC | R50 | |
| CN10 | 1 | PC9 | ||
| 2 | PC8 | |||
| 3 | PB8 | |||
| 4 | PC6 | |||
| 5 | PB9 | |||
| 6 | PC5 | |||
| 7 | AVDD | |||
| 8 | U5V (2) | |||
| 9 | GND | |||
| 10 | NC | |||
| 11 | PA5 (3) | GPIO/DAC/PWM | R80 | |
| 12 | PA12 | CPOUT | R52 | |
| 13 | PA6(3) | DIAG/ENABLE/BKIN1 | R53 | |
| 14 | PA11 | DIAG/ENABLE/BKIN2 | R46 | |
| 15 | PA7(3) | BEMF3_sensing | R63 | |
| 16 | PB12 | |||
| 17 | PB6 | |||
| 18 | PB11/NC | |||
| 19 | PC7 | |||
| 20 | GND | |||
| 21 | PA9 | VH_PWM | R64 | |
| 22 | PB2 | LED RED | R83 | |
| 23 | PA8 | UH_PWM | R56 | |
| 24 | PB1 | POTENTIOMETER | R78 | |
| 25 | PB10 | Encoder Z/Hall H3 | R84 | |
| 26 | PB15(3) | BEMF3_sensing | R66 | |
| 27 | PB4 | CURRENT REF | R77 | |
| 28 | PB14(3) | DIAG/ENABLE/BKIN1 | R49 | |
| 29 | PB5 | GPIO/DAC/PWM | R85 | |
| 30 | PB13(3) | GPIO/DAC/PWM | R82 | |
| 31 | PB3 | Encoder B/Hall H2 | R81 | |
| 32 | AGND | |||
| 33 | PA10 | WH_PWM | R70 | |
| 34 | PC4 | |||
| 35 | PA2 | |||
| 36 | NC/PF5 | |||
| 37 | PA3 | |||
- Refer to Section 6.9 Solder bridges in UM1724 for further details.
- U5V is 5 V power from ST-LINK/V2-1 USB connector and it rises before +5 V.
- Only for STM32 Nucleo development boards based on STM32F302 MCUs:
• pin PA5 is on CN10/pin 30 and PB13 is on CN10/pin 11
• pin PA6 is on CN10/pin 28 and PB14 is on CN10/pin 13
• pin PA7 is on CN10/pin 26 and PB15 is on CN10/pin 13
Circuit description
Power section
L6230 driver with integrated three-phase bridge
The main section is based on the L6230. It is a DMOS fully-configurable driver for three-phase brushless BLDC/ PMSM motors. The supply voltage is provided through an external connector (J1) and with (J9) jumper settings, it is possible to choose if the digital section (STM32 Nucleo board) must be supplied by USB or by the expansion board. For these settings, please refer to Table 1. Jumper settings.

- J9 jumper
- L6230 in PowerSO36 package
- Power supply input
- Motor connector
The L6230 integrates a three-phase bridge which consists of six power MOSFETs. Using the N-channel power MOSFET for the upper transistors in the bridge requires a gate drive voltage above the power supply voltage. The bootstrapped supply (VBOOT) is obtained through an internal oscillator and a few external components to implement a charge pump circuit as shown below.

Overcurrent detection (OCP) and current sensing measurement
The L6230 driver implements overcurrent protection with an internal detection circuit that does not require an external resistor.
The current is compared with an embedded current reference and the output signals a fault condition to the DIAG pin that goes to ground. This pin, connected to the STM32 Nucleo board (BKIN timer function), detects this condition and immediately disables the driving signals.
The current sensing input is connected to the sensing resistors Rsense (shown in the figure below). You can choose between three-shunt or single-shunt configuration through J5 and J6 jumpers (refer to Table 1. Jumper settings).

Analog section
Hall/Encoder motor speed sensor
The X-NUCLEO-IHM07M1 expansion board implements the Hall/Encoder sensor detecting circuit for speed measurement. The motor sensor pins, through J3 connector and an analog circuit, are connected to the STM32 Nucleo board to detect the motor spin; a +5 V and GND are also provided for the sensor power supply.
For sensors that require external pull-up, use JP3 jumper (refer to Table 1. Jumper settings).

BEMF detection circuit
The X-NUCLEO-IHM07M1 expansion board provides two hardware solutions for motor position measuring: one based on sensors (refer to Section 2.2.1 Hall/Encoder motor speed sensor) and the other based on sensorless detection.
In six-step driving mode, one of the three phases is left in high impedance state. By comparing the voltage of this phase to the center-tap voltage, you can detect the BEMF zero-crossing. This signal is acquired with an analog circuit embedded on the board as shown below.

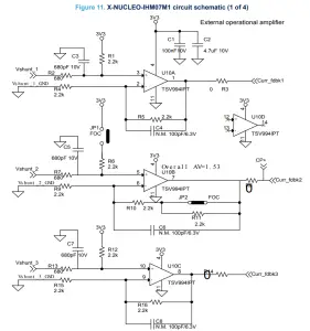
Bus voltage and temperature sensing circuit
The X-NUCLEO-IHM07M1 expansion board provides the hardware for bus voltage sensing and temperature measurement. This signal is acquired with a resistor divider and an embedded NTC (close to L6230 driver) as shown below.

Schematic diagrams







Bill of materials
Table 4. X-NUCLEO-IHM07M1 bill of materials
Item | Q.ty | Ref. | Part/Value | Description | Manufacturer | Order code |
| 1 | 4 | C1, C16, C19, C23 | 100 nF 10 V X7R ±10% 0603 | Ceramic multilayer capacitors | Any | Any |
| 2 | 1 | C2 | 4.7 µF 10 V X7R ±20% 0805 | Ceramic multilayer capacitors | TDK | C2012X7R1A475M125A C |
| 3 | 3 | C3, C5, C7 | 680 pF 10 V C0G ±5% 0603 | Ceramic multilayer capacitors | Any | Any |
| 4 | 3 | C4, C6, C8 | 100 pF 6.3 V X7R ±10% 0603 | Ceramic multilayer capacitors (not mounted) | Any | Any |
| 5 | 1 | C9 | 220 nF 16 V X7R ±10% 0603 | Ceramic multilayer capacitors | Any | Any |
| 6 | 1 | C10 | 10 nF 10 V ±10% 0603 | Ceramic multilayer capacitors | Any | Any |
| 7 | 1 | C18 | 10 nF 10 V X7R ±10% 0603 | Ceramic multilayer capacitors (not mounted) | Any | Any |
| 8 | 2 | C11, C13 | 100 nF 100 V X7R ±10% 0603 | Ceramic multilayer capacitors | Any | Any |
| 9 | 1 | C12 | 10 n 100 V X7R ±10% 0603 | Ceramic multilayer capacitors | Any | Any |
| 10 | 1 | C14 | 4.7 nF 10 V X7R ±10% 0603 | Ceramic multilayer capacitors | Any | Any |
| 11 | 1 | C15 | 100 µF 63 V 0.2 SMD 10 mm x 10.5 mm | Aluminium electrolytic capacitor | Nichicon | UUX1J101MNL1GS |
| Panasonic | EEEFK1J101P | |||||
| Farnell | 2254433 | |||||
| 12 | 1 | C17 | 1 nF 6.3 V X7R ±10% 0603 | Ceramic multilayer capacitor | Any | Any |
| 13 | 3 | C20, C21, C22 | 10 pF 10 V C0G ±5% 0603 | Ceramic multilayer capacitor | Any | Any |
| 14 | 1 | D1 | SMBD 7000 220 mA SOT-23 | Signal diode | Infineon | SMBD 7000 |
| 15 | 9 | D2, D3, D4, D5, D6, D7, D8, D9, D10 | BAT30KFILM 30 V 0.3 A SOD-523 | 30 V, 300 mA SMD general purpose signal Schottky diode | ST | BAT30KFILM |
| 16 | 1 | D11 | RED, SMD SMD 0603 | LED | Lite-on | LTST-C193KRKT-5A |
| 17 | 4 | JP1, JP2, JP3, J9 | 2-way strip line male 2.54 mm TH 2.54 mm pitch | Jumpers | Any | Any |
| 18 | 1 | J1 | 2 way 3.81mm PCB terminal block TH 3.81 mm pitch | Input connector | Any | Any |
| 4UCONN | 12342 | |||||
| 19 | 1 | J2 | 3 way 3.81mm PCB terminal block TH 3.81 mm pitch | Motor connector | Any | Any |
| 4UCONN | 12335 | |||||
| 20 | 1 | J3 | Stripline m. 1×5 5-way strip line 2.54 mm TH 2.54 mm pitch | Jumper | Any | Any |
| 21 | 3 | J4, J8, J16 | RING TH | Jumpers | Vero Technologies | 20-2137 |
| 22 | 3 | J5, J6, J7 | CON3 Stripline m. 1×3 3-way strip line 2.54 mm TH 2.54 mm pitch | Jumpers | Any | Any |
| 23 | 2 | CN7, CN10 | ST_MORPHO_1 9×2 TH 2.54 mm pitch | 38-pin elevated socket morpho connector | Samtec | ESQ-119-24-T-D |
| 24 | 2 | CN6, CN9 | CONN8 TH 2.54 mm pitch (not mounted) | 8-pin elevated socket | Samtec | ESQ-108-24-T-S |
| 4UCONN | 15284 | |||||
| 25 | 1 | CN5 | CONN10 TH 2.54 mm pitch (not mounted) | 10-pin elevated socket | Samtec | ESQ-110-24-T-S |
| 4UCONN | 15286 | |||||
| 26 | 1 | CN8 | CONN6 TH 2.54 mm pitch (not mounted) | 6-pin elevated socket | Samtec | ESQ-106-24-T-S |
| 4UCONN | 15282 | |||||
| 27 | 13 | R1, R4, R5, R6, R9, R10, R11, R12, R15, R16, R36, R37, R38 | 2.2 kOhm 0.1 W ±1% 0603 | SMD resistors | Any | Any |
| 28 | 3 | R2, R7, R13 | 680 Ohm 0.1 W 0603 | SMD resistors | Any | Any |
| 29 | 34 | R3, R8, R14, R46, R47, R48, R49, R50, R51, R52, R53, R54, R55, R56, R57, R58, R59, R60, R63, R64, R65, R66, R67, R70, R72, R73, R77, R78, R79, R80, R81, R82, R84, R85 | 0 Ohm 0.1 W 0603 | SMD resistors | Any | Any |
| 30 | 1 | R17 | 169 kOhm 0.1 W ±1% 0603 | SMD resistor | Vishay | CRCW0603169KFKEA |
| 31 | 1 | R18 | 9.31 kOhm 0.1 W ±1% 0603 | SMD resistor | Panasonic | ERJ3EKF9311V |
| 32 | 1 | R19 | NTC 10 kOhm ±1% | NTC thermistor | TDK | NTCG103JF103F |
| 33 | 1 | R20 | 4.7 kOhm 0.1 W 0603 | SMD resistor | Any | Any |
| 34 | 1 | R21 | 33 kOhm 0.1 W 0603 | SMD resistor | Any | Any |
| 35 | 5 | R22, R23, R27, R28, R29 | 10 kOhm 0.1 W 0603 | SMD resistors | Any | Any |
| 36 | 3 | R39, R40, R41 | 10 kOhm 0.25 W 0805 | SMD resistors | Panasonic | ERJT06J103V |
| 37 | 3 | R24, R25, R26 | 39 kOhm 0.1 W 0603 | SMD resistors | Any | Any |
| 38 | 3 | R30, R31, R32 | 1.8 kOhm 0.1 W 0603 | SMD resistors | Any | Any |
| 39 | 3 | R33, R34, R35 | 4.7 kOhm 0.1 W 0603 | SMD resistors (not mounted) | Any | Any |
| 40 | 1 | R42 | 100 kOhm 1/2 W ±10% | Trimmer resistor | Bourns | 3386P-1-104LF |
| 41 | 3 | R43, R44, R45 | 0.33 Ohm 1 W ±1% 2512 | Shunt resistor | Panasonic | ERJ1TRQFR33U |
| 42 | 3 | R61, R68, R74 | 4.99 kOhm 0.1W 0603 | SMD resistors (not mounted) | Any | Any |
| 43 | 3 | R62, R69, R75 | 13 kOhm 0.1W 0603 | SMD resistors (not mounted) | Any | Any |
| 44 | 2 | R71, R76 | 0.1 W N.M. 0603 | SMD resistors (not mounted) | Any | Any |
| 45 | 1 | R83 | 510 Ohm 0.1 W 0603 | SMD resistor | Any | Any |
| 46 | 1 | U10 | TSV994IPT TSSOP | Wide bandwidth (20 MHz) rail-to- rail input/output 5 V CMOS op-amp | ST | TSV994IPT |
| 47 | 1 | U11 | PowerSO | DMOS driver for three-phase brushless DC motors | ST | L6230PD |
| 48 | 6 | Female 2.54 mm | Jumper | Any | Any | |
| 49 | 1 | SMBJ48A-TR SMB | 600 W, 48 V TVS in SMB | ST | SMBJ48A-TR | |
Revision history
| Date | Version | Changes |
17-Sep-2015 | 1 | Initial release. |
| 20-Jul-2021 | 2 | Updated Introduction, Section 1.1 Overview, Section 1.4 System setup, Section 1.4.1 Hardware settings and Section 2.1.1 L6230 driver with integrated three-phase bridge. Text changes throughout the document. |
IMPORTANT NOTICE – PLEASE READ CAREFULLY
STMicroelectronics NV and its subsidiaries (“ST”) reserve the right to make changes, corrections, enhancements, modifications, and improvements to ST products and/or to this document at any time without notice. Purchasers should obtain the latest relevant information on ST products before placing orders. ST products are sold pursuant to ST’s terms and conditions of sale in place at the time of order acknowledgement.
Purchasers are solely responsible for the choice, selection, and use of ST products and ST assumes no liability for application assistance or the design of Purchasers’ products.
No license, express or implied, to any intellectual property right is granted by ST herein.
Resale of ST products with provisions different from the information set forth herein shall void any warranty granted by ST for such product.
ST and the ST logo are trademarks of ST. For additional information about ST trademarks, please refer to www.st.com/trademarks. All other product or service names are the property of their respective owners.
Information in this document supersedes and replaces information previously supplied in any prior versions of this document.
© 2021 STMicroelectronics – All rights reserved




















