STMicroelectronics UM3049 Industrial Digital Output Expansion Board
Introduction
The STEVAL-IFP043V1 is an industrial digital output expansion board. It provides a powerful and flexible environment for the evaluation of the driving and diagnostic capabilities of the IPS2050HQ (dual high-side smart power solid state relay) in a digital output module connected to 2.5 A (max.) industrial loads.
The STEVAL-IFP043V1 can interface with the microcontroller on the STM32 Nucleon via 5 kV optocouplers driven by GPIO pins, Arduino UNO R3 (default configuration) and ST morpho (optional, not mounted) connectors.
The expansion board can be connected to either a NUCLEO-F401RE or NUCLEO-G431RB development board.
It is also possible to evaluate a system composed by up to four stacked STEVAL-IFP043V1 expansion boards.
As an example, a system with four STEVAL-IFP043V1 expansion boards allows you to evaluate an eight-channel digital output module with 2.5 A (max.) capability each.
STEVAL-IFP043V1 expansion board
Getting started
Overview
The STEVAL-IFP043V1 embeds the IPS2050HQ intelligent power switch (IPS), featuring overcurrent and overtemperature protection for safe output load control.
The board is designed to meet application requirements in terms of galvanic isolation between user and power interfaces. This requirement is satisfied by optical isolation implemented through four optocouplers (ISO1, ISO2, ISO3 and ISO4) for signal forward to the device and FLT pins for feedback diagnostic signals.
The STEVAL-IFP043V1 features:
- Based on IPS2050HQ dual high-side switch, which features:
- Operating range up to 60 V/2.5 A
- Low power dissipation (RON(MAX) = 50 mΩ)
- Fast decay for inductive loads
- Smart driving of capacitive load
- Under-voltage lock-out
- Per-channel overload and over-temperature protections
- QFN48L 8×6 mm package
- Application board operating range: 8 to 33 V/0 to 2.5 A
- Extended voltage operating range (J3 open) up to 60 V
- Green LEDs for output on/off status
- Red LEDs for per-channel diagnostic (overload and overheating)
- 5 kV galvanic isolation
- Supply rail reverse polarity protection
- Compatible with STM32 Nucleon development boards
- Equipped with Arduino UNO R3 connectors
- CE certified
- RoHS and China RoHS compliant
- Not FCC approved for resale
Digital section
The digital section is associated with the STM32 interface and digital supply voltage to and from the STEVAL-IFP043V1 expansion board.
STEVAL-IFP043V1 expansion board: digital interface components
The four Arduino UNO R3 connectors:
- allow expansion board communication with the STM32 Nucleon development board microcontroller accessing STM32 peripheral and GPIO resources;
- provide digital supply voltage between the STM32 Nucleon development board and the STEVAL-IFP043V1 expansion board, in either direction.
Normally, the STM32 Nucleon development board supplies the expansion board by a 3v3 or 5v0 generated by the USB. You can select the preferred voltage on the expansion board via SW3 (3v3 closing pins 1-2; 5v0 closing pins 2-3).
Alternatively, it is possible to supply the STM32 Nucleon development board by the expansion board. In this case, an external supply voltage (7-12 V) should be connected CN2 connector (not mounted by default) on the expansion board and the ground loop should be closed by mounting D2 (enable the reverse polarity protection) or by closing J17 (without reverse polarity).
To supply the VIN voltage rail is necessary to:
- close jumper JP5 between pins 2 and 3 and open jumper JP1 on the NUCLEO-F401RE
- open jumper JP5 between pins 1 and 2 and close jumper JP5 between pins 3 and 4 on the NUCLEO-G431RB
Power section
The power section involves the power supply voltage (CN1, pin 2 and 3 for VCC, pin 4 for GND), load connection (between CN1 pins 1-4 and CN1 pins 5-4) and electromagnetic compatibility (EMC) protection.
STEVAL-IFP043V1 expansion board: power stage components
- Output channel 1 – fault red LED
- Output channel 2 – fault red LED
- Output channel 1 – green LED
- Output channel 2 – green LED
- IPS2050HQ
- Output and power supply connector

For EMC:
- The SM15T39CA transient voltage suppressor (TR1), enabled by closing JP3, is placed between VCC and GND tracks to protect the IPS2050HQ against surge discharge on the supply rail path up to ±1kV/2Ω coupling;
- in common mode surge testing, two single-layer capacitors (C1 and C2 – not included) must be soldered at the predisposed locations;
- the IPS2050HQ output stages do not require additional EMC protections with respect to the IEC61000-4-2, IEC61000-4-3, IEC61000-4-5 standards.
Hardware requirements
The STEVAL-IFP043V1 expansion board is designed to be used with the NUCLEO-F401RE or NUCLEO-G431RB STM32 Nucleo development boards.
To function correctly, the STEVAL-IFP043V1 must be plugged onto the matching Arduino UNO R3 connector pins on the STM32 Nucleo board as shown below.
STEVAL-IFP043V1 and STM32 Nucleon stack
System requirements
To use the STM32 Nucleon development boards with the STEVAL-IFP043V1 expansion board, you need:
- a Windows PC/laptop (Windows 7 or above)
- a type A to mini-B USB cable to connect the STM32 Nucleon board to the PC when using a NUCLEO-F401RE development board
- a type A to micro-B USB cable to connect the STM32 Nucleon board to the PC when using a NUCLEO-G431RB development board
- the X-CUBE-IPS firmware and software package installed on your PC/laptop
Board setup
- Connect the micro-USB or mini/USB cable to your PC to use the STEVAL-IFP043V1 with NUCLEO-F401RE or NUCLEO-G431RB development board
- Step 2. Download the firmware (.bin or .hex) onto the STM32 Nucleon development board microcontroller through STM32 ST-LINK utility, STM32CubeProgrammer and according to your IDE environment as detailed in the table below.
NUCLEO-F401RE development board supported IDEs – bin filesNUCLEO-F401RE IAR Keil STM32CubeIDE EWARM-OUT03_04 STM32F4xx_Nucleo.bin MDK-ARM-OUT03_04 STM32F4xx_Nucleo.bin STM32CubeIDE-OUT03_04 STM32F4xx_Nucleo.bin NUCLEO-G431RB development board supported IDEs – bin files
NUCLEO-G431RB IAR Keil STM32CubeIDE EWARM-OUT03_04 STM32G4xx_Nucleo.bin MDK-ARM-OUT03_04 STM32G4xx_Nucleo.bin STM32CubeIDE-OUT03_04 STM32G4xx_Nucleo.bin Note: The binary files listed in the tables above are included in the X-CUBE-IPS software package. The STEVAL-IFP043V1 is fully compatible with the X-NUCLEO-OUT03A1.
- Connect the IPS2050HQ device supply voltage via CN1 (see Section 1.1.2 Power section).
- Provide the digital supply voltage (see Section 1.1.1 Digital section).
- Connect the load on the output connector (see Section 1.1.2 Power section).
- Reset the example sequence by pushing the black button on the STM32 Nucleon board.
- Push the blue button on STM32 Nucleon board to choose among the examples provided in the default firmware package.
Multiple board configuration
It is also possible to evaluate an eight channel digital output module by stacking four STEVAL-IFP043V1 with shared or independent supply rail and independent loads.
In this case, the four expansion boards (board 0, 1, 2, 3 as shown in the table below) must be properly configured: for board 1, 2 and 3, it is necessary to unsolder four resistors for each board from the default position and solder them back in the alternate positions according to the following table.
Configuration of a stack of four expansion boards
| Board no. | IN1 | IN2 | FLT1 | FLT2 |
| Board 0 | R101 | R102 | R103 | R104 |
| Board 1 | R131 | R132 | R133 | R134 |
| Board 2 | R111 | R112 | R113 | R114 |
| Board 3 | R121 | R122 | R123 | R124 |
Important: When using Board 2 and Board 3, two jumpers must close the morpho connectors pins in the STM32 Nucleon board:
- CN7.35-36 closed
- CN10.25-26 closed
Schematic diagrams
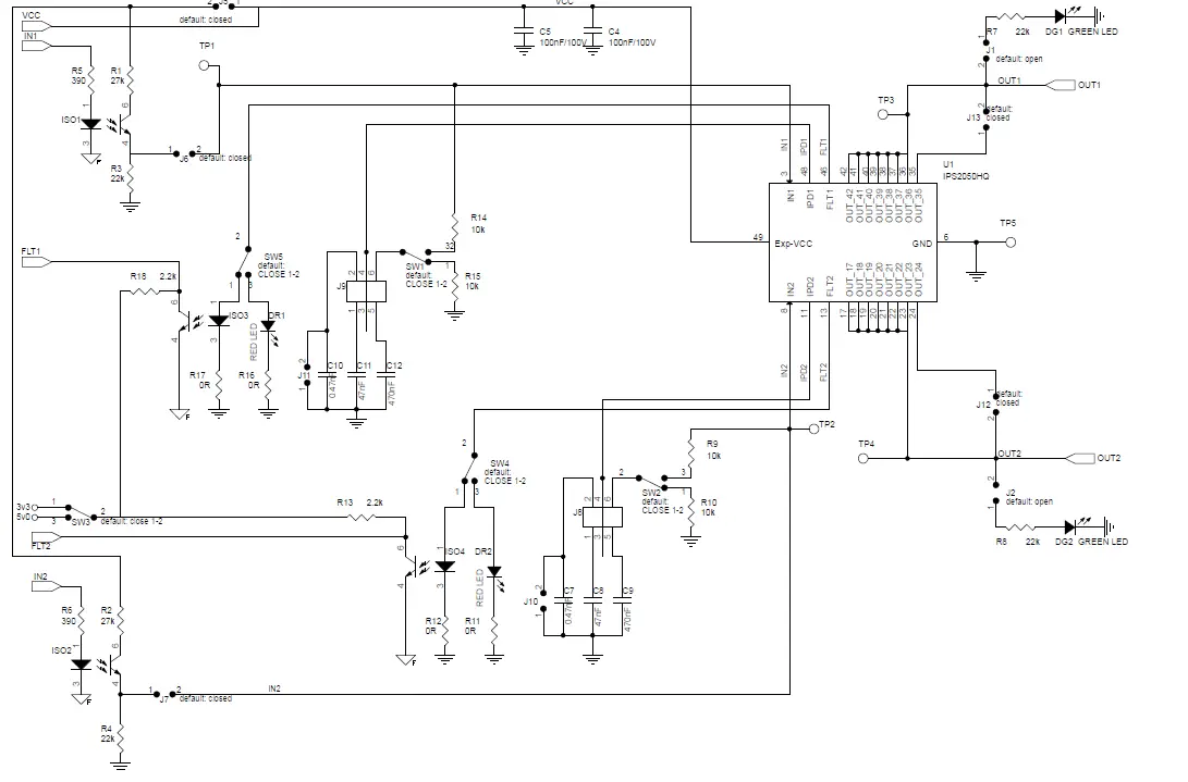
STEVAL-IFP043V1 circuit schematic (1 of 2)
STEVAL-IFP043V1 circuit schematic (2 of 2)
Bill of materials
| Item | Q.ty | Ref. | Part/value | Description | Manufacturer | Order code |
| 1 | 1 | U1 | IPS2050HQ, QFN48L 8×6 mm, | Dual HS IPS | ST | IPS2050HQ |
| 2 | 1 | CN1 | 5 ways, 1 row, TH 5mm, 24 A | Terminal block | WURTH | 691137710005 |
| 3 | C1,C2 N.A. | 4.7nF, 1825, 3k V | MLCC capacitors | Vishay | HV1825Y472KXHATHV | |
| 3 | 1 | TR1 | SM15T39CA, SMC | 1500 W, 33.3 V TVS in SMC | ST | SM15T39CA |
| 4 | 1 | D1 | STPS1H100A, SMA | 100 V, 1 A power Schottky rectifier | ST | STPS1H100A |
| 5 | 10 | J1, J2, J3, J4, J5, J6, J7, J12, J13 J17 | TH 2.54mm | 2 ways, 1 row | WURTH | 61300211121 |
| 6 | J10, J11 N.A. | TH 2.54mm | Jumpers | – | – | |
| 7 | 2 | C4, C5 | 100nF, 0805, 100 V | Capacitors | WURTH | 885012207128 |
| 8 | 1 | C6 | 2.2uF, 1206, 100 V | Capacitors | AVX | 12061C225KAT2A |
| 9 | 2 | C7, C10 | 470pF, 0603, 16 V | Capacitors | WURTH | 885012206032 |
| 10 | 2 | C8, C11 | 47nF, 0603, 16 V | Capacitors | WURTH | 885012206044 |
| 11 | 2 | C9, C12 | 470nF, 0603, 25 V | Capacitors | WURTH | 885012206075 |
| 12 | C13 N.A. | 100uF, TH, 100 V | Capacitors | – | – | |
| 13 | 4 | ISO1, ISO2 ISO3, ISO4 | TLP383, 11-4P1A, VCE = 80V VISO=5k V | Optocoupler | TOSHIBA WURTH | TLP383 140100146000 |
| 14 | 2 | R1, R2 | 27kΩ, 0603, 0.1 W | Resistors | MULTICOMP | MCMR06X2702FTL |
| 15 | 2 | R3, R4 | 22kΩ, 0603, 0.1 W | Resistors | VISHAY | CRCW060322K0FKEA |
| 16 | 2 | R5, R6 | 390Ω, 0603, 0.1 W | Resistors | YAGEO | RC0603FR-07390RL |
| 17 | 2 | DG1, DG2 | 150060GS75000, 0603 | Green LED | WURTH | 150060GS75000 |
| 18 | 2 | R7, R8 | 22kΩ, 0603, 0.2 W | Resistors | TE-CONN | CRGH0603J22K |
| 19 | 2 | DR1, DR2 | 150060RS75000, 0603 | RED LED | WURTH | 150060RS75000 |
| 20 | 2 | J8, J9 | SMD 2.54mm | 6 ways, 2 rows connector | WURTH | 61030621121 |
| 21 | 4 | R9, R10, R14, R15 | 10kΩ, 0603, 0.1 W, ±1 % | Resistors | Bourns | CR0603-FX-1002ELF |
| 22 | 4 | R11, R12, R16, R17 | 0Ω, 0603, 0.1 W | Resistors | MULTICOMP | MCWR06X000 PTL |
| 23 | 2 | R13, R18 | 2.2kΩ, 0603, 0.1 W | Resistors | MULTICOMP | MCMR06X2201FTL |
| 24 | 4 | R101, R102, R103, R104 | 100Ω, 0603, 0.1 W, ±0.5 % | Resistors | Panasonic | ERJ3BD1000V |
| 25 | R111, R121, R131 R112, R122, R132 R113, R123, R133 R114, R124, R134 N.A. | 100Ω, 0603 | Resistors |
– |
– | |
| 26 | 5 | SW1, SW2, SW3, SW4, SW5 | SMD 2.54mm, | 3 ways, 1 row | TE-CONN | 1241150-3 |
| 27 | 1 | CN2 | TH 5mm, | 2 ways, 1 row | WURTH | 691137710002 |
| 28 | D2 N.A. | BAT48JFILM, SOD-323, 40 V, 0.35 A | VDD reverse polarity protection | ST | BAT48JFILM | |
| 29 | TR2 N.A. | ESDA15P60-1U1M, QFN-2L | High-power transient voltage suppressor | ST | ESDA15P60-1U1M | |
| 30 | 1 | CN5 | TH 2.54mm | 10 ways, 1 row | SAMTEC 4UCON | ESQ-110-14-T-S 17896 |
| 31 | 2 | CN6, CN9 | TH 2.54mm, | 8 ways, 1row | SAMTEC 4UCON | ESQ-108-14-T-S 15782 |
| 32 | 1 | CN8 | TH 2.54mm, | 6 ways, 1 row | SAMTEC 4UCON | ESQ-106-04-T-S 15781 |
| 33 | CN7, CN10 N.A. | TH 2.54mm | SAMTEC | ESQ-119-14-T-D | ||
| 34 | 5 | TP1, TP2, TP3, TP4, TP5 | TH d = 1mm | test point | RS | 262-2034 |
| 35 | 17 | 2.54mm | Close Jumper | WURTH | 60900213421 |
Board versions
STEVAL-IFP043V1 versions
| PCB version | Schematic diagrams | Bill of materials |
| STEVAL$IFP043V1A (1) | STEVAL$IFP043V1A schematic diagrams | STEVAL$IFP043V1A bill of materials |
Regulatory compliance information
Notice for US Federal Communication Commission (FCC)
For evaluation only; not FCC approved for resale
FCC NOTICE – This kit is designed to allow:
- Product developers to evaluate electronic components, circuitry, or software associated with the kit to determine whether to incorporate such items in a finished product and
- Software developers to write software applications for use with the end product.
This kit is not a finished product and when assembled may not be resold or otherwise marketed unless all required FCC equipment authorizations are first obtained. Operation is subject to the condition that this product not cause harmful interference to licensed radio stations and that this product accept harmful interference. Unless the assembled kit is designed to operate under part 15, part 18 or part 95 of this chapter, the operator of the kit must operate under the authority of an FCC license holder or must secure an experimental authorization under part 5 of this chapter 3.1.2.
Notice for Innovation, Science and Economic Development Canada (ISED)
For evaluation purposes only. This kit generates, uses, and can radiate radio frequency energy and has not been tested for compliance with the limits of computing devices pursuant to Industry Canada (IC) rules.
Notice for the European Union
This device is in conformity with the essential requirements of the Directive 2014/30/EU (EMC) and of the Directive 2015/863/EU (RoHS).
Notice for the United Kingdom
This device is in compliance with the UK Electromagnetic Compatibility Regulations 2016 (UK S.I. 2016 No. 1091) and with the Restriction of the Use of Certain Hazardous Substances in Electrical and Electronic Equipment Regulations 2012 (UK S.I. 2012 No. 3032).
References
STMicroelectronics: Our technology starts with you
STMicroelectronics Trademark List - STMicroelectronics
BAT48 - 40 V, 350 mA Axial General purpose Signal Schottky Diode - STMicroelectronics
ESDA15P60-1U1M - High-power transient voltage supressor (TVS) - STMicroelectronics
IPS2050H - High efficiency, high-side switch with extended diagnostics and smart driving for capacitive loads - STMicroelectronics
NUCLEO-F401RE - STM32 Nucleo-64 development board with STM32F401RE MCU, supports Arduino and ST morpho connectivity - STMicroelectronics
NUCLEO-G431RB - STM32 Nucleo-64 development board with STM32G431RB MCU, supports Arduino and ST morpho connectivity - STMicroelectronics
SM15T39CA - 1500 W, 33.3 V TVS in SMC - STMicroelectronics
STEVAL-IFP043V1 - Industrial digital output expansion board based on IPS2050H in a QFN48L package - STMicroelectronics
STPS1H100 - 100 V, 1 A Power Schottky Rectifier - STMicroelectronics
STSW-LINK004 - STM32 ST-LINK utility (replaced by STM32CubeProgrammer) - STMicroelectronics
X-CUBE-IPS - Software expansion for STM32Cube driving industrial digital output based on IPS - STMicroelectronics
X-NUCLEO-OUT03A1 - Industrial digital output expansion board based on IPS2050H for STM32 Nucleo - STMicroelectronics
STM32CubeProg - STM32CubeProgrammer software for all STM32 - STMicroelectronics
STM32 Nucleo Boards - STMicroelectronics





















