onsemi NTBG022N120M3S Evaluation Board

Product Information
The Evaluation Board for 1200 V SiC MOSFET M3S in D2PAK-7LD is designed for evaluating Onsemi’s SiC MOSFETs. It features a full-bridge topology with four SiC MOSFETs soldered onto an IMS PCB. The gate driver stage consists of four NCD57084 high current galvanically isolated gate drivers, providing 3 kV insulation between the primary and secondary sides. The gate drive voltage is supplied through an isolated DC/DC voltage source using the NCV3064. The board is designed to be ROHS compliant and must be used in a lab environment by skilled personnel trained on safety standards.
Product Usage Instructions
- Connect an external controller to the evaluation board to provide PWM inputs and handle fault signals.
- It is recommended to use an external sensor for over-current and over-voltage protection.
- For the power supply connection, connect an external regulated voltage of 12 V / 1 A to connector JP1 for the primary side of the gate drivers.
- The secondary side of the gate driver is supplied through a flyback DC/DC source (12 V / +18 V, -3.5 V) realized with the NCV3064 controller.
- Connect PWM signals into the board using connector X1.
- Driver UVLO faults (active low) are connected to connector X1.
- Pins thermistors 1 and 2 provide signals from the NTCs soldered on the IMS PCB.
Make sure to follow all safety standards and guidelines when operating the evaluation board.
Evaluation Board Description
This evaluation board supports evaluation of onsemi’s NTBG022N120M3S 22 m 1200 V SiC MOSFET in D2PAK−7LD working together with NCD57084 isolated gate drivers using a printed circuit board using IMS. These products are used in energy infrastructure applications, such as PV inverters, UPS or EV chargers to improve efficiency and power density compared with IGBT or superjunction MOSFET solutions. This manual describes the board function, board layout and comparison of the IMS PCB thermal properties with the thermal properties of a standard FR4 board. It includes details of layout, schematics, and bill of materials.
The evaluation board contains four SiC MOSFETs soldered onto an IMS PCB in a full−bridge topology. The gate driver stage consists of four NCD57084 high current galvanically isolated gate drivers. The driver provides 3 kV insulation between primary and secondary side. The gate drive voltage is supplied through an isolated DC/DC voltage source using the NCV3064.
The evaluation board can be connected to an external controller providing PWM inputs and handling fault signals. Use of an external sensor for over current and over voltage protection is recommended.
Evaluation Board Operation
The board is designed as ROHS compliant. Design of the board was not qualified for manufacturing. No tests were made on whole operating temperature range. No lifetime tests were performed. The board must be used in lab environment only and must be operated by skilled personal trained on all safety standards. Further details of used components are in their respective datasheets.
Features
- Low Thermal Resistance IMS PCB
- 4 Isolated Gate Drivers with 3 kV Insulation
- On Board NTC for IMS Temperature Sensing
- Low Inductance PCB Layout
- Modular Pinout allows Evaluation of Multiple Topologies

APPLICATIONS INFORMATION
Evaluation Board Block Diagram
The evaluation board consists of 3 PCBs as shown in Figure 2. The main PCB contains the gate driver stage, power terminals and PWM terminals. Each of the other two PCBs contains a half−bridge circuit made of 2 D2PAK−7L transistors and a decoupling capacitor soldered on an isolated metal printed circuit board. Half−bridge boards are soldered to the main board.
Mechanical Dimensions
Main board outline dimensions are 138 mm x 150 mm. The board outline is shown in Figure 3. Thickness of the main board is 1.5 mm.
Single IMS board dimensions are 62.8 x 49.5mm. The thickness of the IMS PCB is 1 mm.
PCB Stack
The driver board is a standard 4−layer FR4 PCB with 70m copper thickness. Half bridge boards are IMS substrate
boards to achieve low RthJ−H. The IMS board stack is depicted in Figure 5. A dielectric layer is 50m thick and allows 4kV AC to withstand voltage.
Electrical Rating
The board is rated to DC voltage input 800 VDC. The nominal voltage in the DC link is 600 V. Maximum voltage in the DC link is 900 V. There is no protection for exceeding the maximum DC link voltage or for reverse polarity. No inrush current limitation is present on the board.
Power Supply Connection
For the primary side of the gate drivers, the user must connect an external regulated voltage of 12 V / 1 A to connector JP1. The secondary side of gate driver is supplied through flyback DC/DC source 12 V / +18 V, −3.5 V realized with NCV3064 controller.
Connector Pinout
For connection of PWM signals into the board the connector X1 must be used. Driver UVLO faults (active low) are conencted to connector X1. Pins thermistor 1 and 2 provide singnals from the NTCs which are soldered on the IMS PCB. The connector X1 pinout is depicted in Figure 6.
Fault Outputs
The NCD57084 gate driver has two protection functions, READY function “RDY” and DESAT. The RDY fault is triggered by UVLO at the secondary side of the driver. RDY is active LOW. RDY fault is cleared with rising edge of input PWM signal is high and secondary UVLO condition is not present. At the first power up of the evaluation board the drivers will be in fault condition. Fault signal will be cleared with first PWM pulse. The second protection function of the gate driver desaturation protection “DESAT” is not used on this board.
NTC Temperature Sensing
The built−in NTC monitors the IMS PCB temperature of the half−bridge. The NTC is connected to terminal X1. Signal is set to correspond TTL active low at 100°C NTC temperature
Switching Losses and Double Pulse Test
The switching was tested on the board with a double pulse test. Tested was B leg, bottom MOSFET commuting with high side diode. Current was captured by Rogowski coil attached around the D2PAK legs.
The waveform shows no oscillation during switching. Voltage overshoot during turn−off for ~50 A switching is 109 V.
From the measurements switching loss was calculated at both Tj = 25°C and Tj = 125°C, measured values align well with the MOSFET datasheet. User can calculate application board power losses from Figure 9.
Board Usage
The following equipment is needed to use the board: 12 V / 1 A laboratory source, HV power supply, PWM generator, DC link. Connect 12 V to terminal XJ1 power board. Plug power source to terminal P2. Connect the load inductor to terminals PHA and PHB. Connect DC link to terminals DC+ and DC−. Connect the PWM generator to the terminal XJ1. Turn on the 12 V power source. Turn on the HV power source. Start PWM operation
Rth Test
A temperature test was performed on two different half−bridge PCBs. First board was “standard” FR4 PCB with thermal vias underneath the D2PAK package. Second board was IMS PCB which comes with the demo board. Details of each PCB is given in Figure 11. PCB layout of FR4 board is in the Figure 12.
Material composition of each board is different resulting in different thermal resistance. From material parameters the thermal resistance junction to heatsink was calculated.

From Figure 13 it can be observed that the RthJ−H of the IMS board is superior to that of standard FR4 PCB. The main contributor to the high Rth value is the insulation pad between the heatsink and the PCB which is needed to electrically insulate the drains of the MOSFETs.
For the test transistor an observation hole was used to measure directly junction temperature with an IR camera. The whole setup was painted black so that the measured temperatures are as close to reality as possible. Air cooled
heatsink with low RthH−A was used. The half−bridge circuit on the PCB was loaded with DC current, transistors were supplied with lower Vgs than nominal in order to increase the device losses.
The thermocouple was buried inside the heatsink 1 mm under the die, so that heatsink temperature could be accurately observed. Whole system was observed with IR camera.



By the test it was observed that maximum power loss on the device to reach 150°C junction temperature is 57 W for IMS PCB and 23 W for FR4 PCB. The measured Rthj−h for FR4 was 6.5 W/K and 2.0 W/K for IMS PCB.
For IMS PCB correlation between transistor case temperature and junction temperature was captured. So user can determine the actual Tj value based on the temperature reading of the transistor mold compound.
Application Testing
The evaluation board was placed on a heatsink and connected to DC link and output LCL filter. PWM signals were generated from a MCU board. Test was performed in emulated application condition in a synchronous boost/buck configuration with 50 kHz switching frequency.
Power board delivered 10 A at 600 V VDC condition. Reaching case temperature of mosfet 65 degress.



SCHEMATICS, LAYOUT AND BILL OF MATERIAL


Layout of Driver Board




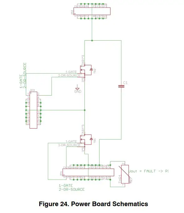
Layout of Power Board

Table 1. BILL OF MATERIAL 2X POWER BOARD
| # | Value/Name | Designator | Package | Manufacturer |
| 2 | 0.1uF/ 1kV | C1 | C1812X104KDRACTU | KEMET |
| 2 | PINHEADER 12×2 | JP1 | FTS−104−01−F−DV−P−TR | SAMTEC |
| 4 | PINHEADER 8X2 | JP2, JP3 | 8X2−2.54MM−SMD | SAMTEC |
| 2 | NTC/4k7 | THR1 | NTC −1206−B57621C5 | EPCOS |
| 4 | NTBG022N120M3S | TR1, TR2 | D2PAK−7L−CASE−48BJ | onsemi |
Table 2. BILL OF MATERIAL DRIVER BOARD
| # | Value/Name | Designator | Package | Manufacturer |
| 4 | 220p/50V | C1, C28, C44, C60 | X7R 0603K | Wurth Elektronik |
| 4 | 2n2/50V | C2, C29, C45, C61 | X7R 0603K | AVX |
| 28 | 10u/25V | C3, C5, C7, C9, C12, C13, C15, C21, C22, C23, C24, C25, C26, C27, C37, C38, C39, C40, C41, C42, C43, C53, C54, C55, C56, C57, C58, C59 | X7S 0805K | TDK |
| 24 | 0.1uF/25V | C6, C8, C10, C11, C14, C16, C31, C32, C33, C34, C35, C36, C47, C48, C49, C50, C51, C52, C63, C64, C65, C66, C67, C68 | X7R 0603 | AVX |
| 4 | 100n/1000V | C17,18,19,20 | C1812X104KDRACTU | KEMET |
| 4 | 2.2uF/25V | C4, C30, C46, C62 | X6S 0603K | Murata Electronics |
| 2 | 10u/25V | CTH1, CTH2 | DO NOT POPULATE | |
| 4 | 1k3/1% | R1, R11, R18, R25 | 0603K | Panasonic |
| 4 | 7k5/1% | R3, R10, R17, R24 | 0603K | Panasonic |
| 4 | 0R22/1% | R2, R8, R15, R22 | 0603K | Panasonic |
| 4 | 22k/1% | R4A, R9B, R16B, R23B | 0603K | Panasonic |
| 4 | 3k3/1% | R4B, R9A, R16A, R23A | 0603K | Panasonic |
| 16 | 10k/1% | R5, R12, R19, R26, RG−S, RG−S2, RG−S2B, RG−SB, RLED, RLED_2, RLED_2B, RLED_B, RIN1B, RIN2B, RIN3B, RINB, RLED_VDD | 0603K | Panasonic |
| 8 | 5k1/1% | R6, R7, R13, R14, R20, R21, R27, R28 | 0603K | Panasonic |
| 4 | 100R/1% | RIN, RIN1, RIN2, RIN3, | 0603K | Panasonic |
| 8 | 6R8/1% | RG−OFF_1A,1B,2A,2B, RG−ON 1A,1B,2A,2B | 0805/125mW | MULTICOMP PRO |
| 2 | 1K6/1% | RTH1, RTH2 | 0603K | Panasonic |
| 4 | LED RED | FLT_1A, FLT_1B, FLT_2A, FLT_2B | LED SMD 0805 20mA, 1.9V | KINGBRIGHT |
| 1 | LED GREEN | LED_VDD | LED SMD 0805 GREEN | KINGBRIGHT |
| 4 | 475uH SMD transformer | TR1, TR2, TR3, TR4 | flyback converter; Uin = 15V, Uout1=20V, Uout2=−5V, Uout3 = 5V, Uout4_aux = 5V | Wurth Elektronik |
| 4 | DIODE 18V/500mW | D1, D8, D14, D20 | Zener diode− MMSZ18T1G | onsemi |
| 1 | DIODE 15V/500mW | D25 | Zener diode− MMSZ15T1G | onsemi |
| 20 | DIODE 60V/2A | D2, D3, D4, D5, D6, D7, D9, D10, D11, D12, D13, D15, D16, D17, D18, D19, D21, D22, D23, D24 | Schottky diode − SS26FL | onsemi |
| 4 | DIODE 30V/2A | D−HO_1A, D−HO_1B, D−HO_2A, D−HO_2B | Schottky Barrier Rectifiers NRVBSS23FA | onsemi |
Table 2. BILL OF MATERIAL DRIVER BOARD (continued)
| # | Value/Name | Designator | Package | Manufacturer |
| 4 | NCD57084 | DR1, DR2, DR3, DR4 | Isolated Compact IGBT Gate Driver − SOIC−8 | onsemi |
| 4 | NCP3064BDR2G | IC1, IC2, IC3, IC4 | Boost/Buck/Inverting Converter, Switching Regulator− SOIC−8 | onsemi |
| 1 | Connector 5.08mm/2pin | JP1 | Terminal Block MSTBA 2,5/ 2-G-5,08 | PHOENIX CONTACT |
| 1 | MOLEX 2.54mm/2pin | FAN | MOLEX 22−05−7028−02, Right Angle | MOLEX |
| 4 | HEADER 2×8 | JP1, JP2, JP3, JP7 | FEMALE HEADER 16PIN(2×8) ZL5,5−2X08 SG | HSU |
| 2 | HEADER 2×12 | JP6, JP10 | FEMALE HEADER 24PIN(2×12) | HSU |
| 1 | PIN HEADER 2×14 | CON−X1 | WR−BHD Male Box Header 2x14pin 2,54mm − 61201421621 | WURTH ELEKTRONIK |
| 4 | Screw terminal | CONN1, CONN2, CONN3, CONN4 | Screw terminal 3,5mm − K14−00A | DEGSON |
| 32 | Testerpad | TST… | SMD testpad S1751−46R | Harwin |
All brand names and product names appearing in this document are registered trademarks or trademarks of their respective holders.
onsemi, , and other names, marks, and brands are registered and/or common law trademarks of Semiconductor Components Industries, LLC dba “onsemi” or its affiliates and/or subsidiaries in the United States and/or other countries. onsemi owns the rights to a number of patents, trademarks, copyrights, trade secrets, and other intellectual property. A listing of onsemi’s product/patent coverage may be accessed at www.onsemi.com/site/pdf/Patent−Marking.pdf. onsemi is an Equal Opportunity/Affirmative Action Employer. This literature is subject to all applicable copyright laws and is not for resale in any manner.
The evaluation board/kit (research and development board/kit) (hereinafter the “board”) is not a finished product and is not available for sale to consumers. The board is only intended for research, development, demonstration and evaluation purposes and will only be used in laboratory/development areas by persons with an engineering/technical training and familiar with the risks associated with handling electrical/mechanical components, systems and subsystems. This person assumes full responsibility/liability for proper and safe handling. Any other use, resale or redistribution for any other purpose is strictly prohibited.
THE BOARD IS PROVIDED BY ONSEMI TO YOU “AS IS” AND WITHOUT ANY REPRESENTATIONS OR WARRANTIES WHATSOEVER. WITHOUT LIMITING THE FOREGOING, ONSEMI (AND ITS LICENSORS/SUPPLIERS) HEREBY DISCLAIMS ANY AND ALL REPRESENTATIONS AND WARRANTIES IN RELATION TO THE BOARD, ANY MODIFICATIONS, OR THIS AGREEMENT, WHETHER EXPRESS, IMPLIED, STATUTORY OR OTHERWISE, INCLUDING WITHOUT LIMITATION ANY AND ALL REPRESENTATIONS AND WARRANTIES OF MERCHANTABILITY, FITNESS FOR A PARTICULAR PURPOSE, TITLE, NON−INFRINGEMENT, AND THOSE ARISING FROM A COURSE OF DEALING, TRADE USAGE, TRADE CUSTOM OR TRADE PRACTICE.
onsemi reserves the right to make changes without further notice to any board. You are responsible for determining whether the board will be suitable for your intended use or application or will achieve your intended results. Prior to using or distributing any systems that have been evaluated, designed or tested using the board, you agree to test and validate your design to confirm the functionality for your application. Any technical, applications or design information or advice, quality characterization, reliability data or other services provided by onsemi shall not constitute any representation or warranty by onsemi, and no additional obligations or liabilities shall arise from onsemi having provided such information or services.
onsemi products including the boards are not designed, intended, or authorized for use in life support systems, or any FDA Class 3 medical devices or medical devices with a similar or equivalent classification in a foreign jurisdiction, or any devices intended for implantation in the human body. You agree to indemnify, defend and hold harmless onsemi, its directors, officers, employees, representatives, agents, subsidiaries, affiliates, distributors, and assigns, against any and all liabilities, losses, costs, damages, judgments, and expenses, arising out of any claim, demand, investigation, lawsuit, regulatory action or cause of action arising out of or associated with any unauthorized use, even if such claim alleges that onsemi was negligent regarding the design or manufacture of any products and/or the board.
This evaluation board/kit does not fall within the scope of the European Union directives regarding electromagnetic compatibility, restricted substances (RoHS), recycling (WEEE), FCC, CE or UL, and may not meet the technical requirements of these or other related directives.
FCC WARNING This evaluation board/kit is intended for use for engineering development, demonstration, or evaluation purposes only and is not considered by onsemi to be a finished end product fit for general consumer use. It may generate, use, or radiate radio frequency energy and has not been tested for compliance with the limits of computing devices pursuant to part 15 of FCC rules, which are designed to provide reasonable protection against radio frequency interference. Operation of this equipment may cause interference with radio communications, in which case the user shall be responsible, at its expense, to take whatever measures may be required to correct this interference.
onsemi does not convey any license under its patent rights nor the rights of others.
LIMITATIONS OF LIABILITY: onsemi shall not be liable for any special, consequential, incidental, indirect or punitive damages, including, but not limited to the costs of requalification, delay, loss of profits or goodwill, arising out of or in connection with the board, even if onsemi is advised of the possibility of such damages. In no event shall onsemi’s aggregate liability from any obligation arising out of or in connection with the board, under any theory of liability, exceed the purchase price paid for the board, if any.
The board is provided to you subject to the license and other terms per onsemi’s standard terms and conditions of sale. For more information and documentation, please visit www.onsemi.com.
ADDITIONAL INFORMATION
- TECHNICAL PUBLICATIONS:
- Technical Library: www.onsemi.com/design/resources/technical−documentation
- onsemi Website: www.onsemi.com
- ONLINE SUPPORT: www.onsemi.com/support
For additional information, please contact your local Sales Representative at www.onsemi.com/support/sales


















