
Braukmann PS300
Installation Instructions
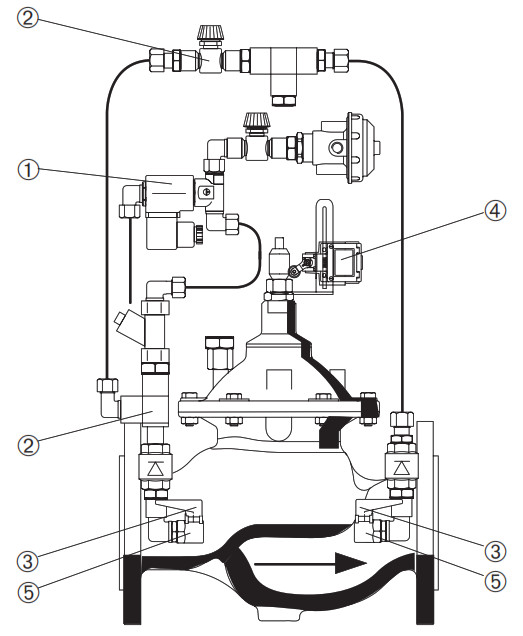
E1 Components
- Solenoid valve
- Check valve
- Manual ball valve
- Limit switch
- Filter insert
R32346997-001
E2 Installation


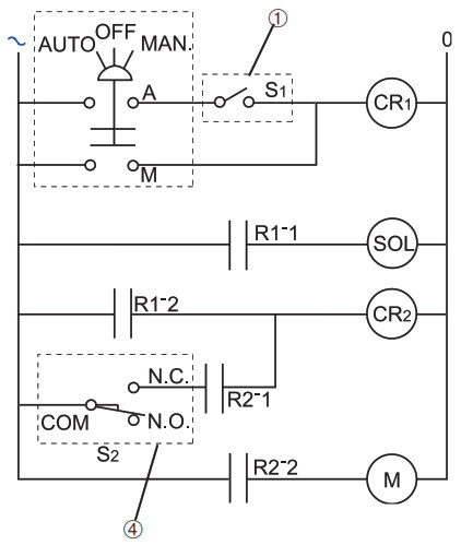
Connect the solenoid valve to the control panel through N.O. contact R1-1 of Relay CR1.
Connect the limit switch to the control panel. The connection should be “Open” while the switch is pressed (the valve is closed). The limit switch should be connected to the relay coil CR2 in parallel to N.O. contact R1-2 of relay CR1.
E3 Commissioning


E4 Check electric circle



Manufactured for and on behalf of
Pittway Sàrl, Z.A., La Pièce 4,
1180 Rolle, Switzerland
by its authorised representative Ademco 1 GmbH
For more information homecomfort.resideo.com/europe
Ademco 1 GmbH, Hardhofweg 40, 74821 MOSBACH, GERMANY
Phone: +49 6261 810 Fax: +49 6261 81309
Subject to change. MU1H-1333GE23 R0220
© 2020 Resideo Technologies, Inc. All rights reserved.
R32346997-001


















