Danfoss CDS303 Refrigeration Drive

Intent of the document
Considering the important proportion of the drives returned that are concluded as No Fault Found i.e. Fully Functional, the intent of this document is to propose a simplified troubleshooting based on the alarms that can be read through the LCP display of the drives.
Step 1: Connect the LCP display on the drive (1).
Step 2: Power OFF / power ON the drive, let the unit try to start compressor.
Step 3: Check the alarms that are displayed on the drive and alarm history throught Alarm log.
Carefully write them (or take a picture) for further communication with Danfoss.
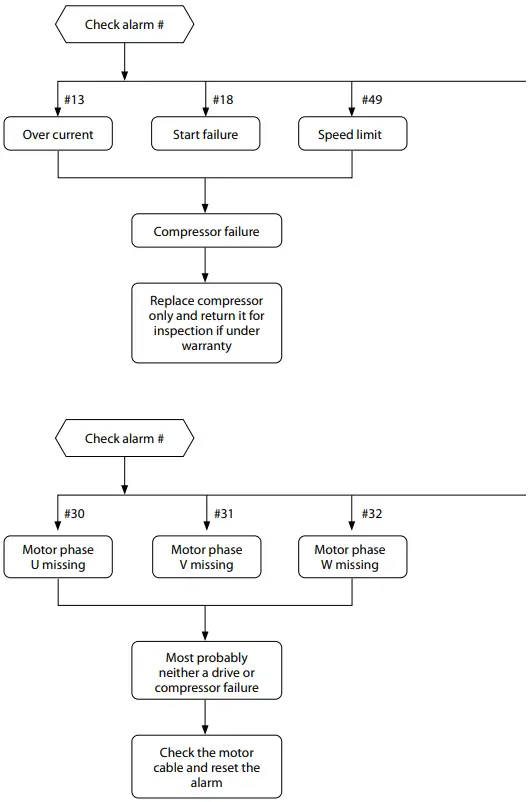
CDS303 Alarm Log

CDS803 Alarm log (Parameter 15-30 Alarm Log: Error Code)

Go to Parameter 15-30 Alarm Log: Error Code ·
- 2x Menu
- 10x Arrow down
- Ok
- Arrow down
- 2x Ok
- Arrow up
- Up to 10 fault logs can be viewed
- [0] is the most recent logged data, and [9] the oldest.



Notes:
- If the drive is not equipped with display, the ordering code numbers are 120Z0581 for CDS803 and 120Z0326 for CDS303. LCP kits for remote mounting 120Z0617 for CDS803 and 175Z0929 for CDS303 are also available if needed.
- For further details regarding each alarm, refer to the Operating Instructions.
Danfoss A/S
Climate Solutions• danfoss.com • +45 7488 2222
| Any information, including, but not limited to information on selection of product, its application or use, product design, weight, dimensions, capacity or any other technical data in product manuals, catalogues descriptions, advertisements. etc. and whether made available in writing, orally, electronically, online or via download, shall be considered informative, and is only binding if and to the extent, explicit reference is made in a quotation or order confirmation. Danfoss cannot accept any responsibility for possible errors In catalogues, brochures, videos and other material. Danfoss reserves the right to alter its products without notice. This also applies to products ordered but not delivered provided that such alterations can be made without changes to form. fit or function of the product . All trademarks in this material are property of Danfoss A/Sor Danfoss group companies. Danfoss and the Danfoss logo are trademarks of Danfoss A/S. All rights reserved. |



















