invt IVC1L-2TC Thermocouple Temperature Input Module

Note:
To reduce the chance of accident, please carefully read the operating instructions and safety precautions prior to use. Only adequately trained personnel shall install or operate this product. In operation, strict compliance with applicable safety rules in the industry, the operating instructions and safety precautions in this book is required.
Port Description
Port
The extension port and user port of IVC1 L-2TC are both protected by a cover, as shown in Figure 1-1.
Figure 1-1 IVC1 L-2TC appearance
Removing the covers reveals the extension port and user port, as shown in Figure 1-2.
Figure 1-2 IVC1L-2TC ports
The extension cable connects IVC1 L-2TC to the system, while the extension port connects IVC1 L-2TC to another extension module of the system. For details on connection, see 1.2 Connecting Into System.
The user port of IVC1 L-2TC is described in Table 1-1.
Table 1-1 User port description
Terminal | Name | Description |
| 1 | 24V+ | Analog power supply 24V+ |
| 2 | 24V | Analog power supply 24V- |
| 4 | ![]() | GND |
| 5, 9 | L1+, L2+ | Positive poles of thermalcouples for CH1-CH2 |
| 7, 11 | L1-, L2- | Negative poles of thermalcouples for CH1-CH2 |
| 6, 8, 10, 12 | FG | Shielding GND |
| 3, 13-20 | . | NC |
Connecting Into System
Through the extension cable, you can connect IVC1 L-2TC to IVC1 L series basic module or other extension modules. While through the extension port, you can connect other IVC1 L series extension modules to IVC1 L-2TC. See Figure 1-3.
Figure 1-3 Connecting into system
Wiring
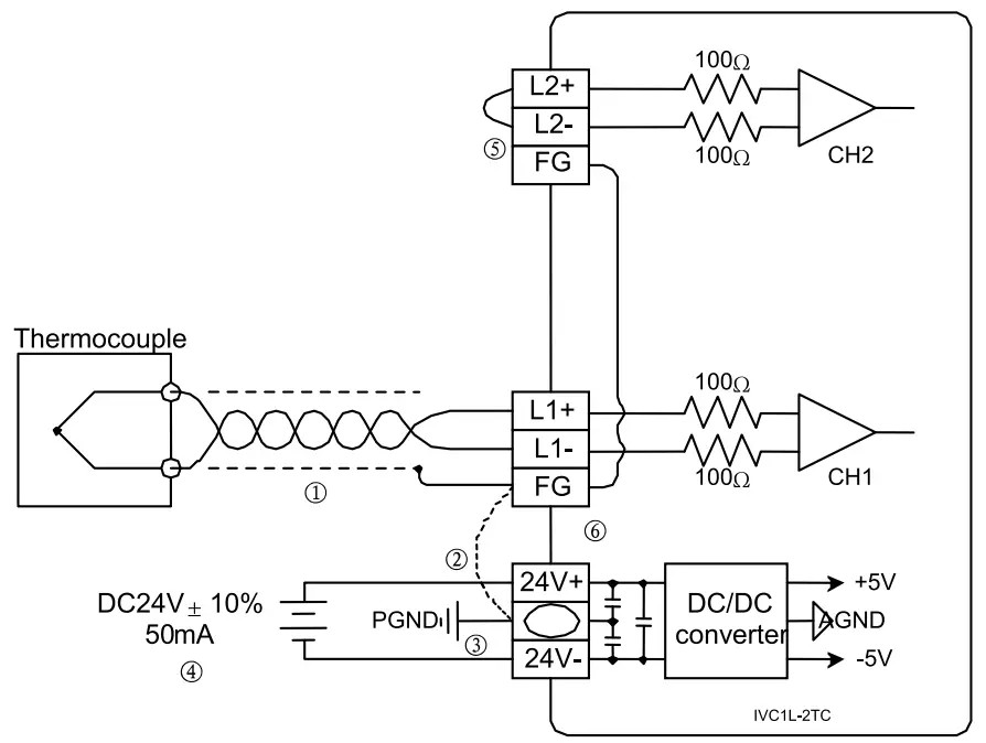
The wiring of user port is shown in Figure 1-4.
Figure 1-4 Wiring of IVC1L-2TC user port
The circled 1-5 stands for the six points to be observed during wiring:
- Thermocouple signals are connected through screen compensation cables, which should be routed separate from power cables or other EMl-generating cables. Long compensation cables are susceptible to EMI, so the compensation cables should be advisably shorter than 100m. Compensation cable has impedance, which can cause measurement error. This problem can be addressed through characteristics adjustment. For details, see 3 Setting Characteristics.
- If strong EMI exists, connect the FG and PG terminals together.
- Properly ground the module’s PG terminal.
- The basic module’s 24Vdc auxiliary power or any qualified external power supply can be used to feed the module’s analog circuit.
- Short the positive and negative terminals of unused channels.
Indices
Power Supply
Table 2-1 Power supply
| Item | Description |
| Analoge circuit | 24Vdc (-15%-20%), maximum allowable ripple voltage: 5%, 50mA (from the basic module or external power supply) |
| Digital circuit | 5Vdc, 72mA (from basic module) |
Performance
Table 2-2 Performance
| Item | Index | |||
| Celsius(°C) | Fahrenheit (°F) | |||
| Input signal | Thermocouple: type K, J, E, N, T, R or S (all accessible to each channel), 2 channels | |||
| Conversion speed | (240ms±2%) ms x 2 channels (no conversion for unused channels) | |||
| Rated temperature range | Type K | -100°C- 1200°C | Type K | -148°F- +2192°F |
| Type J | -100°C- 1000°C | Type J | -148°F- +1832°F | |
| Type E | -100°C- 1000°C | Type E | -148°F- +1832°F | |
| Item | Index | |||
Celsius(°C) | Fahrenheit (°F) | |||
| Type N | -100°C- 1200°C | Type N | -148°F- +2192°F | |
| Type T | -200°C- +400°C | Type T | -328°F- +752°F | |
| Type R | 0°C- 1600°C | Type R | 32°F- 2912°F | |
| Type S | 0°C- 1600°C | Type S | 32°F- 2912°F | |
|
Digital output | 12-digit AD conversion, 16-digit complement for storage | |||
| Type K | -1000-+12000 | Type K | -1480-+21920 | |
| Type J | -1000-+10000 | Type J | -1480-+18320 | |
| Type E | -1000-+10000 | Type E | -1480-+18320 | |
| Type N | -1000-+12000 | Type N | -1480-+21920 | |
| Type T | -2000-+4000 | Type T | -3280-+7520 | |
| Type R | 0-16000 | Type R | 320-29120 | |
| Type S | 0-16000 | Type S | 320-29120 | |
|
Lowest resolution | Type K | 0.3°C | Type K | 0.54°F |
| Type J | 0.2°c | Type J | 0.36°F | |
| Type E | 0.3°C | Type E | 0.54°F | |
| Type N | 0.3°C | Type N | 0.54°F | |
| Type T | 0.2°c | Type T | 0.36°F | |
| Lowest resolution | Type R | 0.5°C | Type R | 0.9°F |
| Type S | 0.5°C | Type S | 0.9°F | |
| Accuracy | + (0.5% full range+1°C), water freezing point: 0°C/32°F | |||
| Isolation | Between analog circuit and digital circuit: photocoupler. Between analog circuit and input 24Vdc power: internal isolation. Between analog channels: none | |||
Buffer Memory
VC1 L-2TC exchanges data with the basic module through Buffer Memory (BFM). After IVC1 L-2TC is set through the host software, the basic module will write data into IVC1 L-2TC BFM to set the state of IVC1 L-2TC, and display the data from IVC1 L-2TC on the host software interface. See figures 4-1-4-8.
Table 2-3 describes the contents of the BFM of IVC1 L-2TC.
Table 2-3 BFM contents
| BFM | Content | Default | Property |
| #100–#101 | Average temperature of CH1-CH2 | R | |
| #200–#201 | Current temperature of CH1-CH2 | R | |
| #300 | Error status word 0 | R | |
| #301 | Error status word 1 | R | |
| #600 | Channel mode word | 0x0000 | RW |
| #700–#701 | Sampling times respectively for averages of CH1 -CH2 | 8 | RW |
| #900 | CH1-D0 | 0 (input mode 0) | RW |
| #901 | CH1-A0 | 0 (input mode 0) | RW |
| #902 | CH1-D1 | 12000 (input mode 0) | RW |
| #903 | CH1-A1 | 12000 (input mode 0) | RW |
| #904 | CH2-D0 | 0 (input mode 0) | RW |
| #905 | CH2-A0 | 0 (input mode 0) | RW |
| #906 | CH2-D1 | 12000 (input mode 0) | RW |
| #907 | CH2-A1 | 12000 (input mode 0) | RW |
| #3000 | Cold junction temperature | For test | R |
| #4094 | Module software version | 0x1000 | R |
| #4095 | Module ID | 0x4021 | R |
Note:
- CH1 stands for channel 1; CH2, channel 2.
- Property explanation: R means read only. An R element cannot be written. RW means read and write. Reading from a non-existent element will get 0.
- BFM#200 – BFM#201: current temperature. Unit: 0.1 °C/°F (detenmined by BFM#600). The average value are stored in BFM#100-BFM#101.
- BFM#300 error status information is shown in Table 2-4.
Table 2-4 BFM#300 status informationBit status of BFM#300
ON (1)
OFF (0)
b0: error b1 or b2 is ON, AD conversion of all channels stopped No error b2: power failure 24Vdc power supply failed Power supply normal b3: hardware fault AD converter or other hardware faulty Hardware normal b10: digital range error Digital output after AD conversion outside the range of 2048 – 2047 Digital output normal b12- b15: reserved - BFM#301 error status information is shown in Table 2-5.
Table 2-5 BFM#301 status informationChannel Bit
ON (1) OFF(0) 1 b0 CH1 temperature lower than lower limit CH1 normal b1 CH1 temperature higher than upper limit CH1 normal 2
b2 CH2 temperature lower than lower limit CH2 normal b3 CH2 temperature higher than upper limit CH2 normal b4-b15 Reserved - BFM#600: channel mode selection, used to set the working modes of CH1-CH2. See Figure 2-1 for their correspondence.
Figure 2-1 Mode setting element vs. channel
The exact meaning of the X in the channel mode is shown in Table 2-6. The conversion time of every channel is 240ms. When a channel is set closed, it will not perform AD conversion, thereby reducing the total conversion time.
Table 2-6 Meaning of X in channel modeNo. X (hexadecimal) Meaning 1 0 K type thermocouple. Digital signal unit: 0.1°C 2 1 K type thermocouple. Digital signal unit: 0.1°F 3 2 J type thermocouple. Digital signal unit: 0.1°C 4 3 J type thermocouple. Digital signal unit: 0.1°F 5 4 E type thermocouple. Digital signal unit: 0.1°C 6 5 E type thermocouple. Digital signal unit: 0.1°F 7 6 N type thermocouple. Digital signal unit: 0.1°C 8 7 N type thermocouple. Digital signal unit: 0.1°F 9 8 T type thermocouple. Digital signal unit: 0.1°C 10 9 T type thermocouple. Digital signal unit: 0.1°F 11 A R type thermocouple. Digital signal unit: 0.1°C 12 B R type thermocouple. Digital signal unit: 0.1°F 13 C S type thermocouple. Digital signal unit: 0.1°C 14 D S type thermocouple. Digital signal unit: 0.1°F 15 E Channel closed 16 F Channel closed - BFM#700-BFM#701: average sampling times setting. Range: 1-256. If the setting is outside this range, the value will be reset to the default 8.
- BFM#900-BFM#907: channel characteristics setting data register. Use two points to define the channel characteristic. DO and D1 are the channel digital output, in the unit of 0.1 °C. AO and A 1 are the actual temperature input of the channel, also in the unit of 0.1 °C. Each channel occupies 4 words. You can change the channel characteristic by changing DO and D1. The setting range ofD0 is -1000-1000 (0.1 °C); D1, 11,000-13,000 (0.1 °C). If the setting is outside this range, IVC1 L-2TC will not accept it, but maintain the original valid setting.
Note that the characters are all in 0.1 °C unit. Convert Fahrenheit parameters as per the following formula before using them in the characteristic setting: Celsius = 5/9 x (Fahrenheit – 32) - BFM#4094: software version information, displayed automatically as Module Version in IVC1 L-2TC Configuration dialogue box of the host software, as shown in Figure 4-1.
- BFM#4095: module ID. The ID of IVC1 L-2TC is 0x4021. The PLC user program can use this code to identify the module before transceiving data.
Characteristic Setting
The input channel characteristic of IVC1 L-2TC is the linear relationship between the channel’s analog input A and digital output D. It can be set by the user. Each channel can be considered as the model shown in Figure 3-1. As it is of linear characteristic, the channel characteristic can be defined by just two points: PO (AO, DO) and P1 (A 1, D1 ), where DO is the channel’s digital output corresponding to analog input AO, and D1 is the channel’s digital output corresponding to analog input A1.
Figure 3-1 IVC1 L-2TC channel characteristic setting

The channel characteristic setting is used to correct the onsite linear error in IVC1 L-2TC measurement caused by the different ambient temperatures and compensation cables.
To simplify the operation process without affecting functions, AO and A 1 are respectively fixed to 0 and 12,000 (unit: 0.1 °C) in the present mode. That is to say, the AO and A1 in Figure 3-1 are respectively o and 12,000 (unit: o.1°C). Users cannot change their values.
If you just set the channel mode without changing DO and D1, the channel characteristic vs. 0 mode should be as shown in Figure 3-2.
Figure 3-2 Characteristic of 0 mode without changing DO and D1
Note that when the mode is set to 1 or 3, the output will be in 0.1 °F unit, and the temperature data read from the output data zone will be in 0.1 °F unit. But the data in the channel characteristic setting zone will still be in 0.1 °C unit, which means the data in the channel characteristic setting zone is always in 0.1 °C unit. Keep this in mind when changing DO and D1.
You can change the characteristics by changing DO and D1. The setting range ofD0 is -1000 – 1000 (0.1 °C); D1, 11000 – 13000 (0.1 °C). If the setting
is outside this range, IVC1L-2TC will not accept it, but maintain the original valid setting. Figure 3-3 provides you an example of changing K type and J type thermocouple characteristic when the IVC1 L-2TC measured value is 5°C (41 °F) higher the actual value.
Figure 3-3 Changing characteristic
Application Example
Basic Application
Example: Connect CH1 and CH2 of IVC1 L-2TC respectively to Kand J type thermocouples with Celsius output. Set the average sampling times of CH1 and CH2 to 4, and use data registers D1 – 02 to receive the average value. The setting interface of output CH1 is shown in Figure 4-1. After the setting, click the downward arrow button ➔ to continue to set CH2, whose setting interfaces are shown in Figure 4-1 – Figure 4-2. For detailed software usage, see /VG Series Small PLC Programming Manual.
Figure 4-1 CH1 setting interface
Figure 4-2 CH2 setting interface

Changing Characteristics
Example: Connect CH1 of IVC1L-2TC to K thermocouple to output Celsius, connect CH2 to J type thermocouple to output Fahrenheit. Set characteristics of channels 1 and 2 as per Figure 3-3. Set the average sampling times to 4 and use registers 01 and D2 to receive the average value.
Figure 4-3 Changing CH1 characteristic
Figure 4-4 Changing CH2 characteristic
Operation Inspection
Routine Inspection
- Check that the wiring of analog input meets the requirements (see 1.3Wiring).
- Check that the extension cable of IVC1 L-2TC is properly inserted in the extension port.
- Check that the 5V and 24V power supplies are not overloaded. Note: The digital circuit is powered by the basic module through extension cable.
- Check the application, make sure the operation method and parameter range are correct.
- Set the IVC1 L basic module to RUN state.
Inspection upon Fault
- The status of the POWER indicator
ON: the extension cable is properly connected;
OFF: check the extension cable connection and the basic module. - The wiring of analog input
- The status of the 24V indicator
ON: 24Vdc power supply normal;
OFF: 24Vdc power supply possibly faulty, or IVC1 L-2TC faulty. - The status of the RUN indicator
Flash quickly: IVC1 L-2TC in normal operation;
Flash slowly or OFF: Check the Error Status in IVC1 L-2TC Configuration dialogue box through the host software.
Notice
- The warranty range is confined to the PLC only.
- Warranty period is 18 months, within which period INVT conducts free maintenance and repairing to the PLC that has any fault or damage under the normal operation conditions.
- The start time of warranty period is the delivery date of the product, of which the product SN is the sole basis of judgment. PLC without a product SN shall be regarded as out of warranty.
- Even within 18 months, maintenance will also be charged in the following situations:
Damages incurred to the PLC due to mis-operations, which are not in compliance with the User Manual;
Damages incurred to the PLC due to fire, flood, abnormal voltage, etc;
Damages incurred to the PLC due to the improper use of PLC functions. - The service fee will be charged according to the actual costs. If there is any contract, the contract prevails.
- Please keep this paper and show this paper to the maintenance unit when the product needs to be repaired.
- If you have any question, please contact the distributor or our company directly.
Customer Support
Shenzhen INVT Electric Co., Ltd.
Address: INVT Guangming Technology Building, Songbai Road, Malian,
Guangming District, Shenzhen, China
Website: www.invt.com
All rights reserved. The contents in this document are subject to change
without notice.


















