
onsemi NCS32100 Rotary Inductive Position Sensor Evaluation Board

INTRODUCTION
The STR−NCS32100−GEVK evaluation board provides hardware and a PCB rotary sensor for full demonstration of the NCS32100. The block diagram below shows the signal path used to communicate with the NCS32100 through a master controller. The NCS32100 is connected to a fully functional PCB rotary sensor capable of sensing positions with an accuracy of <±50 arcsec. The board can be connected to a computer running the onsemi Strata Application, which provides a user interface for accessing position and velocity data, as well as a number of other auxiliary features that will be explained in this quick start guide.
The NCS32100 evaluation board houses a full rotary sensor application with a master controller for accessing position and velocity data. Data is displayed through the onsemi Strata application (available for download from onsemi.com). The evaluation board is programmed, calibrated, and ready for demonstration. This quick start guide will explain how to connect the evaluation board for plug and play evaluation.
FEATURES
| NCS32100 IC |
|
| RS−485 Interface | Connection between external master and NCS32100 is implemented with a 2.5 MHz RS−485 interface. |
| Adjustable Regulator for Battery Voltage Generation | Backup battery voltage to the NCS32100 can be adjusted with R350 (potentiometer) from 1 V to 5 V. Clockwise turn lowers VBAT voltage. |
| 40 mm PCB Inductive Position Sensor | Sensor portion of board houses a PCB inductive sensor that uses a rotor and a stator. The rotor is mounted above the stator with a fixture designed to mount to standard motors. The rotor can be turned by hand in the absence of a mounted motor. |
| STM32 Master Controller | Evaluation board houses a master MCU that is programmed to communicate with the NCS32100 over the RS−485 interface. The STM 32 MCU also communicates data to an external computer via a virtual Serial COM port. Application is plug and play with the onsemi Strata App. |
| Pre−Calibrated | Evaluation board has been configured and calibrated to work with the attached 40mm PCB rotary sensor. |
| Removable Master Module | NCS32100 IC and PCB sensor portion of the board can be snapped off for application evaluation. The master portion of the board can be replaced with a different system master. Interface protocol details are defined in the NCS32100 Reference Design Manual. |
APPLICATIONS
Rotary Position Encoding
- Industrial Factory Automation
- Robotics Applications
- Precision Instrumentation
- Packaging
- Food and beverage
- Printing
- Textiles
- Mobile vehicle
- Aerospace
- Material Handling
- Lift Industry
- Automation
- Conveying
- Motor Feedback
QUICK START PROCEDURE
- Download the onsemi Strata Application. The latest Strata release is available for download from www.onsemi.com/support/strata−developer−studio
- Connect computer running the onsemi Strata Application to the evaluation board (U17 → highlighted in blue in the image below) using the provided USB cable. No other power supplies or bench equipment is needed.
NCS32100 Evaluation Board (Front)
NCS32100 Evaluation Board (Back)
- If the Strata App is not already running, start the application.
- Create a login.
Strata Login Window
The Strata Application will recognize the evaluation board connected via USB and will bring up the evaluation board specific user interface. (The evaluation board can be connected before or after the Strata App has been launched). Once the board is recognized, the NCS32100 Inductive
Rotary Evaluation Board will be selectable in the list of Strata supported boards. The user can update the Strata settings to open the UI automatically upon connecting to the board if desired.
Strata UI Board Identification Bar
- The user interface, as shown below, allows the user to see the current position and velocity in the time plots. The current position and velocity outputs are also shown near the bottom of the window. The left hand side of the window has a number of user inputs that can be set to configure the NCS32100. The right side of the window has a variety of diagnostics.
NCS32100 Evaluation Strata UI
Configuration Details
In the upper left side of the NCS32100 Strata UI, device configuration inputs are made available to the user. 3 input boxes allow the user to set the low battery threshold, the over temperature threshold, and the resolutions for the velocity outputs. The gray text that is displayed in the input field shows the valid input range for each setting. Deleting an input after a setting has been modified does not reset the setting to its default state. Instead, a user may return the configuration to its default state by inputting the default values or power cycling the evaluation board.
Low Battery Threshold
The low battery threshold setting allows the user to choose a voltage at which the low battery error will be reported. The battery threshold input range is 1 V to 3.3 V. If the user types 2.1 V in the low battery threshold input box, then the Low Battery Threshold on the right side of the UI will be updated, and the Low Battery LED in the lower left of the GUI will turn red if the battery voltage falls below 2.1 V. The user can change the actual backup battery voltage going to the NCS32100 by dialing the blue R350 potentiometer. Turning the potentiometer clockwise will lower the VBAT voltage (see Battery Backup Mode section).
Over Temperature
The over temperature setting allows the user to choose a temperature threshold for the over temperature error. The user can choose a value between 0°C and 125°C. If the internal temperature of the NCS32100 device rises above the selected temperature threshold, then the Over Temperature LED in the lower left of the GUI will turn red.
Velocity Resolution
The velocity output from the NCS32100 is a 20 bit value, however, the noise floor for the velocity measurements will occupy some of the least significant bits. The lower bits of the velocity measurement can be ignored by setting the velocity resolution to a value lower than 20. For example, if the user sets the velocity resolution to 16, then the last four LSB of the velocity value will be zeroed out and will not be reflected in the velocity output.
Error Report
The lower left side of the NCS32100 Strata GUI has a number of indicators to signal to the user when certain system errors have occurred. The supported error indicators are:
Over Speed
The ‘Over speed’ indicator will turn red if the velocity of the rotor exceeds 6,000 rpm.
Sensor Error
The ‘Sensor Error’ indicator will turn red if an open circuit in the sensor coils is detected. Open coil detection is continuously monitored. If a coil becomes damaged or is not connected properly, then the system will be notified through the sensor error bit. It is not recommended that the user intentionally attempts to cause this error on the evaluation board because it would involve damaging the PCB sensor.
Turn Count Overflow
The ‘Turn Count Overflow’ indicator turns red if the turns count crosses 0. For example, if the current turns count is 4, and the rotor is turned counter clockwise 5 full rotations, then the turns count overflow error will signal. This is an indicator to the system master that a multi turn count rollover needs to be handled properly.
Low Battery
The ‘Low Battery’ indicator turns red if the backup battery voltage falls below 2.7 V. The low battery error is different than the low battery threshold that is configurable by the user. The recommended battery voltage is 3.3 V, and 2.7 V is an indicator that the battery needs to be replaced.
No Power
The ‘No Power‘ indicator turns red if the 5 V VCC supply is removed from the NCS32100. The user can exercise this error by switching the red SW1 switch on the board to disconnect the VCC supply. On a revA board, pulling the J300 jumper will do the same.
Battery Alarm Threshold
The ‘Battery Alarm Threshold’ indicator will turn red if the backup battery voltage falls below the user defined battery threshold.
Over Temperature
The ‘over temperature’ indicator turns red if the user defined temperature threshold is exceeded.
Any error indicators that have been tripped can be reset from red to green by pushing the ‘Reset Error’ button on the right side of the Strata GUI.
Diagnostics
The right side of the NCS32100 Strata GUI displays encoder diagnostics for the user.
Turns Count
The turns count displays how many full revolutions have occurred since the board was powered up. The turns count can be reset back to 0 by pushing the ‘Reset Turns’ button.
Backup Battery Voltage
The ‘Backup Battery Voltage’ output gives the current backup battery voltage as measured by the NCS32100. This will change if the user dials around the R350 potentiometer between 5 V and 1 V. The recommended battery voltage is 3.3 V.
Low Battery Threshold
The ‘Low Battery Threshold’ is the user specified battery threshold as it is read out from the NCS32100. This output will update to a new value if the user changes the battery threshold.
Temperature
The ‘Temperature’ output is the internal temperature of the NCS32100. The NCS32100 has an integrated temperature sensor. The NCS32100 evaluation board does not have a standard grounding plane connected to the back paddle of the NCS32100 device, allowing it to be closer to the PCB inductive sensor coils. Because there is not a heat spreader, the internal temperature will be higher than ambient room temperature.
Max Temp.
The ‘Max Temp’ output is the NCS32100 readout of the user specified over temperature threshold. This will update every time the user changes the over temperature threshold.
Version #
Indicates the firmware version number currently running on the NCS32100.
Calibration
The NCS32100 Strata UI allows the user to run the self−calibration routine with 2 different options. The options can be selected using the pull−down menu underneath the “Calibration” button, as shown below.
Calibration Options
The “Master” option in the pull down will run the calibration routine via the master (STM32), while the “NCS32100” will run the calibration routine in the NCS32100 internal MCU. Calibration through the master is faster due to the higher capability of the STM32 processor. Calibration through the master is expected to take less than 5 seconds, while calibration through the NCS32100 takes around 10 seconds to complete, but has the added advantage that no supporting code is needed from the master for the calibration to run. For the calibration routine to run, the rotor must be turning at a speed less than 500 rpm. While the rotor is spinning, click the “Calibrate” button, and the UI will freeze while the calibration routine runs. Once the calibration routine has completed, the UI will return to normal operation.
Resetting Position
The ‘Reset Position’ button allows the user to set the current rotor position as the 0 index for the encoder. The new position becomes the absolute reference for all subsequent position measurements.
Resetting Errors
The ‘Reset Errors’ button allows the user to reset all the error indicators back to green status.
Battery Mode Evaluation
The NCS32100 allows the user to evaluate the low power battery mode scenario. In normal operation, the NCS32100 is supplied by 3.3 − 5 V on the VCC pin. If the VCC supply is lost during operation, then the multi−turn count can be maintained through a power outage by using the backup battery pin. On the evaluation board, the backup battery pin is connected to an adjustable regulator. VCC can be disconnected while still leaving the battery voltage supplied. SW1 will disconnect the VCC supply.
With no VCC, the master will not be able to communicate with the NCS32100 as the RS485 interface will be powered down, however, the NCS32100 will continue to track the turns count even though changes to the turns count will not be updated to the master while VCC is not powered. If the J300 VCC jumper is re−installed, then VCC will be restored, and the master will get the updated turns count number.
VBAT Adjustment Potentiometer
Stand−alone Sensor Evaluation
The NCS32100 evaluation board is designed so that a user can use their own master in place of the master controller on the evaluation board. They can also use the evaluation board master to communicate with a separated sensor module that can be connected to a motor or system shaft with a coupler using the provided mounting holes.
The evaluation board is divided into 2 parts, with a perforation between the NCS32100 and PCB sensor module, and the master controller circuitry. There are surface mount pads on the back of the NCS32100 module that can be used to connect to an external master.
Encoder Module Portion of the Evaluation Board
The VCC, VBAT, VDDIO, RS485+, RS485−, and GND pins are available for connection. The complete NCS32100 module can be separated from the on−board master circuitry by snapping the board along the perforation. Once the sensor module portion has been separated from the master section of the board, wires can be soldered on to the back of the module using the provided pads to connect a communication cable.
The RS485 transceiver for the NCS32100 is local to the module board portion, and will handle the line drive for an externally connected cable. If an external master is connected, but the NCS32100 module is not snapped off from the rest of the board, then the following jumpers must be removed before an external master can be used.
JUMPER CONFIGURATION
| Jumper Designator | Purpose |
| J102 | VBatt connection from on−board master to NCS32100 |
| J2 | RS485+ connection to on−board master |
| J3 | RS485− connection to on−board master |
| J1 | VDDIO connection from on−board master 5 V to NCS32100 |
| J300 | VCC connection from on−board master 5 V to NCS32100 |
Rotor Fixture Dimensions
The sensor module fixture provides 4 mounting slots used for interfacing to a motor or shaft for lab evaluation. These slots allow for connection to a variety of standard motor mounts between 15 mm and 29 mm in radius. A 6 mm shaft is connected to the PCB rotor on the evaluation board. This 8 mm shaft can be coupled to an external motor for evaluation.
Performance Considerations
Although the NCS32100 evaluation board allows the user to mount the PCB sensor to an external motor, the bearing and rotor fixture are not designed for high speeds. The NCS32100 is capable of maintaining accuracy all the way up to 6,000 rpm, and will still provide position data at reduced accuracy up to 45,000 rpm, but this evaluation board is not built to exceed 2000 rpm. If evaluation at higher speeds is desired, then a fixture designed for higher speeds should be used. Users should also note that the sensor module on the evaluation board is assembled with materials that will expand / contract over temperature. End applications should take thermal expansion into account when considering end use temperature ranges.
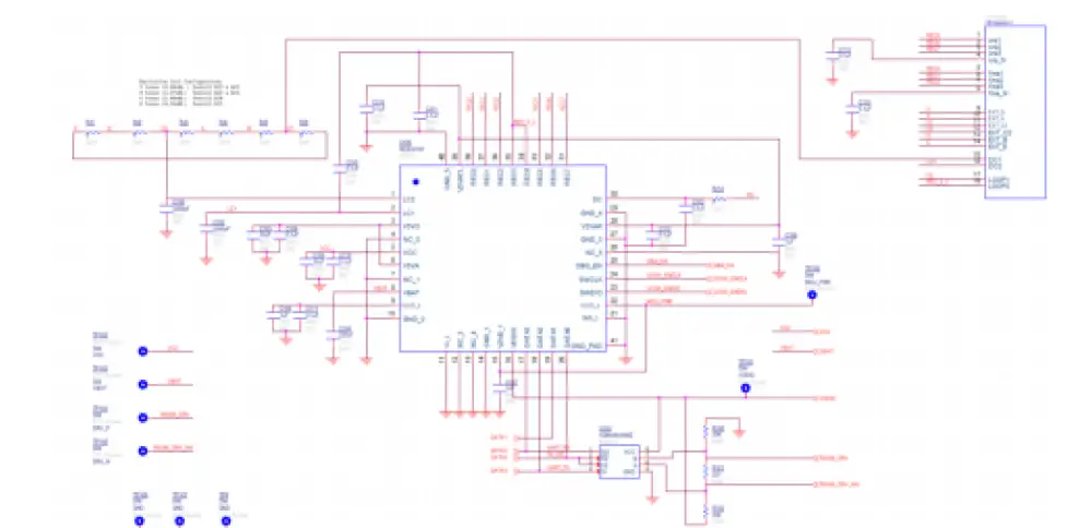
NCS32100 Application Circuit
The circuit below shows the NCS32100 application used on the NCS32100 evaluation board. This contains all circuitry on the NCS32100 sensor module that can be snapped off using the perforation. The NCS32100 only requires bypass capacitors on its supply pins, an RS485 driver (if RS485 is needed for the application), and the PCB coils that make up the stator portion of the sensor. The RJ1 through RJ6 resistor network is only used for selecting excitation coil inductances, and is not required for an end use application. For more details on the direct application of the NCS32100, please refer to the NCS32100 Reference Design Manual. The reference design manual defines supporting circuitry needs, sensor connection information, configuration details, and interface protocol details.
NCS32100 Connection Schematic
NCS32100 Evaluation Board Master Circuitry
The circuit below shows the schematics for the master controller portion of the board. This circuit is used to communicate with the NCS32100 sensor module portion of the board, and to communicate data to the Strata UI. In application, this circuitry would be replaced with the users own master controller, which would communicate with the sensor module through the RS−485 interface. J303 is a terminal block that allows the user to connect the RS485 (with GND, VBAT, and VCC) to an external cable if desired.
Master Side RS−485 Transceiver and Level Shifters
Master Controller MCU for Strata UI Interface
Collateral Viewing
Click the “Platform Content” button at the top of Strata to view system content. Collateral will be available here upon release of the NCS32100. This content always pulls from the most current documentation and allows the user to access the following documentation all in one place:
- Evaluation Board Schematic
- Evaluation Board Layout
- Evaluation Board BOM
- Test Report
- Evaluation Board Users Guide
- Block Diagram
- Demo Setup
- Part Datasheets
- NCS32100 Reference Design Manual
onsemi, , and other names, marks, and brands are registered and/or common law trademarks of Semiconductor Components Industries, LLC dba “onsemi” or its affiliates and/or subsidiaries in the United States and/or other countries. onsemi owns the rights to a number of patents, trademarks, copyrights, trade secrets, and other intellectual property. A listing of onsemi’s product/patent coverage may be accessed at www.onsemi.com/site/pdf/Patent−Marking.pdf. onsemi reserves the right to make changes at any time to any products or information herein, without notice. The information herein is provided “as−is” and onsemi makes no warranty, representation or guarantee regarding the accuracy of the information, product features, availability, functionality, or suitability of its products for any particular purpose, nor does onsemi assume any liability arising out of the application or use of any product or circuit, and specifically disclaims any and all liability, including without limitation special, consequential or incidental damages. Buyer is responsible for its products and applications using onsemi products, including compliance with all laws, regulations and safety requirements or standards, regardless of any support or applications information provided by onsemi. “Typical” parameters which may be provided in onsemi data sheets and/or specifications can and do vary in different applications and actual performance may vary over time. All operating parameters, including “Typicals” must be validated for each customer application by customer’s technical experts. onsemi does not convey any license under any of its intellectual property rights nor the rights of others. onsemi products are not designed, intended, or authorized for use as a critical component in life support systems or any FDA Class 3 medical devices or medical devices with a same or similar classification in a foreign jurisdiction or any devices intended for implantation in the human body. Should Buyer purchase or use onsemi products for any such unintended or unauthorized application, Buyer shall indemnify and hold onsemi and its officers, employees, subsidiaries, affiliates, and distributors harmless against all claims, costs, damages, and expenses, and reasonable attorney fees arising out of, directly or indirectly, any claim of personal injury or death associated with such unintended or unauthorized use, even if such claim alleges that onsemi was negligent regarding the design or manufacture of the part. onsemi is an Equal Opportunity/Affirmative Action Employer. This literature is subject to all applicable copyright laws and is not for resale in any manner.
References
Intelligent Power and Sensing Technologies | onsemi
Intelligent Power and Sensing Technologies | onsemi
Intelligent Power and Sensing Technologies | onsemi
Strata Developer Studio
Intelligent Power and Sensing Technologies | onsemi
Intelligent Power and Sensing Technologies | onsemi
Strata Developer Studio
Order Literature
NCS32100 Evaluation Board (Back)
The Strata Application will recognize the evaluation board connected via USB and will bring up the evaluation board specific user interface. (The evaluation board can be connected before or after the Strata App has been launched). Once the board is recognized, the NCS32100 Inductive

















