onsemi NCL31010 LED Driver Evaluation Kit User Manual
General
The NCL31010GEVK kit allows easy implementation and evaluation of a Power−over−Ethernet powered LED Luminaire Controller that is able to operate with an assigned power level up to 51 W.
The NCL31010REFGEVB evaluation board is based on the Complete PoE Connected LED Driver Power Solution NCL31010 (U2) with integrated PoE PD interface controller, dual synchronous step−down DC/DC converters for the main 3.3 V VDD system supply as well as an auxiliary supply VDD2 and a current mode buck DC/DC controller designed to operate as a LED driver.

Figure 1. Operational NCL31010GEVK Showing Basic Interconnections
The NCL31010REFGEVB board is designed as a PoE splitter: having a PoE−enabled Ethernet port (labeled “PoE IN”) as input while passing through the data to another Ethernet port (labeled “ETH OUT”).
The NCL31010REFGEVB reference design board is Ethernet Alliance PoE Certified and YellowDot ready
Quick Start Guide
Step 1: Mount the Arduino® Adapter Shield on the unpowered microcontroller board with Arduino UNO compatible headers.
Step 2: Configure the jumpers on the Arduino Adapter Shield. Figure 2 shows the jumper settings for a microcontroller board with Arduino UNO R3 compatible headers using PWM for Analog Dimming.

Figure 2. Jumper Settings
Step 3: Mount the NCL31010REFGEVB on the Arduino Adapter Shield (NCL31010AASGEVB).
Step 4: Connect the black Ethernet patch cable to the Ethernet connector J1 (labeled “ETH OUT”) and to the Ethernet connector on the microcontroller board.
Step 5: Connect the LED load to connector J4 (labeled “LED”) while observing the correct polarity (cf. black and red wires in the picture on the left). Ideally, the LED load has a 0.65 A to 1.4 A current rating with a 16 V to 38 V forward voltage range.
Step 6: Insert the Ethernet cable (cf. blue cable in the picture on the left) coming from the PSE in the Ethernet connector J2 (labeled “PoE IN”).
If the PSE powers up the system, the green 3V3 VDD LED should be ON and the orange MPS LED should be blinking. The status of the remaining LEDs depends on the jumper settings.
Detection
During the detection phase, NCL31010 will connect the detection resistor (R56) to VPORTP and VPORTN. The detection process can be easily corrupted by equipment − connected to the NCL31010GEVK kit or the microcontroller board − that has a not high enough impedance to earth.
If the computer system connected to the microcontroller board is not fully floating with respect to earth, it might be necessary to connect the USB cable between the computer and the microcontroller board after NCL31010REFGEVB has been detected and powered up by the PSE.
Also, when using an Electronic Load instead of a real LED module, it is generally required to connect it to LED connector J4 after NCL31010REFGEVB has been detected and powered up by the PSE.
Assigned Power
The NCL31010REFGEVB will request Class 6 during Physical Layer classification. Class 6 PDs need to take into account that they can be underpowered and eventually be assigned to Class 3 or 4.
The state of the CLASSEVENT bits in the Classification Result Register (&CRR 0x03) provides information about the power level that the PSE has assigned to the NCL31010REFGEVB during classification. See Table 1 to determine the assigned power based on the status of the CLASSEVENT bits.
Table 1. CLASSIFICATION RESULT
| CLASSEVENT Bit [1:0] | Assigned Class | Assigned Power |
| 00 | 3 | 13 W |
| 01 | 4 | 25.5 W |
| 10 | 6 | 51 W |
| 11 |
The application should always operate at or below the assigned power limit. Failure to do so will result in the PSE disconnecting the NCL31010REFGEVB
PSE Categorization
The state of the LCF bit 2 in the Classification Result Register (&CRR 0x03) provides information (retrieved during classification) about the type of PSE the NCL31010REFGEVB is connected to. See Table 2 to determine the PSE Generation based on the status of the LCF bit 2.
Table 2. PSE GENERATION
| LCF Bit 2 | PSE Categorization |
| 0 | Gen 1 (802.3af/at) PSE |
| 1 | Gen 2 (802.3bt) PSE |
The PSE Generation determines the MPS timing of the Maintain Power timer. It also indicates to a PD requesting Autoclass whether it makes sense to go to the maximum power state according to its assigned Class.
System Startup
Once its port capacitance – mainly determined by the 56 F aluminum capacitor C10 – can be considered fully charged, the 3.3 V VDD Step−Down converter of NCL31010 will start. When the 3.3 V VDD supply is ramping up, the 4.6 V Step−Down converter on the Arduino Adapter Shield powered from VPORTP will be automatically enabled next if no jumper is mounted on header P18
The operation of the 3.3 V VDD Step−Down converter of NCL31010 can be verified by the green LED (LED2) on NCL31010REFGEVB. The operation of the 4.6 V Step−Down converter can be verified by the red LED (LED2) on the Arduino Adapter Shield (NCL31010AASGEVB).
This 4.6 V supply is connected to the +5V with a series diode, so it can power the microcontroller board when the USB connection is not present. The operation of the +3.3V LDO on the microcontroller board powered from +5V can be verified by the green LED (LED1) on the Arduino Adapter Shield.
The microcontroller can check if the NCL31010 is powered by measuring the voltage on analog input pin A0, which will be 2.4 V (i.e. the NCL31010 Reference Voltage VREF) when NCL31010 is fully operational. There is a 1k series resistor (R32) on the Arduino Adaptor Shield to protect the NCL31010 VREF pin against an overcurrent in case the microcontroller would use pin A0 as a digital output. Eventually this series resistor can be shorted by solder bridge SB2 on the top side of the Arduino Adapter Shield.
Maintain Power Signature (MPS)
A PD should draw a minimum amount of current in order to prevent the PSE from removing power. The load resistor R63 – driven by the Maintain Power timer which is enable by default − was added on the bottom side of the board to make sure the load current is always sufficient and the NCL31010REFGEVB remains powered. The operation of the Maintain Power timer can be observed by the blinking of the orange MPS LED (LED4).
When the LED driver is enabled and delivers sufficient power to the LED load (above 912 mW when assigned to Class 6 or above 570 mW when underpowered), the Maintain Power timer may be disabled in order not to waste power unnecessarily. This is accomplished by writing a ‘0’ to the MPS_EN bit 7 in the Maintain Power Signature Register (&MPS 0x50). In that case, don’t forget to re−enable the Maintain Power timer when dimming the light to a low power level or when turning off the LED driver.
I2C
Communication with NCL31010 is performed via the I2C−bus on digital I/O pins D19/SCL and D18/SDA at the 7−bit address 80 (0x50), due to the 0E resistors mounted on JP13 and JP14 on NCL31010REFGEVB.
The Arduino Adapter Shield contains a Dual Supply I2C Voltage Translator (U1): FXMA2102 or FXMAR2102. When using an Arduino Uno R3 compatible micro−controller board, the VCCA supply of FXMA(R)2102 – called VDDI2C – should be connected to the IOREF pin by a jumper in the center position on header P14 on the Arduino Adapter Shield. When using a microcontroller board on which the VCCIO pin is not available, the user should alter the position of the jumper on P14 and manually select either the +3V3 pin or the +5V pin depending on the operating voltage of the microcontroller.
The Arduino Adapter Shield provides a 4.3k pull−up resistor on both SDA (R1) and SCL (R3). Eventually these pull−up resistors can be disabled by mounting a jumper on header P8. If FXMAR2102 (Device Code ‘BU’) is mounted as I2C Voltage Translator (U1) on the Arduino Adapter Shield, it provides an additional internal 10k pull−up resistor on both SDA and SCL, whereas FXMA2102 (Device Code ‘XN’) does not.
Data on the I2C−bus can be transferred at rates of up to 100 kbit/s in the Standard−mode or up to 400 kbit/s in the Fast−mode.
Standby
As mentioned before, only the 3.3 V VDD Step−Down converter of NCL31010 will start automatically. The 5 V VDD2 regulator is enabled when the VDD2_EN bit 0 in the Control Register (&CTRL 0x04) is set. The operation of the 5 V VDD2 Step−Down converter can be verified by the red LED (LED1) on the NCL31010 REFerence design board. The 5 V VDD2 supply is available on the POWER_OUT connector/header P7 (labeled ‘VDD2’) on the Arduino Adapter Shield.
The Metrology block is enabled when the DIAG_EN bit 2 in the Control Register (&CTRL 0x04) is set.
Power Delay
Initially – i.e. during the first 80 ms – a PoE powered system should operate with a power level below 13 W regardless of the assigned power level. Therefore, it is recommended not to enable the LED Driver too soon. Note that it will typically take around 35 ms to charge the port capacitance on NCL31010REFGEVB to the PSE voltage. So, waiting at least 60 ms to enable the LED driver should be sufficient.
LED Driver
The LED driver is enabled when the LED_EN bit 1 in the Control Register (&CTRL 0x04) is set. The LED driver will regulate the LED current based on the voltage on its DIM pin when digital output pin ~D6 (leading to its PWM pin) is high and the IDIM_EN bit 7 in the LED Internal DIM Control Register (&INTDIM 0x40) is cleared.
The LED current sense resistor on NCL31010REFGEVB is made by the parallel connection of 220 m (R61) and 1 (R62), resulting in an equivalent LED current sense resistor of 180.3 m. Therefore, the relationship between the LED current (in A) and the DIM pin voltage (in V) is given by the formula below:

It is advised to keep the DIM pin voltage between 0.2 V and 2.052 V for a dimming range from 0% to 100%. When modulating the LED current at a frequency beyond human perception, the range can be temporarily extended to around 2.33 V. Do NOT apply any voltages higher than VREF (2.4 V) on the DIM pin of NCL31010 when the LED driver is enabled and regulating the LED current based on the DIM pin voltage
In general, a microcontroller can use two types of peripherals to generate an analog output to control the DIM pin voltage for analog dimming:
- a Digital−to−Analog Converter (DAC)
- a Timer generating a PWM wave
These two analog dimming methods will be described in further detail in the following two sections.
Analog Dimming – DAC to VDIM
If available within the microcontroller, the easiest way to implement Analog Dimming is to use a Digital−to−Analog Converter (DAC). When using the DAC for Analog Dimming, put the jumper on header P15 in the right position. The analog dimming voltage can be routed to connector/header P13 (labeled “DAC”) on the Arduino Adapter Shield with an additional wire. For some microcontroller boards (e.g. STM32 Nucleo) it is also possible to route the analog dimming voltage on pin D13 or pin A2 of the Arduino Headers. The position of the jumper on header P12 determines the selection of the analog input on the Arduino Adapter Shield: the right position selects D13, the left position selects A2 and the center position selects connector/header P13
The table below shows the relationship between the DAC value, the DIM voltage and the LED current when using a 12−Bit DAC with a 3.3 V Reference.
Table 3. ANALOG DIMMING VIA A 12−BIT 3.3 V DAC
| DAC Value Bit [11:0] | VDIM (V) | ILED (mA) |
| 2547 | 2.052 | 1400 |
| 1891 | 1.524 | 1000 |
| 1398 | 1.126 | 700 |
| 1070 | 0.862 | 500 |
| 824 | 0.664 | 350 |
| 660 | 0.532 | 250 |
| 537 | 0.433 | 175 |
| 268 | 0.216 | 11.3 |
| 255 | 0.205 | 3.36 |
When modulating the DAC voltage at a frequency beyond human perception, it is possible to transmit data using visible light as a carrier. E.g. altering the DAC so that the DIM voltage increases/decreases with 0.215 V will result in a 163 mA increase/decrease of the LED current.
It is possible to adjust the DAC voltage with a resistor divider by shorting solder bridge SB1 on the bottom side of the Arduino Adaptor Shield. This resistor divider would scale down the DAC voltage with a factor 26/33 (a 3.3 V DAC range is converted into a 2.6 V range) and load the DAC with 4.95 k.
When developing your own system, it is recommended to connect the VREF pin of NCL31010 to the Reference input of the DAC.
Analog Dimming – PWM to VDIM
The most general way to implement Analog Dimming is to use a lowpass filtered PWM wave as even the simplest microcontrollers contain multiple timers. When using a Timer generated PWM wave for Analog Dimming, put the jumper on header P15 in the left position. On the Arduino Adapter Shield, the PWM wave on digital output pin ~D9 is first converted to a 2.4 V level digital signal by buffer (U7) − supplied by the NCL31010 Reference Voltage VREF − and then filtered before it is going to the NCL31010 DIM pin. The filter can be approximated by a 7.23 Hz first order lowpass filter (time constant R10⋅C1). It is advised to use a PWM frequency of at least 1 kHz. The relationship between the DIM pin voltage (in V) and the PWM Duty Cycle (in %) is given by the formula below:

The table below shows the LED current and the DIM voltage corresponding to some specific PWM duty cycle values.
Table 4. ANALOG DIMMING VIA PWM
| PWM Duty Cycle (%) | VDIM (V) | ILED (mA) |
| 85.5 | 2.052 | 1400 |
| 63.48 | 1.524 | 1000 |
| 46.93 | 1.126 | 700 |
| 35.92 | 0.862 | 500 |
| 27.66 | 0.664 | 350 |
| 22.16 | 0.532 | 250 |
| 18.03 | 0.433 | 175 |
| 9 | 0.216 | 11.3 |
| 8.56 | 0.205 | 3.36 |
When modulating the duty cycle of a second Timer at a frequency beyond human perception, it is also possible to transmit data using visible light as a carrier. The PWM wave generated by this second Timer is filtered and injected in the DIM interface circuit through an AC−coupling capacitor (C3) on the Arduino Adapter Shield. When using this second Timer for transmitting data, make sure the jumper on header P16 is in the right position.
On the Arduino Adapter Shield, the PWM wave on digital output pin ~D5 is first converted to a 3.3 V level digital signal by buffer (U9) and then bandpass filtered and scaled down with a factor 0.261 before it is going to the NCL31010 DIM pin. It is advised to use a PWM frequency of at least 500 kHz on digital pin ~D5 to keep the ripple on the NCL31010 DIM pin at a reasonable level.
The relationship between the AC DIM pin voltage (in V) on NCL31010 and the AC PWM Duty Cycle (in %) on pin ~D5 is given by the formula below:

NTC
The temperature sensor on the LED module – if available − can be connected to NCL31010REFGEVB on connector J6 (labeled NTC).
Interrupt
When an interrupt is triggered in NCL31010, its INTB will be pulled low. The microcontroller can read the status of INTB on digital input pin D2 if it enables the internal pull−up on this input.
The occurrence of an interrupt can be verified by the red LED (LED3) on the NCL31010REFGEVB. Whether this LED remains on until the status transition registers have been read or is only pulsed briefly depends on the INTCFG bit 7 in the Control Register (&CTRL 0x04).
Warm Reboot
The NCL31010 has an internal DIM DAC that can be used to maintain the programmed light output while updating the microcontroller firmware. The LED Driver will regulate the LED current based on the internal DIM DAC value when digital output pin ~D6 (leading to its PWM pin) is kept high and the IDIM_EN bit 7 in the LED Internal DIM Control Register (&INTDIM 0x40) is set. The LED currents corresponding to some internal 7−Bit DIM DAC values – set by the lower 7 bits of the LED Internal DIM Control Register (&INTDIM 0x40) − are given in Table 5.
Table 5. INTERNAL DIM
| INTDIM Bit [6:0] | ILED (mA) |
| 108 | 1393 |
| 80 | 996 |
| 59 | 699 |
| 45 | 500 |
| 34 | 344 |
| 27 | 245 |
| 22 | 174 |
| 11 | 18 |
| 10 | 4 |
Advanced Powering Options
As mentioned before, the Arduino Adapter Shield has an on−board 4.6 V DC/DC converter that can be used to power the microcontroller board if no jumper is mounted on header P18. This allows the complete system to be powered by Power−over−Ethernet.
This 4.6 V supply is connected to the +5V with a series diode, so the USB voltage – if present as well − will have higher priority.
If one prefers to only power the microcontroller board over its USB port, one can disable the 4.6 V converter on the Arduino Adapter Shield by placing a jumper on header P18 or by mounting a 0E jumper on position R53 on the bottom side of the Arduino Adapter Shield.
If the microcontroller is programmed to enable the VDD2 regulator and if a jumper is placed header P17, it is possible to power the microcontroller board from the 5 V VDD2 supply after it was powered from the 4.6 V supply initially during system startup. Then initially no jumper should be mounted on header P18, but − once the VDD2 regulator has taken over − one can mount a jumper on header P18 to disable the 4.6 V supply afterwards. Instead of mounting a jumper on header P17 it is also possible to short solder bridge SB3 on the bottom side of the Arduino Adapter Shield.
Finally, microcontroller boards with 3.3 V operating voltage that consume less than 125 mA on the 3.3 V supply can be powered directly from the NCL31010 3.3V VDD regulator by mounting a 0E jumper on position R41 on the bottom side of the Arduino Adapter Shield. This will generally require hardware modifications to be performed on the microcontroller board as well.
When developing your own system, the microcontroller as well as the Ethernet PHY incorporating a voltage mode line driver should be powered from the NCL31010 3.3V VDD regulator.
Requested Power
As mentioned before, the NCL31010REFGEVB will request Class 6 during Physical Layer classification. If a lower Class or power level is preferred, resistor R59 (“CLB”) and/or resistor R57 (“CLA”) should be changed; both resistors are located on the bottom side. See the NCL31010 datasheet for the nominal resistance values.
The Class the PD is actually assigned to is always limited to the requested Class.
Autoclass
The NCL31010REFGEVB will by default not request Autoclass during Physical Layer classification. If the PD should request Autoclass, remove 0E resistor R60 on the top side.
LED Current/Power
NCL31010REFGEVB is optimized for 0.65 A to 1.4 A LED loads, but can easily support lower and higher current LED loads when changing the LED current sense resistor (R61//R62) and the LED Buck Inductor (L6).
For higher current LED loads, it might be necessary to mount an additional input capacitor (C56), and to lower the switching frequency through the LED Frequency Control Register (&LEDFC 0x41) as well as to alter the Top Mosfet (Q6).
The board facilitates the design of applications up to 90 W.
ST NUCLEO−F207ZG – PWM to VDIM
The STM32 Nucleo−F207ZG development board − based on the STM32F207 Cortex−M3 microcontroller with 10/100 Ethernet MAC − has a 3.3 V operating voltage and an Arduino Uno R3 compatible interface.
The connection to the on−board PHY LAN8742A is via a Reduced Media−Independent Interface (RMII).
The Microchip LAN8742A is a 10BASE−T/100BASE−TX Ethernet physical layer transceiver incorporating current−mode transmit drivers.

Figure 3. Operational NCL31010GEVK on NUCLEO−F207ZG using PWM for Analog Dimming
The user can remove the jumper from JP3 on the Nucleo−F207ZG to make sure the Nucleo−F207ZG only gets powered from Power−over−Ethernet. Likewise, the user could mount jumpers in the center position of JP3 on the Nucleo−F207ZG and on P18 on the Arduino Adapter Shield to make sure the Nucleo−F207ZG only gets powered from the USB ST−Link.
Don’t forget to mount the jumpers on both JP6 (CRS_DV) and JP7 (TXD1) of Nucleo−F207ZG when using Ethernet. The timer(s) within STM32F207 that can be used to control the NCL31010 DIM pin are listed in Table 6. When using a second Timer for transmitting data, make sure the jumper on header P16 is changed to the right position.
Table 6. STM32F207 CONFIGURATION USING PWM FOR ANALOG DIMMING
| UNO R3 Pin | NCL31010 Pin Name | STM32F207ZG | |||
| Pin Name | Signal | Peripheral | Function | ||
| SCL | SCL | PB8 | I2C1_SCL | I2C interface 1 | Serial Clock Line |
| SDA | SDA | PB9 | I2C1_SDA | Serial Data Line | |
| ~D9 | DIM (DC) | PD15 | TIM4_CH4 (OC4) | general purpose Timer 4 | Output Compare channel 4 |
| ~D6 | PWM | PE9 | TIM1_CH1 (OC1) | advanced−control Timer 1 | Output Compare channel 1 |
| ~D5 | DIM (AC) | PE11 | TIM1_CH2 (OC2) | advanced−control Timer 1 | Output Compare channel 2 |
| D2 | INTB | PF15 | EXTI15 | (External Interrupt/event Controller) | EXTernal Interrupt line 15 interrupt |
| A0 | VREF | PA3 | ADC123_IN3 | Analog−to−Digital Converter 1,2,3 | analog INput channel 3 |
ST NUCLEO−F207ZG – DAC to VDIM
The STM32 Nucleo−F207ZG development board − based on the STM32F207 Cortex−M3 microcontroller with 10/100 Ethernet MAC − has a 3.3 V operating voltage and an Arduino Uno R3 compatible interface. The connection to the on−board PHY LAN8742A is via a Reduced Media−Independent Interface (RMII). The Microchip LAN8742A is a 10BASE−T/100BASE−TX Ethernet physical layer transceiver incorporating current−mode transmit drivers.

Figure 4. Operational NCL31010GEVK on NUCLEO−F207ZG using a DAC for Analog Dimming
The user can remove the jumper from JP3 on the Nucleo−F207ZG to make sure the Nucleo−F207ZG only gets powered from Power−over−Ethernet. Likewise, the user could mount jumpers in the center position of JP3 on the Nucleo−F207ZG and on P18 on the Arduino Adapter Shield to make sure the Nucleo−F207ZG only gets powered from the USB ST−Link.
Don’t forget to mount the jumpers on both JP6 (CRS_DV) and JP7 (TXD1) of Nucleo−F207ZG when using Ethernet.
The reference input of the DAC is the VREF+ pin, which is hard wired to the VDDA pin and connected to the +3.3V supply through a bead on the Nucleo−F207ZG.
When developing your own system, it is recommended to connect the VREF+ pin of STM32F207 to the VREF pin of NCL31010.
Table 7. STM32F207 CONFIGURATION USING A DAC FOR ANALOG DIMMING
| UNO R3 Pin | NCL31010 Pin Name | STM32F207ZG | |||
| Pin Name | Signal | Peripheral | Function | ||
| SCL | SCL | PB8 | I2C1_SCL | I2C interface 1 | Serial Clock Line |
| SDA | SDA | PB9 | I2C1_SDA | Serial Data Line | |
| ~D13 | DIM | PA5 | DAC_OUT2 | Digital−to−Analog Converter | analog OUTput channel 2 |
| ~D6 | PWM | PE9 | TIM1_CH1 (OC1) | advanced−control Timer 1 | Output Compare channel 1 |
| D2 | INTB | PF15 | EXTI15 | (External Interrupt/event Controller) | EXTernal Interrupt line 15 interrupt |
| A0 | VREF | PA3 | ADC123_IN3 | Analog−to−Digital Converter 1,2,3 | analog INput channel 3 |
Microchip SAM E54 Curiosity Ultra − PWM to VDIM
The SAM E54 Curiosity Ultra development kit − based on the ATSAME54P20A Cortex−M4F microcontroller with 10/100 Ethernet MAC − has a 3.3 V operating voltage and an Arduino Uno R3 compatible interface.
The connection to the KSZ8061 PHY Daughter Board is via a Reduced Media−Independent Interface (RMII).
The Microchip KSZ8061 is a 10BASE−T/100BASE−TX Ethernet physical layer transceiver incorporating voltage−mode transmit drivers and on−chip terminations.

Figure 5. Operational NCL31010GEVK on SAM E54 Curiosity Ultra using PWM for Analog Dimming
The development board has a Serial EEPROM and a Temp Sensor connected to the I2C bus which is shared with the MDC/MDIO Management Interface of the PHY. The development kit provides a 1k pull−up resistor on SCL and an equivalent 500 pull−up resistor on SDA. Therefore, it is recommended to disable the pull−ups on the Arduino Adapter Shield by mounting a jumper on P8. The timer(s) within ATSAME54 that can be used to control the NCL31010 DIM pin are listed in Table 8.
When using a second Timer for transmitting data, make sure the jumper on header P16 is changed to the right position.
Table 8. ATSAME54 CONFIGURATION USING PWM FOR ANALOG DIMMING
| UNO R3 Pin | NCL31010 Pin Name | ATSAME54P20A | |||
| Pin Name | Signal | Peripheral | Function | ||
| SCL | SCL | PD08 | SERCOM6/PAD[1] | SERial COMmunication interface 6 | Serial Clock Line |
| SDA | SDA | PD09 | SERCOM6/PAD[0] | Serial Data Line | |
| ~D9 | DIM (DC) | PB16 | TC6/WO[0] | basic Timer Counter 6 | Waveform Output 0 |
| TCC3/WO[0] | Timer Counter Control 3 | compare channel 0 Waveform Output | |||
| ~D6 | PWM | PB15 | TC5/WO[1] | basic Timer Counter 5 | Waveform Output 1 |
| TCC4/WO[1] | Timer Counter Control 4 | compare channel 1 Waveform Output | |||
| ~D5 | DIM (AC) | PB14 | TC5/WO[0] | basic Timer Counter 5 | Waveform Output 0 |
| TCC4/WO[0] | Timer Counter Control 4 | compare channel 0 Waveform Output | |||
| D2 | INTB | PD10 | EIC/EXTINT[5] | External Interrupt Controller | External Interrupt pin 5 |
| A0 | VREF | PA03 | ADC0/AIN[1] | Analog−to−Digital Converter 0 | Analog INput channel 1 |
Microchip SAM E54 Curiosity Ultra – DAC to VDIM
The SAM E54 Curiosity Ultra development kit − based on the ATSAME54P20A Cortex−M4F microcontroller with 10/100 Ethernet MAC − has a 3.3 V operating voltage and an Arduino Uno R3 compatible interface.
The connection to the KSZ8061 PHY Daughter Board is via a Reduced Media−Independent Interface (RMII).
The Microchip KSZ8061 is a 10BASE−T/100BASE−TX Ethernet physical layer transceiver incorporating voltage−mode transmit drivers and on−chip terminations.

Figure 6. Operational NCL31010GEVK on SAM E54 Curiosity Ultra using a DAC for Analog Dimming
The development board has a Serial EEPROM and a Temp Sensor connected to the I2C bus which is shared with the MDC/MDIO Management Interface of the PHY. The development kit provides a 1k pull−up resistor on SCL and an equivalent 500 pull−up resistor on SDA. Therefore, it is recommended to disable the pull−ups on the Arduino Adapter Shield by mounting a jumper on P8. An additional wire is required to connect the DAC output on DAC_OUT to P13 on the Arduino Adapter Shield. The reference input of the DAC can be either the VDDANA pin, which is connected to the +3.3V supply through a bead, or the 2.4 V or 2.5 V INTREF.
When developing your own system, it is recommended to connect the VREF pin of NCL31010 to an Ext ref input.
Table 9. ATSAME54 CONFIGURATION USING A DAC FOR ANALOG DIMMING
| UNO R3 Pin | DAC_OUT Pin | NCL31010 Pin Name | ATSAME54P20A | |||
| Pin Name | Signal | Peripheral | Function | |||
| SCL | — | SCL | PD08 | SERCOM6/PAD[1] | SERial COMmunication interface 6 | Serial Clock Line |
| SDA | — | SDA | PD09 | SERCOM6/PAD[0] | Serial Data Line | |
| ~D6 | — | PWM | PB15 | TC5/WO[1] | basic Timer Counter 5 | Waveform Output 1 |
| — | TCC4/WO[1] | Timer Counter Control 4 | compare channel 1 Waveform Output | |||
| D2 | — | INTB | PD10 | EIC/EXTINT[5] | External Interrupt Controller | External Interrupt pin 5 |
| A0 | — | VREF | PA03 | ADC0/AIN[1] | Analog−to−Digital Converter 0 | Analog INput channel 1 |
| — | DAC0 | DIM | PA02 | DAC/VOUT[0] | Digital−to−Analog Converter | analog Voltage OUTput 0 |
| — | DAC1 | PA05 | DAC/VOUT[1] | Digital−to−Analog Converter | analog Voltage OUTput 1 | |
Arduino Uno − PWM to VDIM
Both the Arduino Uno Rev3 SMD and the Arduino Uno Rev3 boards are based on the ATmega328P AVR microcontroller and have a 5 V operating voltage.
The connection to the Arduino Ethernet Shield 2 is via the Serial Peripheral Interface (SPI) over the ICSP Header (Clock and Data) and the Arduino Interface (/SS).
The Arduino Ethernet Shield 2 is based on the WIZnet W5500 Ethernet chip that incorporates current−mode transmit drivers and provides a network (IP) stack capable of both TCP and UDP.

Figure 7. Operational NCL31010GEVK on Arduino UNO R3 and Arduino Ethernet Shield 2
The Arduino Ethernet Shield 2 generates an internal +3V3 supply from +5V with NX1117CE33Z (IC2) to power the W5500 Ethernet chip (IC6). The dropout voltage of this regulator is rather high (around 1 V Typ). When the system is powered by the converter on the Arduino Adaptor Shield, the voltage on the +5V rail will be around 4.3 V and it is recommended to check to if the +3V3 supply on Arduino Ethernet Shield 2 doesn’t drop below the W5500 Minimum Supply Voltage: i.e. 2.93 V. The timer(s) within ATmega328P that can be used to control the NCL31010 DIM pin are listed in Table 10.
When using a second Timer for transmitting data, make sure the jumper on header P16 is changed to the right position.
Table 10. ATmega328P CONFIGURATION
| UNO R3 Pin | NCL31010 Pin Name | ATmega328P | |||
| Pin Name | Signal | Peripheral | Function | ||
| SCL | SCL | PC5 | SCL | 2−wire Serial Interface (TWI) | Serial Clock Line |
| SDA | SDA | PC4 | SDA | Serial Data Line | |
| ~D9 | DIM (DC) | PB1 | OC1A | 16−bit Timer/Counter1 | Output Compare match A output |
| ~D6 | PWM | PD6 | OC0A | 8−bit Timer/Counter0 | Output Compare match A output |
| ~D5 | DIM (AC) | PD5 | OC0B | 8−bit Timer/Counter0 | Output Compare match B output |
| D2 | INTB | PD2 | INT0 | external INTerrupt 0 input | |
| PCINT18 | Pin Change INTerrupt 18 | ||||
| A0 | VREF | PC0 | ADC0 | Analog−to−Digital Converter | input channel 0 |

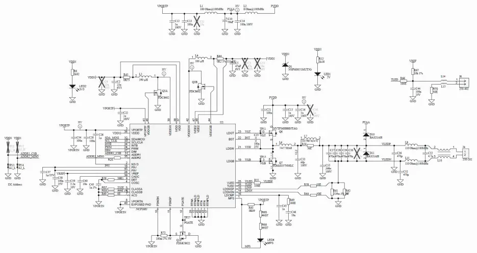
Figure 8. Schematic Diagram NCL31010REFGEVB − NCL31010



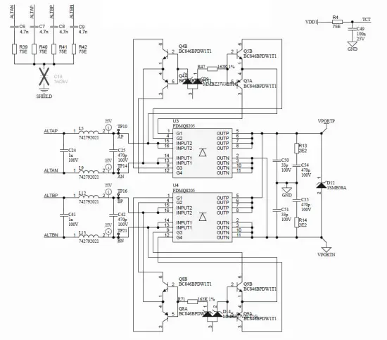
Figure 9. Schematic Diagram NCL31010REFGEVB − PoE Input and Adapter Shield Interface

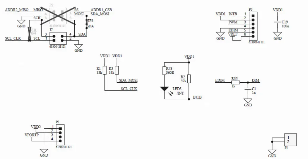
Figure 10. Schematic Diagram NCL31010 Arduino Adapter Shield
ARDUINO is a registered trademark of Arduino SA.
YellowDot is a trademark of Signify Holding B.V.
All other brand names and product names appearing in this document are registered trademarks or trademarks of their respective holders.
onsemi, , and other names, marks, and brands are registered and/or common law trademarks of Semiconductor Components Industries, LLC dba “onsemi” or its affiliates and/or subsidiaries in the United States and/or other countries. onsemi owns the rights to a number of patents, trademarks, copyrights, trade secrets, and other intellectual property. A listing of onsemi’s product/patent coverage may be accessed at www.onsemi.com/site/pdf/Patent−Marking.pdf. onsemi is an Equal Opportunity/Affirmative Action Employer. This literature is subject to all applicable copyright laws and is not for resale in any manner.
The evaluation board/kit (research and development board/kit) (hereinafter the “board”) is not a finished product and is not available for sale to consumers. The board is only intended for research, development, demonstration and evaluation purposes and will only be used in laboratory/development areas by persons with an engineering/technical training and familiar with the risks associated with handling electrical/mechanical components, systems and subsystems. This person assumes full responsibility/liability for proper and safe handling. Any other use, resale or redistribution for any other purpose is strictly prohibited.
THE BOARD IS PROVIDED BY ONSEMI TO YOU “AS IS” AND WITHOUT ANY REPRESENTATIONS OR WARRANTIES WHATSOEVER. WITHOUT LIMITING THE FOREGOING, ONSEMI (AND ITS LICENSORS/SUPPLIERS) HEREBY DISCLAIMS ANY AND ALL REPRESENTATIONS AND WARRANTIES IN RELATION TO THE BOARD, ANY MODIFICATIONS, OR THIS AGREEMENT, WHETHER EXPRESS, IMPLIED, STATUTORY OR OTHERWISE, INCLUDING WITHOUT LIMITATION ANY AND ALL REPRESENTATIONS AND WARRANTIES OF MERCHANTABILITY, FITNESS FOR A PARTICULAR PURPOSE, TITLE, NON−INFRINGEMENT, AND THOSE ARISING FROM A COURSE OF DEALING, TRADE USAGE, TRADE CUSTOM OR TRADE PRACTICE.
onsemi reserves the right to make changes without further notice to any board.
You are responsible for determining whether the board will be suitable for your intended use or application or will achieve your intended results. Prior to using or distributing any systems that have been evaluated, designed or tested using the board, you agree to test and validate your design to confirm the functionality for your application. Any technical, applications or design information or advice, quality characterization, reliability data or other services provided by onsemi shall not constitute any representation or warranty by onsemi, and no additional obligations or liabilities shall arise from onsemi having provided such information or services. onsemi products including the boards are not designed, intended, or authorized for use in life support systems, or any FDA Class 3 medical devices or medical devices with a similar or equivalent classification in a foreign jurisdiction, or any devices intended for implantation in the human body. You agree to indemnify, defend and hold harmless onsemi, its directors, officers, employees, representatives, agents, subsidiaries, affiliates, distributors, and assigns, against any and all liabilities, losses, costs, damages, judgments, and expenses, arising out of any claim, demand, investigation, lawsuit, regulatory action or cause of action arising out of or associated with any unauthorized use, even if such claim alleges that onsemi was negligent regarding the design or manufacture of any products and/or the board.
This evaluation board/kit does not fall within the scope of the European Union directives regarding electromagnetic compatibility, restricted substances (RoHS), recycling (WEEE), FCC, CE or UL, and may not meet the technical requirements of these or other related directives.
FCC WARNING – This evaluation board/kit is intended for use for engineering development, demonstration, or evaluation purposes only and is not considered by onsemi to be a finished end product fit for general consumer use. It may generate, use, or radiate radio frequency energy and has not been tested for compliance with the limits of computing devices pursuant to part 15 of FCC rules, which are designed to provide reasonable protection against radio frequency interference. Operation of this equipment may cause interference with radio communications, in which case the user shall be responsible, at its expense, to take whatever measures may be required to correct this interference.
onsemi does not convey any license under its patent rights nor the rights of others.
LIMITATIONS OF LIABILITY: onsemi shall not be liable for any special, consequential, incidental, indirect or punitive damages, including, but not limited to the costs of requalification, delay, loss of profits or goodwill, arising out of or in connection with the board, even if onsemi is advised of the possibility of such damages. In no event shall onsemi’s aggregate liability from any obligation arising out of or in connection with the board, under any theory of liability, exceed the purchase price paid for the board, if any.
The board is provided to you subject to the license and other terms per onsemi’s standard terms and conditions of sale. For more information and documentation, please visit www.onsemi.com.
PUBLICATION ORDERING INFORMATION
LITERATURE FULFILLMENT:
Email Requests to: [email protected] onsemi Website: www.onsemi.com
TECHNICAL SUPPORT
North American Technical Support:
Voice Mail: 1 800−282−9855 Toll Free USA/Canada
Phone: 011 421 33 790 2910
Europe, Middle East and Africa Technical Support:
Phone: 00421 33 790 2910
For additional information, please contact your local Sales Representative


















