Genmax GM3300i Digital Small 3000/3300W Inverter Generator

California Proposition 65 Warning
The engine exhaust from this product contains chemicals known to the state of California to cause cancer, birth defects or other reproductive harm.
California Proposition 65 Warning
Certain components in this product and its related accessories contain chemicals known to the state of California to cause cancer, birth defects or other reproductive harm. Wash hands after handling.
DISCLAIMERS:
All information, illustrations and specifications in this manual are based on the latest information available at the time of publishing. The illustrations used in this manual are intended as representative reference views only. Moreover, because of our continuous product improvement policy, we may modify information, illustrations and/or specifications to explain and/or exemplify a product, service or maintenance improvement. We reserve the right to make any change at any time without notice. Some images may vary depending upon which model is shown.
ALL RIGHTS RESERVED:
No part of this publication may be reproduced or used in any form by any means -graphic, electronic or mechanical, including photocopying, recording, taping or information storage and retrieval systems without the written permission of CHONGQING DINKING POWER MACHINERY CO., LTD
DANGER
This manual contains important instructions for operating this inverter generator. For your safety and the safety of others, be sure to read this manual thoroughly before operating the generator. Failure to properly follow all instructions and precautions can cause you and others to be seriously hurt or killed.
TECHNICAL SPECIFICATIONS

NEUTRAL FLOATING
For portable generators where the neutral is floating, the operator’s manual shall include the following wording or equivalent:
The portable generator stator winding is isolated from the frame and from the AC receptacle ground pin, and Electrical devices that require a connection between one conductor pin and the grounded receptacle pin may not function properly.
LIMITED WARRANTY
- DURATION: One (1) year from the date of purchase by the original purchaser ( retail customer) on products used solely for consumer applications; if a product is used for business, commercial, or industrial applicant ions, the warranty per iod will be limited to ninety (90) days from the date of purchase.
- WHO GIVES THIS WARRANTY (WARRANTOR): CHONGQING DINKING POWER MACHINERY CO., LTD
- WHO RECEIVES THIS WARRANTY(PURCHASER):
The original purchaser (other than for purposes of resale) of the Genmax s inverter. - WHAT PRODUCTS ARE COVERED BY THIS WARRANTY
Any portable generator supplied or manufactured by Warrantor. - WHAT IS COVERED UNDER THIS WARRANTY
Substantial defects on material and workmanship which ocCur within the durat ion of the warranty period.
6. WHAT 1S NOT COVERED UNDER THIS WARRANTY:
A. ransportation c hanges tor s ending the product to Warrantor or Its authornzed service representative tor
warranty service, or tor shipping repaired or replacement products back to the customer, these charges must be borne by the Customer.
Damages caused by abuse, accident, shipping, misuse, Overloading, modification, and the effects of Corrosion, erosion and normal wear and tea.
C. Warranty is voided if the customer fails to install, maintain and operate the product in accordance with the instructions and recommendations set forth in the owner’s manual(s), or if the product is used asS rental equipment. Pre-delivery service, i.e. assembly, oil or lubricants, and adjustment.
E. ltems or service that are normally required to maintain the product, i.e. lubricants and filters. Warrantor will not pay tor repairs or adjustments to the product, or for any costs or labour, performed without Warrantor’s prior authorization. - EXCLUSIONS AND LIMITATIONS: Warrantor makes no other warranty of any kind, express or implied. Implied warranties, including warranties of merchantability and of fitness for a particular purpose, are hereby disclaimed. This warranty service described above is the exclusive remedy under this warranty; liability for incidental and consequential damages is excluded to the extent permitted by law.
- RESPONSIBILITIES OF PURCHASER UNDER THIS WARRANTY:
A. The purchaser must provide dated proof of purchase and must notify Warrantor within the warranty penod.
B. Deliver or ship the serviced generator or component to the nearest Warrantor’s authorized service representative. Freight costs, if any, must be norne by the purchaser. - HAVE QUESTIONS?
Email: [email protected]
Phone: 866-960-2920
WARRANTY CARD
- PERSONAL INFORMATION
- INVERTER INFORMATION
- Name:
- Model Number:
- Street Address:
- Serial Number:
- City, State, ZIP:
- Date Purchased:
- Country
- Purchased From:
- Phone Number
- E-Mail:
SAFETY DEFINITIONS
- The words DANGER, WARNING, CAUTION and
- NOTICE are used throughout this manual to highlight important information. Be certain that the meanings of these alerts are known to all who work on or near the equipment.
- This safety alert symbol appears with most safety statements. It means attention, become alert, your safety is involved! Please read and abide by the message that follows the safety alerts symbol.
- DANGER
Indicates a hazardous situation which, if not avoided, will result in death or serious injury. - WARNING
Indicates a hazardous situation which, if not avoided, could result in death or serious injury. - CAUTION
Indicates a hazardous situation which, if not avoided, cOuld result in minor or moderate injury. - NOTICE
Indicates a situation which can cause damage to the generator, personal property and/or the environment, or cause the equipment to operate improperly. - WARNING
The connection of the product to a building’s electrical system is not applicable. - NOTE: Indicates a procedure, practice, or condition that should be followed in order for the generator to function in the manner intended.
SAFETY SYMBOL DEFINITIONS
Symbol/Description
- Safety Alert Symbol
- Asphyxiation Hazard
- Burn Hazard
- Burst/Pressure Hazard
- Don’t leave tools in the area
- Electrical Shock Hazard
- Explosion Hazard
- Fire Hazard
- Lifting Hazard
- Pinch-Point Hazard
- Read the Manufacturer’s Instructions
- Read Safety Messages Before Proceeding
- Wear Personal Protective Equipment (PPE)
SAFETY
GENERAL SAFETY RULES
DANGER
Never use the inverter in a location that is wet or damp. Never expose the inverter to rain, snow, water spray, or standing water while in use. Protect the inverter from all hazardous weather conditions. Moisture or ice can cause a short circuit or other malfunction in the electrical circuit.
Never operate the inverter in an enclosed area. Engine exhaust contains carbon monoxide. Only operate the inverter outside and away from windows, doors, and vents.
WARNING
- The voltage produced by the inverter could result in death or serious injury.
- Never operate the inverter in rain or a flood plain unless proper precautions are taken to avoid
- being subject to rain or a flood.
- Never use worn or damaged extension cords.
- Always have a licensed electrician connect the inverter to the utility circuit.
- Never touch an operating inverter if the inverter is wet or it you have wet hands.
- Never operate the inverter in highly conductive areas such as around metal decking or steel works.
- Always use grounded extension cords. Always use three-wire or double-insulated power tools.
- Never touch live terminals or bare wires while the inverter is operating.
- Be sure the inverter is properly grounded before operating.
WARNING
- Gasoline and gasoline vapors are extremely flammable and explosive under certain conditions.
- Always refuel the generator outdoors, in a well-ventilated area.
- Never remove the fuel cap with the engine running.
- Never refuel the inverter while the engine is running. Always turn the engine off and allow the
- generator to cool before refueling.
- Only fill the fuel tank with gasoline.
- Keep sparks, open flames, or other forms of ignition (such as match, cigarette, static electric source) away when refueling.
- Never overfill the fuel tank. Leave room for fuel to expand. Overfilling the fuel tank can result in a sudden overflow of gasoline and result in spilled gasoline coming in contact with HOT Surfaces.
- Spilled fuel can ignite. If fuel is spilled on the inverter, wipe up any spills immediately. Dispose of the rag properly. Allow the area of spilled fuel to dry before operating the inverter.
- Wear eye protection while refueling.
- Never use gasoline as a cleaning agent
- Store any containers containing gasoline in a well-ventilated area, away from any combustibles or sources of ignition.
- Check for fuel leaks after refueling. Never operate the engine if a fuel leak is discovered.
WARNING
- Never operate the inverter if powered items overheat, electrical output drops, there is sparking, flames, or smoke coming from the inverter, or if the receptacles are damaged.
- Never use the inverter to power medical support equipment.
- Always remove any tools or other service equipment used during maintenance from the inverter before operating.
NOTICE
- Never modify the inverter Never operate the inverter if vibrates at high levels, if the engine speed changes greatly or if the engine misfires often. Always disconnect tools or appliances from the inverter before starting.
SAFETY LABELS AND DECALS GM2200i / GM3200i / GM3300i
UNPACKING
CAUTION
- Always have assistance when lifting the inverter. The inverter is heavy; lifting it could cause bodily harm.
- Avoid cutting on or near staples to prevent personal injury.
Tools required box cutter or similar device.
- Carefully cut the packing tape on top of the carton.
- Remove socket wrench, oil and funnel and save for later.
- Carefully cut two sides of the carton to remove the inverter.
WHAT COMES IN THE BOX
- Spark Plug Socket Wrench (1)
- Owner Manual (1)
- Warranty Information (1)
- Funnel (1)
- RV30 Plug(1)
FEATURES
BASIC INVERTER FEATURES GM22001/ GM32001/ GM3300i
- Fuel Cap and Vent (vent: GM2200i only): Open the vent to run the engine and close the vent when the engine is off.
- Control Panel: Contains the reset breaker, outlets, and warning lights.
- Spark Plug Access Cover: Remove the cover to service the spark plug.
- Recoil Handle: Pull to start the engine.
- Engine Control Switch: Sets the choke, turns the fuel on and off.
- Engine Service Panel: Remove the panel to access the engine for maintenance.
- Muffler and Spark Arrestor: Avoid contact until the engine is cooled down. The spark arrestor prevents sparks from exiting the muffler. It must be removed for servicing.
- Engine Cooling Vents: Helps move airflow in unit to regulate engine temperatures.
- Recoil Handle Protective Cover: Prevents pull cord Wire from damaging inverter body.

CONTROL PANEL FEATURES GM2200i
- 120-Volt, 20-Amp Duplex Outlet (NEMA 5-20R): The outlet is capable of carying a maximum of 20 amps.
- USB Duplex: 5V DC that come in 1 amps and 2.1 amps.
- Reset Breaker: If the inverter is overloaded, the reset breaker will trip. The engine will continue to run, but there will be no output from the inverter. Unplug the devices and reduce the load. Push in the reset breaker to reset it.
- Efficiency Mode Switch: When turned to the ON position, the engine will sense the load needed and run at a slower RPM to save fuel.
- Ground Terminal: The ground terminal is used to externally ground the inverter.
- Low Oil Alarm: Indicates low oil level. Overload Alarm: Indicates that thee inverter is overloaded.
- Output Indicator: Indicates the inverter is ready to be used.
- Engine Control Switch: Turn position to CHOKE to start the engine, and turn to RUN position once the engine is running. Switch to OFF to stop inverter.
- AC Breaker: If the inverter is overloaded, the reset breaker will trip to block current.
- Parallel Connectors: To increase AC power output, the connector sockets are used to connect the two same type generator with special paralleling cords.
The connector sockets is only used to the communication between the inverters, they can not used for AC power output. The special paralleling cords shall be purchase separately, and they shall be approved by the certification body. - 120-Volt, 30-Amp Outlet (NEMA RV30): The outlet is capable of carrying a maximum of 30 amps.
- Alarm: Flashing red light: dangerous levels of carbon monoxide gas have built up and leave immediately until the area has aired out. Move the generator to a well-ventilated area before operation. Flashing
- yellow light: carbon monoxide sensor malfunction. The sensor needs service.
OPERATION
BEFORE STARTING THE INVERTER
BEFORE STARTING THE INVERTER, REVIEW SAFETY SECTION STARTING ON PAGE 5.
- Location Selection – Before starting the inverter, avoid exhaust and location hazards by verifying:
- You have selected a location to operate the inverter that is outdoors and well ventilated.
- You have selecteda location with a level and solid surface on which to place the inverter.
- You have selected a location that is at least 6 feet (1.8 m) away from any building, other equipment or combustible material.
- If the inverter is located close to a building, make sure it is not located near any windows, doors and/ or vents.
DANGER: Using a generator indoors
CAN KILL YOU IN MINUTES.
- Generator exhaust contains carbon monoxide.
- This is a poison you cannot see or smell.
- NEVER use inside home or garage,
- EVEN IF doors and windows are open.
- Only use OUTSIDE and far away from windows, doors, and vents.
- Avoid other generator hazards.
- READ THE MANUAL BEFORE USE.
WARNING
Always operate the inverter on a level surface. Placing the inverter on non level surfaces can cause the inverter to tip over, causing fuel and oil to spill. Spilled fuel can ignite if it comes in contact with an ignition source such as a very hot surface.
NOTICE
Only operate the inverter on a solid, level surface. Operating the inverter on a surface with loose material such as sand or grass clippings can cause debris to be ingested by the inverter that could: Block cooling vents Block air intake system
- Weather- Never operate your inverter outdoors during rain, snow, or any combination of weather conditions that could lead to moisture collecting on, in or around the generator.
- Dry Surface – Always operate the inverter on a dry surface free of any moisture.
- No Connected Loads – Make sure the inverter has no connected loads before starting it. To ensure there are no connected loads, unplug any electrical extension cords that are plugged into the control panel receptacles.
- NOTICE
Starting the inverter with loads already applied to it could result in damage to any appliance being powered off the inverter during the brief start-up period. Grounding the GENMAX Inverters Consult with your local municipalities for your grounding codes. - WARNING
Be sure the inverter Is properly connected to the earth’s ground before operating.
POWERCORD Using Extension Cords
- GENMAX Portable Power assumes no responsibility for the content within this table. The use of this table is the responsibility of the user only. This table is intended for reference only. The results produced by using this table are not guaranteed to be correct or applicable in all situations as the type and construction of cords are highly variable. Always check with local regulations and a licensed electrician prior to installing or connecting an electrical appliance.

INVERTER PARALLELING OPERATION
- DANGER
Never connect the paralleling cord,to the inverters with the inverters running. The inverters must not be running and both the paralleling cord switches must be off when connecting the cords. - WARNING
Do not attempt to parallel the GENMAX inverter with any other manufacturers’ inverters. Do not use the paralleling cord for any application other than inverter paralleling. Do not use this cord on other manufacturers’ inverters. - Always ensure that both ends of the paralleling cord are switched-off before connecting the inverters.
- Using only the GENMAX paralleling cord with both cord switches set to OFF (O), connect one male
- plug to one inverter and connect the remaining plug into the other inverter. Either of the receptacles on the inverters can be used.
- Start one of the inverters and wait until the output ready light is on.
- Turn both cord switches to ON (OFF).
- Start the remaining inverter; wait until the output ready light is on before connecting the load.
- When power is present, a light will illuminate in the three-prong plug that is plugged into the inverter.
- To stop the inverters, unplug all connected loads, turn both cord switohes to OFF (O) and unplug the cord on each inverter.
- If during operation the inverters’ output is stopped due to overloading, reduce the connected load by unplugging appliances, and then push the reset button and restart the inverter. When the ready light is on, the load can be reconnected.
INITIAL OIL FILL
NOTICE
Engine oil must be added when the inverter is orn a flat, level surface, or an inaccurate reading may result. Do not overfill. If the engine is overfilled with oil, it can cause serious engine damage.
- Loosen the screw and remove the engine oil fil/ drain plug service panel to access the oil fl/drain Inlua see Figure 1.

- Clean the area around the oil fill/drain plug and remove the plug (See Figure 2).

- Using the supplied funnel and oil, pour the entire bottle of oil into the engine (see Figure 3).

- Do not overfill, if the oil level is too high, the oil will drain out through the fill plug. See the correct oil level in Figure 4.

- ADDING/CHECKING ENGINE FLUIDS AND FUEL
- BEFORE ADDING/CHECKING ENGINE
- STOP FLUIDS AND FUEL, REVIEW SAFETY SECTION STARTING ON PAGE5.
DANGER
- Filling the fuel tank with gasoline while the inverter is running can cause gasoline to leak and come in contact with hot surfaces that can ignite the gasoline.
- Before starting the inverter, always check the level of:
- Engine oil
- Gasoline in the fuel tank
- Once the inverter is started and the engine gets warm, it is not safe to add gasoline to the fuel tank or engine oil to the engine while the engine is running or the engine and muffler are hot.
CHECKING AND/ OR ADDING ENGINE OIL
WARNING
- Internal pressure can build in the engine crankcase while the engine is running. Removing the oil fill plug/ dipstick while the engine is hot can cause extremely hot oil to spray out of the crankcase and can severely burn skin. Allow engine oil to cool for several minutes before removing the oil fill plug/dipstick.
- The unit as shipped does not contain oil in the engine. You must add engine oil before starting the inverter for the first time. See Initial Oil Fill on page 13 for instructions on checking the engine oil level and the procedure for adding engine oil.
NOTICE
- The engine does not contain engine oil as shipped. Attempting to start the engine without adding engine oil will permanently damage internal engine components. The engine is equipped with a low-oil shutdown switch. If the oil level becomes low, the engine may shut down and not start until the oil is filled to the proper level. The owner of the inverter is responsible to ensure the proper oil level is maintained during the operation of the generator. Failure to maintain the proper oil level can result in engine damage.
ADDING GASOLINE TO THE FUEL TANK
- WARNING
Never refuel the inverter while the engine is running. - Always turn the engine off and allow the inverter to cool before refueling.
- CAUTION
- Avoid prolonged skin contact with gasoline. Avoid prolonged breathing of gasoline vapors.
- Required Gasoline-Only use gasoline that meets the following requirements:
- Unleaded gasoline only
- Gasoline with a maximum of 10% ethanol added
- Gasoline with an 87-octane rating or higher
- Filling the Fuel Tank – Follow the steps below to fill the fuel tank:
- Shut off the inverter.
- Allow the inverter to cool down so all surface areas of the muffler and engine are cool to the touch.
- Move the inverter to a flat surface.
- Clean the area around the fuel cap.
- Remove the fuel cap by rotating counterclockwise.
NOTICE Do not overfill the fuel tank. Spilled fuel will damage some plastic parts. - Slowly add gasoline into the fuel tank. Be very careful not to overfill the tank. The gasoline level should NOT be higher than the red ring (see Figure 5).
Install the fuel cap by rotating clockwise.
STARTING THE INVERTER
STOP: BEFORE STARTING THE INVERTER, REVIEW SAFETY SECTION STARTING ON PAGE5.
- For proper starting and operation of the inverter, make sure you review the inverter features and their descriptions starting on page 8.
- Before attempting to start the inverter, verify the following:
- The engine is filled with engine oil (see Figure 4: Engine Oil Correct Level on page 13).
- The inverter is situated in a proper location (see Location Selection on page 11).
- The inverter is on a dry surface (see Weather and Dry Surface on page 11).
- All loads are disconnected from the inverter (see No Connected Loads on page 11).
- The inverter is properly grounded (see Grounding the Inverter on page 11)
DANGER
- Never use the inverter in a location that is wet or damp. Never expose the inverter to rain, snow, water spray or standing water while in use. Protect the inverter from all hazardous weather conditions. Moisture or ice can cause a short circuit or other malfunction in the electrical circuit.
- Never operate the inverter in an enclosed area. Engine exhaust contains carbon monoxide. Only operate the inverter outside and away from windows, doors and vents.
Starting
- Check oil levels. If it is the first time starting make sure to add oil (see Initial Oil Fill on page 13).
- Turn the fuel tank vent to the ON position (see Figure 6).

- Turn the engine/fuel control switch to the CHOKE position (see Figure 7)

- Firmly grasp and pull the recoil handle slowly until you feel increased resistance. At this point, apply a rapid pull while pulling out from the inverter (see Figure 8).

- As the engine starts and stabilizes, turn the choke switch back into the RUN position (see Figure 9).

STOPPING THE INVERTER
Normal Operation
During normal operation, use the following steps to stop your inverter:
- Remove any connected loads from the control panel receptacles.
- Allow the inverter to run at “no load” to reduce and stabilize engine and alternator temperatures.
- Move the engine control switch to the OFF position (see Figure 10).

- Turn the fuel tank vent to the OFF position.
During an Emergency
If there is an emergency and the inverter must be stopped quickly, move the engine control switch to the OFF position immediately (see Figure 10).
USING EFFICIENCY MODE
The inverter is equipped with an efficiency mode switch to minimize fuel consumption. In efficiency mode, the inverter will sense the load and adjust the engine RPM to the current load requirements. Efficiency mode should be used only after the inverter has been warmed up to operating temperature.
- To turn on the efficiency mode, press the switch to the ON position).
- If no load is present, the inverter RPM will drop down to an idle speed.
- As a load is applied, the inverter will sense the load and the engine RPM will increase according to the load applied.
- To run the inverter at maximum power and RPM, press the efficiency mode switch to the OFF position.
RESETTING THE RESET BREAKER
The inverter will trip the breaker and automatically disconnect from the load when the controls sense a predetermined overload condition. The inverter engine will continue to run, but there will not be any electrical output.
- Turn off all devices and unplug them from the inverter.
- Determine the wattage required from the devices being powered by the inverter Make sure the wattage required does not exceed the maximum output of the inverter.
- Press the reset breaker to reset it (see Figure 11).

- Plug the devices in to the inverter.
- Turn on the devices as needed.
MAINTENANCE
BEFORE PERFORMING MAINTENANCE ON THE INVERTER, REVIEW THE STOP THE SAFETY SECTION STARTING ON PAGE 5, AS WELL AS THE FOLLOWING SAFETY MESSAGES.
WARNING
- Avoid accidentally starting the inverter during maintenance by removing the spark plug boot from the spark plug. For electric start inverters, also disconnect the battery cables from the battery (disconnect the black negative (cable first) and place the cables away from the battery posts to avoid arcing.
- Allow hot components to cool to the touch prior to performing any maintenance procedure.
- Internal pressure can build in the engine crankcase while the engine is running. Removing the oil fill plug/ dipstick while the engine is hot can cause extremely hot oil to spray out of the crankcase and can severely burn skin. Allow engine oil to cool for several minutes before removing the oil fill plug/dipstick.
- Always perform maintenance in a well-ventilated area. Gasoline fuel and fuel vapors are extremely flammable and can ignite under certain conditions.
CAUTION
Avoid skin contact with engine oil or gasoline. Prolonged skin contact with engine oil or gasoline can be harmful. Frequent and prolonged contact with engine oil may cause skin cancer. Take protective measures and wear protective clothing and equipment. Wash all exposed skin with soap and water.
WARNING
Failure to perform periodic maintenance or not following maintenance procedures can cause the inverter to malfunction and could result in death or serious injury.
NOTICE
Periodic maintenance intervals vary depending on inverter operating conditions. Operating the inverter under severe conditions, such as sustained high- load, high-temperature, or unusually wet or dusty environments, will require more frequent periodic maintenance. The intervals listed in the maintenance schedule should be treated only as a general guideline.
Following the maintenance schedule is important to keep the inverter in good operating condition. The following is a summary of maintenance items by periodic maintenance intervals.
TABLE 1: MAINTENANCE SCHEDULE OWNER PERFORMED
| Engine Oil | Check Level Change | Change | |||
| Cooling Features | Check/Clean | ||||
| Air Filter | Check | Clean* | Replace | ||
| Spark Plug | Check/Clean | Replace | |||
| Spark Arrestor | Check/Clean | ||||
Service more frequently if operating in dry and misty conditions
ENGINE OIL MAINTENANCE
Engine Oil Specification
- 1. Only use the engine oil specified in Figure 12.
- Only use 4-stroke/cycle engine oil. NEVER USE 2-STROKE/CYCLE OIL. Synthetic oil is an acceptable substitute for conventional oil.

CHECKING ENGINE OIL
NOTICE
- Always maintain proper engine oil level. Failure to maintain proper engine oil level could result in severe damage to the engine and/or shorten the life of the engine.
- Always use the specified engine oil. Failure to use the specified engine oil can cause accelerated wear and/ or shorten the life of the engine.
Engine oil level should be checked before every use.
- Always operate or maintain the inverter on a flat surface
- Stop engine if running.
- Let engine sit and cool for several minutes (allow crankcase pressure to equalize).
- Remove the engine service panel to access the oil fil/drain plug.
- With a damp rag, clean around the oil ril/drain plug.
- Remove the oil fill/drain plug.
- Check oil level: When checking the engine oil, remove the oil fil/ drain plug. The oil level is acceptable if oil is visible at the bottom of the threads of the oil fill plug. If oil level is low, add to the correct level using the supplied oil fill bottle. Do not overfill the oil crankcase.
- The oil level is acceptable if oil is visible at the bottom of the threads of the oil fill plug.
- If oil level is low, add to the correct level using the supplied oil fill bottle. Do not overfill the oil crankcase.
NOTICE
Engine oil must always be checked and added when the inverter is on a flat, level surface, or an inaccurate reading may result, causing serious engine damage.
ADDING ENGINE OIL - Always operate or maintain the inverter on a flat surface.
- Stop engine if running.
- Let the engine sit and cool for several minutes (allow crankcase pressure to equalize).
- Remove the engine service panel to gain access to the oil fill/drain plug.
- Thoroughly clean around the oil fill/drain plug.
- Remove the oil fill/drain plug.
- Select the proper engine oil as specified in Figure 12.
- Using the supplied oil funnel, slowly add engine oil to the engine. Stop frequently to check the oil level and avoid overfilling.

- Continue to add oil until the oil is at the correct level.

CHANGING ENGINE OIL
- Stop the engine.
- Let engine sit and cool for several minutes (allow crankcase pressure to equalize).
- Remove the engine service panel to gain access to the oil fil/drain plug.
- Place oil pan (or suitable container) under the oil fily drain plug (see Figure 13).

- With a damp rag, thoroughly clean around the oil fill/drain plug.
- Tilt the inverter so the oil drains down the through into the container.

- Allow oil to completely drain.
- Fill crankcase with oil following the steps outlined in Adding Engine Oil on page 18.
- Dispose of used engine oil properly.
NOTICE
Never dispose of used engine oil by dumping the oil into a sewer, on the ground, or into groundwater or waterways. Always be environmentally responsible. Follow the guidelines of the EPA or other governmental agencies for proper disposal of hazardous materials. Consult local authorities or reclamation facility.
AIR FILTER MAINTENANCE
WARNING
Never use gasoline or other flammable solvents to clean the air filter. Use only household detergent soap to clean the air filter.
Cleaning the Air Filter
The air filter must be cleaned after every 50 hours of use or 3 months (frequency should be increased if inverter is operated in a dusty environment).
- Turn off the inverter and let it cool for several minutes if running.
- Remove the engine service panel to gain access to the air filter.
- Unscrew the air cleaner cover and tip the cover down (see Figure 15)
- Remove the foam element from the air cleaner housing.

- Wash the foam air filter element by submergin the element in a solution of household detergent soap and warm water. Slowly squeeze the foam to thoroughly clean.
NOTICE
NEVER twist or tear the foam air filter element during cleaning or drying. Only apply slow but firm squeezing action. - Rinse in clean water by submerging the air filter element in fresh water and applying a slow squeezing action (see Figure 16).

NOTICE
Never dispose of soap cleaning solution used to clean the air filter by dumping the solution into a sewer, on the ground, or into ground water or waterways. Always be environmentally responsible. Follow the guidelines of the EPA or other governmental agencies for proper disposal of hazardous materials. Consult local authorities or reclamation facility. - Dispose of used soap cleaning solution properly. Dry the air filter element by again applying a slow firm squeezing action.
- Return the air filter element to its position in the air
- cleaner housing.
- Install the air cleaner cover, making sure the tabs lock into place.
- Install the engine service panel.
DRAINING THE FLOAT BOWL
- Remove the engine service panel to access the carburetor.
- Locate the clear plastic hose from the float that is exiting out the bottom of the inverter, and place a suitable container under it to catch the drained fuel (see Figure 17).

- Loosen the float bowl drain screw (see Figure 18) until fuel is seen draining from the float bowl.

- Allow fuel to drain into the container, and then tighten the float bowl drain screw.
NOTICE
Never dispose of fuel by dumping fuel into a sewer, on the ground, or into groundwater or waterways. Always be environmentally responsible. Follow the guidelines of the EPA or other governmental agencies for proper disposal of hazardous materials. Consult local authorities or reclamation facility. - Install the engine service panl.
SPARK PLUG MAINTENANCE
The spark plug must be checked and cleaned after every 100 hours of use or 6 months and must be replaced after 300 hours of use or every year.
- Stop the inverter and let it cool for several minutes if running.
- Move the inverter to a flat, level surface.
- Slide the spark plug access cover off the housing (see Figure 19).

- Remove the spark plug boot by firmly pulling the plastic spark plug boot handle directly away from the engine.
NOTICE
Never apply any side load or move the spark plug laterally when removing the spark plug. Applying a side load or moving the spark plug laterally may crack and damage the spark plug Doot. - Clean the
- area around the spark plug.
- Using the spark plug socket wrench provided, remove the spark plug from the cylinder head (see Figure 20).

- Place a clean rag over the opening created by the removal of the spark plug to make sure no dirt can get into the combustion chamber.
- Inspect the spark plug for
- Cracked or chipped insulator
- Excessive wear
- Spark plug gap of 0.032 in. (0.80 mm).
- If the spark plug fails any one of the conditions listed above, replace the plug.

NOTICE: Only use the recommended spark plug. See the chart below. Using a non-recommended spark plug could result in damage to the engine.
- Install the spark plug by carefully following the steps outlined below:
- a. Carefully insert the spark plug back into the cylinder head. Hand-thread the spark plug until it bottoms out.
- b. Using the spark plug socket wrench provided, turn the spark plug to ensure it is fully seated.
- C. Replace the spark plug boot, making sure the boot fully engages the spark plug’s tip.
- d. Install the spark plug access cover.
CLEANING THE SPARK ARRESTOR
Check and clean the spark arrestor after every 100 hours of use or 6 months.
- Stop the inverter and let it cool for several minutes if running.
- Move the inverter to a flat, level surface.
- Remove the screws holding the muffler cover in place (see Figure 21).

- Loosen the clamp holding the spark arrestor onto the muffler.
- Slide the spark arrestor band clamp off the spark arrestor screen.
- Pull the spark arrestor screen off the muffler exhaust pipe.
- Using a wire brush, remove any dirt and debris that may have collected on the spark arrestor screen.
- If the spark arrestor screen shows signs of wear rips, tears or large openings in the screen), replace the spark arrestor screen.
- Install the spark arrestor components in the following order
a. Place spark arrestor screen over the muffler exhaust pipe. Push on the screen until it fully bottoms out.
b. Place the spark arrestor band clamp over the screen and tighten with a flathead screwdriver - Replace the discharge gate.
CLEANING THE INVERTER
It is important to inspect and clean the inverter before every use.
Clean All Engine Air Inlet and Outlet Ports – Make sure all engine air inlet and outlet ports are clean of any dirt and debris to ensure the engine does not run hot.
STORAGE
| WARNING |
| Never store an inverter with fuel in the tank indoors or in a poorly ventilated area where the fumes can come in contact with an ignition source such as a: 1) pilot light of a stove, water heater, clothes dryer, or any other gas appliance; or 2) a spark from an electric appliance. |
| NOTICE |
| Gasoline stored for as little as 60 days can go bad, causing gum, varnish and corrosive buildup in fuel lines, fuel passages and the engine. This corrosive buildup restricts the flow of fuel, preventing an engine from starting after a prolonged storage period. |
Proper care should be taken to prepare the inverter for any storage
- Clean the inverter as outlined in Cleaning the Inverter
- Siphon all gasoline from the fuel tank as best as possible.
- Start the engine and allow the inverter to run until all the remaining gasoline in the fuel lines and carburetor is consumed and the engine shuts off.
- Drain any remaining fuel from the float bowl. See Draining the Float Bowl on page 20.
- Change the oil (see Changing Engine Oil on page 19).
- Remove the spark plug (see Spark Plug Maintenance on page 21) and place about 1 tablespoon of oil in the spark plug opening. While placing a clean rag Over the spark plug opening, slowly pull the recoil handle to allow the engine to turn over several times.
- This will distribute the oil and protect the cylinder wall from corroding during storage. ig (see Spark Plug Replace the spark Maintenance on page 21).
- Move the inverter to a clean, dry place for storage.
TROUBLESHOOTING
WARNING
Before attempting to service or troubleshoot the generator, the owner or service technician must first read the owner’s manual and understand and follow all safety instructions. Failure to follow all instructions may result in conditions that can lead to voiding of the EPA certification or product warranty, serious personal injury, property damage or even death.
PROBLEM/POTENTIAL CAUSE/SOLUTION
| I 1. Reset breaker is tripped. I 1. Reset the reset breaker (see page 16). | ||
| Engine is running, but no electrical output. | 2. The power cord’s plug connector is not fully engaged in the inverter’s outlet. | 2. Verify plug connector is firmly engaged in the inverter’s outlet. |
| 3. Faulty or defective power cord | 3. Replace power cord. | |
| 4. Faulty or defective electrical appliance | 4. Try connecting a known good appliance to verify the inverter is producing electrical power. | |
| 1. Inverter is out of gasoline. | 1. Add gasoline to the inverter (see page 14). | |
| I 2. Fuel flow is obstructed. I 2. Inspect and clean fuel delivery passages. 3. Dirty air filter 13. Check and clean the air filter (see page I 1 19). 4. Low oil level shutdown switch is preventing 14. Check oil level and add oil if necessary I Engine will not start or remain 1 the unit from starting. (see page 18). running while trying to start. 5.Spark plug boot is not fully engaged with 15. Firmly push down on the spark plug bootI 1 the spark plug tip. to ensure the boot is fully engaged. | ||
| 6. Spark plug is faulty. | 6. Remove and check the spark plug. Replace if faulty (see pages 21). | |
| 7. Dirty/plugged spark arrestor | 7. Check and clean the spark arrestor (see page 22). | |
| 8. Stale fuel | 8. Drain fuel and replace it with fresh fuel. | |
| Inverter suddenly stops running. | 1. Inverter is out of fuel. | 1. Check fuel level (see page 14). Add fuel if necessary. |
| 2. The low oil shut down switch has stopped the engine. | 2. Check oil level and add oil if necessary (see page 18). | |
| 3. Too much load | 3. Restart the inverter and reduce the load. |
| Engine runs erratic; does not hold a steady RPM. | 1. Choke was left in the CHOKE position. | 1. Move choke to the RUN position |
| 2. Dirty air filter | 2. Clean the air filter (see page 19). | |
| 3. Applied loads maybe cycling on and off | 3. As applied loads cycle, changes in engine speed may occur; this is a normal condition. |
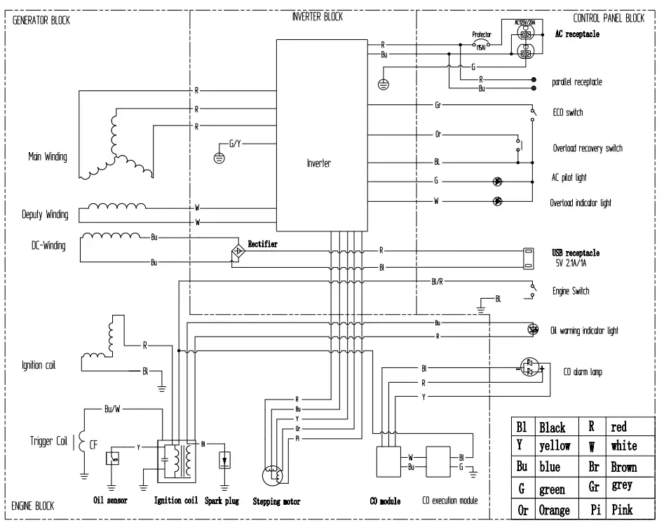
GM2200i SCHEMATICS
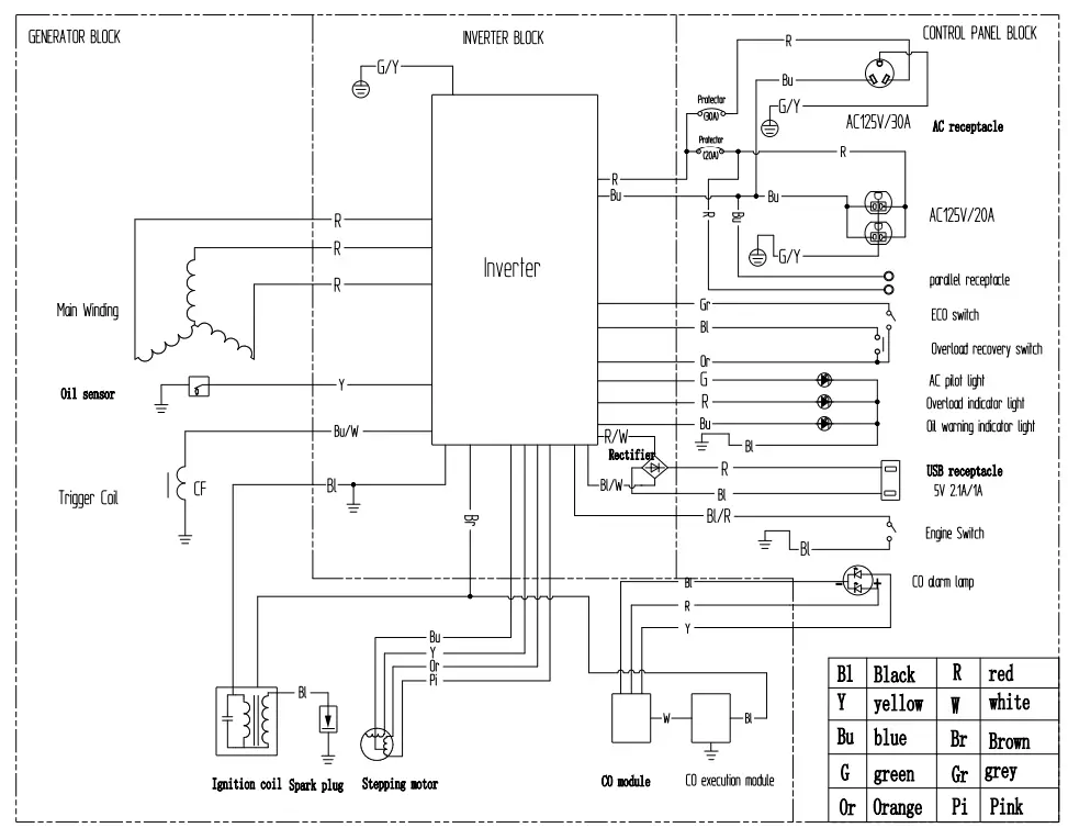
GM3200i SCHEMATICS
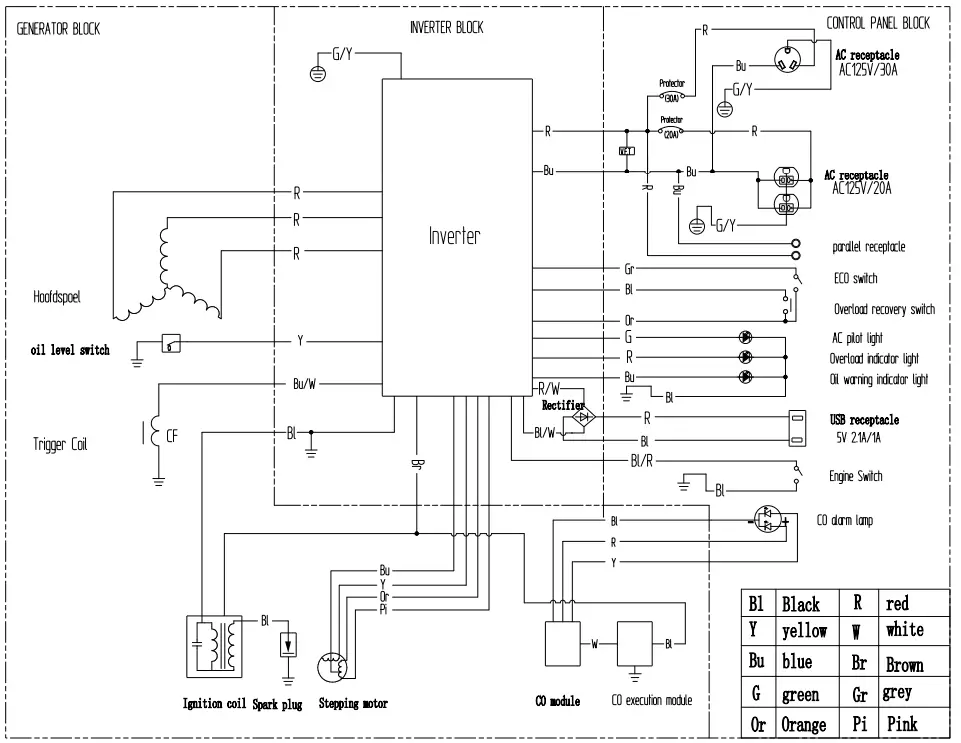
GM3300i SCHEMATICS
- CHONGQING DINKING POWER MACHINERY Co., LTD.
- CAOJIE DEVELOPMENT AREA, INDUSTRIAL PARK, HECHUAN, CHONGQING, CHINA 6800.474.GEM.02.00 V3







STARTING THE INVERTER




































