
STATIC COMBI 252-266-278
Reversing the door
MARCH 2022
Instruction Manual
252-266-278 Reversing The Door
Hold the top hinge cover and remove it toward that direction.
Unscrew the screws fixing the top hinge and remove it.
Displace the top door.
Remove the hince cover cap and assembly right side.
Unscrew the two screws fixing the middle hinge and remove it.
Displace the bottom door.
Unscrew the bottom hinge screws.
Unscrew the adjustable foot.
Unscrew the bottom hinge pin and screw it to other hole.
Screw the bottom hinge to the left bottom side of refrigerator. Screw the adjustable foot there.
Replace the top bushing and the top bushing cap at the bottom door.
Unscrew the two screws fixing stopper and stopper support plate under the bottom door. After that screw the other side.
Remove the support plastic and then metal stopper placed under the upper door. Then re screw these parts to the other side symmetrically.
(remember the screw for the metal part must be screwed to the hole which is closer to the bushing). Do not use cordless screwdriver for these screws.
Remove the middle hinge cover and then screw the screw on the side panel and assemble to the right side panel
Place the bottom door and rotate the middle hinge by 180º. After that, Screw to the right side on the middle sheet.
Place the top door to the middle hinge and then connect the display connector and screw the top hinge to the top panel. Place the top hinge cover.

Thermostat Setting
The thermostat automatically regulates the temperature inside the cooler and freezer compartments.
Refrigerator temperatures can be obtained by rotating the knob to higher numbers; 1 to 3, 1 to 5
Thermostat settings:
1 – 2 : For short-term storage of food
3 – 4 : For long-term storage of food
5 : Maximum cooling position. The appliance will work longer. If required, change the temperature setting.

Replacement of LED
Screwdriver into the gap and remove the led cover.
Remove screw led
Disconnect the connector and change the led.

Replacement of Thermostat
CAUTION: The plug must be pulled out before the mainboard group is removed.
Remove screw which is attached one side of the termostat
Firstly take off the button and screw and then take off all cable connection and pull thermostat bulb out
Take off the lamp cover, cable connection and screw at below picture

Firstly cut off the black band and change the thermostat

Place the thermostat, screws is tightened, insert the button Connect cables as shown below

Send the thermostat bulb pipe throughout the hole until it end
Plug the black socket to the frige
Close the lamp cover ve screw is tightened which are attached one side of the termostat.
Door Gasket Change
Pull the gasket towards starting from top right corner Slowly pull the rest of the gasket.
Completely remove the gasket from door.
Check the replacement gasket form Starting with upper right corner, press on the gasket until it fits to its place..
Place the other sides of the gasket with the help of your thumb
After the replacement check if there any non-fitting point on the gasket. Also check if there any opening at the gasket while the door is closed. If so that might cause condensation/icing or insufficient cooling/freezing. To prevent this soften the form of the gasket with the help of a hair dryer or hot water and make sure that all points are closing perfectly.
Removing/Assembling The Door Switch
- Stick a tape to protect the body plastic.
Flex it with the help of a tool like a slotted screwdriver.
- Also flex the top-side of the switch and then displace by pulling.

- Put the switch connector cable in the housing. First place the top-side of the switch and then push the bottom side.

- After the switch is placed, complete the assembly by pushing.



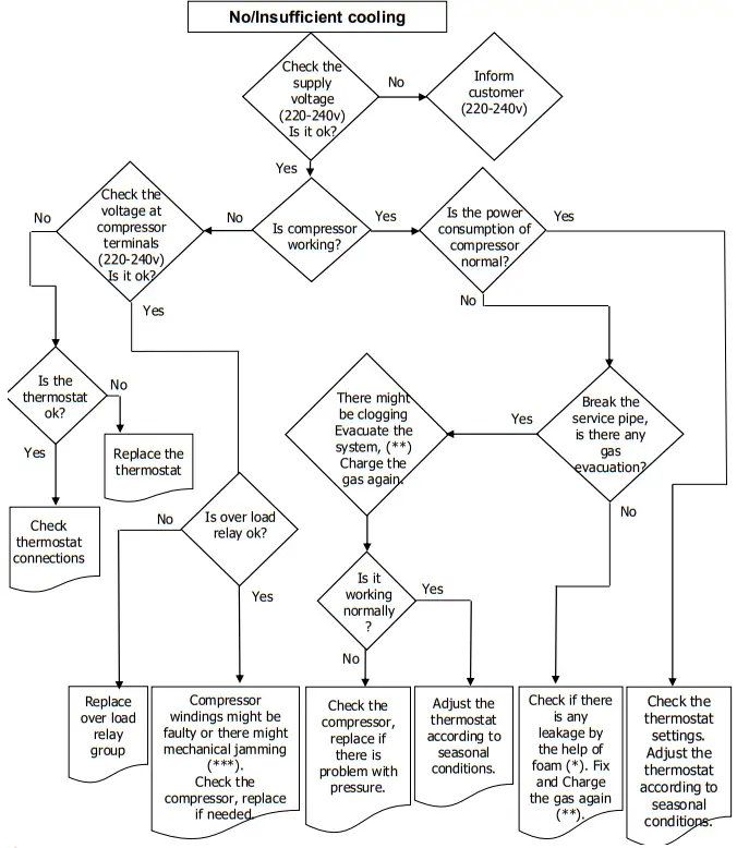
(*) Check all pipes, tubes and welding points against gas leakage. (**) Before charging gas to system, change dryer and vacuum at least 30 minutes, then charge the system with amount written on label (***) Compressor primary winding should be around 10 Ω and secondary around 15 Ω (at 25°C ambiance temp.)
(*) Correct the gasket form by the help of hot water and hair dryer.
Vestel refrigerator serial numbers are consist of 22 digits.

MARCH 2022





















