SUPPLEMENTAL INSTRUCTIONS
CMA-38 Low Ambient 460V Fan Speed Control
The CMA-38 is a field-installable low ambient fan speed control for 460V motors. The CMA-38 460V head pressure control helps maintain the correct condensing temperature/pressure, which results in a constant head pressure. By adjusting the condenser
fan speed, the CMA-38 controls the airflow through the condenser. A single desired temperature/pressure setpoint adjustment will result in precise condensing temperatures and stable head pressures. The CMA-38 kit is for use with Bard models W24AB-C
wall-mount air conditioners.
The CMA-38 kit consists of:
- 7960-847C Installation Instructions
- 902-2069 Fan Speed Control Box
- 910-2058 Outdoor Temperature Switch Assembly
- 8408-048 Freeze Protect Thermostat
- 5810-006 Flare Tee
- 1012-066 3/4″ Screw (1)
- 8607-017 Terminal Block
- 1012-085 1/2″ Self-Tapping Screws (5)
- 7950-004 Nylon Wire Ties (6)
- 7961-312-0481 CMA-38 Unit I.D. Label
Field-supplied tools needed:
- Personal protection equipment, including gloves and safety glasses
- 5/16″ nut driver
- 1/2″ wrench (service port), 11/16″ wrench (LAC control), and 3/4″ wrench (LAC assembly)
- Sidecut pliers (for cable tie removal)
- Flathead screwdriver
- Small flat-head screwdriver for securing the wire in terminal blocks
WARNING
Electrical shock hazard.
Disconnect the remote electric power supply or supplies before servicing.
Failure to do so can result in serious injury or death.
WARNING
Exposed moving parts.
Disconnect all electrical power before servicing.
Failure to do so can result in severe injury or amputation.
CAUTION
Sharp metallic edges.
Take care and wear appropriate protective devices to avoid accidental contact with sharp edges.
Failure to do so can result in personal injury.
Installation
- Disconnect all power to the unit. Remove control panel inner and outer covers, upper front panel, and both right-side and left-side condenser inlet grilles.
- Mount the fan speed control box as shown in Figure 1 using the three self-tapping screws.
The dimensions for mounting the control box are provided in Figure 1. - Remove the service cap and attach the pressure transducer and flare tee to the liquid line as shown in Figure 2; re-install the service cap on the end of the service tee. Check for leaks.
- Attach the plug from the fan speed control box to the pressure switch as shown in Figure 2.
- Install outdoor temperature switch assembly to the fan shroud and route wires through the bushing and up to the control panel as shown in Figure 3 on page 4.
This switch defeats Balanced Climate airflow when the temperature falls below 50°F to help prevent evaporator freeze up. Refer to the unit installation manual for more information on Balanced Climate operation. - Install freeze protect thermostat to the evaporator coil as shown in Figure 4 on page 5. Route the wires down through the copper bushing and into the control panel with the blower motor wires.
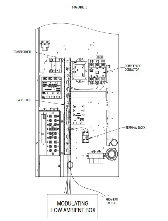
- Run all wires from the low ambient control (LAC) box (except the ones going to the pressure transducer) up through the bushing in the bottom of the unit control box as shown in Figure 5 on
page 6. Disconnect the black fan wire running from the T2 terminal of the compressor contactor. Install terminal block (as shown in Figure 5) and reconnect the black fan wire to one side of the terminal block. Run the black/red wire from LAC to the terminal block so that it is connected to the fan motor wire. Run the black wire from LAC to the T2 terminal of the compressor contactor. Run the black/white wire from LAC to the C terminal on the 24V transformer. Run the red/white wire from LAC to the R (hot) terminal on the transformer. Run the yellow wire from LAC to the T3 terminal of the compressor contactor. - Secure wires running on the outdoor section of the unit using the supplied nylon wire ties as shown in Figure 1). Be sure that there is no way that the wires can come in contact with the fan blades or any sharp edges.
- Check wiring and control knob settings. See Figure 5 (page 6) and Figure 6 (page 7) for wiring and suggested setpoints.
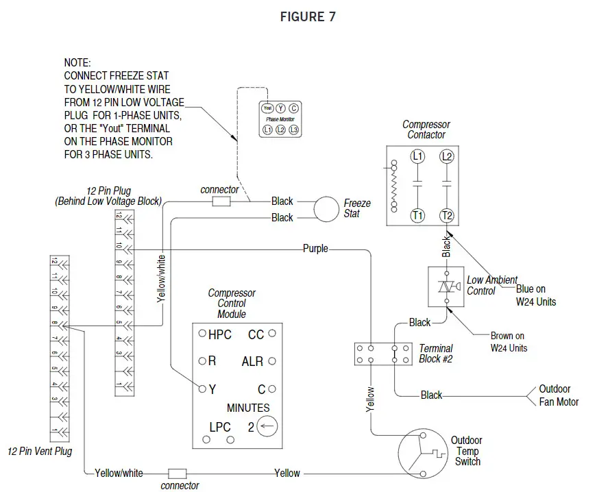
- Find the purple wire not connected to anything that is tucked in the cable duct (see Figures 5). Pull it out and connect it to the LAC terminal block on the terminal that is separate from the LAC control wire. Connect the end of the outdoor temperature switch to the terminal block beside the purple wire. Find the yellow/white wire that is tucked in the cable duct and connect it to the other end of the outdoor temperature switch. Refer to Figure 7 or the unit wiring diagram.
- Connect the freeze protect thermostat wires in line with the “Y” input signal to the compressor control module (CCM). Refer to the unit wiring diagram.
For 1-phase units, connect the end with the 1/4″ quick connect to Y terminal on the CCM, and the other end with the 1/4″ tab to the yellow/white wire coming from the low voltage terminal strip.
For 3-phase units, connect the wire end with the 1/4” quick connect to “Y out” on the phase monitor, and the other end with the 1/4″ tab to the yellow/black wire going to the CCM. - Apply the “This unit is equipped with CMA-38 control module” label to the inside of the inner control panel cover above the wiring diagrams.

- Replace all panels, grilles, and covers. This completes the installation.
- Check proper operation of the unit by energizing the compressor in cooling mode. The condenser fan motor should start and ramp-up speed as system pressure increases.
Sequence of Operation
Upon initiation, the CMA-38 will apply full voltage to the fan motor for the time period selected with the Hard Start knob (see Figure 6). The hard start time is adjustable from 0.1 to 5 seconds. The hard start ensures the correct rotation of the condenser fan, even in windy conditions. After a hard start, the control reads the temperature/ pressure sensor and the fan speed is adjusted until the input temperature/pressure matches the setpoint. The CMA-38 enables the user to set and adjust the pressure to be maintained by the control. The setpoint pressure is adjustable from 35-465 psig.
![]() | ![]() |
![]() | ![]() |
![]() | |
Bard Manufacturing Company, Inc.
Bryan, Ohio 43506
www.bardhvac.com
| Manual: | 7960-847D |
| Supersedes: | 7960-847C |
| Date: | 4-5-21 |
page 6. Disconnect the black fan wire running from the T2 terminal of the compressor contactor. Install terminal block (as shown in Figure 5) and reconnect the black fan wire to one side of the terminal block. Run the black/red wire from LAC to the terminal block so that it is connected to the fan motor wire. Run the black wire from LAC to the T2 terminal of the compressor contactor. Run the black/white wire from LAC to the C terminal on the 24V transformer. Run the red/white wire from LAC to the R (hot) terminal on the transformer. Run the yellow wire from LAC to the T3 terminal of the compressor contactor.























