Winsen ME3-H2 Electrochemical Gas Sensor
ME3-H2 gas sensor
ME3-H2 electrochemical sensor detects gas concentration by measuring current based on the electrochemical principle, which utilizes the electrochemical oxidation process of target gas on the working electrode inside the electrolytic cell, the current produced in the electrochemical reaction of the target gas are in direct proportion with its concentration while following Faraday law, then the concentration of the gas could be got by measuring the value of current.
Features
- Low consumption
- High precision
- High sensitivity
- Wide linear range
- Good anti-interference ability
- Excellent repeatability and stability
Application
Widely used in industrial and environmental fields
Technical Parameter
| Item | Parameter |
| Detection gas | H2 |
| Measurement Range | 0~1000ppm |
| Max detecting concentration | 2000ppm |
| Sensitivity | (10.8±5.2)nA/ppm |
| Resolution ratio | 2ppm |
| Response time(T90) | ≤90S |
| Bias voltage | 0mV |
| Load resistance(recommend) | 10Ω |
| Repeatability | <2﹪output value |
| Stability(/month) | <2﹪ |
| Output Linearity | linear |
| Zero drift(-20℃~40℃) | ≤20ppm |
| Storage temperature | -20℃~50℃ |
| Storage Humidity | 15﹪~90﹪RH (noncondensation) |
| Pressure range(kPa) | normal atmosphere±10% |
| Anticipated using life | 2 years(in the air) |
External dimension
Characterization
Features of Sensitivity, response, and output signal
Data graph of concentration linearity features
V0 Change upon Variable Temperature
Sensitivity upon variable temperature
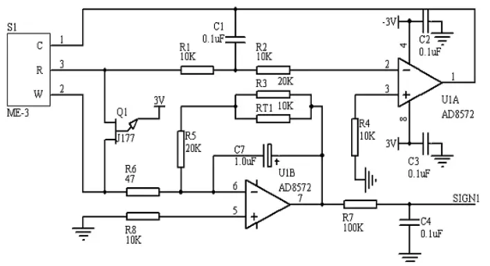
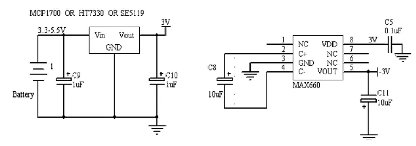
Basic circuit

Anti-Interference:
ME3-H2 sensor also responds to other gases besides the target gas. Below are the response characteristics of interferential gases
| Gas | Concentration | ME3-H2 |
| H2S | 15ppm | 4ppm |
| SO2 | 5ppm | 0ppm |
| CO | 200ppm | 30ppm |
| NO | 35ppm | 10ppm |
| NO2 | 5ppm | 0.5ppm |
| CL2 | 10ppm | 0ppm |
| HCL | 5ppm | 0ppm |
| C2H4 | 100ppm | 85ppm |
Application Notes
- Soldering for pins is forbidden
- To preheat over 24hrs before using
- To avoid bending and breaking off pins
- Do not take apart the sensor, otherwise, electrolyte leakage can cause sensor damage;
- Sensor shall Avoid organic solvent, coatings, medicine, oil, and high concentration gases;
- All ME Sensors shall not be encapsulated completely by resin materials, and shall not immerse in a pure oxygen environment, otherwise, it will damage the function of the sensor;
- All ME sensors shall not be applied in a corrosive gas environment, or the sensor will be damaged;
- If users want to test the zero point, it should be done in a clean atmosphere;
- Sensors Shall be avoided to face the gas, which flows directly from the front side;
- The blowhole of the sensor should not be blocked and polluted, which will cause the sensitivity to decrease;
- The waterproof and breathable film above the sensor is strictly forbidden to uncover and damage
- Excessive impact or vibration should be avoided;
- Do not use the sensor if the shell is damaged;
- It takes some time for the sensor to return to its normal state After being applied in high concentration gas;
- The working electrode and the reference electrode of the sensor shall be in a short circuit when stored;
- Do not use hot melt adhesive or sealant with a curing temperature higher than 80℃ to encapsulate the sensor;
- Do not store and use in high concentration alkaline gas for a long time.
Zhengzhou Winsen Electronics Technology Co., Ltd Add.: NO.299 Jin Suo Road, National Hi-Tech Zone, Zhengzhou, 450001 China Tel.: 0086-371-67169097 Fax:0371-60932988 E-mail: [email protected]




















