Winsen ME3-SO2 Gas Sensor

Statement
- This manual’s copyright belongs to Zhengzhou Winsen Electronics Technology Co., LTD. Without the written permission, any part of this manual shall not be copied, translated, stored in database or retrieval system, also can’t spread through electronic, copying, record ways.
- Thanks for purchasing our product. In order to let customers use it better and reduce the faults caused by misuse, please read the manual carefully and operate it correctly in accordance with the instructions. If users disobey the terms or remove, disassemble, change the components inside of the sensor, we shall not be responsible for the loss.
- The specific such as color, appearance, sizes &etc., please in kind prevail.
- We are devoting ourselves to products development and technical innovation, so we reserve the right to improve the products without notice. Please confirm it is the valid version before using this manual. At the same time, users’ comments on optimized using way are welcome.
- Please keep the manual properly, in order to get help if you have questions during the usage in the future.
ME3-SO2 gas sensor
ME3-SO2 electrochemical sensor detect gas concentration by measuring current based on the electrochemical principle, which utilizes the electrochemical oxidation process of target gas on the working electrode inside the electrolytic cell, the current produced in electrochemical reaction of the target gas are in direct proportion with its concentration while following Faraday law, then concentration of the gas could be get by measuring value of current.

Features
- Low consumption
- High precision
- High sensitivity
- Wide linear range
- Good anti-interference ability
- Excellent repeatability and stability
Application
Widely used in industrial and environmental protection fields
Technical Parameter
| Detection gas | SO2 |
| Measurement Range | 0~20ppm |
| Max detecting concentration | 150ppm |
| Sensitivity | (0.6±0.2)µA/ppm |
| Resolution ratio | 0.1ppm |
| Response time(T90) | <30S |
| Bias voltage | 0mV |
| Load resistance(recommend) | 10Ω |
| Repeatability | <2﹪output value |
| Stability(/month) | <2﹪ |
| Output Linearity | linear |
| Zero drift(-20℃~40℃) | ≤0.2ppm |
| Storage temperature | -20℃~50℃ |
| Storage Humidity | 15﹪~90﹪RH |
| Pressure range | Standard atmosphere ±10% |
| Anticipated using life | 2 years(In air) |
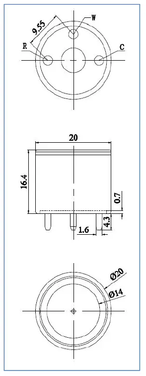
External dimension

Characterization

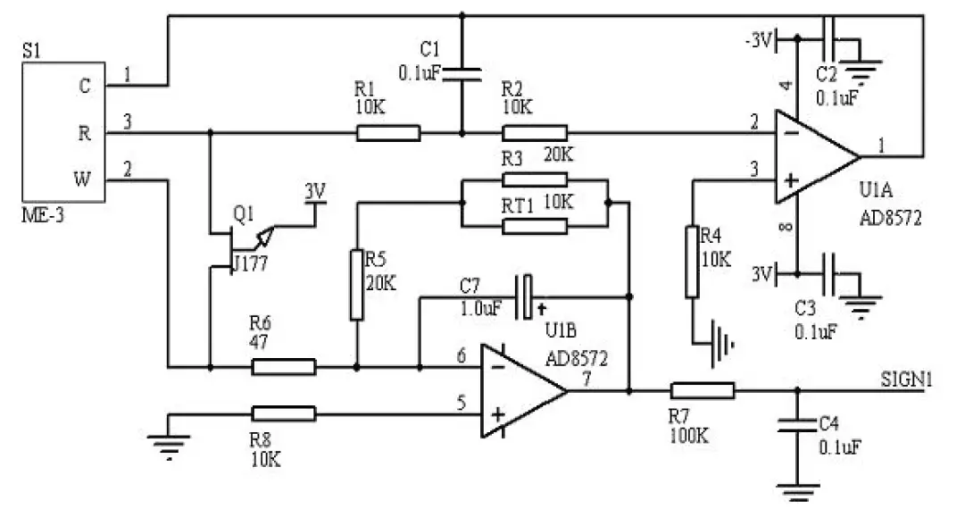
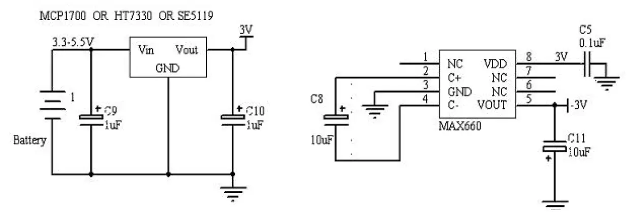
Basic circuit


Anti-Interference:
ME3-SO2 sensor also responds to other gases besides target gas. Below are the response characteristics of interferential gases
| Gas | Concentration | ME3-SO2 | |
| CO H2S CL2 C2H4 H2 C2H5OH NH3 PH3 CH2O | 200ppm 50ppm 10ppm 130ppm 400ppm 1000ppm 50ppm 20ppm 10ppm | <2.5ppm <0.15ppm <-0.6ppm <5ppm <1ppm <1.5ppm <0.1ppm <3ppm <18ppm | |
| C6H6 | 100ppm | 0ppm | |
| CH3OH | 200ppm | <0.1ppm |
Application Notes
- Sensor shall Avoid organic solvent, coatings, medicine, oil and high concentration gases;
- All ME Sensors shall not be encapsulated completely by resin materials, and shall not immerse in pure oxygen environment, otherwise, it will damage the function of sensor;
- All ME sensors shall not be applied in corrosive gas environment, or the sensor will be damaged;
- Please test the sensitivity of gas sensors in clean atmosphere;
- Sensors Shall be avoided to face the gas, which flow directly from front side;
- To avoid to bend and break of pins;
- Blowhole of the sensor should not be blocked and polluted, which will cause the sensitivity decrease;
- Excessive impact or vibration should be avoided;
- Do not use the sensor when the shell is damaged;
- It takes some time for the sensor to return to normal state After applied in high concentration gas;
- Do not take apart the sensor, otherwise electrolyte leakage can cause sensor damage;
- Working electrode and reference electrode of the sensor shall be in short circuit when stored.;
- To preheat over 48hs before using and soldering forbidden;
Note: To keep continual product development, we reserve right to change design features without prior notice!
Zhengzhou Winsen Electronics Technology Co., Ltd
Add.: NO.299 Jin Suo Road, National Hi-Tech Zone, Zhengzhou, 450001 China
Tel.: 0086-371-67169097 /67169670
Fax:0371-60932988
E-mail:[email protected]
Website: www.winsen-sensor.com



















