Winsen ME2-O2-Ф20 Electrochemical Oxygen Sensor

ME2 O 2 Ф20 Oxygen Sensor
ME2-O2-Ф20 electrochemical sensor detect gas concentration by measuring current based on the electrochemical principle, which utilizes the electrochemical oxidation process of target gas on the working electrode inside the electrolytic cell, the current produced in electrochemical reaction of the target gas are in direct proportion with its concentration while following Faraday law, then concentration of the gas could be get by measuring value of current.
Features
- Low consumption
- High precision
- High sensitivity
- Wide linear range
- Good anti-interference ability
- Excellent repeatability and stability

Application
Detecting O2 in mine, industry and environmental protection field
Technical Parameter
| Item | Parameter |
| Detection gas | O2 |
| Measurement Range | 0~25%Vol |
| Max detecting concentration | 30%Vol |
| Sensitivity | (0.08-0.25)mA (In air) |
| Response time (T90) | ≤15S |
| Load resistance (recommended) | 100Ω |
| Repeatability | <2﹪output value |
| Stability(/month) | <2﹪ |
| Zero drift(-20℃~40℃) | ≤1%vol |
| Storage temperature | -20℃~50℃ |
| Storage Humidity | 0﹪~99﹪RH (no condensation) |
| Pressure range | normal atmosphere±10% |
| Anticipated using life | 2 years |
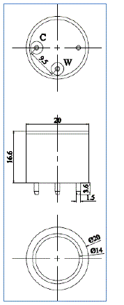
External dimension

Basic Circular

Characterization
Features of Sensitivity, response and recovery
Data graph of concentration linearity features
Application Notes
- Soldering for pins are prohibited during installation;
- Pins are prohibited from being broken and bent; Electrolyte leakage may cause damage, please do not disassemble the sensor at will;
- To avoid contact with organic solvents (including silica gel and other adhesives), paints, chemicals, fuel oils and high concentrations of gases;
- All electrochemical sensors can’t be completely encapsulated with resin material, nor can they be immersed in an oxygen-free environment, otherwise the performance of the sensor may be damaged;
- All electrochemical sensors should not be used in environments containing corrosive gases, which can damage the sensor;
- When testing and applying the sensor, please avoid vertical front air intake;
- The intake surface of the sensor shall not be blocked or contaminated;
- The waterproof and breathable membrane above the sensor is forbidden to be uncovered or damaged;
- The sensor should not be subjected to excessive impact or vibration;
- Do not use the sensors if the casing is damaged or deformed;
- It is slow to return to the initial state after long-term use in a high concentration gas environment;
- The working electrode and the reference electrode should be in an open state when the sensor is stored;
- It is forbidden to package the sensor with hot melt adhesive or sealant with curing temperature above 80 °C;
- It is forbidden to store and use the sensors in high concentration acid gas for long time.
Zhengzhou Winsen Electronics Technology Co., Ltd
Add.: NO.299 Jin Suo Road, National Hi-Tech Zone, Zhengzhou, 450001 China
Tel.: 0086-371-67169097 / 67169670
Fax:0371-60932988
E-mail:[email protected]
Website: www.winsen-sensor.com




















