PPI ScanLog 4 Channel Universal Process Data Logger with PC Software
ScanLog 4C PC Version User Manual
Product Information
The ScanLog 4C PC Version is a 4 channel universal process data logger with PC software. It has a front panel comprising of a 72×40 mm (160×80 pixels) monochrome graphic LCD display and membrane keys. The graphic readout is an 80 X 160 pixel monochrome LCD display that shows measured process values for all 4 channels and current date/time. The controller has six tactile keys provided on the front panel for configuring the controller and setting up parameter values. The instrument’s model name is ScanLog 4C PC, and the hardware & firmware version is Version 1.0.1.0.
Product Usage Instructions
Front Panel: Layout and Operation
The front panel comprises of the graphic readout and six keys (scroll, alarm acknowledge, down, up, set-up, enter). The scroll key can be used to scroll through various process information screens in normal operation mode. The alarm acknowledge key mutes the alarm output (if active) and views the alarm status screen. The down key decreases the parameter value, and the up key increases the parameter value. The set-up key enters or exits set-up mode, and the enter key stores the set parameter value and scrolls to the next parameter.
Basic Operation
Upon power-up, the display shows the instrument’s model name and the hardware & firmware version for 4 seconds. After this, the instrument enters into run mode, which is the normal operation mode wherein the instrument starts PV measurements, alarm monitoring,and recording. The display comprises of a main screen, record information screen, and record view screens described below. These screens appear one after the other upon pressing the scroll key while in run mode. The alarm status screen is also available that can be viewed by pressing the alarm acknowledge key.
The main screen displays the calendar date (date/month/year),channel name, measured process values for all 4 channels, alarm indicator, and clock time (hours:minutes:seconds).
FRONT PANEL
LAYOUT AND OPERATION
The front panel comprises of 72×40 mm (160×80 pixels) Monochrome Graphic LCD Display & membrane keys. Refer Figure 1.1 below.

GRAPHIC READOUT
The Graphic Readout is a 80 X 160 Pixel Monochrome LCD Display. In Normal operation mode the Readout shows measured
Process Values for All 4 Channels & currents Date/Time. Alarm Status screen can be viewed using ‘Alarm Acknowledge’ Key.
The Scroll key can be used to view Recording Information & Stored Record.
In Set-up Mode, the Readout displays parameter names and values that can be edited using front keys.
KEYS
There are six tactile keys provided on the front panel for configuring the controller and setting-up the parameter values. The
Table 1.1 below lists each key (identified by the front panel symbol) and the associated function.
Table 1.1
| Symbol | Key | Function |
![]() | Scroll | Press to scroll through various Process Information Screens in Normal Operation Mode. |
![]() | Alarm Acknowledge | Press to acknowledge / mute alarm output (if active) & to view Alarm Status screen. |
![]() | DOWN | Press to decrease the parameter value. Pressing once decreases the value by one count; keeping pressed speeds up the change. |
![]() | UP | Press to increase the parameter value. Pressing once increases the value by one count; keeping pressed speeds up the change. |
![]() | SET-UP | Press to enter or exit set-up mode. |
![]() | ENTER | Press to store the set parameter value and to scroll to the next parameter. |
PRODUCT BASIC OPERATION
POWER-UP DISPLAY
Upon power-up the display shows the instrument’s Model Name (ScanLog 4C PC) and the Hardware & Firmware version (Version 1.0.1.0) for 4 seconds. During this time the instrument runs through a self-chack sequence. Refer Figure 2.1.

RUN MODE
After the Power-up display sequence the instrument enters into RUN Mode. This is the normal operation mode wherein the instrument starts PV measurements, Alarm monitoring and Recording. The Display comprises of Main screen, Record Information screen & Record View screens described below. These screens appear one-after-the-other upon pressing Scroll key while in RUN Mode. The Alarm Status Screen is also available that can be viewed by pressing Alarm Acknowledge key.
Main Screen

The Main Screen shows Channel Numbers (CH1, CH2, ….) along with corresponding Process Values, Calendar Date, Clock Time and Alarm indicator as illustrated in Figure 2.2 above. The Alarm Indicator appears only if any one or more alarms are active.
In case of measured value errors for Channels, the messages listed in Table 2.1 flash in place of process value as illustrated in Figure 2.3.

Table 2.1
| Message | Error Type | Cause | ||
| Sensor Open | RTD / Thermocouple Broken / Open | |||
| Over-range | Process Value above Max. Specified Range | |||
| Under-range | Process Value below Min. Specified Range | |||
Channel Names Screen
This screen is shown upon pressing
(Scroll) key from Main screen. This screen shows the user set Channel Names mapped against the designators CH1 for Channel 1, CH2 for Channel 2 and so on. Refer figure 2.4 for example screen.
Recording Information Screen
This screen is shown upon pressing
(Scroll) key from Channel Names screen. This screen shows the numbers of records that have been stored in the memory sins last uploaded to the PC (New Records) and the numbers of records that can be stored in the available free memory (Free Space).

Record View Screen
This screen is shown upon pressing
(Scroll) key from Recording Information screen. This screen facilitates viewing the stored New Records. The records can be scrolled for viewing using
(UP) &
(DOWN) keys. As depicted in Figure 2.6; the record view screen shows one record at a time (along with Record Number) that comprises Process Value & Alarm Status for Each Channel duly date/time stamped. Upon pressing the UP key while showing the last stored record, the first record is shown. Similarly upon pressing the DOWN key while showing the first stored record, the last record is shown.

Alarm Status Screen
This screen is shown upon pressing
(Alarm Acknowledge) key from Run Mode screen. This screen shows the alarm status for all 4 alarms (AL1 to AL4) for each channel (CH1 to CH4). The
symbol means active alarm.

OPERATOR PARAMETERS
The Operator Parameter list includes Start / Stop command for batch (Slot) recording and allows viewing the balance slot time.
If batch recording feature is not enabled, selecting the operator parameter page returns to the Main screen.
The Figure 3.1 shows how to access Operator Parameters. The Example illustrates how to start batch recording.

The Table 3.1 below described the Operator Parameters in detail.
Table 3.1
| Parameter Description | Settings |
| BATCH START (Available if Batch Recording is selected) This parameter is presented only if the batch is not already started. Set BATCH START command to ‘Yes’ to start recording the data. This is usually issued at the begin of a batch process. |
No Yes |
| BALANCE SLOT TIME (Available if Batch Recording is selected & if BATCH START command is issued) This is a read only value that shows the remaining Batch Time. |
Read Only |
| BATCH STOP (Available if Batch Recording is selected) This parameter is presented only if the batch is already started. Through the Batch Recording automatically stops at the end of the set time interval; it may be desired to abort recording any time during the batch. Set BATCH STOP command to ‘Yes’ to stop recording the data and terminate the batch. | No Yes |
ALARM SETTINGS
The Figure 4.1 shows how to access Alarm Setting Parameters. The Example illustrates how to change the Alarm 2 setpoint value for channel 2.

Table: 4.1
| Parameter Description | Settings (Default Value) |
| SELECT CHANNEL Select the desired Channel Name whose Alarms parameters are to be set. | Channel-1 to Channel-4 |
| SELECT ALARM Select the desired Alarm Number whose parameters are to be set. | AL1, AL2, AL3, AL4 (The actual available options depends on the numbers of Alarms set per channel on Alarm configuration page) |
| AL1 TYPE The parameter name depends upon the Alarm selected (AL1 TYPE, AL2 TYPE, etc.). None : Disable Alarm. Process Low : The Alarm activates when the PV equals or falls below the ‘Alarm Setpoint’ value. Process High : The Alarm activates when the PV equals or exceeds the ‘Alarm Setpoint’ value. |
None Process Low Process High (Default : None) |
| AL1 SETPOINT The parameter name depends upon the Alarm selected (AL1 Setpoint, AL2 Setpoint, etc.). Setpoint Value for ‘Process High’ or ‘Process Low’ Alarm. | Min. to Max. of selected input type range (Default : 0) |
| AL1 HYSTERESIS The parameter name depends upon the Alarm selected (AL1 Hysteresis, AL2 Hysteresis, etc.). This parameter Value sets a differential (dead) band between the ON and OFF Alarm states. |
1 to 30000 (Default : 20) |
| AL1 INHIBIT The parameter name depends upon the Alarm selected (AL1 Inhibit, AL2 Inhibit, etc.). No : The Alarm is not suppressed during the start-up Alarm conditions. Yes : The Alarm activation is suppressed until the PV is within Alarm limits from the time the Recorder is switched ON. | No Yes (Default : No) |
SUPERVISORY CONFIGURATION
The Page Header ‘Spvr. Config’ encompasses a subset of Page Headers containing parameters that are set less frequently.
These parameters should only be accessible to Supervisory level and thus are protected by password. Upon entering the appropriate password for the parameter ‘ENTER PASSCODE’ , the following list of Page Header is available.
- Device Configuration (Device Config)
- Channel Configuration (Channel Config)
- Alarm Configuration (Alarm Config)
- Recorder Configuration (Recorder Config)
- RTC Settings (RTC Settings)
- Utilites (Utilites)
The figure below illustrates how to access the parameters under the supervisory Page Header “Alarm Configuration”. The parameters covered under each Page Header are described in detail in the following sections.
Figure 5.1

DEVICE CONFIGURATION
Table: 6.1
| Parameter Description | Settings (Default Value) |
| DELETE RECORDS Setting this command to ‘Yes’, erases all the records stored in the internal Memory. | No Yes (Default: No) |
| RECORDER ID This parameter assigns a unique identification number to the ScanLog which is then used in file naming system for downloading the records to the PC. | 1 to127 (Default: 1) |
CHANNEL CONFIGURATION
The Channel configuration parameters are listed in Table below and are generally required to be set only at the time of installation.
Table: 7.1
| Parameter Description | Settings (Default Value) |
| ALL CHAN COMMON In most applications the Data Logging Unit is used to monitor the process values at different points within a closed space (Chamber, Cold Room, etc). Thus the type of sensors and also the measurement resolution used are Identical (Common) for all channels. This parameter facilitates eliminating repetitive settings for multiple channels in such cases. Yes : The parameter values for Input type and Resolution are applied to all channels. No : The parameter values for Input type and Resolution need to be set independently for each channel. |
No Yes (Default : No) |
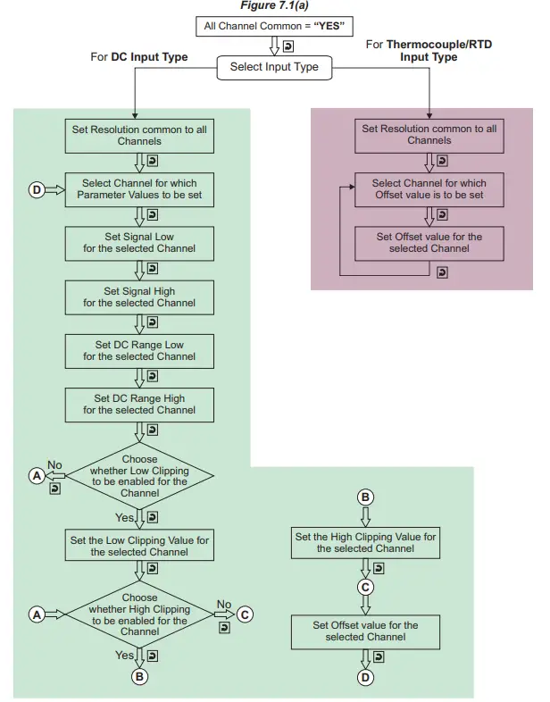
| SELECT CHANNEL Refer Figure 7.1 (a) and 7.1 (b). | Channel 1 to Channel 4 |
| INPUT TYPE Set the type of Thermocouple / RTD / DC Linear signal input type connected to the selected channel. | Refer Table 7.2 (Default : 0 to 10 V) |
| RESOLUTION Set the process value indication resolution (decimal point). All the resolution based parameters (hysteresis, alarm setpoints etc.) then follow this resolution setting. | Refer Table 7.2 |
| SIGNAL LOW (Applicable only for DC Linear Inputs) The transmitter output signal value corresponding to RANGE LOW process value. Refer Appendix-A : DC Linear Signal Interface for details. | ![]() |
| SIGNAL HIGH (Applicable only for DC Linear Inputs) The transmitter output signal value corresponding to RANGE HIGH process value. Refer Appendix-A: DC Linear Signal Interface for details. | ![]() |
| RANGE LOW (Applicable only for DC Linear Inputs) The Process Value corresponding to the SIGNAL LOW value from the transmitter. Refer Appendix-A: DC Linear Signal Interface for details. | -30000 to +30000 (Default: 0.0) |
| RANGE HIGH (Applicable only for DC Linear Inputs) The Process Value corresponding to the SIGNAL HIGH value from the transmitter. Refer Appendix-A: DC Linear Signal Interface for details. | -30000 to +30000 (Default: 1000) |
| LOW CLIPPING (Applicable only for DC Linear Inputs) Refer Appendix-B. | Disable Enable (Default: Disable) |
| LOW CLIP VAL (Applicable only for DC Linear Inputs) Refer Appendix-B. | -30000 to HIGH CLIP VAL (Default : 0) |
| HIGH CLIPPING (Applicable only for DC Linear Inputs) Refer Appendix-B. | Disable Enable (Default: Disable) |
| HIGH CLIP VAL (Applicable only for DC Linear Inputs) Refer Appendix-B. | LOW CLIP VAL to 30000 (Default: 1000) |
| ZERO OFFSET In many application, the measured PV at the input requires a constant value to be added or subtracted to obtain a final process value for removing sensor zero error or to compensate known thermal gradient. This parameter is used to remove such errors. Actual (Displayed) PV = Measured PV + Offset for PV. | -30000 to +30000 (Default : 0) |
Table 7.2
| Option | Range (Min. to Max.) | Resolution & Unit |
| Type J (Fe-K) | 0.0 to +960.0°C |
1 °C or 0.1 °C |
| Type K (Cr-Al) | -200.0 to +1376.0°C | |
| Type T (Cu-Con) | -200.0 to +387.0°C | |
| Type R (Rh-13%) | 0.0 to +1771.0°C | |
| Type S (Rh-10%) | 0.0 to +1768.0°C | |
| Type B | 0.0 to +1826.0°C | |
| Type N | 0.0 to +1314.0°C | |
| Reserved for customer specific Thermocouple type not listed above. The type shall be specified in accordance with the ordered (optional on request) Thermocouple type. | ||
| RTD Pt100 | -199.9 to +600.0°C | 1°C or 0.1 °C |
| 0 to 20 mA |
-30000 to 30000 units |
1 0.1 0.01 0.001 units |
| 4 to 20 mA | ||
| 0 to 80 mV | ||
| Reserved | ||
| 0 to 1.25 V |
-30000 to 30000 units | |
| 0 to 5 V | ||
| 0 to 10 V | ||
| 1 to 5 V | ||
Figure 7.1(a)

Note : Press PAGE Key to Revert to Main Display Mode.

ALARM CONFIGURATION
Table : 8.1
| Parameter Description | Settings (Default Value) |
| ALARMS/CHAN The ScanLog 4C PC is provided with 4 independently settable soft Alarms per channel. However, the actual number of Alarms required per channel may vary from application to application. This parameter allows selecting the exact number of Alarms required per channel. |
1 to 4 (Default : 4) |
RECORDER CONFIGURATION
Table : 9.1
| Parameter Description | Settings (Default Value) |
| NORMAL INTERVAL The ScanLog 4C PC respects this parameter value for generating periodic records when none of the channels is under Alarm. For e.g., If this parameter value is set to 0:00:30, then a new record is generated every 30 Sec. if no channel is in Alarm. Setting this parameter value to 0:00:00 disables normal recording. | 0:00:00 (H:MM:SS) to 2:30:00 (H:MM:SS) (Default : 0:00:30) |
| ZOOM INTERVAL The ScanLog 4C PC respects this parameter value for generating periodic records when any one or more channels are under Alarm. For e.g., If this parameter value is set to 0:00:10, then a new record is generated every 10 Sec. whenever there is any channel(s) is in Alarm. | 0:00:00 (H:MM:SS) to 2:30:00 (H:MM:SS) (Default : 0:00:10) |
| Setting this parameter value to 0:00:00 disables zoom recording. | |
| ALRM TOGGL REC Set to ‘Enable’ if a record is to be generated every time the Alarm status for any of the channels is toggled (On-to-Off or Off-to-On). | Disable Enable (Default : Enable) |
| RECORDING MODE Continuous The ScanLog 4C PC keeps generating records indefinitely. There are no Start / Stop commands. Suitable for continuous processes. Batch The ScanLog 4C PC generates records over a preset time interval. The recording begins upon issuance of Start command and continues until the user set time interval is elapsed. Suitable for batch processes. |
Continuous Batch (Default : Continuous) |
| BATCH TIME | 0:01 (HH:MM) |
| (Available for Batch Recording Mode) Sets the time period in Hours:Minutes for which the recording to take place from the time the Start command is issued. | to 250:00 (HHH:MM) (Default : 1:00) |
| BATCH START BATCH STOP These two parameters are also available on Operator parameter list. Refer Section 3 : Operator Parameters. | No Yes |
RTC SETTING
Table : 10.1
| Parameter Description | Settings |
| TIME (HH:MM) | 0.0 |
| Set current clock time in Hrs:Min (24 Hours format). | to 23:59 |
| DATE Set current calendar date. | 1 to 31 |
| MONTH Set current calendar month. | 1 to 12 |
| YEAR Set current calendar year. | 2000 to 2099 |
| UNIQUE ID NUMBER Ignore this parameter as it is for Factory Use Only. |
UTILITIES
Table : 11.1
| Parameter Description | Settings (Default Value) |
| LOCK UNLOCK These parameters lock or unlock parameter settings. Locking inhibits editing (modifying) of parameter values to prevent any inadvertent changes by the operator. The Parameters ‘Lock’ and ‘Unlock’ are mutually exclusive. When in locked condition, the instrument asks for UNLOCK (Yes / No). Set the parameter to ‘Yes’ and the instrument returns to Main Mode. Access this parameter again to set the value for UNLOCK to ‘Yes’. The instrument returns to Main mode with lock open. For locking, the parameter LOCK needs to be set to ‘Yes’ only once. |
No Yes (Default : No) |
| FACTORY DEFAULT Setting this parameter to ‘Yes’, resets all parameters to their default values. Upon issuing factory default command, the instrument first enters into ‘Memory Checking’ mode wherein the internal non-volatile memory is checked and this might take several seconds. After memory checking the parameter are set to factory default values and the instrument resets & restarts. |
No Yes (Default : No) |
ELECTRICAL CONNECTIONS
WARNING
MISHANDLING/NEGLIGENCE CAN RESULT IN PERSONAL DEATH OR SERIOUS INJURY.
Caution
The recorder is designed for installation in an enclosure which provides adequate protection against electric shock. Local regulations regarding electrical installation should be rigidly observed. Consideration should be given to prevention of access to the Power Supply terminals by unauthorized personnel.
- The user must rigidly observe the Local Electrical Regulations.
- Do not make any connections to the unused terminals for making a tie-point for other wires (or for any other reasons) as they may have some internal connections. Failing to observe this may result in permanent damage to the recorder.
- Run power supply cables separated from the low-level signal cables (like Thermocouple, RTD, DC Linear Current /Voltage, etc.). If the cables are run through conduits, use separate conduits for power supply cable and low-level signal cables.
- Use appropriate fuses and switches, wherever necessary, for driving the high voltage loads to protect the recorder from any possible damage due to high voltage surges of extended duration or short circuits on loads.
- Take care not to over-tighten the terminal screws while making connections.
- Make sure that the power supply is switched-off while making/removing any connections.
CONNECTION DIAGRAM
The Electrical Connection Diagram is shown on the Rear Side of the enclosure. Refer figure 12.1 (a) & (b) for the versions without and with Alarm Relay outputs, respectively.


Input Channels
Each of the 4 input channels are identical from wiring connection viewpoint. For explanation purpose, the 4 terminals pertaining to each channel have been marked as T1, T2 ,T3 & T4 in the following pages. The descriptions below apply to all the channels with no deviations.
Thermocouple
Connect Thermocouple Positive (+) to terminal T2 and Negative (-) to terminal T3 as shown in Figure 12.2(a). Use the correct type of Thermocouple extension lead wires or compensating cable for the entire distance ensuring the correct polarity throughout. Avoid joints in the cable.

RTD Pt100, 3-wire
Connect single leaded end of RTD bulb to terminal T2 and the double leaded ends to terminals T3 and T4 (interchangeable) as shown in Figure 12.2(b). Use copper conductor leads of very low resistance ensuring that all 3 leads are of the same gauge and length. Avoid joints in the cable.
DC Linear Voltage (mV / V)
Use a shielded twisted pair with the shield grounded at the signal source for connecting mV / V source. Connect common (-) to terminal T3 and the signal (+) to terminal T2, as shown in Figure 12.2(c).

DC Linear Current (mA)
Use a shielded twisted pair with the shield grounded at the signal source for connecting mA source.
Connect common (-) to terminal T3 and the signal (+) to terminal T2. Also short terminals T1 & T2. Refer Figure 12.2(d).
ALARM OUTPUTS
- Relay 1 (Terminals: 9, 10, 11)
- Relay 2 (Terminals: 12, 13, 14)
- Relay 3 (Terminals: 15, 16, 17)
- Relay 4 (Terminals: 18, 19, 20)

Potential-free Relay changeover contacts N/O (Normally Open), C (Common) & NC (Normally Close) rated 2A/240 VAC (resistive load) are provided as Relay outputs. Use external auxiliary device like contactor with appropriate contact rating for driving the actual load.
5 VDC / 24 VDC Excitation Voltage (Terminals : 5, 6, 7, 8)
If ordered, the Instrument is supplied with none, one or two excitation voltage outputs. Both the excitation outputs are factory configured for either 5VDC @ 15 mA or 24VDC @ 83 mA. The ‘+’ and ‘-’ terminals are for voltage ‘Source’ and ‘Return’ paths, respectively.
The availability of Excitation Voltages, as per order, are indicated (with
) on the connection diagram label as shown in the figures 12.4 below.

PC COMMUNICATION PORT (Terminals 3, 4)
The PC Communication Port is RS485. Use appropriate protocol converter (say, RS485 – RS232 or USB – RS485) for interfacing with PC.
For reliable noise free communication, use a pair of twisted wires inside screened cable. The wire should have less than 100 ohms / km nominal DC resistance (Typically 24 AWG or thicker). Connect the terminating resistor (Typically 100 to 150 ohm) at one end to improve noise immunity.
DEVICE COMMUNICATION PORT (Terminals 1, 2)
Not used. Do not make any connections.
POWER SUPPLY

As standard, the module is supplied with power connections suited for 85 to 264 VAC line supply. Use wellinsulated copper conductor wire of the size not smaller than 0.5mm² for power supply connections ensuring proper polarity as shown in Figure 12.5. The module is not provided with fuse and power switch. If necessary, mount them separately. Use a time lag fuse rated 1A @ 240 VAC.
DC LINEAR SIGNAL INTERFACE
This appendix describes the parameters required to interface process transmitters that produce Linear DC Voltage (mV/V) or Current (mA) signals in proportion to the measured process values. A few examples of such transmitters are;
- Pressure Transmitter producing 4 to 20 mA for 0 to 5 psi
- Relative Humidity Transmitter producing 1 to 4.5 V for 5 to 95 %RH
- Temperature Transmitter producing 0 to 20 mA for -50 to 250 °C
The instrument (indicator/controller/recorder) that accepts the linear signal from the transmitter computes the measured process value by solving the mathematical equation for Straight-Line in the form:
Y = mX + C
Where;
- X: Signal Value from Transmitter
- Y: Process Value Corresponding to Signal Value X
- C: Process Value Corresponding to X = 0 (Y-intercept)
- m: Change in Process Value per unit Change in Signal Value (Slope)

As is evident from the aforementioned transmitter examples, different transmitters produce signals varying both in Type (mV/V/mA) and Range. Most PPI instruments, thus, provide programmable Signal Type and Range to facilitate interface with a variety of transmitters. A few industry standard signal types and ranges offered by the PPI instruments are: 0-80mV, 0-5 V, 1-5 V, 0-10V, 0-20 mA, 4-20 mA, etc.
Also, the output signal range (e.g. 1 to 4.5 V) from different transmitters corresponds to different process value range (e.g. 5 to 95 %RH); the instruments thus also provide facility for programming the measured process value range with programmable Resolution.
The linear transmitters usually specify two signal values (Signal Low and Signal High) and the corresponding Process Values (Range Low and Range High). In the example Pressure Transmitter above; the Signal Low, Signal High, Range Low & Range High values specified are: 4 mA, 20 mA, 0 psi & 5 psi, respectively.
In summary, the following 6 parameters are required for interfacing Linear Transmitters:
- Input Type : Standard DC Signal Type in which the transmitter signal range fits (e.g. 4-20 mA)
- Signal Low : Signal value corresponding to Range Low process value (e.g. 4.00 mA)
- Signal High : Signal value corresponding to Range High process value (e.g. 20.00 mA)
- PV Resolution : Resolution (least count) with which to compute process value (e.g. 0.01)
- Range Low : Process value corresponding to Signal Low value (e.g. 0.00 psi)
- Range High : Process value corresponding to Signal High value (e.g. 5.00 psi)
The following examples illustrate appropriate parameter value selections.
Example 1: Pressure Transmitter producing 4 to 20 mA for 0 to 5 psi

Example 2: Relative Humidity Transmitter producing 1 to 4.5 V for 5 to 95 %RH

Example 3: Temperature Transmitter producing 0 to 20 mA for -50 to 250 °C

LOW / HIGH CLIPPING
For mA/mV/V inputs the measured PV is a scaled value between the set values for ‘PV Range Low’ and ‘PV Range High’parameters corresponding to the Signal Minimum and Signal Maximum values respectively. Refer Appendix A.
The Figure B.1 below illustrates an example of flow rate measurement using a transmitter/transducer producing a signal range of 4 – 20 mA corresponding to 0.0 to 100.0 Liters per Minute (LPM).

If this transmitter is to be used for a system having a flow rate range of 0.0 to 75.0 LPM then the actual useful signal range from the example transmitter is 4 mA (~ 0.0 LPM) to 16 mA (~ 75.0 LPM) only. If no Clipping is applied on the measured flow rate then the scaled PV will also include ‘out-of-range’ values for the signal values below 4 mA and above 16 mA (may be due to open sensor condition or calibration errors). These out-of-range values can be suppressed by enabling the Low and/or High Clippings with appropriate Clip values as shown in figure B.2 below.

Process Precision Instruments
101, Diamond Industrial Estate, Navghar, Vasai Road (E),Dist. Palghar – 401 210.Maharashtra, India
Sales: 8208199048 / 8208141446
Support: 07498799226 / 08767395333
[email protected], [email protected]





























