
DMBC110
Signal Dimmer Controller
Installation Instructions
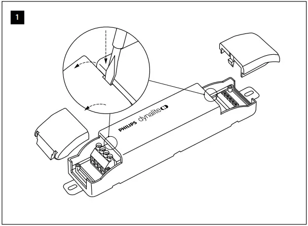
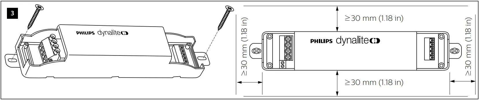
Devices must be installed by a qualified electrician in accordance with all national and local electrical and construction codes and regulations.
![]() | ![]() | ![]() |


![]()

IEC Pollution Degree II
![]()
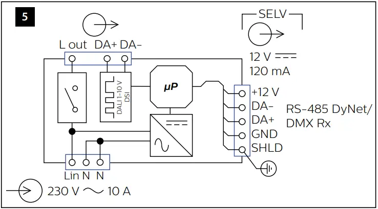
Output Ratings/Channel (CH)
| Load Type | |
| 10 A, 240 V ~ | |
| 3 A, 240 V ~ | |
| 165 A | |
Control Channel Ratings
![]() | |
| DALI Broadcast | ≤ 5/CH Guaranteed 10 mA Maximum 250 mA Insulation: basic |
| DSI | ≤ 5/CH |
| 1-10 V | Sink 20 mA Source 10 mA |

IEC Overvoltage Category III




© 2022 Signify Holding. All rights reserved. Specifications are subject to change without notice. No representation or warranty as to the accuracy or completeness of the information included herein is given and any liability for any action in reliance thereon is disclaimed. Philips and the Philips Shield Emblem are registered trademarks of Koninklijke Philips N.V. All other trademarks are owned by Signify Holding or their respective owners.
AZZ 394 0922 R15























