PHILIPS DDLE801 Leading Edge Dimmer Controller

Devices must be installed in an approved enclosure by a qualified electrician in accordance with all national and local electrical and construction codes and regulations.
WHAT IS IN BOX

NOT IN BOX

DIMENSION

Installation Instructions
STEP1
STEP2
STEP3
STEP4
STEP5
STEP6
CAUTION
The manufacturer is not responsible for dimmable lamp selection. Each lamp/dimmer combination must be tested for compatibility prior to installation.
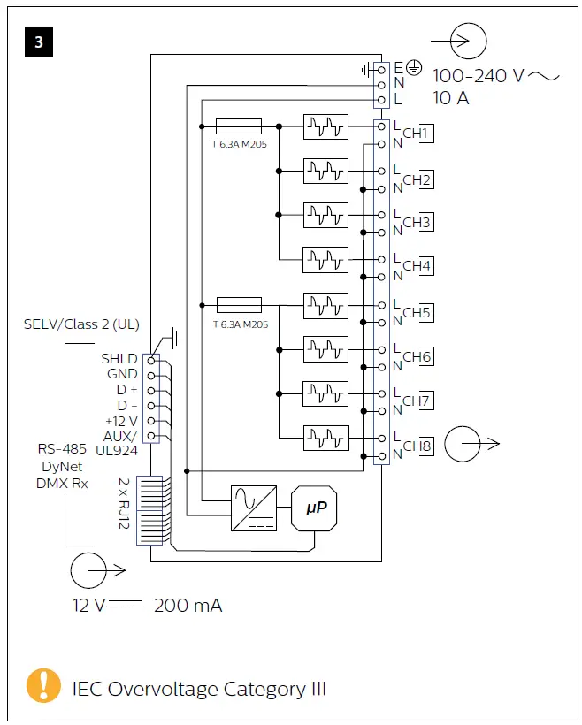
Installation of a home and building automation and control system shall comply with IEC 60364 (all parts). The temperature for the communication wires specified in IEC 60364-5-52 shall not be exceeded.
Professional dimmers rated > 1000 W are out of scope of EN 61000-3-2.
© 2022 Signify Holding. All rights reserved. Specifications are subject to change without notice. No representation or warranty as to the accuracy or completeness of the information included herein is given and any liability for any action in reliance thereon is disclaimed. Philips and the Philips Shield Emblem are registered trademarks of Koninklijke Philips N.V. All other trademarks are owned by Signify Holding or their respective owners.
www.lighting.philips.com/dynalite



















