LANCER 85-3161R-21-21222 Unicorn Dispensing Towers

IMPORTANT SAFETY INSTRUCTIONS
Intended Use
The dispenser is for indoor use only. This appliance is to be installed in a location where its use can be overseen by trained personnel. This unit is not a toy. Children should be supervised not to play with appliance. It should not be used by children or infirm persons without supervision. This appliance is not intended for use by persons (including children) with reduced physical, sensory or mental capabilities, or lack of experience and knowledge, unless they have been given supervision or instruction concerning use of the appliance by a person responsible for their safety. Cleaning and user maintenance shall not be performed by children without supervision. The min/max ambient operating temperature for the dispenser is 4°C to 41°C (40°F to 105°F). Do not operate unit below minimum ambient operation conditions. Should freezing occur, cease operation of the unit and contact authorized service technician. Service, cleaning and sanitizing should be accomplished only by trained personnel. Applicable safety precautions must be observed. Instruction warnings on the product being used must be followed.
Electrical Warning
Appliance must be supplied by 24 VDC. Check dispenser name plate label, located inside tower panels, for the correct electrical requirements of unit. Do not plug into a wall electrical outlet unless the current shown on the name plate label agrees with local current available. Follow all local electrical codes when making connections. Each dispenser must have a separate electrical circuit. Do not use extension cords with this unit. Do not ‘gang’ together with other electrical devices on the same outlet. The keyswitch does not disable the line voltage to the transformer primary. Always disconnect electrical power to the unit to prevent personal injury before attempting any internal maintenance. The resettable breaker switch should not be used as a substitute for unplugging the dispenser from the power source to service the unit. Only qualified personnel should service internal components of electrical control housing. Make sure that all water lines are tight and units are dry before making any electrical connections!
Carbon Dioxide
- WARNING: Carbon Dioxide (CO2 ) is a colorless, noncombustible gas with a light pungent odor. High percentages of CO2 may displace oxygen in the blood.
- WARNING: Prolonged exposure to CO2 can be harmful. Personnel exposed to high concentrations of CO2 gas will experience tremors which are followed by a loss of consciousness and suffocation.
- WARNING: If a CO2 gas leak is suspected, immediately ventilate the contaminated area before attempting to repair the leak.
- WARNING: Strict attention must be observed in the prevention of CO2 gas leaks in the entire CO2 and soft drink system.
Water Notice
Appliance is not suitable for installation where a water jet could be used. Provide an adequate potable water supply. Water pipe connections and fixtures directly connected to a potable water supply must be sized, installed, and maintained according to federal, state, and local laws. The water supply line must be at least a 3/8 inches (9.525 mm) pipe with a minimum of 20 PSI (0.137 MPA) line pressure, but not exceeding a maximum of 50 PSI (0.345 MPA). Water pressure exceeding 50 PSI (0.345 MPA) must be reduced to 50 PSI (0.345 MPA) with the provided pressure regulator. Use a filter in the water line to avoid equipment damage and beverage off-taste. Check the water filter periodically, as required by local conditions. The water supply must be protected by means of an air gap, a backflow prevention device or another approved method to comply with NSF standards. A leaking inlet water check valve will allow carbonated water to flow back through the pump when it is shut off and contaminate the water supply. Ensure the backflow prevention device complies with ASSE and local standards. It is the responsibility of the installer to ensure compliance.
SPECIFICATIONS
DIMENSIONS
- Width: 4.95 inches (126 mm)
- Depth: 11.1 inches (282 mm)
- Height: 25.4 inches (645 mm)
NORTH AMERICAN ELECTRICAL REQ.
- 120 VAC / 50/60 Hz
SYRUP SUPPLY
- Min Pressure: 20 PSI (0.137 MPA)
- Max Pressure: 70 PSIG (0.482 MPA)
WEIGHT
- Shipping: 35 lbs (15.9 kg)
- Counter Weight: 40 lbs (18.1 kg)
INTERNATIONAL ELECTRICAL REQ
Rated 50 VA or higher, primary voltage as required, and a Secondary Voltage 24 VAC. Overcurrent and surge protection is recommended.
DIET SYRUP SUPPLY
- Min Pressure: 10 PSIG (0.068 MPA)
- Max Pressure: 70 PSIG (0.482 MPA)
PLAIN WATER SUPPLY
- Min Flowing Pressure: 40 PSIG (0.276 MPA)
- Max Static Pressure: 110 PSI (0.756 MPA)
FITTINGS
- Plain Water/Soda Inlet: 1/4 inch barb
- Brand Syrup Inlets: 1/4 inch barb
INSTALLATION
Unpack the Dispenser
- Cut package banding straps and remove.
- Open the box and remove the dispenser from the corrugated shipping carton
- Remove accessory kit and loose parts
Selecting/Preparing Counter Location
- Select a location that is in close proximity to a properly grounded electrical outlet, within five (5) feet (1.5 m) of a drain, and a water supply that meets the requirements shown in the Specifications section found on page 3.
- Select a location that utilizes the clearances/space required for installation.
- Select a location for the remote chiller system or carbonator (if nessesary), syrup pumps, CO2 tank, syrup containers, and water filter (recommended).
- Using Counter Cutout Template provided, (or on last page of this manual) cut out required openings for the Drip Tray and Tower in the designated location.
NOTE
To assure that beverage service is accessible to all customers, Lancer recommends that counter height and equipment selection be planned carefully. The 2010 ADA Standards for Accessible Design states that the maximum reach height from the floor should be no more than 48” if touch point is less than 10” from the front of the counter, or a maximum of 46” if the touch point is more than 10” and less than 27” from the front of the counter. For more information about the customer’s legal requirements for the accessibility of installed equipment, refer to 2010 ADA Standards for Accessible Design – http://www.ada.gov
Tower Installation – Multi-brand Tower
- Place the drip tray into the counter cutout.
- Route ribbon cable, harness, and syrup/water lines of the tower through the opening in the drip tray assembly.
- Guide the tower through the opening in the drip tray and position the tower facing forward, with the nozzle above the drip tray.

- Route ribbon cable, harness, and syrup/water lines through the tower connection nut provided, then thread the nut onto the tower and tighten to secure to counter.

- Connect drain line to drain fitting at drip train and route to open type drain.
Tower Installation – Single Brand Tower
- Plug ADA harness (PN 52-3734) into ADA panel in front of drip tray.
- Route all harnesses and syrup/water lines of the tower through the opening in the drip tray assembly and through opening in tower collar (PN 05-3491).
- Place drip tray with collar into counter cutout.
- Guide the tower through the opening in the drip tray and position the tower facing forward, with the nozzle above the drip tray.

- Route tower harnesses and syrup/water lines through the tower connection nut provided, then thread the nut onto the tower and tighten to secure to counter.

- Connect drain line to drain fitting at drip tray and route to open type drain.
Junction Box Installation
- Position the Mounting Bracket of the Junction Box so that there is adequate slack for connection lines to accommodate sliding the Junction Box forward for service.
- Secure the Mounting Bracket to bottom of the counter with four screws provided.

- Align the Junction Box with the Mounting Bracket, then slide box through bracket to secure to counter.
- If applicable, connect the ADA harness (PN 52-3734), routed from ADA panel in drip tray, to extra connecting wire in Tower harness (PN 52-3732).
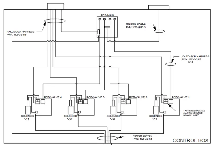
- Connect the power harness (PN 52-3348) to its appropriate connections on the main board in the junction box.
- For LFCV Models, connect the valve harness (PN 52-3344) and Tower Harness (52-3732) to appropriate connections in Junction Box.
- For Volumetric Valve Models, Connect the VV KIP Solenoid Harness (PN 52-3359), the VV Solenoid Harness (PN 52-3360), VV Water Harness (PN 52-3361), and VV Ribbon Cable (PN 52-3346) to their appropriate connections on Main Board in Junction Box.

Plumbing Line Connections
- Route appropriate tubing from the water source to the water inlet at the remote chiller and only connect tubing to the water source. (Refer to Water Notice on page 3)
- Turn on the water and flush the water line thoroughly.
- Turn off the water and connect water line to the plain water inlet at the remote chiller.
- Install filter to water line to avoid equipment damage.
- Route all syrup and water lines from the tower through the rear of the junction box and connect tubing to appropriate valve outlets.
- Route appropriate tubing from the syrup outlet at the remote chiller system to the syrup inlet at junction box. Repeat for all syrup connections.
- Route appropriate tubing from the water outlet at remote chiller to the water inlet at junction box. Repeat for return line.

- Insulate all syrup and water lines accordingly.
- Once all syrup and water lines are connected and insulated, plug power line into appropriate grounded electrical outlet. (Refer to Power Warnings on page 3)
Adjust Water Flow Rate & Syrup/Water Ratio – LFCV
- Remove nozzle by twisting counterclockwise and pulling down.
- Install Lancer syrup separator (PN 05-2919) in place of nozzle.
- Close syrup shut-off at mounting block for syrup brands
- Using a Lancer ratio cup verify water flow rate (14 oz. in 8 sec.). Use a screwdriver to adjust if needed.

- Re-open syrup shut-off at mounting block.
- Using a Lancer ratio cup, activate the valve and capture a sample. Verify that the syrup level is even with the water level. Use a screwdriver to adjust if needed.

- Repeat process for each syrup brand.
- Remove syrup separator and re-install nozzle.
Volumetric Valve Adjustment
- Selector Board.
- Unplug the unit’s Ribbon Cable (52-3346) from the unit’s main board, and plug the Selector Board cable in its’ place. (See image on previous page or wiring diagram on page 12 for reference)

- Select the valve to program by adjusting the toggle on the Selector Board.
- Press [red mem] to read the valve ratio setting in memory.
- Press [carb toggle] button to choose between carbonated (C) or non-carbonated drink (n).
- Press [+] or [-] to raise or lower desired ratio.
- Press ‘enter’ button to save the setting into the valve memory.
- Repeat Steps 3-7 for the remaining 3 valves, then plug the unit’s ribbon cable (52-3346) back into the Main Board.
Valve Configuration
- On the main board in the junction box, there is a SW1 switch that determines how the valves on the tower work. Any changes to the SW1 switch will cause the dispenser to reset.
- Leave Toggle 1 in the OFF position for the valves to be in LFCV mode.
- Switch Toggle 1 to the ON position for the valves to be in Volumetric mode.
- Switch Toggle 2 to the ON position to enable product to be dispensed by pressing and holding the brand buttons.
- Leave Toggle 2 in the OFF position to require the use of the handle to dispense product.

CLEANING AND SANITIZING
General Information
- Lancer equipment (new or reconditioned) is shipped from the factory cleaned and sanitized in accordance with NSF guidelines. The operator of the equipment must provide continuous maintenance as required by this manual and/or state and local health department guidelines to ensure proper operation and sanitation requirements are maintained.
- Cleaning should be accomplished only by trained personnel. Sanitary gloves are to be used during cleaning operations. Applicable safety precautions must be observed. Instruction warnings on the product being used must be followed.
ATTENTION
- Use sanitary gloves when cleaning the unit and observe all applicable safety precautions.
- DO NOT use a water jet to clean or sanitize the unit.
- DO NOT disconnect water lines when cleaning and sanitizing syrup lines, to avoid contamination.
- DO NOT use strong bleaches or detergents; These can discolor and corrode various materials.
- DO NOT use metal scrapers, sharp objects, steel wool, scouring pads, abrasives, or solvents on the dispenser.
- DO NOT use hot water above 140° F (60° C). This can damage the dispenser.
- DO NOT spill sanitizing solution on any circuit boards. Insure all sanitizing solution is removed from the system.
Cleaning Solution
Mix a mild, non-abrasive detergent (e.g. Sodium Laureth Sulfate, dish soap) with clean, potable water at a temperature of 90°F to 110°F (32°C to 43°C). The mixture ratio is one ounce of cleaner to two gallons of water. Prepare a minimum of five gallons of cleaning solution. Do not use abrasive cleaners or solvents because they can cause permanent damage to the unit. Ensure rinsing is thorough, using clean, potable water at a temperature of 90°F to 110°F. Extended lengths of product lines may require additional cleaning solution.
Sanitizing Solution
Prepare the sanitizing solution in accordance with the manufacturer’s written recommendations and safety guidelines. The type and concentration of sanitizing agent recommended in the instructions by the manufacturer shall comply with 40 CFR §180.940. The solution must provide 100 parts per million (PPM) chlorine (e.g. Sodium Hypochlorite or bleach) and a minimum of five gallons of sanitizing solution should be prepared.
Daily Cleaning
- Disconnect power to the unit.
- Mix an appropriate amount of cleaning solution in a clean container, then pour a small portion of the cleaning solution in separate clean container (at least 3 inches deep).
- Remove nozzle by twisting counterclockwise and pulling down.
- Submerge the nozzle in the container with the smaller portion of solution.
- Use a clean cloth soaked in the cleaning solution to clean the tower and all exterior stainless steel surfaces.
- Use the soaked cloth to wipe clean all splash areas.
- Rinse nozzle in warm water then re-install on tower.

Weekly Cleaning and Sanitizing
- Disconnect power to the unit.
- Mix appropriate amount of cleaning and sanitizing solution in a clean container.
- Remove nozzle by twisting counterclockwise and pulling down, then submerge the nozzle in the cleaning solution and wipe clean.
- Submerge the nozzle in the nozzle in the seperate sanitizing solution and set aside to air dry.
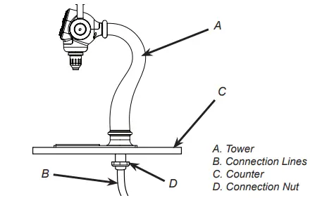
- Grasp the Chrome Disks located on the right and left side of the dispenser head and rotate, slowly, in a counterclockwise movement until a square notch is visible on both the left and right sides.

- Remove the handle by slowly pulling the Handle up and away from the dispensing tower.
- Use the brush provided (PN 22-0017) to gently clean and sanitize the side of the dispenser head. (Refer to image).

- Using the cleaning solution, gently clean the handle and ceramic lever.
- Re-install the handle by aligning the set pins with the notches on both sides of the dispensing tower.
- Gently push the handle into place then rotate the chrome disks to lock the handle to the tower.
- Remove the cup rest then wipe clean using the cleaning solution.
- Wipe clean the drip tray using the cleaning solution then replace the cup rest and nozzle
- Connect power.
- Taste the drink to verify that there is no off-taste. If off-taste is found, flush syrup system again.
Cleaning and Sanitizing Product Lines
- Disconnect product lines from BIB’s or other product supply.
- Place product lines, with BIB connectors, in a bucket of warm water.
- Activate each valve to fill the lines with warm water and flush out product remaining in the lines.
- Prepare Cleaning Solution described above.
- Place product lines, with BIB connectors, into cleaning solution.
- Activate each valve until lines are filled with cleaning solution then let stand for ten (10) minutes.
- Flush out cleaning solution from the syrup lines using clean, warm water.
- Prepare Sanitizing Solution described above.
- Place product lines into sanitizing solution and activate each valve to fill lines with sanitizer. Let sit for ten (10) minutes.
- Reconnect product lines to BIB’s and draw drinks to flush solution from the dispenser.
- Taste the drink to verify that there is no off-taste. If off-taste is found, flush product system again.
WIRING DIAGRAM – LFCV


COUNTER CUTOUT – NOT TO SCALE

































