MICREL MIC23153 Evaluation Board

General Description
This board enables the evaluation of the MIC23153, a fully integrated 2A, 4MHz switching regulator featuring HyperLight Load™ mode, Power Good output indicator, and programmable soft-start. The MIC23153 is highly efficient throughout the entire output current range, drawing just 23µA of quiescent current in operation. The tiny 2.5mm x 2.5mm Thin MLF® package, in combination with the 4MHz switching frequency, enables a compact sub-1mm height solution with only four external components. The MIC23153 provides accurate output voltage regulation under the most demanding conditions and responds extremely quickly to a load transient with exceptionally small output voltage ripple.
Requirements
This board needs a single 10W bench power source adjustable from 2.7V to 5.5V. The loads can either be active (electronic load) or passive (resistor) with the capability to dissipate 7W. It is ideal to have an oscilloscope available to view the circuit waveforms, but not essential. For the simplest tests, two Voltage meters are required to measure input and output voltage. For efficiency measurements, two Voltage meters and two Ammeters are required to prevent errors due to measurement inaccuracies.
Precautions
There is no reverse input protection on this board. Be cautious when connecting the input source to ensure correct polarity is observed.
Getting Started
- Connect an external supply to the VIN (J4) terminal and GND (J3). With the output of the power supply disabled, set its voltage to the desired input test voltage (2.7V ≤ VIN ≤ 5.5V). An ammeter may be placed between the input supply and the VIN (J4) terminal. Be sure to monitor the supply voltage at the VIN (J4) terminal, as the ammeter and/or power lead resistance can reduce the voltage supplied to the device.
- Connect a load to the VOUT (J1) and ground (J2) terminals. The load can be either active passive (resistive) or active (electronic load). An ammeter may be placed between the load and the output terminal. Ensure the output voltage is monitored at the VOUT (J1) terminal.
- Enable the MIC23153. The MIC23153 evaluation board has a pull-up resistor to VIN. By default, the output voltage will be enabled when the input supply of >2.7V is applied. To disable the device, apply a voltage below 0.5V to the EN (J6) terminal.
- Power Good. A Power Good test point (J5) is provided to monitor the Power Good function. The Power Good output will go high (Vout) at approximately 70µs after the output voltage reaches 92% of its nominal voltage.
Ordering Information
| Part Number | Description |
| MIC23153-GYMT | 1.8V Fixed Output Evaluation Board |
| MIC23153YMT | Adjustable Output Evaluation Board |
Evaluation Board

Other Features
Soft-Start Capacitor (C3)
The MIC23153 has a nominal 270kOhm resistor charging the capacitor on the SS pin. This enables the output to follow a controlled soft start characteristic. Setting C3 to 100pF sets the startup time to the minimum. The start-up time can be determined by:
- Tss = 270 x 103 x ln(10) x CSS
The action of the soft-start capacitor is to control the rise time of the internal reference voltage between 0% and 100% of its nominal steady-state value. Feedback Resistors (R1, R2) for Adjustable Output The output voltage is set nominally to 1.8V. This output can be changed by adjusting the upper resistor, R1, in the feedback potential divider. Therefore: R1 = R2 x VREF/(VO-VREF) Where VREF = 0.62V
Some example values are:
| VOUT | R1 | R2 |
| 1.2V | 274k | 294k |
| 1.5V | 316k | 221k |
| 1.8V | 301k | 158k |
| 2.5V | 324k | 107k |
| 3.3V | 309k | 71.5k |
The Feed-forward capacitor, C4, is typically not fitted since transient load regulation is already very good, however, it can be improved slightly by fitting a capacitor at C4 to inject fast output voltage deviations directly into the feedback comparator. This improved load regulation is at the expense of slightly increasing the amount of noise on the output at higher loads. Values between 100pF and 1nF are recommended to prevent instability.
Power Good (PG)
The evaluation board has a test point provided to the right of EN for testing PG. This is an open drain connection with an on board pull-up resistor of 10k to the output voltage. This is asserted high approximately 70μs after the output voltage passes 92% of the nominal set voltage.
HyperLight Load™ Mode
MIC23153 uses a minimum on and off-time proprietary control loop (patented by Micrel). When the output voltage falls below the regulation threshold, the error comparator begins a switching cycle that turns the PMOS on and keeps it on for the duration of the minimum-on-time. This increases the output voltage. If the output voltage is over the regulation threshold, then the error comparator turns the PMOS off for a minimum off time until the output drops below the threshold. The NMOS acts as an ideal rectifier that conducts when the PMOS is off. Using an NMOS switch instead of a diode allows for a lower voltage drop across the switching device when it is on. The asynchronous switching combination between the PMOS and the NMOS allows the control loop to work in discontinuous mode for light load operations. In discontinuous mode, the MIC23153 works in pulse frequency modulation (PFM) to regulate the output. As the output current increases, the off-time decreases, thus providing more energy to the output. This switching scheme improves the efficiency of MIC23153 during light load currents by only switching when it is needed. As the load current increases, the MIC23153 goes into continuous conduction mode (CCM) and switches at a frequency centered at 4MHz. The equation to calculate the load when the MIC23153 goes into continuous conduction mode may be approximated by the following formula:

As shown in the previous equation, the load at which MIC23153 transitions from HyperLight Load™ mode to PWM mode is a function of the input voltage (VIN), output voltage (VOUT), duty cycle (D), inductance (L) and frequency (f). As shown in the Switching Frequency vs Load graph, as the Output Current increases, the switching frequency also increases until the MIC23153 goes from HyperLight Load™ mode to PWM mode at approximately 120mA. The MIC23153 will switch at a relatively constant frequency around 4MHz once the output current is over 120mA.
Evaluation Board Performance


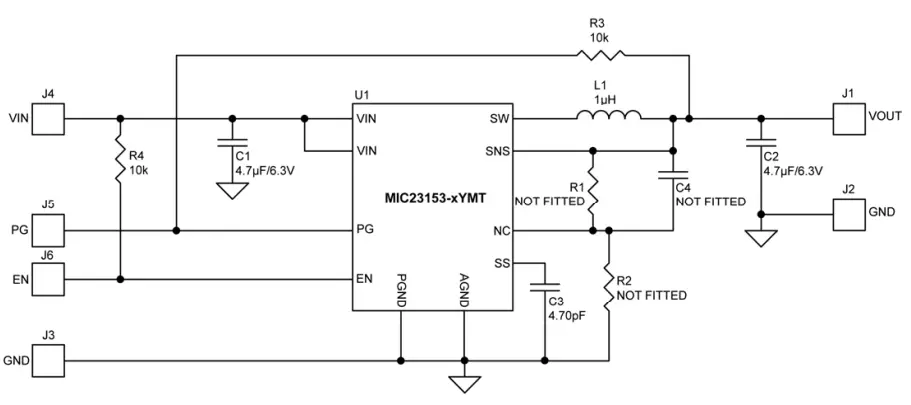
MIC23153-xYMT Evaluation Board Schematic (Fixed Output)

Bill of Materials
| Item | Part Number | Manufacturer | Description | Qty. |
| C1 | C1608X5R0J475K | TDK(1) | Ceramic Capacitor, 4.7µF, 6.3V, X5R, Size 0603 | 1 |
| GRM188R60J475KE19D | Murata(2) | |||
| C2 | C1608X5R0J475K | TDK | 1 | |
| GRM188R60J475KE84D | Murata | |||
| C3 | C1608NPO0J471K | TDK | Ceramic Capacitor, 470pF, 6.3V, NPO, Size 0603 | 1 |
| C4 | – | – | Not Fitted (NF) | 0 |
| L1 | VLS3012ST-1R0N1R9 | TDK | 1µH, 2A, 60mΩ, L3.0mm x W3.0mm x H1.0mm | 1 |
| LQH44PN1R0NJ0 | Murata | 1µH, 2.8A, 50mΩ, L4.0mm x W4.0mm x H1.2mm | ||
| R1 | – | – | Not Fitted (NF) | 0 |
| R2 | – | – | Not Fitted (NF) | 0 |
| R3 | CRCW06031002FKEA | Vishay(3) | Resistor,10k, Size 0603 | 1 |
| R4 | CRCW06031002FKEA | Vishay | Resistor,10k, Size 0603 | 1 |
| U1 | MIC23153-xYMT | Micrel, Inc.(4) | 4MHz 2A Buck Regulator with HyperLight Load™ Mode | 1 |
Notes:
- TDK: www.tdk.com.
- Murata: www.murata.com.
- Vishay: www.vishay.com.
- Micrel, Inc.: www.micrel.com.
MIC23153 Evaluation Board Schematic (Adjustable Output)

Bill of Materials
| Item | Part Number | Manufacturer | Description | Qty. |
| C1 | C1608X5R0J475K | TDK(1) | Ceramic Capacitor, 4.7µF, 6.3V, X5R, Size 0603 | 1 |
| GRM188R60J475KE19D | Murata(2) | |||
| C2 | C1608X5R0J475K | TDK | 1 | |
| GRM188R60J475KE84D | Murata | |||
| C3 | C1608NPO0J471K | TDK | Ceramic Capacitor, 470pF, 6.3V, NPO, Size 0603 | 1 |
| C4 | – | – | Not Fitted (FT) | 0 |
| L1 | VLS3010ST-1R0N1R9 | TDK | 1µH, 2A, 60mΩ, L3.0mm x W3.0mm x H1.0mm | 1 |
| LQH44PN1R0NJ0 | Murata(2) | 1µH, 2.8A, 50mΩ, L4.0mm x W4.0mm x H1.2mm | ||
| R1 | CRCW06033013FKEA | Vishay(3) | Resistor,301k, Size 0603 | 1 |
| R2 | CRCW06031583FKEA | Vishay | Resistor,158k, Size 0603 | 1 |
| R3 | CRCW06031002FKEA | Vishay | Resistor,10k, Size 0603 | 1 |
| R4 | CRCW06031002FKEA | Vishay | Resistor,10k, Size 0603 | 1 |
| U1 | MIC23153YMT | Micrel, Inc.(4) | 4MHz 2A Buck Regulator with HyperLight Load™ Mode | 1 |
Notes
- TDK: www.tdk.com.
- Murata: www.murata.com.
- Vishay: www.vishay.com.
- Micrel, Inc.: www.micrel.com.
PCB Layout Recommendations

MICREL, INC. 2180 FORTUNE DRIVE SAN JOSE, CA 95131 USA
TEL +1 (408) 944-0800 FAX +1 (408) 474-1000 WEB http://www.micrel.com
The information furnished by Micrel in this data sheet is believed to be accurate and reliable. However, no responsibility is assumed by Micrel for its use. Micrel reserves the right to change circuitry and specifications at any time without notification to the customer.
Micrel Products are not designed or authorized for use as components in life support appliances, devices or systems where malfunction of a product reasonably be expected to result in personal injury. Life support devices or systems are devices or systems that (a) are intended for surgical implant into the body or (b) support or sustain life, and whose failure to perform can be reasonably expected to result in a significant injury to the user. A Purchaser’s use or sale of Micrel Products for use in life support appliances, devices or systems is a Purchaser’s own risk and Purchaser agrees to fully indemnify Micrel for any damages resulting from such use or sale.
- 2010 Micrel, Incorporated.




















