MICREL MIC4605 Evaluation Board

General Description
The MIC4605 is an 85V half-bridge MOSFET driver that features adaptive-dead-time and shoot-through protection. The adaptive-dead-time circuitry actively monitors the half-bridge outputs to minimize the time between high-side and low-side MOSFET transitions, thus maximizing power efficiency. Anti-shoot-through circuitry prevents erroneous inputs and noise from turning both MOSFETs on at the same time. Additionally, the MIC4605’s adjustable gate drive sets the gate drive voltage to VDD for optimal MOSFET RDS(ON), which minimizes power loss due to the MOSFET’s RDS(ON).
Requirements
At a minimum, the evaluation board requires a 5.5V to 16V power supply to power the VDD terminal (J1) of the MIC4605 and another supply (up to 85V) may be used to power the MOSFETs connected to the VIN terminal (J2). A pulse generator or the output of a PWM control IC may be connected to the HI and LI terminals (−1), or PWM single input (−2).
Precautions
There is no reverse input protection on this board. When connecting the input sources, make sure that the correct polarity is observed. Under extreme load conditions and with a high supply voltage (>48V) connected to the VIN terminal (J2), input transients can be quite large if long test leads are used. In such cases a 100µF, 100V electrolytic capacitor is needed across the VIN terminals to prevent overvoltage damage to the IC. This can be removed if a clean supply voltage on VIN is always guaranteed. Datasheets and support documentation are available on Micrel’s web site at: www.micrel.com.
Getting Started
- Connect VIN supply between the VIN and GND terminals and VDD supply between the VDD and GND terminals.
Connect a supply between the VIN terminal (J2) and the GND terminal (J3), paying careful attention to polarity and supply range (VIN ≤ 85V). Do not apply power until Step 5. Connect a supply between the VDD terminal (J1) and the GND terminal (J3), paying careful attention to polarity and supply range (5.5V ≤ VDD < 16V). Do not apply power until Step 5. - Connect the TTL-compatible HI and LI inputs (−1), or the PWM single input (−2).
Connect the HI input (JP2) and LI input (JP3) to a pulse generator or the output of a PWM controller IC. Ensure that they are non-overlapping signals and are TTL-compatible logic-levels. The PWM single input replaces the HI input (JP2) for the −2 option. - Monitor inputs and outputs.
Monitor the inputs HI (JP2) and LI (JP3) or PWM (JP2) and outputs HO (JP1) and LO (JP4) with an oscilloscope. - Connect the motor across HS and GND or connect HS to GND.
The simplest way to observe the MIC4605 operation is to connect a motor across the HS terminal (J8) and GND (J9). Alternatively, the HS terminal (J8) can be shorted to GND (J9) with the VIN supply turned OFF. DC and AC parameters can be easily measured in this configuration. - Turn-on supplies and HI/LI inputs.
Turn-on the VDD power supply, followed by the VIN power supply. Turn on the HI and LI inputs (−1) or PWM single input (−2).
Ordering Information
| Part Number | Description |
| MIC4605-1YMT EV | Evaluation Board Featuring the MIC4605-1YMT Half-Bridge MOSFET Driver with Dual-TTL Inputs |
| MIC4605-2YMT EV | Evaluation Board Featuring the MIC4605-2YMT Half-Bridge MOSFET Driver with Dual-TTL Inputs |
| MIC4605-1YM EV | Evaluation Board Featuring the MIC4605-1YM Half-Bridge MOSFET Driver with Single-PWM Input |
| MIC4605-2YM EV | Evaluation Board Featuring the MIC4605-2YM Half-Bridge MOSFET Driver with Single-PWM Input |
Evaluation Board Performance

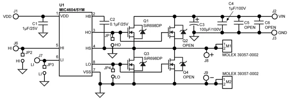
Evaluation Board Schematic (MIC4605YM)
Bill of Materials
| Item | Part Number | Manufacturer | Description | Qty. |
| C1 | C1608X7R1E105K | TDK(1) | 1.0µF Ceramic Capacitor, 25V, X7R, Size 0603 | 1 |
| GRM188R71E105KA12D | Murata(2) | |||
| C2 | C1608X7R1E104K | TDK | 0.1µF Ceramic Capacitor, 25V, X7R, Size 0603 | 1 |
| 06033C104KAT2A | AVX(3) | |||
| GRM188R71E104KA01D | Murata | |||
| C3 | B41851-A9107-M008 | TDK | 100µF, 100V, Radial Electrolytic Capacitor | 1 |
| C4 | CGA5L2X7R2A105K | TDK | 1.0µF Ceramic Capacitor, 100V, X7R, Size 1206 | 1 |
| 12061C105K4Z4A | AVX | |||
| GRF31CR72A105KA01L | Murata | |||
| Q1, Q3 | AM7414NA | Analog Power(4) | 100V , N-Channel MOSFET , SO8 | 2 |
| SiR698DP-T1-GE3 | Vishay | |||
| U1 | MIC4605YM | Micrel, Inc.(5) | 85V Half-Bridge MOSFET Drivers with 5.5V to 16V Gate Drive | 1 |
Notes:
- TDK: www.tdk.com.
- Murata: www.murata.com.
- AVX: www.avx.com.
- Analog Power: www.analogpowerinc.com.
- Micrel, Inc.: www.micrel.com.
PCB Layout Recommendations (MIC4605YM)
Evaluation Board Schematic (MIC4605YMT)
Bill of MaterialsItem Part Number Manufacturer Description Qty. C1
C1608X7R1E105K TDK(6) 1.0µF Ceramic Capacitor, 25V, X7R, Size 0603
1
GRM188R71E105KA12D Murata(7) C2
C1608X7R1E104K TDK 0.1µF Ceramic Capacitor, 25V, X7R, Size 0603
1
06033C104KAT2A AVX(8) GRM188R71E104KA01D Murata C3 B41851-A9107-M008 TDK 100µF, 100V, Radial Electrolytic Capacitor 1 C4
CGA5L2X7R2A105K TDK 1.0µF Ceramic Capacitor, 100V, X7R, Size 1206
1
12061C105K4Z4A AVX GRF31CR72A105KA01L Murata Q1, Q3
AM7414NA Analog Power(9) 100V , N-Channel MOSFET , SO8
2
SiR698DP-T1-GE3 Vishay U1 MIC4605YMT Micrel, Inc. (10) 85V Half-Bridge MOSFET Drivers with 5.5V to 16V Gate Drive 1 Notes:
- TDK: www.tdk.com.
- Murata: www.murata.com.
- AVX: www.avx.com.
- Analog Power: www.analogpowerinc.com.
- Micrel, Inc.: www.micrel.com.
PCB Layout Recommendations (MIC4605YMT)
MICREL, INC. 2180 FORTUNE DRIVE SAN JOSE, CA 95131 USA TEL +1 (408) 944-0800 FAX +1 (408) 474-1000 WEB http://www.micrel.com
warranty
Micrel makes no representations or warranties with respect to the accuracy or completeness of the information furnished in this datasheet. This information is not intended as a warranty and Micrel does not assume responsibility for its use. Micrel reserves the right to change circuitry, specifications and descriptions at any time without notice. No license, whether express, implied, arising by estoppel or otherwise, to any intellectual property rights is granted by this document. Except as provided in Micrel’s terms and conditions of sale for such products, Micrel assumes no liability whatsoever, and Micrel disclaims any express or implied warranty relating to the sale and/or use of Micrel products including liability or warranties relating to fitness for a particular purpose, merchantability, or infringement of any patent, copyright or other intellectual property right. Micrel Products are not designed or authorized for use as components in life support appliances, devices or systems where malfunction of a product can reasonably be expected to result in personal injury. Life support devices or systems are devices or systems that (a) are intended for surgical implant into the body or (b) support or sustain life, and whose failure to perform can be reasonably expected to result in a significant injury to the user. A Purchaser’s use or sale of Micrel Products for use in life support appliances, devices or systems is a Purchaser’s own risk and Purchaser agrees to fully indemnify Micrel for any damages resulting from such use or sale. © 2013 Micrel, Incorporated.
Downloaded from Arrow.com























