
Total solder points: 271
Difficulty level: beginner 1
2
3
4
5
advanced
Advanced UP/DOWN counter
K8035
Handy for people counting, part counting, score keeping, …
ILLUSTRATED ASSEMBLY MANUAL
H8035IP-1
![]()
Features & Specifications
Features:
Count up or down.
Count input trough on-board push buttons or by external pulses.
Display modes : Normal or time (hh:mm and mm:ss).
An internal oscillator allows time measurement.
Programmable pre-set value with equal output.
Self diagnostic at power up.
Comes whit easy board to wire connector (20cm wire).
Comes in handy for people counting, part counting, score keeping,
Specifications:
- Counter Input : 3…12 VDC (normal dry contact also possible)
- EQUAL Output : 5VDC / max 50mA
- Max. Counting speed : 200 / sec. (2 / sec. with long debounce delay)
- Max. Count : 4 Digits (9999 / 23h59m / 59m59s)
- Power supply : 9…12 VDC or transformer 2 x 9 VAC type : 209005
- Power consumption : 150mA max.
- Dimensions : 125 x 75 x 18mm (4,9”x3”x0,7”)
![]()
Assembly hints
1. Assembly (Skipping this can lead to troubles ! )
Ok, so we have your attention. These hints will help you to make this project successful. Read them carefully.
1.1 Make sure you have the right tools:
- A good quality soldering iron (25-40W) with a small tip.

- Wipe it often on a wet sponge or cloth, to keep it clean; then apply solder to the tip, to give it a wet look. This is called ‘thinning’ and will protect the tip, and enables you to make good connections. When solder rolls off the tip, it needs cleaning.

- Thin raisin-core solder. Do not use any flux or grease.
- A diagonal cutter to trim excess wires. To avoid injury when cutting excess leads, hold the lead so they cannot fly towards the eyes.

- Needle nose pliers, for bending leads, or to hold components in place.
- Small blade and Phillips screwdrivers. A basic range is fine.
For some projects, a basic multi-meter is required, or might be handy
1.2 Assembly Hints :
⇒ Make sure the skill level matches your experience, to avoid disappointments.
⇒ Follow the instructions carefully. Read and understand the entire step before you perform each operation.
⇒ Perform the assembly in the correct order as stated in this manual
⇒ Position all parts on the PCB (Printed Circuit Board) as shown on the drawings.
⇒ Values on the circuit diagram are subject to changes.
⇒ Values in this assembly guide are correct*
⇒ Use the check-boxes to mark your progress.
⇒ Please read the included information on safety and customer service
* Typographical inaccuracies excluded. Always look for possible last minute manual updates, indicated as ‘NOTE’ on a separate leaflet.
1.3 Soldering Hints :
1- Mount the component against the PCB surface and carefully solder the leads

2- Make sure the solder joints are cone-shaped and shiny

3- Trim excess leads as close as possible to the solder joint

REMOVE THEM FROM THE TAPE ONE AT A TIME !
AXIAL COMPONENTS ARE TAPED IN THE CORRECT MOUNTING SEQUENCE !

![]()
Construction
| 1. Jumpers |
![]() |
| 2. Diodes. Watch the polarity ! |
![]()
|
| 3. Zener diode. Watch the polarity ! |
![]()
|
| 4. Resistors |
![]()
|
| 5. Pushbuttons. |
![]()
|
| 6. Voltage Regulator. |
![]()
|
| 7. IC sockets. Watch the position of the notch! |
![]()
|
| 8. LED. Watch the polarity! |
![]()
|
| 9. Ceramic Capacitors |
![]()
|
| 10. Transistors. |
![]()
|
| 11. Resistors |
![]()
|
| 12. Connector |
![]()
|
| 13. DIP Switch |
![]()
|
| 14. Quartz crystal |
![]()
|
| 15. Electrolytic capacitor. Watch the polarity ! |
![]()
|
| 16. Display |
![]()
|
| 17. IC, Check the position of the notch ! |
![]()
|
![]()
Connection
18. Connection

The grounds are internally connected.
* E.out : 5V / 50mA max. output at “equal” pre-set value

| 1 | GND | 6 | GND |
| 2 | + VA | 7 | + 5V |
| 3 | + VB | 8 | Count Down input (B) |
| 4 | GND | 9 | Count Up input (A) |
| 5 | E. OUT | 10 | GND |
Inspect the complete assembly once more before applying power to the unit !
Hook-up when using an adapter

Fig. 1.0
- Count Up
- Count Down
- + 5V
- E. OUT RELAY
- ADAPTOR
Hook-up when using a transformer

Fig. 2.0
- Count Up
- Count Down
- + 5V
- E. OUT RELAY
- TRANSFORMER
- Fuse
100mA
![]()
Operation
19. Operation
When all connections are made, the four LED displays will light up and the Kit number will appear “8 0 3 5” after which following messages appear :
| r x. x x | Version number |
| T E S T | Self-test is working |
| G O O D | Internal parts are working correctly |
If an irregularity is found during the self-test, an error code will appear, when GOOD appears then the unit is ready for use.
Error code | Description |
Err. 2 | Error in the keyboard section. |
Err. 3 | The switches are in the wrong position. ‘DIP SWITCH’ |
Err. 4 | Input A and B are at the same time active |
Err. 5 | Input A is active during self-test or input A is possibly malfunctioning. |
Err. 6 | Input B is active during self-test or input B is possibly malfunctioning. |
The errors 5 & 6 can appears when during the self-test counter pulses are received, this can be reset by pressing SW4 briefly.
Counting pulses can be applied to the unit in two different ways :
- + 3V to 12V pulses with respect to ground.
- Use the + 5V connection for push buttons or relay contacts when there is no power supply from an external source.
Press “Reset” button briefly to reset the readout. “0000”.
Press the “UP” button to increase the actual value with one.
Press the “DOWN” button to decreases the actual value with one.
Setting the Pre-set value:
It is possible to set a number which will continuously be compared with the content of the counter. If both are equal, then the output (Equal OUT) is activated.
- Press Set/Run (set briefly appears).
- Press Up or Down to set the value.
- Press Set/Run to store the value (Run appears).
Counter settings :
The counter can be used for decade or modulo 60 (clock) counting, an internal oscillator can be provided for use in modulo 60-mode
| 1. COUNTER SETTINGS | ||
FUNCTION | DIP SWITCH | |
| OFF | ON | |
| Decade counter | 1 | |
| Modulo 60 : hh:mm (23.59) | 2 | 1 |
| Modulo 60 : mm:ss. (59.59) | 1 & 2 | |
| 2. DEBOUNCE SETTING | ||
| Normal debounce | 3 | |
| Long debounce | 3 | |
| 3. INPUT SETTING | ||
| External pulses | 4 | |
| Internal oscillator | 4 | |
ATTENTION : When changing the position of one of the switches, the current counter value and the pre-set value will be erased. (0000)
![]()
PCB
20. PCB

![]()
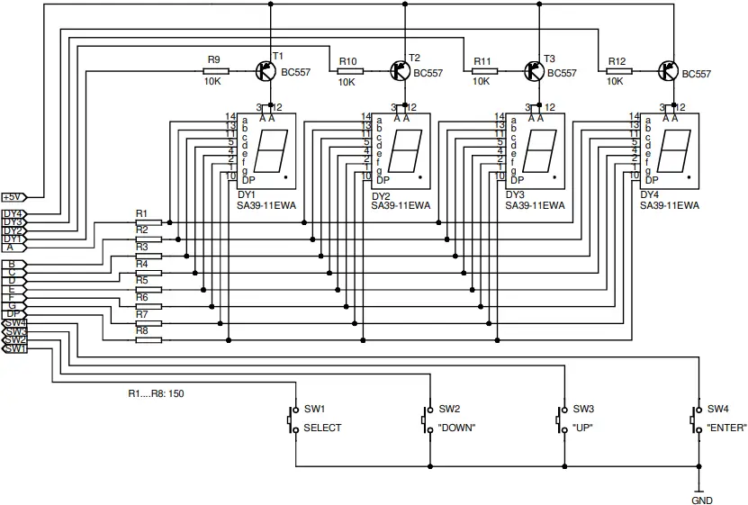
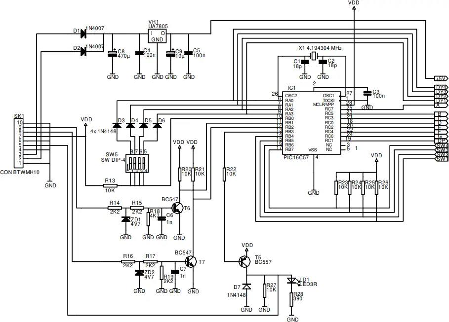
Schematic diagram
21. Schematic diagram.


VELLEMAN Components NV
Legen Heirweg 33
9890 Gavere
Belgium Europe
www.velleman.be
www.velleman-kit.com

Modifications and typographical errors reserved
© Velleman Components nv.
H8035IP – 2003 – ED1
K8035




































