SPACE-RAY Linea Glass Front Electric Radiant Heater Installation Guide
Important
CAUTION! When using Spaceray electric heaters, basic precautions should always be followed to reduce the risk of fire, electric shock, and injury to persons, including the following:
Read all instructions before using this heater.
- Before using this appliance:
- Check that the voltage indicated on the type plate corresponds to the mains supply voltage.
- Ensure that the heater has been securely fastened in its final mounting position.
- Do not locate the heater immediately below a socket outlet.
- This appliance can be used by children aged from 8 years and aboveand persons with reduced physical, sensory or mental capabilities or lack of experience and knowledge if they have been given supervision or instruction concerning use of the appliance in a safe way and understand the hazards involved. Children shall not play with the appliance. Cleaning and user maintenance shall not be made by children without supervision.
- Children of less than 3 years should be kept away unless continually supervised.
- Children aged from 3 years and less than 8 years shall only switch on/off the appliance provided that it has been placed or installed in its intended normal operating position and they have been given supervision or instruction concerning use of the appliance in a safe way and understand the hazards involved. Children aged from 3 years and less than 8 years shall not plug in, regulate and clean the appliance or perform user maintenance.
- CAUTION Some parts of the product can become very hot and cause burns. Particular attention has been given where children and vulnerable people are present.
- Disconnect pole switch from the hard wired circuit during installation, cleaning and/or replacing the lamp emitter and always ensure that the lamp emitter is cool.
- Do not use an extension cord with this product because the extension cord may overheat and cause a risk of fire.
- Keep the mains supply cord away from the body of the heater which will get hot during use.
- Arrange the mains supply cord so it cannot be tripped over or damaged.
- Do not cover or obstruct the heater while it is in use.
- Do not insert any object through any slot or opening in the heater.
- Do not use if a guard is not present.
- Do not install less than the minimum mounting distance from the floor.
- WARNING: This heater should only be installed indoors with a thermostat device to control the room temperature and operated by users capable of using the device. Do not use this heater in small rooms when they are occupied by persons not capable of leaving the room on their own, unless constant supervision is provided.
- Do not touch the heater when it is turned on, as the body gets hot.
- Do not use the heater in a bathroom, laundry areas and similar locations. Never locate the heater where it may fall into a bathtub or other water container.
- A heater has hot parts inside. Do not use it in areas where petrol, paint, or flammable liquids are used or stored.
- CAUTION: Do not direct a hose or spray water at the heater or into any of its openings.
- WARNING: If the supply cord becomes damaged, it must be replaced by the manufacturer, its service agent or a similar qualified person in order to avoid a hazard.
- WARNING: This appliance must be connected to a supply that is earthed!
IMPORTANT:
SAVE THESE INSTRUCTIONS FOR FUTURE USE.
WARNING: RISK OF FIRE
Keep combustible material such as furniture, papers, clothes and curtains 1.8m (6ft) from the front of the heater and away from the sides and rear.
If the heater is to be used outside, it is recommend that a waterproof or indoor socket outlet is used.
Introduction
The Linea heater produces radiant heat like the sun, warming people and objects rather than the air in between. It is mounted on an adjustable bracket that allows the heat to be directed exactly where it is required.
The heaters are designed for indoor and outdoor use.
Please read the following instructions carefully before use. The safety of this heater is guaranteed only by its correct usage in accordance with these instructions, therefore it is recommended that they are retained for future reference.
Specification
| Model | LINS-024IP | |
| Electrical supply | kW | 230V N & E 1Ph 50Hz |
| Power | kW | 2.4 |
| Current | A | 10.4 |
| Current per phase (minimum) | A | 15.5 (L1) |
| Protection | IP | 55 |
| Weight | kg | 6.7 |
Table 1 – Technical Spec
Dimensions
Installation
The Linea heater is fitted with 3m of supply cable and a 3-pin plug. For permenent connection it is unnecessary to open the terminal wiring enclosure, in order to carry out installation of this product.
CAUTION: Please observe the minimum safe distance between the heater body and any inflammable surfaces.
CAUTION: Do not mount the heater on plastic soffits and fascia boards and ensure the mounting surface will suitably withstand the radiant heat from the heater body.
CAUTION: All installations must be in accordance with the latest electrical safety regulations. If in any doubt, please consult a suitably qualified electrician.
NOTE: When hard wiring, a large double pole switch with a 3.0mm contact disconnection should be fitted.
NOTE: When installing the heater indoors it should be connected to a suitable thermostat device.
NOTE: We recommend using a RCD where applicable.
Mounting
CAUTION
Always isolate the heater from the mains supply when mounting or adjusting the heater position.
The Linea heater should be wall mounted in a horizontal (Fig. A) manner or ceiling suspended (Fig. C).

- Securely fasten the heater brackets to the mounting surface using the fixing holes in the brackets. See Fig. D over the page for mounting hole centers of the brackets. Please refer to the specification table for recommended positioning of the heater.
- Fix in the required angular position by tightening the fixing bolts on the brackets at the rear of the heater (see Fig. B).

- Secure the supply cable so it is directed and secured away from the heater and is not resting on the body or obstructing the air-vents.
- CAUTION: When wall mounting the heater, do not position the heater at an angle more than 90° or less then 45° as shown in Fig. A.
- CAUTION: The heater should be mounted with the minimum clearances adhered to. Please refer to the specification table for the recommended positioning of the heater. Do not install the heater in a corner!
- CAUTION: Always allow the heater to cool before attempting to reposition/move.
- Never attempt to move the heater while it is switched on!
- CAUTION: Observe the minimum safe distance between the heater body and inflammable surfaces and objects when mounting (see specification table).
- CAUTION: Do not angle heater when mounted to a ceiling with wall brackets. Extended ceiling brackets are available. Please contact Spaceray for details.
Mounting hole Centres
NOTE: The brackets on the back of the heater can be positioned to allow for narrow mounting surfaces such as pillars and poles (permanently fixed).
If a bracket is moved from one end, the bracket at the opposite end should also be moved the same i.e. 2 in from the left, 2 in from the right to keep the heater balanced.
CAUTION! Ensure the spring washers are retained under the screw heads holding the body brackets and always fully tighten the screws! If any of the fasteners get lost or damaged, please contact Spaceray for replacements.
Heater Operation
CAUTION: Only operate the heater with the remote handset when you have a clear view of the heater to ensure there are no obstructions or hazards on, in front of or around the heater.
CAUTION: Switch off/disconnect from the mains power supply when not in use.
CAUTION: Do not let children play with the remote control handset
Heater display/control pod
Switch the heater on (I) and off (O) by the rocker switch at the right hand side end of the heater. Red light flashes when power on (standby).
Remote control handset
T+ – Press repeatedly to increase the run back timer in 5 minute increments up to 100 minutes (displays 99) green light indicates timer active and heater switches off when countdown lapses.
P+ – Press repeatedly to increase the power level of the heater up to 100% Hi.
P1 70% – Shortcut button to select 70% power output of the heater which is a popular setting.
Standby – press to turn the heater (default is P1 after power off).
P- – Press repeatedly to decrease the power level ofthe heater down to 30% (displays F1).
T- – Press repeatedly to decrease the run back timer in 5 minute Increments – pressing down to zero will deactivate the run back timer.
P2 100% – Shortcut button to select full power output of the heater.
Maintenance
In the event of heater failure, or for spare parts or advice, please contact your distributor in the first instance.
- Disconnect from the mains before commencing any maintenance procedure including cleaning.
- To ensure optimum heat effectiveness, it is recommended that that the guard and lamp emitter are removed and the reflector is wiped with a lint free cloth before reassembling should the reflector show considerable signs of dust or dirt.
Remote control replacement battery
The remote control can accept a CR2025 or CR2032 battery although it is recommended that a CR2032 battery is used for longer battery life.
A battery is supplied with the remote and needs fitting before use.
Note. Battery must go under wire contact as shown on the right.
Replacing the lamp emitter
It is very important that the replacement lamp emitter is exactly the same as the one it was supplied with. Failure to fit the exact same type could cause the heater to fail or even become dangerous especially when used in an outdoor environment.
Please contact your distributor to purchase your replacement lamp emitter and state the model number of the heater you wish to fit the lamp emitter to.
CAUTION: Please ensure that the length of wires on the replacement lamp emitter are the same as shown in Fig. E.
Handling a replacement lamp emitter
A new lamp emitter should not be handled with bare hands.
Remove finger marks with a soft cloth and methylated spirits or rubbing alcohol. Finger marks will burn into the lamp emitters quartz glass causing premature failure.
Fitting a new lamp emitter
CAUTION
The mains power should be disconnected from the heater by disconnecting the double pole switch before any attempts are made to replace the lamp emitter.
Please read the notes in section 6.3 with regards to handling and buying a replacement lamp emitter, before proceeding and we recommend you read through the following procedure before commencing.
- Ensure the heater and lamp emitter are cool and the power supply is disconnected from the hard wired heater by disconnecting the large double pole switch.
- Remove the 3 × large screws (Fig. H) from either side of the main body (6 in total) taking care to retain the spring washers and remove the front glass frame.

- Remove the 4 x small screws as highlighted in Fig. I to take out the side reflectors and allow access to the quick-fit female/male connectors and the lamp emitter holding clips.
- Gently separate the ‘lamp emitter wires rubber protective connector covers’ from each other using a twisting and pulling motion in the direction arrowed in Fig. J to reveal the bullet connectors at either end of the lamp emitter wires (Fig. K).

- Holding the two connector halves at the crimp points as highlighted in Fig. K with long nose pliers -DO NOT HOLD BY THE WIRES, gently pull apart in opposite directions as shown in Fig. L to separate the connection. Repeat at the opposite end of the lamp emitter.

- One at a time pull the lamp emitter holder spring clips back in the direction shown in Fig. M (over page) and lift up the ceramic caps of the lamp emitter to remove it from the heater.

- The lamp emitter should now be removed from theheater. Refit the new lamp emitter into the lamp emitter holders ensuring the ceramic caps are correctly seated.
- Refit the male and female bullet connectors by fully pushing together (slight click) and cover with the moveable protection sleeves (reverse of steps 4 & 5).
- Refit the side reflector bracket/reflectors (reverse of step 3).
- Refit front glass frame (reverse of step 2) ensuring the spring washers are used under the screw heads.
- The heater is now ready for to reconnect to the mains power supply for use.
CAUTION! Do not touch the heater during operation!
Recycling information
The use of this symbol indicates that this product may not be treated as household waste. By ensuring this product is disposed of correctly, you will help prevent potential negative consequences for the environment and human health, which could otherwise be caused by inappropriate waste handling of this product.
For more detailed information about recycling of this product, please contact your local council or your household waste disposal service.
Spare parts

| Item | Description | Qty |
| A | Heater body | 1 |
| B | Glass frame | 1 |
| C | Side reflector | 2 |
| D | Lamp emitter | 1 |
| E | Body bracket | 2 |
| F | Mounting bracket | 2 |
| G | M8 Pozi screw for glass frame | 6 |
| H | M4 Pozi screw for side reflector | 4 |
| I | M8 Hex bolt for bracket | 2 |
| J | M4 Pozi screw for body bracket | 4 |
| K | M8 Nyloc nut | 2 |
| L | M8 Plain washer | 4 |
| M | M4 Spring washer for body bracket | 4 |
| N | M6 Spring washer for glass frame | 6 |
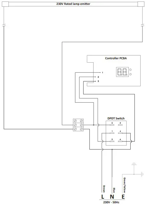
Wiring Diagram

Support
Gas Fired Products (UK) Ltd
Chapel Lane Claydon
Ipswich Suffolk, IP6 0JL
Tel: +44(0)1473 830 551
Fax: +44(0)1473 832055
www.spaceray.co.uk
[email protected]
























