S A CW-5300 Industrial Chiller

Product Information
The TY-JS-20319-003 CW-5300/6000/6100/6200/6260 Industrial Chiller is a cooling system designed for industrial use. It should be operated and maintained by professional technicians with knowledge of handling, installation of pipes, electrical, operation, maintenance, overhaul, and other operations.
The equipment must be installed on a horizontal surface, and objects must not be placed within 1 meter around the air inlet and 1.5 meters around the air outlet to avoid blocking the cooling ability of the equipment. It is also forbidden to use the equipment beyond the range of manual specifications in order to avoid equipment damage, injury, fire, electric shock, and other major accidents. The equipment should not be used in explosive environments or hazardous places with flammable gas. The product should be cleaned regularly, and the water supply pipe of the equipment should not be blocked.
The water pipe and water pump should be checked to ensure that there is a proper amount of water entering the water pump and exhaust it through the water pump exhaust valve. Contact with live parts can cause serious personal injury or death, and the human body or heat-labile articles must keep away from high-temperature areas.
Product Usage Instructions
- Read the user manual carefully before using the equipment.
- Ensure that the equipment is installed on a horizontal surface.
- Objects should not be placed within 1 meter around the air inlet and 1.5 meters around the air outlet to avoid blocking the cooling ability of the equipment.
- Only professional technicians with knowledge of handling, installation of pipes, electrical, operation, maintenance, overhaul, and other operations should operate and maintain the equipment.
- Do not use the equipment beyond the range of manual specifications in order to avoid equipment damage, injury, fire, electric shock, and other major accidents.
- Do not use the equipment in explosive environments or hazardous places with flammable gas.
- Clean the equipment regularly and ensure that the water supply pipe is not blocked.
- Check the water pipe and water pump to ensure that there is a proper amount of water entering the water pump and exhaust it through the water pump exhaust valve.
- Avoid contact with live parts, as it can cause serious personalinjury or death.
- Avoid placing the human body or heat-labile articles in high-temperature areas.
FOREWORD
Thanks for your purchase of our product. Please read this manual carefully before using and keep it properly so that you can refer to it whenever you need information.
This manual is not a quality guarantee. Our company reserves the right to the interpretation of the correction of misprint and improperly described information and product improvement. The revised content will be edited into the reprinted user manual without prior notice.
Notice
In order to ensure your personal safety and avoid property loss, you must pay attention to this manual, but not limited to the following warning notices. General electric knowledge and safety standards should also be followed.
DANGER Failure to take safety measures will result in death or serious personal injury.

DANGER Failure to take safety measures will result in death or serious personal injury.

DANGER: Failure to take safety measures will result in minor personal injury or property damage.


Overview
This product is an industrial cooling device designed and manufactured for laser cutting, laser welding, laser marking, laser engraving and other equipment that uses laser processing. It can provide a temperature-stable cooling medium for the above application scenarios.

The chiller is composed of a compressor, a condenser, a throttling device (expansion valve or capillary), an evaporator, and a water pump. Its working principle is that the chiller’s refrigeration system cools the water, and the water pump delivers the low-temperature cooling water to the equipment that needs to be cooled. Then the cooling water will take away the heat, heat up and return to the chiller, and then be cooled again and transported back to the equipment. In the refrigeration system of a chiller, the refrigerant in the evaporator coil absorbs the heat of the return water and vaporizes into steam. The compressor continuously extracts the generated steam from the evaporator and compresses it. The compressed high-temperature, high-pressure steam is sent to the condenser and later will release heat (heat extracted by the fan) and condense into a high-pressure liquid. After being reduced by the throttling device, it enters the evaporator to be vaporized, absorbs the heat of the water, and the whole process circulates constantly. Users can set or observe the working status of the water temperature through the temperature controller.
Model Illustration

Note: This model description only contains the description of the company’s main product codes, not all of them are listed. Please confirm with our company before ordering the specific model, our company has the final interpretation right about it.
Product Outlines & Parts

Installation
- Open the package and check whether the machine is in good condition and whether the accessories are complete.
- Please ensure that the working voltage of the chiller is stable and normal.
Because the refrigeration compressor is sensitive to the power supply voltage, the normal working voltage of our company’s standard products is 210~240V (110V model is 100~120V). If wider operating voltage range is necessary, customization is available. - Equipment installation conditions and requirements.
- It must be installed on a horizontal surface and not tilted.
- The air outlet of the chiller should be at least 1.5m away from the obstacle, and the air inlet must be at least 1m away from the obstacle (See below diagram).
- Do not install in harsh environments such as corrosive, flammable gas, dust, oil mist, conductive dust, high temperature and humidity, strong magnetic field, direct sunlight, etc.
- Operating Environment
Ambient Temperature Ambient Humidity Altitude 0~40℃ ≤90%RH ≤3,000m Medium Requirements
Cooling medium allowed by the chiller includes purified water, distilled water, high-purity water and other softened water. It is forbidden to use oily liquids, liquids containing solid particles, corrosive liquids, etc. Clean the filter element and replace the cooling water regularly (about three months is recommended) to ensure the normal operation of the chiller.
When the chiller is stored with water at room temperature lower than 2℃, it is necessary to add anti-freezer in the chiller water tank. It is recommended to use antifreeze with a concentration of not more than 30% containing ethylene glycol or propylene glycol. After the temperature warms up, change to purified water, distilled water or other suggested cooling media, let the chiller run for 30 minutes to remove the residual antifreezer and drain it, and then refill with unused circulating water.
- Determine the direction of the pipeline layout according to the water inlet and outlet of the chiller, and ensure that the waterway is clean and free of impurities, so as to prevent impurities from entering the waterway and causing blockage or pump failure.
- Plug in the power cord and turn on the power switch(It is forbidden to start without water).
- After turning on the power switch, the circulating pump of the chiller starts to work. When the new machine is turned on for the first time, there will be more air bubbles in the pipeline, which will cause the machine to alarm occasionally, and it will return to normal after a few minutes of operation.
- After starting the machine for the first time, check if the water pipes leaks immediately.
- After turning on the power, if the water temperature is lower than the set temperature, it is normal that the cooling fan and other devices of the machine do not work. The temperature controller will automatically control the working status of compressors, solenoid valves, cooling fans and other components according to the set parameters.
- Electrical connection
- Please select the cable based on the max. rated current indicated on the label of the chiller.
- Recommended reference standard for power cord diameter selection.
Ambient Temperature Ambient Humidity Altitude 0~40℃ ≤90%RH ≤3,000m Note: This data is provided according to IEC 60204-1 standard and only for reference. Standard cables must be used in the power cord.
- The main circuit of the power supply must be equipped with appropriate electric leakage and overload protection devices, and the chiller must be well grounded.
- Less than ±10% of power supply voltage fl
- uctuation and less than ±1Hz of frequency fluctuation are allowed, and keep away from electromagnetic interference sources.
- Fill Water & Exhaust Air
Fill Water- After the new machine is turned on, the air in the water pipe is emptied, and the water level of the water tank will drop slightly. In order to keep the water level in the green area, you can add water again. Observe and write down the current water level. After the chiller has been running for a period of time, observe the water level gauge again. If the water level drops significantly, check again if there is leakage in the water pipes.

- Exhaust Air
After adding water for the first time or replacing water, exhaust the air in the water pump to start use, otherwise the equipment will be damaged. The exhaust method is as follows:
Method 1: Under the state of shutting down, after adding water, remove the water outlet and connect the water pipe, drain for 2 minutes, and then install it firmly.
Method 2 : Open the water supply inlet, after starting the machine (water flows), repeatedly press and fold the water pipe several times to drain the air from the pipe.
- After the new machine is turned on, the air in the water pipe is emptied, and the water level of the water tank will drop slightly. In order to keep the water level in the green area, you can add water again. Observe and write down the current water level. After the chiller has been running for a period of time, observe the water level gauge again. If the water level drops significantly, check again if there is leakage in the water pipes.
- Test-run Check
- Check whether the pipeline connection is correct, and there must be no bubbling or water leakage;
- Check whether the inlet and outlet water ball valves are open and the drain valve is closed;
- Check the liquid level of the water tank;
- Confirm that the electrical wiring of the equipment is connected correctly;
- Confirm whether the equipment is grounded.
Operating States &Parameters Adjustment
The new T-506D intelligent temperature controller is designed with intelligent control mode. It will self-adjust controlling parameters according to room temperature for meeting equipment cooling requirements.
The new T-506E intelligent temperature controller is designed with constant temperature control mode with water temperature maintained at 25℃.Users can adjust it as needed. T-506D and T-506E controllers are of same functions and structure except factory setting.
- Temperature control panel introduction

Refrigeration indicator – During refrigeration process, this indicator is on. In constant temperature control mode, this indicator is off. During the delay process, this indicator flashes.
Refrigerant solenoid valve indicator – When connected, this indicator is on. When disconnected, this indicator is off.
Heating indicator – When connected, this indicator is on. When disconnected, this indicator is off.
Alarm indicator – When connected, this indicator is on. When disconnected, this indicator is off.- Quick setting
Press “SET” key to set the temperature. The upper window indicates F0 (F1 is indicated in intelligent control mode) while the lower window flashes with current value. Then press
key to change the value which will be memorized by the temperature controller. Press “RST” key to save the data and exit. - Press
key once to enter status display menu and it indicates t1which suggests temperature of room temperature sensor.
Press
key twice to indicate t2 which suggests flow rate.
Press
key three times to return to normal operation. - When first powered on, press the compressor.key to cancel delay time and connect
- User parameter setting (F0~F11 is available)
keys are for changing and saving data.
keys are for switching items. Press and hold the
key while press “SET” key for 6 seconds to enter parameter setting until the lower window indicates PAS and the upper window indicates00. Press or
key to revise password (F7 is for revising password) and then press “SET” key. If the password is correct, the lower window indicates F0 and the parameter is available for revision. If the password is wrong, it will return to temperature display. If there is no action within 20 seconds, the temperature controller will also automatically exit parameter setting status. Press “RST” key to save the data and exit. - Restore to factory settings
After the power is on for 30 seconds, press and hold
keys for 3 seconds until it displays “rE”. The supplier parameter and user parameter will restore to factory value. 3 seconds later, it will return to temperature display. - Advanced parameters adjustment case
Order Code Items Value in Case 1
Value in Case 2
1 F0 Temperature setting 25 2 F1 Temperature Difference Values -3 3 F2 Refrigeration return difference 0.5 2.0 4 F3 Way of control 1 0 5 F4 Alarm for over high water temperature 15 5 6 F5 Alarm for over low water temperature 15 10 7 F6 Alarm for over high room temperature 45 45 8 F7 Password 8 8 9 F8 The allowed highest water temperature 31 30 10 F9 The allowed lowest water temperature 25 5 11 F10 Flow alarm 0.5 0.5 12 F11 Communication address 1 1
Case 1:Cooling water temperature is controlled by intelligent control mode. Requiring water temperature to be between 25℃ to 31℃. The target water temperature is 3℃ lower than room temperature. When room temperature remains, the water temperature fluctuation shall not exceed ±0.5 ℃.There will be an alarm when water temperature is 15℃ lower or higher than target water temperature (e.g. when room temperature is 30.0℃, cooling water temperature is between 27.5℃to 26.5℃. If room temperature is up to 30.5℃, water temperature will be between 28.0℃ to 27.0℃).
Case 2: Cooling water temperature is controlled by constant temperature control mode. Requiring water temperature to remain at 25 ℃ , and the water temperature fluctuation does not exceed ±2℃. The alarm of over high water temperature will be on when water temperature is 5℃ higher than the set water temperature, and the alarm of over low water temperature will be on when water temperature is 10 ℃ lower than the set water temperature. Users can easily adjust water temperature between 5℃ and 30℃ through user setup.
Alarm & Output Terminal
In order to guarantee the equipment will not be affected while abnormal situation happens to the chillers, the chillers are designed with alarm protection function.
Alarm output terminals and wiring diagram
Alarm causes and working status table
| Display Condition | Alarm code | Buzzer | OUT H1、H2 | OUT H1、H3 |
| Circulating pump works properly | Disconnection | Breakover | ||
| Ultrahigh room temperature alarm | E1 | Sounds | Breakover | Disconnection |
| Ultrahigh water temperature alarm | E2 | Sounds | Breakover | Disconnection |
| Ultralow water temperature alarm | E3 | Sounds | Breakover | Disconnection |
| Ambient temperature sensor failure | E4 | Sounds | Breakover | Disconnection |
| Water temperature sensor failure | E5 | Sounds | Breakover | Disconnection |
| Switch type flow alarm/ liquid level alarm | E6 | Sounds | Breakover | Disconnection |
| Sensor type flow alarm | E7 | Sounds | Breakover | Disconnection |
| Chiller power failure | Breakover | Disconnection |
Note: The alarm output port is connected with a set of normally open and normally closed contacts of the relay inside the machine. The working current should be smaller than 3A while the working voltage should be smaller than 300V.
Maintenance
The equipment must be shut down for maintenance, and the power supply must be cut off. The operation can only be carried out after 3 minutes, otherwise there will be a risk of electric shock. When the room temperature is lower than 2°C, the internal water must be drained when the machine is shut down for a long time.
Regularly disassemble the filter gauze for cleaning and use a compressed air gun to blow away the dust on the condenser (about 1 week is suggested and the air filter must not be missing for a long time).

Simple Troubleshooting
| Failure | Failure Cause | Approach |
|
Machine turned on but unelectrified | Power cord is not plugged in place | Check and ensure the power interface and the power plug is plugged in place and in good contact. |
|
Fuse burnt-out | Open the electric box cover, check the fuse and replace with a spare one if necessary. Check whether the power supply voltage is stable; Check and ensure the power interface and the power plug are in good contact. | |
| Flow Alarm. Use a water pipe to directly connect to the water outlet and inlet but still without water flowing |
Water level in the water tank is too low | Check the water level gauge display, add water until the level shows in the green area; And check whether water circulation pipe leaks. |
| Flow alarm occurs while chiller is connecting toother equipment, but there is water flowing and no alarm when a water pipe is directly connected to the chiller water outlet and inlet. |
Water circulation pipes are blocked or a pipe bending deformation. |
Check water circulation pipe |
|
Ultrahigh water temperature alarm | Blocked dust gauze, bad thermolysis | Disassemble and clean the dust gauze regularly |
| Poor ventilation for air outlet and inlet | To ensure a good ventilation for air outlet and inlet | |
| Voltage is extremely low or unstable | To improve the power supply circuit or use a voltage regulator | |
| Improper parameter settings on thermostat | To reset controlling parameters or restore factory settings | |
| Switch the power on and off frequently | To ensure there is sufficient time for refrigeration (more than 5 minutes) | |
| Excessive heat load | Reduce the heat load or use other model with larger cooling capacity | |
| Ultrahigh room temperature alarm | The room temperature is too high for the chiller | To improve the ventilation to guarantee that the machine is running below 40℃ room temperature. |
| Serious problem of condensate water | Water temperature is much lower than ambient temperature, high humidity | Increase water temperature or to preserve heat for pipeline |
| Water drains slowly from drain port during water changing | Water supply inlet is not open | Open the water supply inlet |
| Startup flow alarm | Bubble in the water pipe | Exhaust the air |
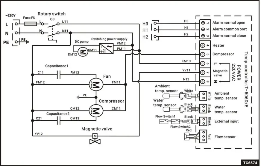
Attachment – Schematic CW-5300(flow sensor
CW-5300(flow switch

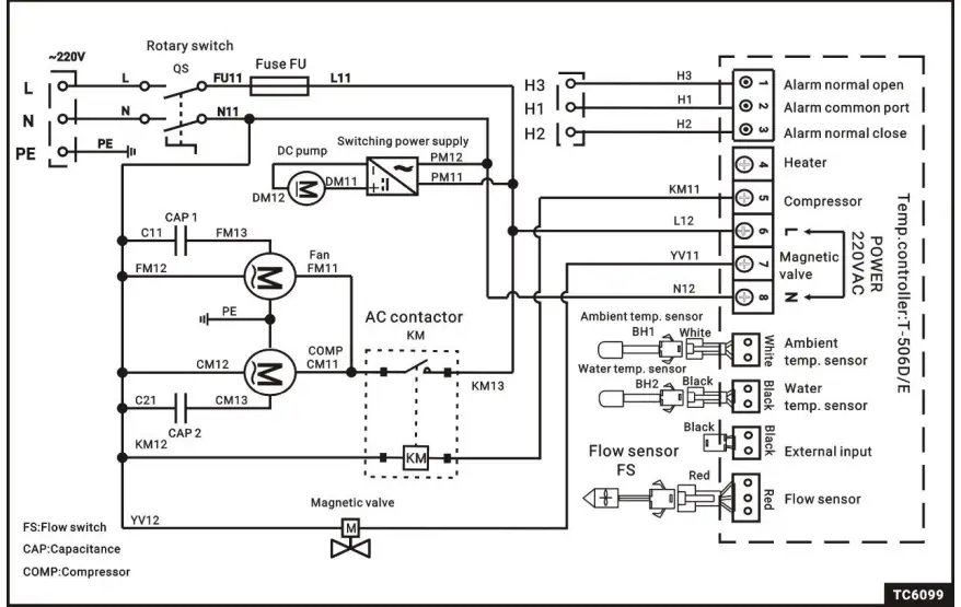
CW-6000(flow sensor)
CW-6000(flow switch)
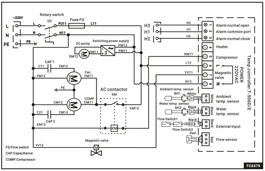
CW-6100/6200(flow sensor)
CW-6100/6200(flow switch)
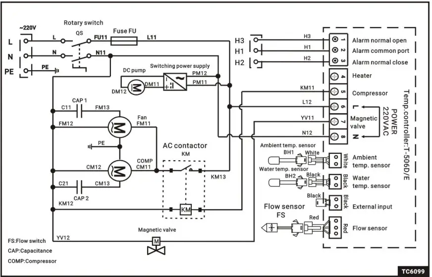
CW-6260(flow sensor)



















