User Manual
Micron 7 Inch Touch Button Monitor
IM4TB – Touch Screen
IM4TBW – Touch Screen – WiFi

Information & Specifications contained in this manual maybe changed for the benefit of product development and improvements.
WARNING AND CAUTION
Please make sure to follow the instructions to prevent any product danger or product failure.

1. Features and Functions
Micron 7 inch touch button monitor Features:
- Built-in WIFI, support IOS & Android APP remote control (IM4TBW only)
- 1080P/720P/CVBS display & record
- Connect up to 2 door stations, 1 master monitor + 3 slave monitors
- Control of automatic gates or Locks (will require additional power supplies)
- Inner flash memory, support micro SD card
- Auto & Manual video and photo recording
- Monitor to Monitor Intercommunication
- Support motion detection from door station
- Selective 16 ringtone melodies, 1 x 1 customized MP3 melody Via SDCARD & PC
- Scheduled do not disturb function
- Screensaver function (date & time display in standby mode)
- Adjustable ringtone, volume & talking volume
- Adjustable brightness, color and contrast
2. Packing Contents

3. Indicators and Connection details
3.1 Front & Side

3.2 Rear & Bottom

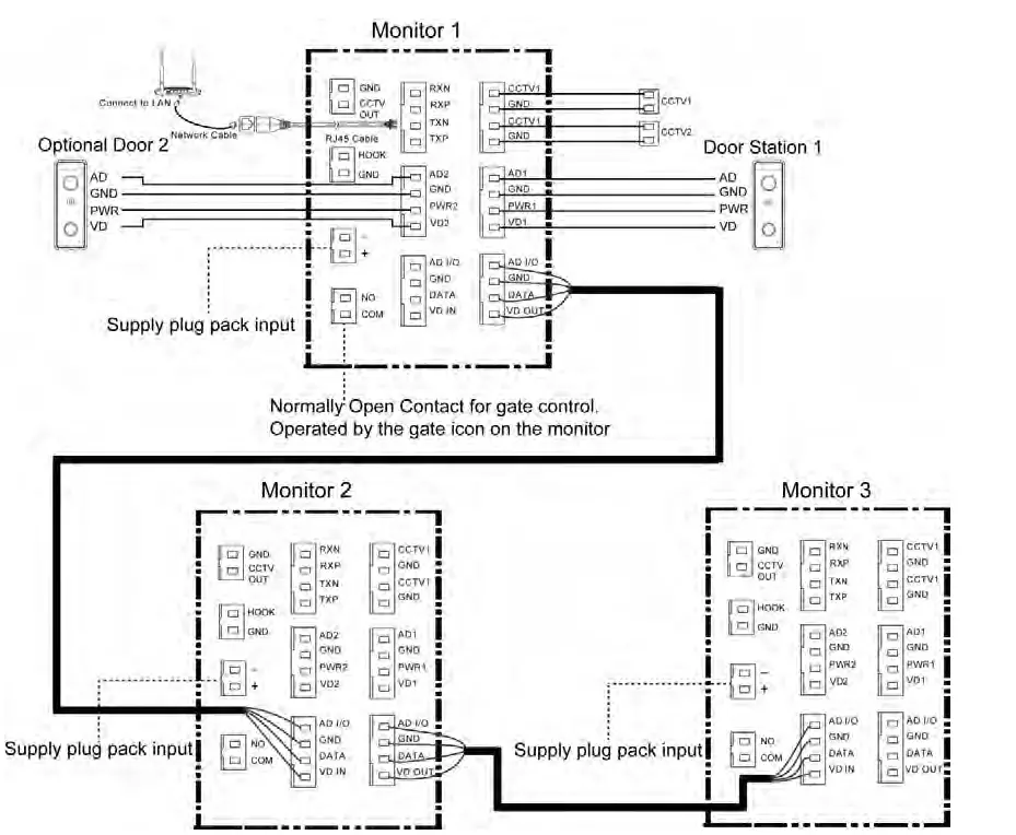
4. Connection Diagram
4.1 Wiring Diagram
Wiring Example of Intercom with one monitor and optional 2nd door station.

NOTE: Total Maximum Cable distance is 100 Meters
Wiring Example of Intercom with one monitor, 2 Slaves and optional 2 door stations.
MAXIMUM CABLE DISTANCE IS 100 METERS

Note:
1. Normally Open Contact can only switch 100mA and only operates from the gate unlock button.
5. Monitor Installation

Standard monitor installation height is about 1,500mm where screen center is at eye level; in this case, wall-hanging metal center is 1,450mm above ground level.
6. Operation Description
6.1 Visitor Call
When door station calls in, the visitor’s image will be shown on the monitor screen and you can touch
to talk with the visitor and touch it again to terminate the talk.

During the talk:
- You can record a video or capture a picture from the calling door station automatically depending on the system setting.
- You can touch
to switch to other door station or CCTV camera, and the current conversation will be terminated. - You can touch
to transfer the current call to other extension monitors.
6.2 Monitor Function
Touch
when device is on standby, the system will enter monitor mode, and will show image from the corresponding door station.
6.3 Memory
6.3.1 Image & Video Storage
The monitor can record images and videos with inner flash storage. It also supports mirco SD card. Max 128GB
**Not Supplied**
When the memory is full, the newest picture/video will automatically overwrite the oldest image/video.
6.3.2 Image & Video Review
Touch
when device is on standby, you can review the image/video that have stored in memory. The picture/video list with gray means that the picture/video is viewed, and the white list means that the picture/video is not viewed. You can choose the corresponding list directly to review the saved pictures /video.

Note:
- Micro SD card must be formatted by the monitor to function correctly.
- Micro SD card is excluded in the package.
- The videos include both the video recorded during monitoring and recorded during motion detection.
- In standby mode
will flash when has new photo/video.
6.4 Intercom Function
Touch
when device is on standby, you can choose the monitor that you want to call, and then touch
to start the call, and you can talk with the corresponding monitor if the called monitor answers the call. The talking and ringtone volume for intercom can be adjusted.

6.5 Motion Detection – SD Card Required
The monitor supports motion detection from door station. You can enable/disable the motion detection function, set adoor station as default for motion detection, set the sensitivity and frame rate and the time range of motion detection in
setting page. Via The Micron Intercoms + APP you can enable/disable motion detection notification. If enabled and motion is detected, you will receive a motion detection message on your phone.

6.6 Scheduled Do Not Disturb Function
The monitor supports scheduled do not disturb function. You can enable/disable the mute function and set the time range of do not disturb mode
in setting page.

6.7 Screensaver Function
The monitor supports screensaver function (date & time display in standby mode).
You can enable/disable screensaver function in setting page.

6.8 Customization of MP3 melody – SD Card Required

- The Ring time of device is 5/10/20s, so the melody should have no prelude;
- You can add a piece of music separately in DOOR 1 and DOOR 2 and Intercom.
- If the SD card is not recognized, please format it on the device.
7. Setting Page


- Once a moving object is detected, the monitor will record a video automatically(the duration of recording video is 60s). When monitoring door station or CCTV, motion detection will pause until the monitoring ends.
7.1 Specifications

8. WiFi Connection (IM4TBW Only)
8.1 Adding a Device – WIFI
The monitor can connect to the Internet by WIFI to your router / modem. The WiFi settings for the monitor are programmed from the mobile device which has the Micron Intercoms + APP installed on it. The APP is available from the Play store for Andriod or the App Store for IOS
To add a new device
- Reset WiFi setting in the monitor before starting any configuration. Your Smart Device needs to be connected to the home WiFi;
- Download and open the Micron Intercoms + APP, press the “+” icon;
- Scan the UID /QR code on the Monitor WiFi page;
- Click next, and choose the SSID (name) of home router and enter the Home Wi-Fi password;
- Click next, and then the APP will configure the device through sound waves;
- Waiting the device online;
- After the device configure successfully, you can set device name and save.

Note:
- The home router must be connected to external networks if the call from door station needs to be transferred to your mobile phone;
- In order to ensure normal connection, all permissions of the APP need to be allowed;
- The UID / QR Code of each monitor is unique;
Add a second user to a connected device
- Download and open the Micron Intercoms + APP, click the “+” icon;
- Scan the device UID QR code in device WIFI page;
- If the device is online, you can input the password and add it.
8.2 Control the Monitor through the APP
- Select the device you want to connect to and enter the monitor page(when you first use it, it will remind you to modify the default password);
- Press the setting icon at the upper-right corner and turn “Ring Alerts” to ON;
- When door station calls in, the mobile phone will receive message and show ringing page;
- Press the accept icon and talk with the visitor;
- Press the corresponding lock icon, and then you can release the door lock and open the automatic door; if you press the setting icon at the upper-right corner and disable “Quick to unlock” then you will have to input your password to unlock.
- The monitor screen on the Mobile phone can be switched to fullscreen display mode;
- Press the record playback, you can preview the photo/video which is recorded.


8.3 Call Forwarding Latency
In the monitor WiFi setting page, the “call forwarding latency” refers to set time delay before forwarding the call to the mobile.
9. Hardwired Connection (IM4TBW Only)
9.1 Adding a Device – Hardwired
The monitor can be connected to the Internt by wiring directly to your router / modem using the supplied 4 pin adapter.
- Connect your smart device to the home Wi-Fi;
- Go into the monitor WiFi settings and turn off;
- Download and open the Micron Intercoms + APP, press the “+” icon”;
- Scan the UID / QR Code on the Monitor WiFi page and press save;
- On your first connected please change the default password;
- You can set the device name in the APP settings after configured successfully.
Note:
If You replace your SIM card or change phones, you will need to restart “Ring Alerts” to ensure that the mobile phone will receive notifications.



















