Kelly KBS24051X KBS-X Brushless Motor Controller User Manual
Introduction
Overview
This manual introduces the Kelly Small BLDC motor controllers‟ features, their installation and their maintenance. Read the manual carefully and thoroughly before using the controller. If you have any questions, please contact the support center of Kelly Controls. Kelly‟s programmable motor controllers provide efficient, smooth and quiet controls for electric motorcycles, golf carts and go-carts, as well as industrial motor speed or torque control. It uses high power MOSFET‟s and, PWM to achieve efficiencies of up to 99% in most cases. A powerful microprocessor brings in comprehensive and precise control to the controllers. It also allows users to adjust parameters, conduct tests, and obtain diagnostic information quickly and easily.
Features and Specifications
General functions
- Extended fault detection and protection. The LED flashing pattern indicates the fault sources.
- Monitoring battery voltage. It will stop driving if the battery voltage is too high and it will progressively cut back motor drive power as battery voltage drops until it cuts out altogether at the preset “Low Battery Voltage” setting.
- Built-in current loop and over current protection.
- Configurable motor temperature protection range.
- Current cutback at low temperature and high temperature to protect battery and controller. The current begins to ramp down at 90℃ case temperature, shutting down at 100℃.
- The controller keeps monitoring battery recharging voltage during regenerative braking, progressively cutting back current as battery voltage rises then cutting off regen altogether when voltage goes too high.
- aximum reverse speed is configurable to half of the maximum forward speed.
- n RS232 port allows for configuration, programming and software upgrades using the free Windows GUI with your PC.
- Provision of a +5 volt output to supply various kinds of sensors, including Hall effect type.
- 3 switch inputs which are activated by connection to Ground. Default to throttle switch, brake switch and reversing switch.
- 3 analog 0-5V inputs that default to throttle input, brake input and motor temperature input
- Pulsed reverse alarm output.
- Main contactor driver. Cutting off the power if any fault is detected.
- Current meter to display both drive and regen current. Save shunt!
- Configurable boost switch. Enables the maximum output power achievable if the switch is turned on.
- Configurable economy switch. Limits the maximum current to half if the switch is turned on.
- Maximum reverse power is configurable to half power.
- Enhanced regen brake function. A novel ABS technique providespowerful and smooth regen.
- Configurable 12V brake signal input, in lieu of motor temperature sensor.
- Optional joystick throttle. A bi-symmetrical 0-5V signal for both forward and reversing.
- Configurable motor over-temperature detection and protection with the recommended thermistor KTY84-130.
- hall position sensor inputs. Open collector, pull up provided.
- Optional supply voltage 8V-30V.
Caution! Regeneration has braking effect but does not replace the function of a mechanical brake. A mechanical brake is required to stop your vehicle. Regen IS NOT a safety feature! Controller may stop regen, without warning, to protect itself or the battery(it won’t protect you!).
Features
- Intelligence with powerful microprocessor.
- Synchronous rectification, ultra low drop, fast PWM to achieve very high efficiency.
- Electronic reversing.
- Voltage monitoring on 3 motor phases, bus, and power supply.
- Voltage monitoring on voltage source 12V and 5V.
- Current sense on all 3 motor phases.
- Current control loop.
- Hardware over current protection.
- Hardware over voltage protection.
- Configurable limit for motor current and battery current.
- Support torque mode, speed mode, and balanced mode operation.
- Low EMC.
- LED fault code.
- Battery protection: current cutback, warning and shutdown at configurable high and low battery voltage.
- Rugged aluminum housing for maximum heat dissipation and harsh environment.
- Rugged high current terminals, and rugged aviation connectors for small signal.
- Thermal protection: current cut back, warning and shutdown on high temperature.
- Configurable 60 degree or 120 degree hall position sensors.
- Support motors with any number of poles.
- Up to 40,000 electric RPM standard. (Electric RPM = mechanical RPM * motor pole pairs).
- Support three modes of regenerative braking: brake switch regen, release throttle regen, 0-5V analog signal variable regen.
- Configurable high pedal protection: the controller will not work if high throttle is detected at power on.
- Current multiplication: Take less current from battery, output more current to motor.
- Easy installation: 3-wire potentiometer will work.
- Standard PC/Laptop computer to do programming. No special tools needed.
- User program provided. Easy to use. No cost to customers.
Specifications
- Frequency of Operation: 16.6kHz.
- Standby Battery Current: < 0.5mA.
- 5V Sensor Supply Current: 40mA.
- Controller supply voltage range: PWR, 18V to 86V for controllers rated equal or lower than 72V. 8V to 30V for 24V controller.
- Supply Current, PWR, 30mA Typical.
- Configurable battery voltage range, B+. Max operating range: 18V to 1.25*Nominal Voltage.
- Standard Throttle Input: 0-5 Volts(3-wire resistive pot), 1-4 Volts(hall active throttle).
- Analog Brake and Throttle Input: 0-5 Volts. Can use 3-wire pot to produce 0 5V signal.
- Reverse Alarm, Meter: <200mA. Main Contactor Coil Driver<2A.
- Full Power Operating Temperature Range: 0℃ to 70℃(MOSFET temperature).
- Operating Temperature Range: -40℃to 100℃ (MOSFET temperature).
- Max Battery Current : Configurable.
Name Regulation
The name regulation of Kelly BLDC motor controllers:
| Kelly KBS-X Brushless Motor Controller | ||||
| Model | 1 MinuteCurrent(Amp) | ContinuousCurrent(Amp) | NominalVoltage(Volt) | Max OperatingVoltage(Volt) |
| KBS24051X | 60 | 25 | 12-24 | 30 |
| KBS24121X | 130 | 55 | 12-24 | 30 |
| KBS48051X | 60 | 25 | 24-48 | 60 |
| KBS48121X | 130 | 55 | 24-48 | 60 |
| KBS72051X | 60 | 25 | 24-72 | 86 |
| KBS72121X | 130 | 55 | 24-72 | 86 |
| ||||
Wiring and Installation
Mounting the Controller
The controller can be oriented in any position which should be as clean and dry as possible, and if necessary, shielded with a cover to protect it from water and contaminants. To ensure full rated output power, the controller should be fastened to a clean, flat metal surface with four screws. Applying silicon grease or some other thermal conductive material to contact surface will enhance thermal performance. Proper heat sinking and airflow are vital to achieve the full power capability of the controller. The case outline and mounting holes‟ dimensions are shown in Figure 1.
Kelly KBS24051X KBS-X Brushless Motor Controller User Manual
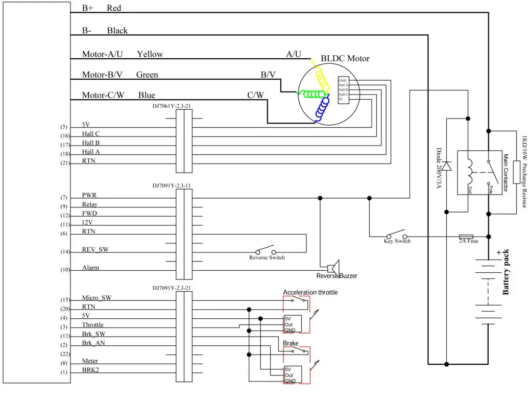
Connections
Figure 2: waterproof connector Figure 2: waterproof connector Pin definition of KBS-X Controller
Figure 2: waterproof connector
DJ7061Y-2.3-21 Pin Definition
- (21) RTN: Signal return. Black
- (5) 5V: 5V supply output,<40mA.Purple
- (18) Hall A: Hall phase A. Yellow
- (17) Hall B: Hall phase B. Dark Green
- (16) Hall C: Hall phase C. Dark Blue
DJ7091Y-2.3-11 Pin Definition
- (14) REV_SW: Reverse switch input. Orange
- (6) RTN: Signal return or power supply return. Black
- (12) FWD: Forward switch White
- (11) 12V: 12V Source Red
- (9) Relay: Main contactor driver. Blue
- (7) PWR: Controller power supply (input). Pink
- (10) Alarm: To drive reverse beeper, <200mA. Yellow
DJ7091Y-2.3-21 Pin Definition
- (15) Micro_SW: Throttle switch input. Gray
- (3) Throttle: Throttle analog input, 0-5V. Dark Green
- (1) BRK2: 12V Brake switch input or Motor temperature sensor input. Raddle.
- (20) RTN: Signal return. Black
- (8) Meter: Current meter, <200mA. Dark Blue
- (13) BRK_SW: Brake switch input. Brown
- (4) 5V: 5V supply output, <40mA. Purple
- (2)BRK_AN: Brake analog input, 0-5V. Dark Gray
- (22)Reservation. Green
Notes:
- All RTN pins are internally connected.
- Kelly Ammeter positive connect to 5V power supply of controller, negative to Dark Blue wire.
- Switch to ground is active. Open switch is inactive.
Caution:
- Do not apply power until you are certain the controller wiring is correct and has been double checked. Wiring faults will damage the controller.
- Ensure that the B- wiring is securely and properly connected before applying power.
- The preferred connection of the system contactor or circuit breaker is in series with the B+ Line.
- All contactors or circuit breakers in the B+ line must have pre charge resistors across their contacts. Lack of even one of these pre charge resistors may severely damage the controller at switch-on.
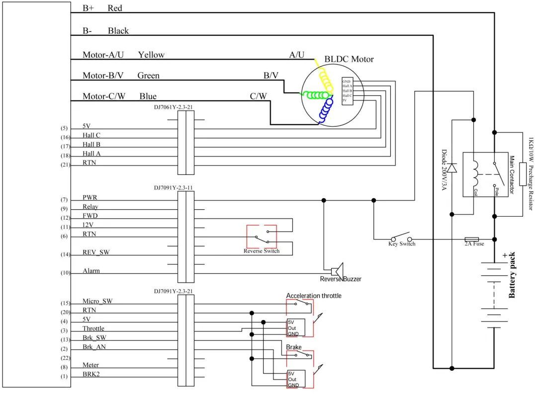
Wiring of KBS-X Controller
Standard wiring of KBS-X controller
Figure 3: KBS-X controller standard wiring
(Battery voltage can be used for controller supply)
Figure 4:KBS-X F-N-R control wiring diagram
Optional wiring of KBS-X controller The output signal of the pin is for Kelly current meter.
Figure 5: wiring of current meter pin
The 12V input signal of the pin supplies the second braking function of the controller.
Figure 6: Wiring of brake switch(12V): 12V is provided by external source.
Figure 7: Wiring of brake switch(12V): 12V is provided by KBS-X controller on pin11
Figure 8: Wiring of motor temperature sensor: pin1-Brk2 can be used as motor temperature sensor port
Note: The motor temperature sensor item must be enabled in the user program for three kinds of wiring diagrams. By default, Kelly controller supports KTY84-130 and KTY83 122 thermistors. Either of them can be chose in the user program. Motor temperature sensor and 12V Brake switch used the same pin on pin1-Brk2.Both functions can not be used at the same time.
Communication Port
A RS232 port is provided to communicate with host computer for calibration and configuration.
Figure 9: RS232 Interface on KBS controller
Figure 10:SM-4P connector for communication interface on KBS-X controller
Installation Check List
Before operating the vehicle, complete the following checkout procedure. Use LED code as a reference as listed in Table 1.
Caution:
- Put the vehicle up on blocks to get the drive wheels off the ground before beginning these tests.
- Do not allow anyone to stand directly in front of or behind the vehicle during the checkout.
- Make sure the PWR switch and the brake is off
- Use well-insulated tools.
- Make sure the wire is connected correctly
- Turn the PWR switch on. The Green LED stay on steadily and Red LED turns off when the controller operates normally. If this does not happen, check continuity of the PWR and return.
- The fault code will be detected automatically at restart.
- With the brake switch open, select a direction and operate the throttle. The motor should spin in the selected direction. Verify wiring or voltage and the fuse if it does not. The motor should run faster with increasing throttle. If not, refer to the Table 1 LED code, and correct the fault as determined by the fault code.
- Take the vehicle off the blocks and drive it in a clear area. It should have smooth acceleration and good power.
Programmable Parameters
KBS Configuration program allow users to set parameters according to the vehicle actual working environment so as to be at its best. The default parameters of the controller are not recommended for all applications. Make sure set the proper parameters before making any test to avoid danger.
Step 1
- Forward Switch
Value range: Enable and Disable Functional description: If enabled, the Forward switch will be activated. Please see figure 4.1.
Suggestion: Set according to the practical situation, factory default is Disable. - Foot Switch
Value range: Enable and Disable
Functional description: If enabled, the foot switch will be activated. The controller will not accept the throttle signal if the foot switch is turned off. Please see figure 4.1.Suggestion: Set according to the practical situation, factory default is Disable.Configuration Pin Status Running Status Forward Switch Foot Switch FWD_SW (12) REV_SW (14) Foot (15) Enable Disable OFF OFF x Neutral OFF ON x Reverse ON OFF x Forward ON ON x Neutral Disable Enable x OFF OFF Can‟t operate x ON OFF Can‟t operate x ON ON Reverse x OFF ON Forward Disable Disable x OFF x Forward x ON x Reverse - Throttle Sensor Type
Value range: 3-wire resistive pot, hall active throttle. Functional description: Set throttle sensor type. Suggestion: Set according to the practical situation, factory default is 1-4V throttle type. - Throttle Effective Starting Point
Value range: 10%-40% Functional description: Set throttle effective starting point Suggestion: Set according to the practical situation, factory default is 10%. - Throttle Effective Ending Point
Value range: 60%-100% Functional description: Set throttle effective ending point Suggestion: Set according to the practical situation, factory default is 90%. - Max Motor Current
Value range: 20%-100% Functional description: The max motor current is (The Value * Peak Current of the Controller). Suggestion: Factory default is 100%. - Max Battery Current
Value range: 20%-100% Functional description: Set max battery current so as to protect battery. A lower value means a lower battery output current and better protective effect. But excessively low value will affect acceleration. Suggestion: Factory default is 100%.
Step 2
- Start-up Delay Time
Value range: 0.0s~2.0s Functional description: When power is on, set delay time to wait for stabilization of B+, a higher value means a longer delay time. Suggestion: Set according to the practical situation, factory default is 0.5s. - Hall Sensor Type
Value range: 60 degree and 120 degree Functional description: Set according to your motor hall sensor type.Suggestion: Set according to the practical situation. - Control Mode
Value range: Torque/Balanced/Speed
Functional description: Set controller output mode. Torque mode brings faster response of the load and good acceleration. Balanced mode brings fast response of the load and wide speed adjusting range. Speed mode brings smooth operation and wide speed adjusting range.
Suggestion: Set according to the practical situation, factory default is Torque mode. - Under Voltage
Value range: Please see Figure 4.2 Functional description: Controller will not operate when battery voltage is lower than the value so as to protect battery.
Suggestion: Set according to the practical situation. - Over Voltage
Value range: Please see Figure 4.2 Functional description: Controller will not operate when battery voltage is higher than the value so as to protect battery and controller. Suggestion: Set according to the practical situation.Controller Rated voltage Under Voltage Range (V) Over Voltage Range(V) 24V 8~30 8~30 36V 18~45 18~45 48V 18~60 18~60 72V 18~86 18~86 Figure 4.2
- Throttle Up/Down Rate
Value range: 0~100 Functional description: Pedal AD Sampling Frequency, a lower value means a shorter sampling period and a faster respond rate.
Suggestion: Set according to the practical situation, factory default is 30. - High Pedal Disable
Value range: Enable and Disable
Functional description: If enabled, the controller will detect the current pedal status at power up. If throttle got effective output, the controller will report fault and not operate.
Suggestion: Set according to the practical situation, factory default is Enable. - Releasing Brake High Pedal Disable
Value range: Enable and Disable
Functional description: If enabled, the controller will detect the current pedal status when release the brake. If throttle got effective output, the controller will report fault and not operate.
Suggestion: Set according to the practical situation, factory default is Enable.
Step 3
- Motor Top Speed
Value range: 30%-100%
Functional description: Limit top speed of the motor.
Suggestion: Set according to the practical situation, factory default is 100%. - Half Speed In Reverse
Value range: Enable and Disable
Functional description: If enabled, the max reverse speed of the motor will be limited to half of the max forward speed.
Suggestion: This function is available for firmware version 0103 or less. Set according to the practical situation, factory default is Disable. - Boost Function
Value range: Enable and Disable
Functional description: Please see figure 4.3
Suggestion: Set according to the practical situation, factory default is Disable. - Economy Function
Value range: Enable and Disable
Functional description: Please see figure 4.3
Suggestion: Set according to the practical situation, factory default is Disable.Configuration Pin Status Output Current (Max Current:I_max) Boost Economy BRK_AN(2) Disable Disable x 0~I_max Disable Enable ON 0~(I_max * 50%) OFF 0~I_max Enable Disable ON I_max OFF 0~(I_max * 60%) Note: Boost Function, Economy Function and Half Current In Reverse can not be used at the same time.
- Half Current In Reverse
Value range: Enable and Disable
Functional description: If enabled, the max output current will be limited to half at reversing.
Suggestion: Set according to the practical situation, factory default is Disable. - ABS
Value range: Enable and Disable
Functional description: ABS function
Suggestion: This function is available for firmware version 0104 or later. Set according to the practical situation, factory default is Disable. - Motor Top Speed In Reverse
Value range: 20%~100%
Functional description: Limit max reverse speed of the motor.
Suggestion: This function is available for firmware version 0104 or later. Set according to the practical situation, factory default is 100%.
Step 4
- Regeneration
Value range: Enable and Disable
Functional description: If enabled, the controller can do regen braking. It will recover mechanical energy and charge back to battery.
Suggestion: Set according to the practical situation. - Brake Switch Regen Mode
Value range: Enable and Disable
Functional description: If enabled, turn off throttle and turn on brake switch will start regen.
Suggestion: Set according to the practical situation. - Releasing Throttle Regen Mode and Max Allowed Regen Current
Value range: 0~20%
Functional description: Set the max allowed regen current in releasing throttle regen mode.
Suggestion: Set according to the practical situation, factory default is 0. - Max Allowed Regen Current In Brake Switch Regen Mode
Value range: 5%~50%
Functional description: Set the max allowed regen current in brake switch regen mode.
Suggestion: Set according to the practical situation, factory default is 20%. - Max Regen Current
Value range: 20%~100%
Functional description: Max regen current with max signal from brake sensor.
Suggestion: Set according to the practical situation, factory default is 100%. - Brake Sensor Type
Value range: No used, 3-wire resistive pot, hall active throttle.
Functional description: Set brake sensor type. Please choose “Not Used” if analog brake sensor isn‟t used. You have to turn on brake switch to start regen, then vary regen with the signal.
Suggestion: Set according to the practical situation, factory default is “Not Used”. - Brake Sensor Starting Point
Value range: 0~40%
Functional description: Set brake sensor effective starting point
Suggestion: Set according to the practical situation, factory default is 10%. - Brake Sensor Ending Point
Value range: 60%~100%
Functional description: Set brake sensor effective ending point
Suggestion: Set according to the practical situation, factory default is 90%
Step 5
- Motor Temperature Sensor
Value range: Enable and Disable
Functional description: If use motor temperature sensor and enable this function, Controller Stop Output Temperature and Controller Resume Output Temperature can be configured so as to achieve real-time protection on the motor.
Suggestion: Set according to the practical situation. - Controller Stop Output Temperature
Value range: 60℃~170℃
Functional description: Controller will stop output if motor temperature reaches the set value.
Suggestion: Set according to the practical situation. - Controller Resume Output Temperature
Value range: 60℃~170℃
Functional description: Controller will resume output if motor temperature reaches the set value.
Suggestion: Set according to the practical situation.
Note: Thermistor is optional. Default to KTY84-130.
Maintenance
There are no user-serviceable parts inside the controllers. Do not attempt to open the controller as this will void your warranty. However, periodic, exterior cleaning of the controller should be carried out.
The controller is a high powered device. When working with any battery powered vehicle, proper safety precautions should be taken that include, but are not limited to, proper training, wearing eye protection, avoidance of loose clothing, hair and jewelry. Always use insulated tools.
Cleaning
Although the controller requires virtually no maintenance after properly installation, the following minor maintenance is recommended in certain applications.
- Remove power by disconnecting the battery, starting with battery positive.
- Discharge the capacitors in the controller by connecting a load (such as a contactor coil, resistor or a horn) across the controller‟s B+ and B- terminals.
- Remove any dirt or corrosion from the bus bar area. The controller should be wiped with a moist rag. Make sure that the controller is dry before reconnecting the battery.
- Make sure the connections to the bus bars, if fitted, are tight. To avoid physically stressing the bus bars use two, well-insulated wrenches.
Configuration
You can configure the controller with a host computer through either an RS232 or USB port.
- Disconnect motor wiring from controller.
- Do not connect B+, throttle and so on. The controller may display fault code, but it doesn’taffect programming or configuration.
- Use a straight through RS232 cable or USB converter provided by Kelly to connect to a host computer. Provide >+18V to PWR(for a 24V controller, provide >+8V). Wire power supply return(supply negative) to any RTN pin.
- KBS-X user program can not work with KBS-L controller,vice versa.Only KBS-X requires Kelly RS232 Converter to support the communication.
Download the free configuration software from:
http://www.kellycontroller.com/support.php\
Caution:
- Make certain that the motor is disconnected before trying to run the Configuration Software!
- Configuration software will be regularly updated and published on the website. Please Update your Configuration Software regularly. You must uninstall the older version before updating.
- When setting “Hall Sensor Type” in GUI, do not use “Auto-Check”. This has been deleted from the newer configuration software versions.
Table 1: LED CODES
Green LED Codes
| LED Code | Explanation | Solution |
| Green Off | No power or switched off |
|
| Green On | Normal operation | That‟s great! You got solution! |
| Green & Red are both On |
|
Red LED Codes
| LED Code | Explanation | Solution | |||||||
| 1,2 | ¤ | ¤¤ | Over voltage error |
| |||||
| 1,3 | ¤ | ¤¤¤ | Low voltage error |
| |||||
| 1,4 | ¤ | ¤¤¤¤ | Over temperature warning |
| |||||
| 2,1 | ¤¤ | ¤ | Motor did not start | Motor did not reach 25 electrical RPM within 2seconds of start-up. Hall sensor or phase wiring problem. | |||||
| 2,2 | ¤¤ | ¤¤ | Internal volts fault |
| |||||
| potentiometers or incorrect wiring.3. Controller is damaged. Contact Kelly about a warranty repair. | |||||||||
| 2,3 | ¤¤ ¤¤¤ | Over temperature | The controller temperature has exceeded 100℃. The controller will be stopped but will restart whentemperature falls below 80℃. | ||||||
| 2,4 | ¤¤ ¤¤¤¤ | Throttle error atpower-up | Throttle signal is higher than the preset „dead zone‟ atPower On. Fault clears when throttle is released. | ||||||
| 3,1 | ¤¤¤ ¤ | Frequent reset | May be caused by over-voltage, bad motor intermittent earthing problem, bad wiring, etc. | ||||||
| 3,2 | ¤¤¤ ¤¤ | Internal reset | May be caused by some transient fault condition like a temporary over-current, momentarily high or low battery voltage. This can happen during normal operation. | ||||||
| 3,3 | ¤¤¤ ¤¤¤ | Hall throttle is openor shortircuit | When the throttle is repaired, a restart will clear the fault. | ||||||
| 3,4 | ¤¤¤ ¤¤¤¤ | Non-zero throttle on direction change | Controller won‟t allow a direction change unless the throttle or speed is at zero. Fault clears when throttleis released. | ||||||
| 4,1 | ¤¤¤¤ ¤ | Regen or Start-up over-voltage | Motor drive is disabled if an over-voltage is detected at start-up or during regen. The voltage thresholddetection level is set during configuration. | ||||||
| 4, 2 | ¤¤¤¤ ¤¤ | Hall sensor error |
| ||||||
| 4, 3 | ¤¤¤¤ ¤¤¤ | Motorover-temperature | Motor temperature has exceeded the configured maximum. The controller will shut down until themotor temperature cools down. | ||||||
| The Red LED flashes once at power on as a confidence check and then normally stays Off. “1, 2” means the Red flashes once and after a second pause, flashes twice. The pause time between multiple flash code groups is two seconds. | |||||||||
Contact Us:
Kelly Controls
Home Page:
http://www.KellyController.com
E-mail:
[email protected]
Phone:
(01) 224 637 5092


















