Kelly KBL24101X KBL Brushless Motor Controller
Introduction
Overview
This manual introduces the Kelly BLDC motor controllers‟ features, their installation and their maintenance. Read the manual carefully and thoroughly before using the controller. If you have any questions, please contact the support center of Kelly Controls, LLC.
Kelly‟s programmable motor controllers provide efficient, smooth and quiet controls for golf carts, go-carts, electric motorcycles, forklifts, hybrid vehicles, electric vehicles and electric boats, as well as industrial motor speed or torque control. It uses high power MOSFET‟s and, PWM to achieve efficiencies of up to 99% in most cases. A powerful microprocessor brings in comprehensive and precise control to the controllers. It also allows users to adjust parameters, conduct tests, and obtain diagnostic information quickly and easily.
Features and Specifications
General functions
- Extended fault detection and protection. The LED flashing pattern indicates the fault sources.
- Monitoring battery voltage. It will stop driving if the battery voltage is too high and it will progressively cut back motor drive power as battery voltage drops until it cuts out altogether at the preset “Low Battery Voltage” setting.
- Built-in current loop and over current protection.
- Configurable motor temperature protection range.
- Current cutback at low temperature and high temperature to protect battery and controller.
The current begins to ramp down at 90ْCcase temperature, shutting down at 100ْC. - The controller keeps monitoring battery recharging voltage during regenerative braking, progressively cutting back current as battery voltage rises then cutting off regen altogether when voltage goes too high.
- Maximum reverse speed is configurable to half of max forward speed.
- Configurable and programmable with a host computer though RS232 or USB. Provide free GUI which can run on Windows XP/2000, Windows 7 and Vista(recommend using Kelly Standard USB To RS232 Converter).
- Provision of a +5 volt output to supply various kinds of sensors, including Hall effect type.
- 3 switch inputs which are activated by connection to Ground. Default to throttle switch, brake switch and reversing switch. Closing to ground is to activate.
- 3 analog 0-5V inputs that default to throttle input, brake input and motor temperature input.
- Pulsed reverse alarm output.
- Main contactor driver. Cutting off the power if any fault is detected.
- Current meter to display both drive and regen current. Save shunt!
- Configurable boost switch. Enables the maximum output power achievable if the switch is turned on.
- Configurable economy switch. Limits the maximum current to half if the switch is turned on.
Boost and Economy used the same pin as J2-6(brake-AN).Needless to say, you may not use J2-6(brake-AN) as brake analog regen mode if you want to use Boost or Economy function. Boost or Economy can‟t be enabled at the same time in the user program. - Maximum reverse power is configurable to half power.
- Enhanced regen brake function. A novel ABS technique provides powerful and smooth regen.
- Configurable 12V brake signal input, instead of motor temperature sensor.
- Optional joystick throttle. A bi-symmetrical 0-5V signal for both forwarding and reversing.
If software version is 0406 or above,joystick can can be enabled or disabled in the user program now. - Configurable motor over-temperature detection and protection with the recommended thermistor KTY84-130 or KTY83-122.
- 3 hall position sensor inputs. Open collector, pull up provided.
- Optional CAN bus. CAN bus is not included in KBL controller. By default, if customer don‟t pay it.
- Optional supply voltage 8-30V.
- Cruise control. Can not be activated in reversing direction. If software version is 0406 or above, cruise control can be enabled or disabled in the user program now. If you hold throttle at certain position about 3-4 seconds, the controller will get into Cruise control.
Caution! Regeneration has braking effect but does not replace the function of a mechanical brake. A mechanical brake is required to stop your vehicle. Regen IS NOT a safety feature!
Controller may stop regen, without warning, to protect itself or the battery(it won’t protect you!).
Features
- Intelligence with powerful microprocessor.
- Synchronous rectification, ultra low drop and fast PWM to achieve very high efficiency.
- Electronic reversing.
- Voltage monitoring on 3 motor phases, bus, and power supply.
- Voltage monitoring on voltage source 12V and 5V.
- Current sense on all 3 motor phases.
- Current control loop.
- Hardware over current protection.
- Hardware over voltage protection.
- Support torque mode, speed mode, and balanced mode operation.
- Configurable limit for motor current and battery current.
- Low EMC.
- LED fault code.
- Battery protection: current cutback, warning and shutdown at configurable high and low battery voltage.
- Rugged aluminum housing for maximum heat dissipation and harsh environment.
- Rugged high current terminals, and rugged aviation connectors for small signal.
- Thermal protection: current cut back, warning and shutdown at high temperature.
- Configurable 60 degree or 120 degree hall position sensors.
- Support motors with any number of poles. Up to 40,000 electric RPM standard. Optional high speed 70,000 ERPM, and ultra high speed 100,000 ERPM.
(Electric RPM = mechanical RPM * motor pole pairs). - Support three modes of regenerative braking: brake switch regen, release throttle regen, 0-5V analog signal variable regen.
- Configurable high pedal protection: the controller will not work if high throttle is detected at power on.
- Current multiplication: Take less current from battery, output more current to motor.
- Easy installation: 3 wire potentiometer can work.
- Remote fault code LED driver.
- Current meter output.
- Standard PC/Laptop computer is used to do programming. No special tools needed.
- User program provided. Easy to use. No cost to customers.
Specifications
- Frequency of Operation: 16.6kHz.
- Standby Battery Current: < 0.5mA.
- 5V Sensor Supply Current: 40mA.
- Controller supply voltage range, PWR, 8V to 30V for KBL 24V controllers. 18V to 86V for KBL controllers rated equal or lower than 72V. 18V to 115V for 96V controllers.
- Configurable battery voltage range, B+.
- Standard Throttle Input: 0-5 Volts(3-wire resistive pot), 1-4 Volts(hall active throttle).
- Analog Brake and Throttle Input: 0-5 Volts. Producing 0-5V signal with 3-wire pot.
- Reverse Alarm, Main Contactor Coil Driver, Meter.
- Full Power Operating Temperature Range: 0ْC to 50 ْC (controller case temperature).
- Operating Temperature Range:-30ْC to 90 ْC,100ْC shutdown(controller case temperature).
- Boost Current, 10 seconds: 150A-550A, depending on the model.
- Motor Current Limit, 1 minute: 100A-500A, depending on the model.
- Motor Current Limit, continuous: 60A-200A, depending on the model.
- Max Battery Current : Configurable.
Naming Regulations
The naming regulations of Kelly BLDC motor controllers:
| Kelly KBL General Brushless Motor Controller | ||||||
| Model | Peak Current 10 seconds (Amp) | Peak Current 1 minute (Amp) | Continuous Current (Amp) | Battery Voltage (Volt) | Max Operating Voltage(Volt) | Regen |
| KBL24101X | 150 | 100 | 60 | 12-24 | 30 | * |
| KBL24151X | 200 | 150 | 80 | 12-24 | 30 | * |
| KBL24221X | 280 | 220 | 112 | 12-24 | 30 | * |
| KBL24301X | 350 | 300 | 140 | 12-24 | 30 | * |
| KBL24401X | 450 | 400 | 240 | 12-24 | 30 | * |
| KBL36101X | 150 | 100 | 60 | 24-36 | 45 | * |
| KBL36151X | 200 | 150 | 80 | 24-36 | 30 | * |
| KBL36221X | 280 | 220 | 112 | 24-36 | 30 | * |
| KBL36301X | 350 | 300 | 140 | 24-36 | 30 | * |
| KBL48101X | 150 | 100 | 60 | 24-48 | 60 | * |
| KBL48151X | 200 | 150 | 80 | 24-48 | 60 | * |
| KBL48221X | 280 | 220 | 112 | 24-48 | 60 | * |
| KBL48301X | 350 | 300 | 140 | 24-48 | 60 | * |
| KBL48401E | 450 | 400 | 160 | 24-48 | 60 | * |
| KBL48501E | 550 | 500 | 200 | 24-48 | 60 | * |
| KBL72101X | 150 | 100 | 60 | 24-72 | 86 | * |
| KBL72151X | 220 | 150 | 88 | 24-72 | 86 | * |
| KBL72221X | 280 | 220 | 112 | 24-72 | 86 | * |
| KBL72301X | 350 | 300 | 140 | 24-72 | 86 | * |
| KBL72401E | 450 | 400 | 160 | 24-72 | 86 | * |
| KBL72501E | 550 | 500 | 200 | 24-72 | 86 | * |
| KBL96151 | 150 | 120 | 60 | 24-96 | 115 | * |
| KBL96201 | 200 | 150 | 80 | 24-96 | 115 | * |
| KBL96251 | 250 | 200 | 100 | 24-96 | 115 | * |
Wiring and Installation
Mounting the Controller
The controller can be oriented in any position which should be as clean and dry as possible, if necessary, shielded with a cover to protect it from water and contaminants.
To ensure full rated output power, the controller should be fastened to a clean, flat metal surface with four or six screws. Applying silicon grease or some other thermal conductive material to contact surface will enhance thermal performance.
Proper heat sinking and airflow are vital to achieve the full power capability of the controller.
The case outline and mounting holes‟ dimensions are shown in Figure 1, 2.
Height: 62 millimeters
Figure 1: KBL mounting holes‟ dimensions (dimensions in millimeters)
Height: 84 millimeters
Figure 2: KBL-E mounting holes‟ dimensions (dimensions in millimeters)
Connections
Front Panel of BLDC Motor Controller:
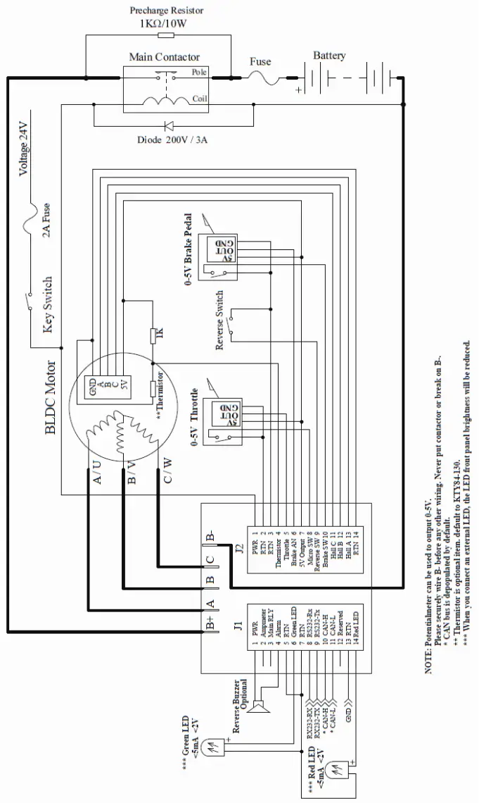
Five metal bars and two plugs (J1, J2) are provided for connecting to the battery, motor and control signals in the front of the controller shown as Figure 3, 4 and 5.
Figure 3: Front panel of KBL/KBL-X motor controller
Figure 4: Front panel of KBL-E motor controller
- B+: battery positive
- B-: battery negative
- A: Output U/1/A phase
- B: Output V/2/B phase
- C: Output W/3/C phase
Figure 5: The connecting diagram of J1 and J2
J1 Pin Definition
- 12V 30mA.Only can be used for switch signals.
- Current meter. <200mA
- Main contactor driver. <2A
- Alarm: To drive reverse beeper. <200mA
- RTN: Signal return
- Green LED: Running indication
- RTN: Signal return
- RS232 receiver
- RS232 transmitter
- CAN bus high
- CAN bus low
- Reserved
- RTN: Signal return, or power supply return
- Red LED: Fault code.
J2 Pin Definition
- PWR: Controller power supply (input)
- RTN: Signal return, or power supply return
- RTN: Signal return
- 12V high-level brake and motor temperature input
- Throttle analog input, 0-5V
- Brake analog input, 0-5V
- 5V: 5V supply output. <40mA
- Micro_SW: Throttle switch input
- Reversing switch input
- Brake switch input
- Hall phase C
- Hall phase B
- Hall phase A
- RTN: Signal return
Notes:
- All RTN pins are internally connected.
- Two PWR pins, J1-1 and J2-1, are internally connected. It’s recommended to use J1-1 to supply peripherals like alarm and contactor. Twist peripheral wires with PWR is the preferred for EMC.
- Kelly Ammeter positive connect to 5V power supply of controller, negative to J1-2.
- Switch to ground is active. Open switch is inactive.
Caution:
- Do not apply power until you are certain the controller wiring is correct and has been double checked. Wiring faults will damage the controller.
- Ensure that the B- wiring is securely and properly connected before applying power.
- The preferred connection of the system contactor or circuit breaker is in series with the B+ line.
- All contactors or circuit breakers in the B+ line must have precharge resistors across their contacts. Lack of even one of these precharge resistors may severely damage the controller at switch-on.
Wiring of BLDC Motor Controller
Figure 6: Standard Wiring for Controllers Rated Equal or Lower Than 120V.
Figure 7: BLDC controller preferred wiring (24V supply is preferred)
Communication Port
A RS232 port is provided to communicate with host computer for calibration and configuration.
Figure 8: standard RS232 Interface
Installation Check List
Before operating the vehicle, complete the following checkout procedures. Use LED code as a reference as listed in Table 1.
Caution:
- Put the vehicle up on blocks to get the drive wheels off the ground before beginning these tests.
- Do not allow anyone to stand directly in front of or behind the vehicle during the checkout.
- Make sure the PWR switch and the brake is off
- Use well-insulated tools.
- Make sure the wire is connected correctly
- Turn the PWR switch on. The Green LED stay on steadily and Red LED turns off when the controller operates normally. If this does not happen, check continuity of the PWR and return.
- The fault code will be detected automatically at restart.
- With the brake switch open, select a direction and operate the throttle. The motor should spin in the selected direction. Verify wiring or voltage and the fuse if it does not. The motor should run faster with increasing throttle. If not, refer to the Table 1 LED code, and correct the fault as determined by the fault code.
- Take the vehicle off the blocks and drive it in a clear area. It should have smooth acceleration and good power.
Maintenance
There are no user-serviceable parts inside the controllers. Do not attempt to open the controller as this will void your warranty. However, periodic, exterior cleaning of the controller should be carried out.
The controller is a high powered device. When working with any battery powered vehicle, proper safety precautions should be taken that include, but are not limited to, proper training, wearing eye protection, avoidance of loose clothing, hair and jewelry. Always use insulated tools.
Cleaning
Although the controller requires virtually no maintenance after properly installation, the following
minor maintenance is recommended in certain applications.
- Remove power by disconnecting the battery, starting with battery positive.
- Discharge the capacitors in the controller by connecting a load (such as a contactor coil, resistor or a horn) across the controller‟s B+ and B- terminals.
- Remove any dirt or corrosion from the bus bar area. The controller should be wiped down with a moist rag. Make sure that the controller is dry before reconnecting the battery.
- Make sure the connections to the bus bars, if fitted, are tight. To avoid physically stressing the bus bars use two, well-insulated wrenches.
Configuration
You can configure the controller with a host computer through either an RS232 or USB port.
- Disconnect motor wiring from controller.
- Do not connect B+, throttle and so on. The controller may display fault code in some conditions, but it doesn’t affect programming or configuration.
- Use straight through RS232 cable or USB converter provided by Kelly to connect to a host computer. Provide >+18V to PWR(for a 24V controller, provide >+8V). Wire power supply return(supply negative) to any RTN pin.
Download the free configuration software from:
http://www.kellycontroller.com/support.php
Caution:
- Make certain that the motor is disconnected before trying to run the Configuration Software!
- Configuration software will be regularly updated and published on the website. Please Update your Configuration Software regularly. You must uninstall the older version before updating.
- Motor pole setting is nothing to do with performance in KEB controller, so motor pole setting is grayed in KEB user program. This setting is only used for reading eRpm of motor via CAN Bus. But KEB controller can’t support CAN Bus at all.
- Motor pole setting is only available for KBL controller with CAN Bus.It’s supposed to be used to read eRpm of motor via CAN Bus.CAN bus is not included in the controller by default if customers do not specify it before ordering.
Table 1: LED CODES
Green LED Codes
| LED Code | Explanation | Solution |
| Green Off | No power or switched off |
|
| Green On | Normal operation | That‟s great! You got solution! |
| Green & Red are both On |
|
Red LED Codes
| LED Code | Explanation | Solution | ||
| 1,2 | ¤ | ¤¤ | Over voltage error |
|
| 1,3 | ¤ | ¤¤¤ | Low voltage error |
|
| 1,4 | ¤ | ¤¤¤¤ | Over temperature warning |
|
| 2,1 | ¤¤ | ¤ | Motor did not start | Motor did not reach 25 electrical RPM within 2 seconds of start-up. Hall sensor or phase wiring problem. |
| 2,2 | ¤¤ | ¤¤ | Internal volts fault |
|
| 2,3 | ¤¤ ¤¤¤ | Over temperature | The controller temperature has exceeded 100℃. The controller will be stopped but will restart when temperature falls below 80℃. |
| 2,4 | ¤¤ ¤¤¤¤ | Throttle error at power-up | Throttle signal is higher than the preset „dead zone‟ at Power On. Fault clears when throttle is released. |
| 3,1 | ¤¤¤ ¤ | Frequent reset | May be caused by over-voltage, bad motor intermittent earthing problem, bad wiring, etc. |
| 3,2 | ¤¤¤ ¤¤ | Internal reset | May be caused by some transient fault condition like a temporary over-current, momentarily high or low battery voltage. This can happen during normal operation. |
| 3,3 | ¤¤¤ ¤¤¤ | Hall throttle is open or short-circuit | When the throttle is repaired, a restart will clear the fault. |
| 3,4 | ¤¤¤ ¤¤¤¤ | Non-zero throttle on direction change | Controller won‟t allow a direction change unless the throttle or speed is at zero. Fault clears when throttle is released. |
| 4,1 | ¤¤¤¤ ¤ | Regen or Start-up over-voltage | Motor drive is disabled if an over-voltage is detected at start-up or during regen. The voltage threshold detection level is set during configuration. |
| 4, 2 | ¤¤¤¤ ¤¤ | Hall sensor error |
|
| 4, 3 | ¤¤¤¤ ¤¤¤ | Motor over-temperature | Motor temperature has exceeded the configured maximum. The controller will shut down until the motor temperature cools down. |
| 4, 4 | ¤¤¤¤ ¤¤¤¤ | Motor locked rotor | When in locked rotor condition, the max output phase current of the motor will be limited to 90% of previous current. Once this problem disappears, the fault will clear and the max output phase current will return to normal. |
| The Red LED flashes once at power on as a confidence check and then normally stays Off. “1, 2” means the Red flashes once and after a second pause, flashes twice. The pause time between multiple flash code groups is two seconds. | |||
Table 2: KBL Controller CAN Commands List
Version 1.1
You should specify when sending:
ID: Our default ID is 0x6B, so only the data frame with ID 107 can be received by our controller.
However, it can be set by configuration program.
Frame type: data frame
Frame format: standard 11 bits ID
Length: the number of data field bytes
Data field: data[0] is the command which indicates the operation.
Controller response:
ID: The controller sends data frames with ID 115, 0x73. It also can be set by configuration program.
Frame type: data frame
Length: the number of data field bytes
Data field: The controller sends a data frame in response.
Commands definitions
Command CCP_FLASH_READ
Length 3
data[0] 0xF2
data[1] INFO_MODULE_NAME
data[2] 8
Controller response
Length 8
data[0]~data[7] Controller‟s model in ASCII format, 8 bytes.
Description: Getting controller‟s model no. E.g. 0x4B,0x42,0x4C is ‘K’ , ‘B’, ‘L’, 0x30 is ‘0’ .
INFO_MODULE_NAME constant is defined as 64.
Command CCP_FLASH_READ
Length 3
data[0] 0xF2
data[1] INFO_SOFTWARE_VER
data[2] 2
Controller response
Length 2
data[0]~data[1] software version in BCD alike format, two bytes.
Description: Getting controller‟s software version, it also define as the controller‟s version, BCD alike format storage. E.g. 0x0A,0x01 should be parsed to ASCII characters „0‟ „A‟ „0‟ „1‟ as the software version. INFO_SOFTWARE_VER constant is defined as 83.
Command CCP_FLASH_READ
Length 3
data[0] 0xF2
data[1] CAL_TPS_DEAD_ZONE_LOW
data[2] 1
Controller response
Length 1
data[0] TPS_Dead_Zone_Low
Desccription: Getting controller‟s Throttle low-end dead zone. CAL_TPS_DEAD_ZONE_LOW constant is defined as 4. The maximum value of Throttle is 200. If the value of Throttle Low-end Dead Zone is 40, indicating 20% low-end dead zone. (40/200 is 20%.)
Command CCP_FLASH_READ
Length 3
data[0] 0xF2
data[1] CAL_TPS_DEAD_ZONE_HIGH
data[2] 1
Controller response
Length 1
data[0] TPS_Dead_Zone_High
Desccription: Getting controller‟s Throttle high-end dead zone. CAL_TPS_DEAD_ZONE_HIGH constant is defined as 5. The maximum value of Throttle is 200. If the value of Throttle High-end Dead Zone is 160, indicating 80% high-end dead zone. (160/200 is 80%.)
Command CCP_FLASH_READ
Length 3
data[0] 0xF2
data[1] CAL_BRAKE_DEAD_ZONE_LOW
data[2] 1
Controller response
Length 1
data[0] Brake_Dead_Zone_Low
Desccription: Getting controller‟s Brake low-end dead zone. CAL_BRAKE_DEAD_ZONE_LOW constant is defined as 38. The maximum value of Brake is 100. If the value of Brake Low-end Dead Zone is 20, indicating 20% low-end dead zone. (20/100 is 20%.)
Command CCP_FLASH_READ
Length 3
data[0] 0xF2
data[1] CAL_BRAKE_DEAD_ZONE_HIGH
data[2] 1
Controller response
Length 1
data[0] Brake_Dead_Zone_High
Desccription: Getting controller‟s Brake high-end dead zone. CAL_BRAKE_DEAD_ZONE_HIGH constant is defined as 39. The maximum value of Brake is 100. If the value of Brake High-end Dead Zone is 80, indicating 80% high-end dead zone. (80/100 is 80%.)
Command CCP_A2D_BATCH_READ1
Length 1
data[0] 0x1b
Controller response
Length 5
data[0] Brake A/D
data[1] TPS A/D
data[2] Operation voltage A/D
data[3] Vs A/D
data[4] B+ A/D
Description: Data batch reading
- For operation voltage, B+, A/D value and voltage mapping relation is:
V = Vad / 4.06. (For 24V,36V,48V controller);
V = Vad / 2.71. (For 72V controller);
V = Vad / 1.84. (For 120V controller). - Vs is defined as the 5V power supply for Hall sensor, control panel,ect. A/D value and voltage mapping relation is:120 ~ 134 mapping to 4.75 ~ 5.25V.
- Brake and TPS are defined as the Brake and the Throttle analog input. A/D value and voltage mapping relation is: 0 ~ 255 mapping to 0 ~ 5V.
Command CCP_A2D_BATCH_READ2
Length 1
data[0] 0x1a
Controller response
Length 6
data[0] Ia A/D
data[1] Ib A/D
data[2] Ic A/D
data[3] Va A/D
data[4] Vb A/D
data[5] Vc A/D
Description: Data batch reading.
- For Va, Vb, Vc, A/D value and voltage mapping relation is:
V = Vad / 4.06. (For 24V,36V,48V controller);
V = Vad / 2.71. (For 72V controller);
V = Vad / 1.84. (For 120V controller). - Ia, Ib and Ic are defined as the three phase current.
Command CCP_MONITOR1
Length 1
data[0] 0x33
Controller response
Length 6
data[0] PWM
data[1] enable motor rotation
data[2] motor temperature
data[3] Controller‟s temperature
data[4] temperature of high side FETMOS heat sink
data[5] temperature of low side FETMOS heat sink
Description: Data batch reading.
- PWM is output duty cycle, from 0 to 100.
- data[1] indicates enabling motor rotation or disabling. 1 – enable, 0 – disable.
- data[2] is defined as the temperature of motor in Celsius temperature. If the temperature sensor is not connected, the controller returns 0xFF.
- data[3]-data[5] are defined as controller inside temperature in Celsius temperature.
The value of data[4] and data[5] are inaccurate below 30℃.
Command CCP_MONITOR2
Length 1
data[0] 0x37
Controller response
Length 3
data[0] MSB of mechanical speed in RPM
data[1] LSB of mechanical speed in RPM
data[2] present current accounts for percent of the rated current of controller
Description: Data batch reading.
- Mechanical speed calculation: (MSB << 8) | LSB. If the speed out data is not match the real speed value, please configure the motor poles calibration data of the controller based on the driven motor.
Command COM_SW_ACC
Length 2
data[0] 0x42
data[0] COM_READING
Controller response
Length 1
data[0] Current throttle switch status
Description: Getting Throttle switch status, 1 – active, 0 – inactive. COM_READING constant is defined as 0.
Command COM_SW_BRK
Length 2
data[0] 0x43
data[0] COM_READING
Controller response
Length 1
data[0] Current Brake switch status
Description: Getting Brake swith status, 1 – active, 0 – inactive. COM_READING constant is defined as 0.
Command COM_SW_REV
Length 2
data[0] 0x44
data[0] COM_READING
Controller response
Length 1
data[0] Current Reverse switch status
Description: Getting Reverse swith status, 1 – active, 0 – inactive. COM_READING constant is defined as 0.
NOTICE:
- CAN bus rate should be configured to 1Mbit/s.
- If the command is out of above commands
Controller response
Length 1
data[0] CCP_INVALID_COMMAND
Description: CCP_INVALID_COMMAND constant is defined as 0xe3.
Contact Us:
Kelly Controls, LLC
Home Page:
http://www.KellyController.com
E-mail:
[email protected]
Phone:
(01) 224 637 5092


















