STEVAL-OET005 SB Type-C ESD Evaluation Kit

Getting started with the STEVAL-OET005 development kit
Introduction
The STEVAL-OET005 kit allows evaluating ST ESD protection devices or filtering devices for USB Type-C™ connectors. There are two different kits available for sale. Each kit contains an evaluation board and a testing board.
Overview
The STEVAL-OET005 kit features:
- data, control, and power lines protection
- a plug and a receptacle that allow inserting a PCB between a host and a cable, or a device and a cable
Two kits are available to be ordered separately. Each kit contains an evaluation board and a testing board, as described below.
The STEVAL-OET005VC kit provides a protection solution of all lines (data, control, and power) in a 500 µm pitch package. This kit contains the STEVAL-OET005C evaluation board and the STEVAL-OET005E testing board.
Figure 1. STEVAL-OET005VC kit

The STEVAL-OET005VD kit provides a protection and filtering solution (common mode filters and protection for all lines) in a 500 µm pitch and 0201 package. This kit contains the STEVAL-OET005D evaluation board and the STEVAL-OET005E testing board.
Figure 2. STEVAL-OET005VD kit

How to use the kit
- Step 1. Before using the STEVAL-OET005C and STEVAL-OET005D, solder the bridge setup: shunt the solder bridge corresponding to the maximum voltage of VBus (5 V, 9 V, 15 V, or 20 V).
Warning:
The power supply voltage must be lower than or equal to the VBus voltage selected on the evaluation board. Otherwise, the protection device (TVS) may burn if the power supply is not protected against overcurrent. - Step 2. Insert the evaluation board (STEVAL-OET005C or STEVAL-OET005D) between a USB Type-C™ host and a USB Type-C™ device.
For instance, connect the evaluation board between a USB Type-C™ key and a personal computer to show the ESD protection transparency.Figure 3. Connecting the evaluation board

- Step 3. Plug the testing board in place of a USB Type-C™ device to perform the ESD test on the equipment with a TVS inserted between ESD shoots and equipment.
Figure 4. Connecting the evaluation board

Schematic diagrams
STEVAL-OET005VC schematic diagrams


Figure 6. STEVAL-OET005E testing board circuit schematic

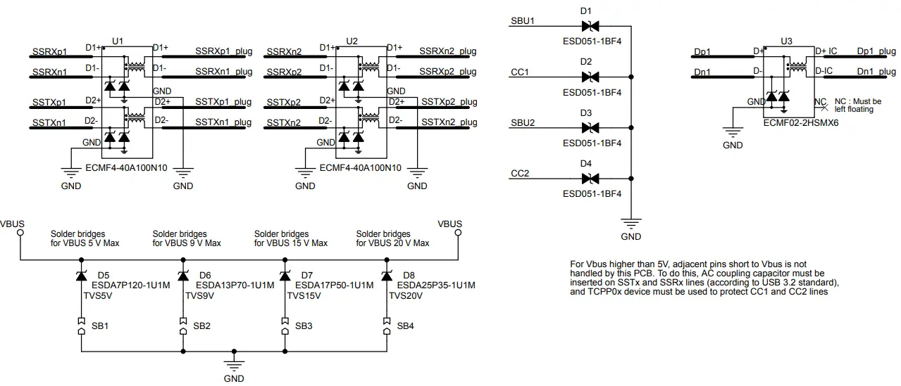
STEVAL-OET005VD schematic diagrams


Figure 8. STEVAL-OET005E testing board circuit schematic

Bill of materials
STEVAL-OET005VC bill of materials
Table 1. STEVAL-OET005VC bill of materials
| Item | Q.ty | Ref. | Part/value | Description | Manufacturer | Order code |
| 1 | 1 | Table 2. STEVAL-OET005C | – | Evaluation board | ST | Not available for separate sale |
| 2 | 1 | Table 3. STEVAL-OET005E | – | Testing board | ST | Not available for separate sale |
Table 2. STEVAL-OET005C bill of materials
| Item | Q.ty | Ref. | Part/value | Description | Manufacturer | Order code |
| 1 | 2 | D1, D2 | HSP051-4M10, QFN-10L | Four-line ESD protection for high-speed lines | ST | HSP051-4M10 |
| 2 | 3 | D3, D4, D5 | HSP061-2M6, QFN-6L | Two-line ESD protection for high-speed lines | ST | HSP061-2M6 |
| 3 | 1 | D6 | ESDA7P120-1U1M, QFN-2L | High-power transient voltage suppressor | ST | ESDA7P120-1U1M |
| 4 | 1 | D7 | ESDA13P70-1U1M, QFN-2L | High-power transient voltage suppressor | ST | ESDA13P70-1U1M |
| 5 | 1 | D8 | ESDA17P50-1U1M, QFN-2L | High-power transient voltage suppressor | ST | ESDA17P50-1U1M |
| 6 | 1 | D9 | ESDA25P35-1U1M, QFN-2L | High-power transient voltage suppressor | ST | ESDA25P35-1U1M |
| 7 | 1 | J1 | USB Type-C™ connector, USB_TypeC_Plug, | USB Type-C™ connector | Wurth Electronics Inc. | 632712000011 |
| 8 | 1 | J2 | USB Type-C™ connector, USB_TypeC_Receptacle | USB Type-C™ connector | Wurth Electronics Inc. | 632723300011 |
Table 3. STEVAL-OET005E bill of materials
| Item | Q.ty | Ref. | Part/value | Description | Manufacturer | Order code |
| 1 | 1 | J1 | USB Type-C™ connector, USB_TypeC_Plug | USB Type-C™ connector | Wurth Electronics Inc. | 632712000011 |
STEVAL-OET005VD bill of materials
Table 4. STEVAL-OET005VD bill of materials
| Item | Q.ty | Ref. | Part/value | Description | Manufacturer | Order code |
| 1 | 1 | Table 5. STEVAL-OET005D | – | Evaluation board | ST | Not available for separate sale |
| 2 | 1 | Table 6. STEVAL-OET005E | – | Testing board | ST | Not available for separate sale |
Table 5. STEVAL-OET005D bill of materials
| Item | Q.ty | Ref. | Part/value | Description | Manufacturer | Order code |
| 1 | 4 | D1, D2, D3, D4 | ESD051-1BF4, ST0201 | Low clamping single- line bidirectional ESD protection | ST |
| Item | Q.ty | Ref. | Part/value | Description | Manufacturer | Order code |
| 2 | 1 | D5 | ESDA7P120-1U1M, QFN-2L | High-power transient voltage suppressor | ST | ESDA7P120-1U1M |
| 3 | 1 | D6 | ESDA13P70-1U1M, QFN-2L | High-power transient voltage suppressor | ST | ESDA13P70-1U1M |
| 4 | 1 | D7 | ESDA17P50-1U1M, QFN-2L | High-power transient voltage suppressor | ST | ESDA17P50-1U1M |
| 5 | 1 | D8 | ESDA25P35-1U1M, QFN-2L | High-power transient voltage suppressor | ST | ESDA25P35-1U1M |
| 6 | 1 | J1 | USB Type-C™ connector, USB_TypeC_Plug, | USB Type-C™ connector | Wurth Electronics Inc. | 632712000011 |
| 7 | 1 | J2 | USB Type-C™ connector, USB_TypeC_Receptacle | USB Type-C™ connector | Wurth Electronics Inc. | 632723300011 |
| 8 | 2 | U1, U2 | ECMF4-40A100N10, QFN-10L | Common mode filter with ESD protection for high- speed serial interfaces | ST | |
| 9 | 1 | U3 | ECMF02-2HSMX6, QFN-6L | ESD protected common mode filter for USB3.0 interface | ST |
Table 6. STEVAL-OET005E bill of materials
| Item | Q.ty | Ref. | Part/value | Description | Manufacturer | Order code |
| 1 | 1 | J1 | USB Type-C™ connector, USB_TypeC_Plug | USB Type-C™ connector | Wurth Electronics Inc. | 632712000011 |
Table 7. STEVAL-OET005 kit versions
| PCB version(1) | Schematic diagrams | Bill of materials |
| STEVAL$OET005VCA STEVAL$OET005VDA | STEVAL$OET005VCA schematic diagrams | STEVAL$OET005VCA bill of materials |
The STEVAL$OET005VCA code identifies the first version of the STEVAL-OET005VC kit. The STEVAL$OET005VDA code identifies the first version of the STEVAL-OET005VD kit.
Regulatory compliance information
Formal Notice Required by the U.S. Federal Communications Commission
FCC NOTICE
This kit is designed to allow:
(1) Product developers to evaluate electronic components, circuitry, or software associated with the kit to determine whether to incorporate such items in a finished product and
(2) Software developers to write software applications for use with the end product.
This kit is not a finished product and when assembled may not be resold or otherwise marketed unless all required FCC equipment authorizations are first obtained. Operation is subject to the condition that this product not cause harmful interference to licensed radio stations and that this product accept harmful interference. Unless the assembled kit is designed to operate under part 15, part 18 or part 95 of this chapter, the operator of the kit must operate under the authority of an FCC license holder or must secure an experimental authorization under part 5 of this chapter 3.1.2.Formal Product Notice Required by Industry Canada Innovation, Science and Economic Development
Canada compliance: For evaluation purposes only. This kit generates, uses, and can radiate radio frequency energy and has not been tested for compliance with the limits of computing devices pursuant to Industry Canada (IC) rules..
Formal product notice required by EU
This device is in conformity with the essential requirements of the Directive 2015/863/EU (RoHS).
Revision history
Table 8. Document revision history
| Date | Revision | Changes |
| 15-Nov-2022 | 1 | Initial release. |
| 15-Dec-2022 | 2 | Minor text changes throughout the document. |
IMPORTANT NOTICE – READ CAREFULLY
STMicroelectronics NV and its subsidiaries (“ST”) reserve the right to make changes, corrections, enhancements, modifications, and improvements to ST products and/or to this document at any time without notice. Purchasers should obtain the latest relevant information on ST products before placing orders. ST products are sold pursuant to ST’s terms and conditions of sale in place at the time of order acknowledgment.
Purchasers are solely responsible for the choice, selection, and use of ST products and ST assumes no liability for application assistance or the design of purchasers’ products.
No license, express or implied, to any intellectual property right is granted by ST herein.
Resale of ST products with provisions different from the information set forth herein shall void any warranty granted by ST for such product.
ST and the ST logo are trademarks of ST. For additional information about ST trademarks, refer to www.st.com/trademarks. All other product or service names are the property of their respective owners.
Information in this document supersedes and replaces information previously supplied in any prior versions of this document.
© 2022 STMicroelectronics – All rights reserved
References
STMicroelectronics: Our technology starts with you
STMicroelectronics Trademark List - STMicroelectronics
ECMF02-2HSMX6 - ESD protected common mode filter for USB3.0 interface - STMicroelectronics
ECMF4-40A100N10 - 4 lines Common mode filter with ESD protection for High Speed Serial interface - STMicroelectronics
ESD051-1BF4 - Low clamping single line bidirectional ESD protection - STMicroelectronics
ESDA13P70-1U1M - High Power Transient Voltage Supressor - STMicroelectronics
ESDA17P50-1U1M - High-power transient voltage supressor (TVS) - STMicroelectronics
ESDA25P35-1U1M - High-power transient voltage suppressor (TVS) - STMicroelectronics
ESDA7P120-1U1M - High-power transient voltage supressor (TVS) - STMicroelectronics
HSP051-4M10 - 4-line ESD protection for high speed lines - STMicroelectronics
HSP061-2 - 2-line ESD protection for high speed lines - STMicroelectronics
STEVAL-OET005 - Evaluation kit for USB Type-C ESD protection - STMicroelectronics



















