resideo AM-1 1070 Series Braukmann Proportional Thermostatic Mixing Valve User Guide

SPECIFICATIONS
Media Temperature Ranges: Cold Inlet: 39 – 80 °F (4 – 27 °C) Hot Inlet: 120 – 180 °F (49 – 82 °C) Mixed Outlet: 70 – 120 °F (21 – 49 °C) Maximum Working Pressure: 150 psi (1034 kPa). Maximum Flow: 10 Gpm (37.9 Lpm). Minimum Flow: 0.5 Gpm (1.9 Lpm).
PRODUCT INFORMATION
- Nickel plated/bronze construction, EPDM O-rings.
- Straight thru design (hot and cold at same level).
- Designed for easy maintenance and element replacement.
- Sweat, Threaded, CPVC, PEX, Propress, Push Connect and Compression connections available.
- Teflon® coated spool and body to prevent mineral buildup and extend life.
- Minimum required temperature difference between hot and mix 3 °F (1.5 °C).
- Lead-free models available.
- Made in the USA.
- Available Temperature Gauge Adapter in lead-free brass material with EPDM o-ring.
Lead Free Plumbing Code Compliance:
The wettable surfaces of lead free models contain less than 0.25% of lead by weighted average Agency Approval: CSA®, IAPMO® and ASSE
Additional Information:
Dual Certification ASSE 1070 and ASSE 1017. Constant water temperature under different operating conditions. Proportional valve (simultaneous control of hot and cold water). Thermal shock protection at correct setting. Lockable hand wheel (loosen top screw and lift hand wheel to adjust mixing valve).
VALVE ADJUSTMENT
Temperature Setting Procedure It is possible to limit the temperature range. To use this feature:

APPLICATION INFORMATION
For domestic hot water applications the mix temperature upper limit must not exceed a temperature of 120 °F (49 °C) to prevent scalding.
ASSE 1070 Applications-Point of Use:
Individual showers, baths or a combination of: automatic faucets, nursing homes, public facilities and wherever ASSE 1070 valves are required.
INSTALLATION
NOTE TO INSTALLER:
This product should be installed by a qualified individual, in accordance with local codes and ordinances. It is the responsibility of the installer to properly select, install and adjust these devices as specified in these instructions. For installations, which require compliance with Building/Mechanical/Plumbing Codes, the appropriate AM-1 Series Valve must be chosen and installed and the discharge temperature set and locked according to these instructions. These models shall be used to supply water to tubs, showers, bathing facilities and other outlets. These valves should be installed where they will be accessible for cleaning, servicing or adjustment.
NOTE: Pressure difference between Hot and Cold ports should not exceed 10 psi (68.9 kPa).
Installation of Union Sweat, CPVC, Propress, Push Connect, and PEX Connections
- Union sweat connections, if used, should be soldered prior to assembly to the valve, or without the sealing gasket or optional check valve present. After the joint has cooled, the sealing gasket and/or check valves may be installed.
- CPVC fittings are limited to a system maximum temperature of 180 °F (82 °C) and 100 psi (689 kPa).
- Pex fitting and crimp ring (provided by Installer) are deigned to meet ASTM F1807 requirements.
- Pex tubing used with PEX fittings must meet ASTM F876 requirements.
- Press connections, use press tools and installation practices compatible with Viega systems.
- Push connect fittings can be used with both copper and LDPE (plastic). Utilize the included tube liners for non-copper applications.
Installation of Temperature Gauge Adapter
IMPORTANT
Union sweat connections must be soldered before the thermowell with O-ring and sealing gasket are installed. Install the thermowell with O-ring and sealing gasket after the joint has cooled.
- Install thermowell with O-ring to the thermometer adapter body.
- Tighten to 75 LB-IN ± 10 LB-IN. DO NOT OVERTIGHTEN.
- Install the thermometer into the thermowell until seated and tighten the set screw to secure in place

ASSE 1070 Applications:
These AM-1 1070 models can be installed in any position consistent with the intended use. The AM-1 1070 shall be installed as shown in Fig. 2. Check valves, as indicated, may be installed to prevent migration of hot water into the cold branch and cold water into the hot branch through the AM-1 1070 Valve. Sweat union connections (if used) should be soldered prior to assembly to the valve or without the sealing gasket or optional plastic check valve present. After the joint has cooled, the sealing gasket and / or check valves may be installed.

Fig. 2. AM Series ASSE 1070 – Two Handle Fixtures

Fig. 3. AM Series ASSE 1070 – Handless Fixtures
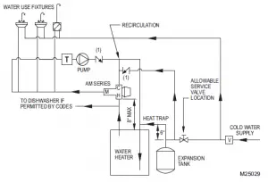
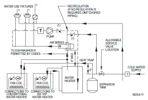
Domestic Water Mixing (Tempering) (ASSE 1017) (Source of Hot Water)
Use when water temperature produced by heater is hotter than designed at point of use. Many codes require that water supplied to the system be limited to 120 °F (49 °C) max.

Fig. 4. Water Heater Without Recirculation.

Fig. 5. Water Heater With Recirculation.
SYMBOLS
1 = Check Valve/Flow Check
2 = Alternate Pump Location
V = Any device which turns the domestic water system into a closed system such as; backflow preventers, check valves or pressure reducing valves.
T= Aquastat
NOTES:
- “V” is optional depending on local codes. If a “V” type valve is used, it is mandatory that a thermal expansion tank be installed as shown. Otherwise, dangerously high pressure could result or water heater safety relief valve will frequently expel water. If no “V” device is used, the thermal expansion tank is not required.
- Install recirculation pump between last fixture and water heater, as shown in Figures 5 and 6.
- Use Aquastat “T” where shown.

Fig. 6. Water Heater used for Domestic Water and Heating.
OPERATION
The AM-1 1070 Series valve provides for automatic operation through the use of a thermostatic element in the product. The element will control the mixing of the hot and cold supply water to provide mixed, tempered, water to connected fixtures. This provides constant water temperature under different working conditions. Thermostrip temperature indicator easily indicates water temperature 110 – 140 °F (43 – 60 °C) for accurate control and quick set-ups.
Thermostrip Installation Instructions
Clean pipe to mix outlet of valve and firmly apply Thermostrip. Flow water and adjust mixed outlet temperature for desired setting range. Actual mixed water temperature is indicated in green with 2 °F and 1 °C increments. Blue means slightly lower and brown means slightly higher.
WARNING
Water temperatures above 120 °F (49 °C) can cause serious injury. Mixing valve temperature setting should be done by licensed contractor per local code requirement. To ensure correct temperature control use water thermometer at faucet outlet.
Thermal temperature indicator strip is One Time use only for initial system temperature setting. Check date code printed on temperature strip to ensure temperature reading accuracy. Thermostrip only included in models without the temperature gauge.

Fig. 7. Thermostrip Temperature Indicator
VALVE MAINTENANCE
Hard water conditions may result in scale deposits causing binding of internal parts in extreme cases. Cleaning the internal parts will usually restore the valve operating conditions. In some cases it may be necessary to replace the lower assembly.

Fig. 8. Exploded View
To Clean and/or Replace the Lower Assembly Shut Off Water and:
- With a screwdriver remove screw and hand wheel.
- Unscrew lower nut (counterclockwise). This removes top assembly.
- Brass assembly will pop up. Remove lower assembly, diffuser and spring.
- Carefully remove any scaling (calcium deposits) or foreign particles from valve seat and other internal parts. Use vinegar to remove calcium. Soak parts until calcium becomes soft and can be scrubbed and washed off.
WARNING
Do not use solvents or scratch metallic / Teflon coated surfaces. - Replace cleaned spring, diffuser and lower assembly following instructions below or use new replacement kit assembly.
- Insert spring onto diffuser.
- Insert diffuser with spring end first into body.
- Fit valve top assembly into lower assembly and insert into valve. Tighten lower nut. Line up arrow on handwheel Stop with raised arrow on body and hold while tightening upper nut.
- Place handwheel on vale.
- Turn handwheel to desired temperature setting and insert screw.
The AM-1 Series valves are “in-line” plumbing components (NSF 61 Section 8) in the context of ANSI/NSF 61, Drinking Water System Components Health Effects. They are not end point devices (NSF 61 Section 9). They are all made of various metals, none of which exceeds 8% lead content, which is the limit imposed by NSF 61 for lead content. They all therefore comply with the Safe Drinking Water Act of 1974, as amended in 1996. Lead free models contain less than .25% lead which complies with lead free codes.
Table 1. Replacement Parts.
| Part No. | Description |
| AM-1-030RP | Thermostatic Element Replacement Kit |
| AM1-TG100-US-LF/U | 1/2″ AM1 Temp Gauge Tail PC w/Sweat |
| AM1-TG101-US-LF/U | 3/4″ AM1 Temp Gauge Tail PC w/Sweat |
| AM1-TG102-US-LF/U | 1″ AM1 Temp Gauge Tail PC w/Sweat |
| TG200-UT/U | Thermometer, 2″ Dial w/ Threaded Well |
| TG250-UT/U | Thermometer, 2.5″ Dial w/ Threaded Well |
AM-1 1070 SERIES PROPORTIONAL THERMOSTATIC MIXING VALVE
CSA® is a registered trademark of Canadian Standards Association.
IAPMO® is a registered trademark of the International Association of Plumbing and Mechanical Officials.
Teflon® is a registered trademark of E.I. Du Pont De Nemours and Company.




















