RICHTEK RT4823 Wide Input and Ultra Low Quiescent Current Boost Converter with High Efficiency
General Description
The RT4823 allows systems to take advantage of new battery chemistries that can supply significant energy when the battery voltage is lower than the required voltage for system power ICs. By combining built-in power transistors, synchronous rectification, and low supply current; this IC provides a compact solution for systems using advanced Li-Ion battery chemistries. The RT4823 is a boost regulator designed to provide a minimum output voltage from a single-cell Li-Ion battery, even when the battery voltage is below system minimum. In boost mode, output voltage regulation is guaranteed to a maximum load current of 1500mA. Quiescent current in shutdown mode is less than 1A, which maximizes battery life. The regulator transitions smoothly between bypass and normal boost mode. The device can be forced into bypass mode to reduce quiescent current. The RT4823 is available in the WL-CSP-9B 1.3×1.2 (BSC) package.
Applications
- NFC Device Power Supply
- USB Charging Ports
- PC Accessory Application (Keyboard, Mouse…etc.)
- TWS (True Wireless Stereo) Hall Sensor
- Gaming Device Sensor
Features
- Ultra-Low Operating Quiescent Current
- Quickly Start-Up Time (< 400sec)
- 3 Few External Components : 1H Inductor, 0402 Case Size Input and 0603 Case Size Output Case Size Capacitors
- Input Voltage Range : 1.8V to 5.5V
- Support VIN > VOUT Operation
- Default Boost Output Voltage Setting :
VOUT = 5V - Maximum Continuous Load Current : 1.3A at VIN > 3.6V Boosting VOUT to 5V
- Up to 93% Efficiency
- EN(H) : Boost Mode
- EN(L), BP(H) : Bypass Mode
- EN(L), BP(L) : Shutdown Mode
- Internal Synchronous Rectifier
- Over-Current Protection
- Cycle-by-Cycle Current Limit
- Over-Voltage Protection
- Short-Circuit Protection
- Over-Temperature Protection
- Small WL-CSP-9B 1.3×1.2 (BSC) Package
Simplified Application Circuit
Ordering Information
Note :
Richtek products are :
- RoHS compliant and compatible with the current requirements of IPC/JEDEC J-STD-020.
- Suitable for use in SnPb or Pb-free soldering processes.
Marking Information
8B : Product Code W : Date Code
Pin Configuration
WL-CSP-9B 1.3×1.2 (BSC)
Functional Pin Description
| Pin No. | Pin Name | Pin Function |
| A1, A2 | VOUT | Output voltage. Place COUT as close as possible to device. |
| A3 | VIN | Input voltage. This pin has to connect to input power, it’s used to supply chip internal power. |
| B1, B2 | SW | Switching node. The power inductor should be connected between SW and power input. |
| B3 | EN | Enable. When this pin is set to HIGH, the circuit is enabled. Do not let this pin floating. |
| C1, C2 | GND | Ground. This is power and signal ground reference for the chip. The COUT bypass capacitor should be returned with the shortest path possible to these pins. |
| C3 | BP | Bypass mode. This pin is used to control converter into bypass mode. (Detail configuration shows in Table 1.) |
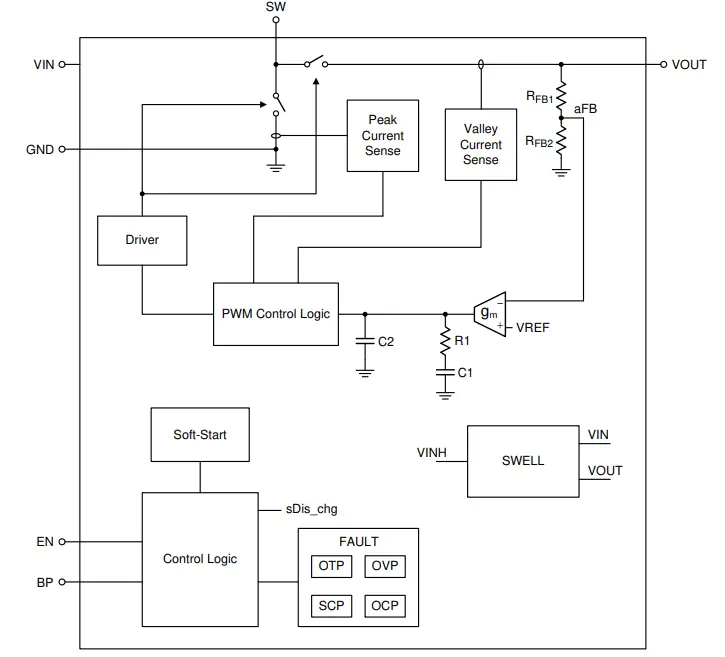
Functional Block Diagram
Operation
The RT4823 combined built-in power transistors, synchronous rectification, and low supply current, it provides a compact solution for system using advanced Li-Ion battery chemistries.
In boost mode, output voltage regulation is guaranteed to maximum load current of 1.5A. Quiescent current in Shutdown mode is less than 1A, which maximizes battery life.
Power-On Reset
If input voltage is lower than POR, the internal digital and analog circuit is disable. If input voltage is higher than POR the Boost converter behavior is shown as follow :
- IC Digital circuit will be activated.
- Internal register will be load in default value.
- Boost converter will into run free-running mode (detail in free-running mode section).
- If VOUT > 2.2V (or VIN > 2.2V), Boost converter will into close loop control and load in E-fuse value to internal register.
Free-Running Mode
If both voltage of VIN and VOUT are lower than 2.2V, the Boost converter will into free-running mode. In this mode, switching frequency operation is 1.5MHz and duty cycle of Boost converter is 25%. It is translation of power-on stage, and there is implemented current limit function for converter soft-start. The current limit level should be lower than 900mA.
EN and BP
In the Table 1 shown, there are three device states in the RT4823. When EN and BP pull low, it is into shutdown mode and quiescent current is less than 1A. If EN pull high (BP don’t care), the RT4823 is into boost mode and it is with low quiescent operation. If BP pull high and EN pull low, the RT4823 is into bypass mode. There should be a delay time (< 250s) from EN pull high to power ready to guarantee normal operation.
| EN Input | BP Input | Mode Define | Device State |
| 0 | 0 | Shutdown Mode | The device is shutdown. The device shutdown current is approximately about 1mA (max). |
| 1 | Don’t care | Boost Mode | The device is active in Boost PFM low quiescent mode. The supply current is approximately about 4mA (typ.). |
| 0 | 1 | Bypass Mode | The device is into forced bypass mode. |
Table 1. Pin Configuration for Converter
Enable
The boost can be enabled or disabled by the EN pin. When the EN pin is higher than the threshold of logic-high, the device starts operating follow Figure 1 operation diagram. In shutdown mode, the converter stops switching, internal control circuit is turned off. The output voltage is discharging by component consumption (Cap ESR…) that state have not discharge function.
Soft-Start State
During soft-start state, if VOUT reach to 99% VOUT_Target. The RT4823 will into boost operation. When system power-on with heavy loading (higher than pre-charge current), the RT4823 is in pre-charge state until loading release.
Boost/Auto Bypass Mode
EN = H There are two normal operation modes, one is the boost mode, and the other one is auto bypass mode. In the boost mode (VIN – 0.3V < VOUT_Target), the converter boost output voltage to VOUT_Target, it delivers power to loading by internal synchronous switches after the soft-start state. In the auto bypass mode (VIN – 0.3V ≥ VOUT_Target), input voltage will deliver and through to the output terminal loading directly. That can provide max current capacity with the RT4823. Detail information is shown as below.
Boost Mode (Auto PFM/PWM Control Method)
In order to save power and improve efficiency at low loads, the Boost operate in PFM (Pulse Frequency Modulation) as the inductor drops into DCM (Discontinuous Current Mode). The switching frequency is proportional to loading to reach output voltage regulation. When loading is increase and inductor current is into continuous current mode, the Boost automatically gets in PWM mode.
| Mode | Description | Condition |
| LIN | Linear startup | VIN – 200mV ≥ VOUT |
| Soft-Start | Boost soft-start | 0.99 x VOUT_Target > VOUT ≥ VIN – 200mV |
| Boost | Boost mode | VOUT_Target ≥ 0.99 x VOUT_Target |
| If VIN increase higher than VOUT | ||
| Auto Bypass | Auto bypass mode | VIN ≥ VOUT Control loop auto transfer between auto bypass mode and boost mode. |
Table 2. The RT4823 Start-Up Description
Figure 1. VOUT Mode Transition Diagram with EN L to H and VIN Variation (IOUT = 0A)
Protection
The RT4823 features some protections are listed in below table. It is described the protection behavior.
| Protection Type | Fault Event Trigger | Fault Deglitch Time | Protection Method | Fault Protection Latch Time | Reset Method |
| OCP_IL5A | IL_peak > 5A | No delay | Turn off UG, LG | 20ms, Auto-recovery | IL_peak < 5A |
| OCP | IL_peak > 3.6A | No delay | Stop LG switching | N/A | IL_valley < 3.3A |
| OVP | VOUT > 6V | 100ns | Turn off UG, LG | N/A | VOUT < 6V |
| SCP | VOUT < 0.7V | No delay | Turn off UG, LG | 20ms, Auto-recovery | VOUT > 0.7V |
| OTP | TEMP > 150°C | 170ms | Turn off UG, LG | Turn off UG, LG | TEMP < 130°C |
| SCP_SS | VIN – VOUT > 0.2V | 2ms | UG OCP = 0.3A | N/A | VIN – VOUT < 0.2V |
| OCP_BYP | IL > 0.3A | 2ms | Turn off UG | 20ms, Auto-recovery | IL < 0.3A |
| SCP_BYP | VIN – VOUT > 0.7V | No delay | Turn off UG, LG | 20ms, Auto-recovery | VIN – VOUT < 0.7V |
Absolute Maximum Ratings (Note 1)
- VIN, VOUT, SW, EN, BP ——————————————————————————————– –0.3V to 6.5V
- Power Dissipation, PD @ TA = 25°C
- WL-CSP-9B 1.3×1.2 (BSC) —————————————————————————————– 1.54W
- Package Thermal Resistance (Note 2)
- WL-CSP-9B 1.3×1.2 (BSC) —————————————————————————————– 64.9 C/W
- Lead Temperature (Soldering, 10 sec.) ————————————————————————– 260 C
- Junction Temperature ———————————————————————————————— 150 C
- Storage Temperature Range ————————————————————————————— 65 C to 150 C ESD Susceptibility (Note 3)
- HBM (Human Body Model) —————————————————————————————– 2kV
Recommended Operating Conditions (Note 4)
- Input Voltage Range (Boost Mode) ——————————————————————————- 1.8V to 5.5V
- Input Voltage Range (Bypass Mode) —————————————————————————– 2.2V to 5.5V
- Output Voltage Range ———————————————————————————————– 5V
- Input Capacitor, CIN ————————————————————————————————-4.7F
- Output Capacitor, COUT ——————————————————————————————-3.5F to 50F
- Inductance, L ———————————————————————————————————– 0.7H to 2.2H
- Input Current (Average current into SW) ———————————————————————– 1.8A
- Input Current (Peak current into SW) —————————————————————————– 4A
- Ambient Temperature Range ————————————————————————————– 40 C to 85 C
- Junction Temperature Range ————————————————————————————– 40 C to 125 C
Electrical Characteristics
(VIN = 3.6V, CIN = 4.7 F, COUT = 10 F, L1 = 1 H. All typical (TYP) limits apply for TA = 25 C, unless otherwise specified. All minimum (MIN) and maximum (MAX) apply over the full operating ambient temperature range (40 C ≤ TA ≤ 85 C).
| Parameter | Symbol | Test Conditions | Min | Typ | Max | Unit |
| Input Supply | ||||||
| VIN Operation Range | VIN | 1.8 | — | 5.5 | V | |
| Into VIN Operating Quiescent Current | IQ(non-switching) | IOUT = 0mA, VIN = 3.6V, EN = BP = GND | — | 0.1 | 0.5 | mA |
| Into VOUT Standby Mode Quiescent Current | IQ(non-switching) | VOUT = 5V BP = GND, EN = 5V | — | 4 | 6 | mA |
|
VIN Quiescent Current (Device Normal Switching) |
IQ(switching) | VIN = 3.6V, VOUT = 5V, BP = EN = GND | — | — | 1 |
mA |
| VIN = 3.6V, VOUT = 5V, BP = GND, EN = VIN | — | 4 | 6 | |||
| VIN = 3.6V, VOUT = 5V, BP = VIN, EN = GND | — | 16 | 25 | |||
| VIN = 3.6V, VOUT = 5V, BP = EN = VIN | — | 4 | 6 | |||
| Parameter | Symbol | Test Conditions | Min | Typ | Max | Unit |
| Power-On Reset | VPOR | 1.2 | 1.5 | — | V | |
| Enable, FPWM | ||||||
| Low-Level Input Voltage | VIL | — | — | 0.4 | V | |
| High-Level Input Voltage | VIH | 1.2 | — | — | V | |
| Input Leakage Current | Ilkg | Input connected to GND or VIN | — | — | 0.5 | mA |
| OUTPUT | ||||||
|
Regulated DC Output Voltage |
VOUT | 1.8V ≤ VIN ≤ 4.8V, IOUT = 0mA, PFM operation | 5.04 | 5.06 | 5.08 | V |
| VIN = 3.6V, IOUT = 1A, PWM operation | 4.95 | 5 | 5.05 | V | ||
| Output Ripple Performance | VOUT_Ripple | VIN = 3.6V, VOUT = 5V, COUT = 10mF, IOUT = 0A to 1A | — | 60 | 120 | mV |
| Power Switch | ||||||
| High-Side MOSFET | rDS_H | — | 80 | — | mW | |
| Low-Side MOSFET | rDS_L | — | 80 | — | mW | |
| Minimum On-Time | tON_MIN | VIN = 1.8V to 4.8V, VOUT = 5V | 20 | — | 60 | ns |
| Maximum Duty Cycle | DMAX | VIN = 1.8V, VOUT = 5V, IL = 400mA | 68.8 | — | — | % |
| Switch Peak Current Limit (VIN or VOUT > 2.2V) | ILIM(Peak) | VIN = 3.6V, VOUT = 5V | — | 2450 | — | mA |
| Switch Valley Current Limit (VIN or VOUT > 2.2V) | ILIM(Valley) | VIN = 3.6V, VOUT = 5V | — | 2150 | — | mA |
| Pass-Through Current Limit | ILIM(Pass) | VIN = 3.6V | 250 | 300 | 350 | mA |
| Negative OCP | ILIM(Neg) | -3000 | -2000 | -1000 | mA | |
| Oscilator | ||||||
| Oscillator Frequency | fOSC | VIN = 3.6V | 3 | 3.5 | 4 | MHz |
| VIN < 2.5V à start to reduce frequency | 2 | — | — | |||
| Soft-Start | ||||||
| Start-Up Time | tSTART_BST | VIN = 3.6V, BP = GND, IOUT = 0mA. Time from active EN to VOUT | 100 | 400 | 500 | ms |
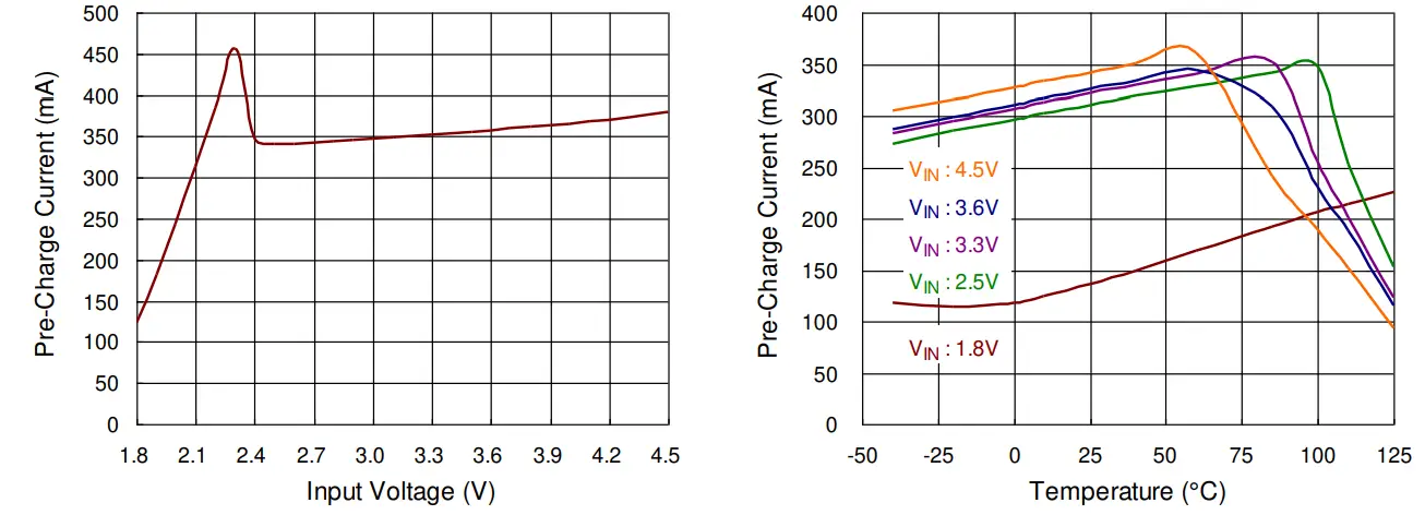
| Pre-Charge Current Limit | ILIM(Start) | VIN = 3.6V, EN = 0 à 1.8V | 250 | 300 | 350 | mA |
| Protection | ||||||
| Short-Circuit Protection | VSCP | 0.3 | 0.5 | 0.7 | V | |
| Over-Temperature Protection | TOTP | 140 | 150 | 160 | °C | |
| Over-Temperature Protection Hysteresis | TOTP_HYS | — | 20 | — | °C | |
| Over-Current Protection | ILIM(5A) | VIN = 5V | 4 | 5 | 5.5 | A |
| Over-Voltage Protection | VOVP | VIN = 3.6V | — | 6 | — | V |
| Parameter | Symbol | Test Conditions | Min | Typ | Max | Unit |
| Efficiency | ||||||
|
Efficiency |
Eff | VOUT = 5V, VIN = 3.6V, Load = 10mA | — | 72 | — |
% |
| VOUT = 5V, VIN = 3.6V, Load = 10mA | — | 90 | — | |||
| VOUT = 5V, VIN = 3.6V, Load = 600mA | — | 93 | — | |||
| VOUT = 5V, VIN = 3.6V, Load = 1000mA | — | 91 | — | |||
- Note 1. Stresses beyond those listed under “Absolute Maximum Ratings” may cause permanent damage to the device. These are stress ratings only, and functional operation of the device at these or any other conditions beyond those indicated in the operational sections of the specifications is not implied. Exposure to absolute maximum rating conditions may affect device reliability.
- Note 2. θJA is measured under natural convection (still air) at TA = 25°C with the component mounted on a high effective-thermal-conductivity four-layer test board on a JEDEC 51-7 thermal measurement standard. JC is measured at the exposed pad of the package.
- Note 3. Devices are ESD sensitive. Handling precautions are recommended. Note 4. The device is not guaranteed to function outside its operating conditions.
Typical Application Circuit
| Reference | Part Number | Description | Package | Manufacturer |
| CIN | GRM155R60J475ME47D | 4.7mF/6.3V/X5R | 0402 | Murata |
| COUT | GRM188R60J106ME47D | 10mF/6.3V/X5R | 0603 | Murata |
| L | DFE252012F-1R0M=P2 | 1.0mH/3.3A | 2.5×2.0x1.2mm | Murata |
Typical Operating Characteristics
Efficiency vs. Output Current
Boost Load Regulation
Boost Line Regulation
Maximum Output Current vs. Input Voltage
Output Ripple vs. Output Current
Output Ripple vs. Output Current
Quiescent Current vs. Input Voltage
Quiescent Current vs. Input Voltage
Pre-Charge Current vs. Input Voltage
Pre-Charge Current vs. Temperature
Boost Short Circuit
Power-On
Load Transient
Load Transient
Load Transient
Sine Waveform Stability
PFM Output Ripple
PFM Output Ripple
PWM Output Ripple
PWM Output Ripple
Bypass Mode into Boost Mode
Boost Mode into Bypass Mode
Application Information
Enable
The device can be enabled or disabled by the EN pin. When the EN pin is higher than the threshold of logic-high, the device starts operating with soft-start. Once the EN pin is set at low, the device will be shut down. In shutdown mode, the converter stops switching, internal control circuitry is turned off, and the load is disconnected from the input. This also means that the output voltage can drop below the input voltage during shutdown. Power Frequency Modulation (PFM) PFM is used to improve efficiency at light load. When the output voltage is lower than a set threshold voltage, the converter will operate in PFM. It raises the output voltage with several pulses until the loop exits PFM.
Thermal Shutdown
The device has a built-in temperature sensor which monitors the internal junction temperature. If the temperature exceeds the threshold, the device stops operating. As soon as the IC temperature has decreased below the threshold with a hysteresis, it starts operating again. The built-in hysteresis is designed to avoid unstable operation at IC temperatures near the over temperature threshold.
Inductor Selection
The point of inductor selection is the maximum loading of the application. The example is given by below application condition and equations.
Application condition:
VIN = 3.6V, VOUT = 5V, IOUT = 1.3A, converter efficiency = 90.2%, Frequency = 3.5MHz, L = 1 H.
Step 1 : To calculate input current (IIN).
The recommended nominal inductance value is 1 H. It is recommended to use inductor with dc saturation current ≥ 2200mA.
Input Capacitor Selection
At least a 4.7 F and the rate voltage is 6.3V for DC bias input capacitor is recommended to improve transient behavior of the regulator and EMI behavior of the total power supply circuit for SW. And input capacitor placed as close as possible to the VIN and GND pins of the IC is recommended.
Output Capacitor Selection
At least 10 F capacitors is recommended to improve VOUT ripple.
Output voltage ripple is inversely proportional to COUT.
Output capacitor is selected according to output ripple which is calculated as :
The maximum VRIPPLE occurs at minimum input voltage and maximum output load.
Boost Converter Sleeping Mode Operation
The PFM mode and PWM mode are implemented in the RT4823. PFM mode is design for power saving operation when system is operating in light load.
There is a mode transition between PFM and PWM mode. When system loading is increasing and operating modes transient from PFM mode to PWM mode, the mode changed causes output ripple increasing during the short loading current duration in boundary condition.
Current Limit
The RT4823 employs a valley-current limit detection scheme to sense inductor current during the off-time. When the loading current is increased such that the loading is above the valley current limit threshold, the off-time is increased until the current is decreased to valley-current threshold. Next on-time begins after current is decreased to valley-current threshold. On-time is decided by (VOUT VIN) / VOUT ratio. The output voltage decreases when further loading current increase. The current limit function is implemented by the scheme, refer to Figure 2.
OCP (ILIM(5A)) Shutdown Protection
The RT4823 is implemented OCP shutdown protection. When the converter is operation in boost mode, peak current limit and valley current limit function can not protect IC from short circuit or the huge loading. The RT4823 is implemented truth disconnection function, when peak current is > 5A (Typ.), boost converter will turn off high-side MOSFET (UG) and low-side MOSFET (LG).
Figure 2. Inductor Currents in Current Limit Operation
Thermal Considerations
The junction temperature should never exceed the absolute maximum junction temperature TJ(MAX), listed under Absolute Maximum Ratings, to avoid permanent damage to the device. The maximum allowable power dissipation depends on the thermal resistance of the IC package, the PCB layout, the rate of surrounding airflow, and the difference between the junction and ambient temperatures. The maximum power dissipation can be calculated using the following formula :
PD(MAX) = (TJ(MAX) – TA) / JA
where TJ(MAX) is the maximum junction temperature, TA is the ambient temperature, and JA is the junction-to-ambient thermal resistance.
For continuous operation, the maximum operating junction temperature indicated under Recommended Operating Conditions is 125°C. The junction-to- ambient thermal resistance, JA, is highly package dependent. For a WL-CSP-9B 1.3×1.2 (BSC) package, the thermal resistance, JA, is 64.9°C/W on a standard JEDEC 51-7 high effective-thermal-conductivity four-layer test board. The maximum power dissipation at TA = 25°C can be calculated as below :
PD(MAX) = (125°C – 25°C) / (64.9°C/W) = 1.54W for a WL-CSP-9B 1.3×1.2 (BSC) package.
The maximum power dissipation depends on the operating ambient temperature for the fixed TJ(MAX) and the thermal resistance, JA. The derating curves in Figure 3 allows the designer to see the effect of rising ambient temperature on the maximum power dissipation.
Figure 3. Derating Curve of Maximum Power Dissipation
Layout Considerations
The PCB layout is an important step to maintain the high performance of the RT4823.
Both the high current and the fast switching nodes demand full attention to the PCB layout to save the robustness of the RT4823 through the PCB layout. Improper layout might show the symptoms of poor line or load regulation, ground and output voltage shifts, stability issues, unsatisfying EMI behavior or worsened efficiency. For the best performance of the RT4823, the following PCB layout guidelines must be strictly followed.
- Place the input and output capacitors as close as possible to the input and output pins respectively for good filtering.
- For thermal consider, it needed to maximize the pure area for power stage area besides the SW.

Figure 4. PCB Layout Guide
Outline Dimension
| Symbol | Dimensions In Millimeters | Dimensions In Inches | ||
| Min | Max | Min | Max | |
| A | 0.500 | 0.600 | 0.020 | 0.024 |
| A1 | 0.170 | 0.230 | 0.007 | 0.009 |
| b | 0.240 | 0.300 | 0.009 | 0.012 |
| D | 1.160 | 1.240 | 0.046 | 0.049 |
| D1 | 0.800 | 0.031 | ||
| E | 1.260 | 1.340 | 0.050 | 0.053 |
| E1 | 0.800 | 0.031 | ||
| e | 0.400 | 0.016 | ||
9B WL-CSP 1.3×1.2 Package (BSC)
Footprint Information
| Package | Number of Pin | Type | Footprint Dimension (mm) | Tolerance | ||
| e | A | B | ||||
| WL-CSP1.3×1.2-9(BSC) | 9 | NSMD | 0.400 | 0.240 | 0.340 | ±0.025 |
| SMD | 0.270 | 0.240 | ||||
Richtek Technology Corporation 14F, No. 8, Tai Yuen 1st Street, Chupei City Hsinchu, Taiwan, R.O.C.
Tel: (8863)5526789
Richtek products are sold by description only. Richtek reserves the right to change the circuitry and/or specifications without notice at any time. Customers should obtain the latest relevant information and data sheets before placing orders and should verify that such information is current and complete. Richtek cannot assume responsibility for use of any circuitry other than circuitry entirely embodied in a Richtek product. Information furnished by Richtek is believed to be accurate and reliable. However, no responsibility is assumed by Richtek or its subsidiaries for its use; nor for any infringements of patents or other rights of third parties which may result from its use. No license is granted by implication or otherwise under any patent or patent rights of Richtek or its subsidiaries.
Copyright © 2022 Richtek Technology Corporation. All rights reserved. is a registered trademark of Richtek Technology Corporation.
DS4823-00 August 2022 www.richtek.com
























