LINEAR TECHNOLOGY LT1765EFE 1.25MHZ 3A Peak Switch Current Monolithic Step Down Converter

DESCRIPTION
Demonstration circuit 476 is a 1.25MHz 3A monolithic step-down DC/DC switching converter using the LT1765EFE. The LT1765 features a fast switching speed, a 3A internal power switch, and a wide input voltage range, making it a versatile and powerful IC that fits easily into space-constrained applications. The constant 1.25MHz switching frequency allows for the use of tiny, surface mount external components. The cur-rent-mode control topology yields a fast transient response and good loop stability, requiring a minimum number of external compensation components and allowing the use of ceramic input and output capacity- tors. The low RDS(ON) internal power switch (0.09Ω) maintains high efficiencies (as high as 90%) over a wide range of input voltages and loads. Its 15µA shut-down current (activated via the SHDN pin) extends battery life. The wide VIN range of the LT1765 allows step-down configurations from 3V to 25V input. Synchronization of switching frequencies up to 2MHz is possible. The demonstration circuit is designed to provide either 3.3V at 2A or 5V at 2A output, from a 7V–25V input or 4.7V–25V† input, respectively, covering the common values used in cable modems, handhelds, automotive, and desktop computer applications. The 5V or 3.3V output voltage is jumper selectable. This board is designed for applications that require 2A of load current from a wide input voltage range plus simplicity, small circuit size, and low component count. The use of ceramic capacitors in this circuit not only demonstrates the small size and low cost, but the advantage of current-mode control in step-down applications with a simple compensation network and a feedforward capacitor for more rugged stability and excellent transient response. Design files for this circuit board are available. Call the LTC factory. Higher input voltages may pulse-skip due to minimum on-time restrictions. Compensation component changes may be necessary to optimize pulse-skipping during high-temperature, high-voltage conditions and maintain control of switch current.
TYPICAL PERFORMANCE SUMMARY (TA = 25°C)
| PARAMETER | VALUE |
| VIN | 7V to 25V |
| VOUT | 5.0V |
| ABOUT | 2A(max) |
| Efficiency | Up to 90% at 1A out and up to 89% at 2A output |
| PARAMETER | VALUE |
| VIN | 4.7V to 18V (up to 25V) |
| VOUT | 3.3V |
| ABOUT | 2A(max) |
| Efficiency | Up to 88% at 1A out and up to 85% at 2A output |

Figure 2. Typical Efficiency of DC476A LT1765EFE, VOUT = 5V
QUICK START PROCEDURE
Demonstration circuit 476 is easy to set up to evaluate the performance of the LT1765EFE. Refer to Figure 4 for proper measurement equipment setup and follow the procedure below:
- Connect the 7–25V or 4.7–18V input power supply to the VIN and GND terminals on the board.
- Connect an ammeter in series with the input supply to measure the input current.
- Connect either power resistors or an electronic load to the VOUT and GND terminals on the board.
- Connect an ammeter in series with output load to measure output current.
- Connect a voltmeter across the VIN and GND terminals to measure input voltage.

Figure 3. Typical Efficiency of DC476A LT1765EFE, VOUT = 3.3V - Connect a voltmeter across the VOUT and GND terminal to measure the output voltage.
- After all connections are made, turn on input power and verify that the output voltage is either 5.0V or 3.3V (the output voltage jumper setting).
- The synchronization and shutdown functions are optional and their terminals can be left floating (disconnected) if their functions are not being used.
MINIMUM INPUT VOLTAGE
The minimum LT1765EFE operating input voltage is 3.0V. Nevertheless, a DC/DC buck converter must have an input voltage that is greater than the output voltage by a certain margin in order to provide the desired regulated output voltage. Maximum duty cycle, switch on-resistance, and inductor and diode DC losses all play a part in determining the minimum input voltage for a selected output over the full current range of the application. For this demonstration board, with up to 2A output current, the minimum input voltages required to maintain regulated output voltages are listed below. Custom-izable output voltages of 2.5V and 1.8V are very common and are thus additionally listed in the table (see Customizing the Board below). If the input voltage falls below the minimum input voltage listed below, the output voltage can drop accordingly from the programmed output voltage. This mode is called maximum duty cycle drop-out.
Table 3. Minimum Input Voltage vs Output Voltage
| MINIMUM INPUT VOLTAGE VIN (V) | OUTPUT VOLTAGE (V) |
| 7 | 5 |
| 4.7 | 3.3 |
| 3.7 | 2.5 |
| 3 | 1.8 |
CUSTOMIZING THE BOARD
The components used in this demonstration circuit are optimized for a wide input voltage range. Nevertheless, the bandwidth can be increased for more specific input voltages such as 12V±10% or 5V±10% if desired. Some typical applications are shown in Figure 5 to Figure 11. The adjustable feedback resistors allow the output voltage to be customized. For output voltages below 3.3V, the boost diode should be moved from D2 to D3 to provide the minimum boost voltage required for the internal power switch. Make sure that the boost capacitor (C8) has a voltage rating greater than or equal to the output voltage for applications where the boost diode is placed in D2. However, the boost capacitor must have a voltage rating greater than the input voltage whenever the boost diode is placed in position D3.

- Modifications to the Demo Circuit that Optimize the Load Response for VIN = 10V–14V, VOUT = 2.5V at 2.5A

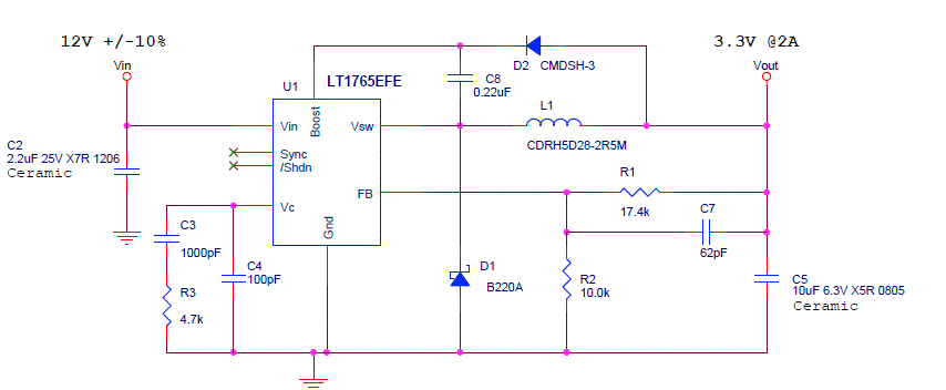
- Modifications to the Demo Circuit that Optimize the Load Response for VIN = 12V±10%, VOUT = 3.3V at 2A

- Modifications to the Demo Circuit that Optimize the Load Response for VIN = 12V±10%, VOUT = 5V at 2A

- Modifications to the Demo Circuit that Optimize the Load Response for VIN = 14V–16V, VOUT = 3.3V at 2.5A

- Modifications to the Demo Circuit that Optimize the Load Response for VIN = 3V–5.5V, VOUT = 1.8V at 2A

- Modifications to the Demo Circuit that Optimize the Load Response for VIN = 5V–15V, VOUT = 3.3V at 2A

- Modifications to the Demo Circuit that Optimize the Load Response for VIN = 5V±10%, VOUT = 2.5V at 2A

























