ON Semiconductor NCP1532 Dual Output Step Down Converter Evaluation Board
![]()
2.25 MHz High−efficiency, Out of Phase Operation, Low Quiescent Current, Source up to 1.6 A Evaluation Board
OVERVIEW
The NCP1532 dual step down DCDC converter is a monolithic integrated circuit dedicated to supply core and I/O voltages of new multimedia design in portable applications powered from 1−cell Li−ion or 3 cell Alkaline / NiCd / NiMH batteries.
Both channels are externally adjustable from 0.9 V to 3.3 V and can source totally up to 1.6 A, 1.0 A maximum per channel. Converters are running at 2.25 MHz switching frequency which reduces component size by allowing the use of small inductor (down to 1 H) and capacitors and operates 180° out of phase to reduce large amount of current demand on the battery. Automatic switching PWM/PFM mode and synchronous rectification offer improved system efficiency. The device can also operate into fixed frequency PWM mode for low noise applications where low ripple and good load transients are required.
Additional features include integrated soft−start, cycle−by−cycle current limit and thermal shutdown protection. The device can also be synchronized to an external clock signal in the range of 2.25 MHz.
The NCP1532 is available in a space-saving, ultra-low profile 3×3 x 0.55 mm 10 pin _DFN package.
![]()
MAXIMUM RATINGS
| Rating | Symbol | Value | Unit |
| Minimum Voltage All Pins | Vmin | −0.3 | V |
| Maximum Voltage All Pins (Note 1) | Vmax | 7.0 | V |
| Maximum Voltage EN1, EN2, MODE | Vmax | VIN + 0.3 | V |
| Thermal Resistance Junction to Air (UDFN10 Package) Thermal Resistance Using Recommended Board Layout (Note 8) | R8JA | 200 40 | °C/W |
| Operating Ambient Temperature Range (Notes 6 and 7) | TA | −40 to 85 | oC |
| Storage Temperature Range | Tstg | −55 to 150 | oC |
| Junction Operating Temperature (Notes 6 and 7) | TJ | −40 to 150 | oC |
| Latch−up current maximum rating Ta = 85°C (Note 4) other pins | Lu | ±100 | mA |
| ESD Withstand Voltage (Note 3) Human Body Model Machine Model | Vesd | 2.0 200 | kV V |
| Moisture Sensitivity Level (Note 5) | MSL | 1 | per IPC |
Stresses exceeding Maximum Ratings may damage the device. Maximum Ratings are stress ratings only. Functional operation above the Recommended Operating Conditions is not implied. Extended exposure to stresses above the Recommended Operating Conditions may affect device reliability.
- Maximum electrical ratings are defined as those values beyond which damage to the device may occur at TA = 25°C
- According JEDEC standard JESD22−A108B
- This device series contains ESD protection and exceeds the following tests:
Human Body Model (HBM) per JEDEC standard: JESD22−A114
Machine Model (MM) per JEDEC standard: JESD22−A115 - Latchup current maximum rating per JEDEC standard: JESD78.
- JEDEC Standard: J−STD−020A.
- In applications with high power dissipation (low VIN, high IOUT), special care must be paid to thermal dissipation issues. Board design considerations − thermal dissipation vias, traces or planes and PCB material − can significantly improve junction to air thermal resistance R JA (for more information, see design and layout consideration section). Environmental conditions such as ambient temperature Ta brings thermal limitation on maximum power dissipation allowed.
The following formula gives calculation of maximum ambient temperature allowed by the application: TA(max) = TJ(max) − (R JA x Pd) Where
TJ is the junction temperature,
Pd is the maximum power dissipated by the device (worst case of the application), and R JA is the junction−to−ambient thermal resistance. - To prevent permanent thermal damages, this device include a thermal shutdown that engages at 180°C (typical).
- Board recommended UDFN10 layout is described in Layout Considerations section.
ELECTRICAL CHARACTERISTICS
For Electrical Characteristic, please report to our NCP1532 datasheet available on our website.
http://onsemi.com
Table 1. BOARD CONNECTIONS
| Symbol | Switch Descriptions |
INPUT POWER
| VIN+ | This is the positive connection for power supply. |
| VIN− | This is the return connection for the power supply. |
| GND1, GND2 | Ground clip. |
SETUP
| ENABLE1 | To enable the buck converter 1, connect a shorting jumper between ENABLE−1 and ENABLE1−2. To disable the buck converter 1, connect a shorting jumper between ENABLE1−3 and ENABLE1−2. Do not let this pin floating. |
| ENABLE2 | To enable the buck converter 2, connect a shorting jumper between ENABLE2−1 and ENABLE2−2. To disable the buck converter 2, connect a shorting jumper between ENABLE2−3 and ENABLE2−2. Do not let this pin floating. |
| MODE/SYNC | To run the regulator in automatic switching PFM/PWM, use a jumper to connect the MODE/SYNC−2 to the ground (PFM). To run the converter in PWM mode only, use a jumper to connect the MODE/SYNC−2 to the high level (PWM). Always connect this selector to a mode. Following rule is being used: “0”: Eco mode, automatic switching PFM/PWM. “1”: Low noise, forced PWM mode. “CLK”: External synchronization, forced PWM mode, 0° in phase. |
OUTPUT POWER
| VOUT1+ | This is the positive connection of the output voltage for the buck 1. |
| VOUT1− | This is the return connection of the output voltage for the buck 1. |
| VOUT2+ | This is the positive connection of the output voltage for the buck 2. |
| VOUT2− | This is the return connection of the output voltage for the buck 2. |
TEST POINT
| TPVIN | This is the test point of the input voltage. |
| TPEN1 | This is the test point of the enable pin for the buck 1. |
| TPEN2 | This is the test point of the enable pin for the buck 2. |
| TPSW1 | This is the test point of the inductor voltage for the buck 1. |
| TPSW2 | This is the test point of the inductor voltage for the buck 2. |
| TPVOUT1 | This is the test point of the output voltage for the buck 1. |
| TPVOUT2 | This is the test point of the output voltage for the buck 2. |
| TPMODE/SYNC | This is the test point of the mode selection. |
| TPPOR | This is the test point of the Power On Reset. This is an open drain output. This output is shutting down when each output voltages are less than 90% of their nominal values and goes high after 120 ms when active outputs are within regulation. |
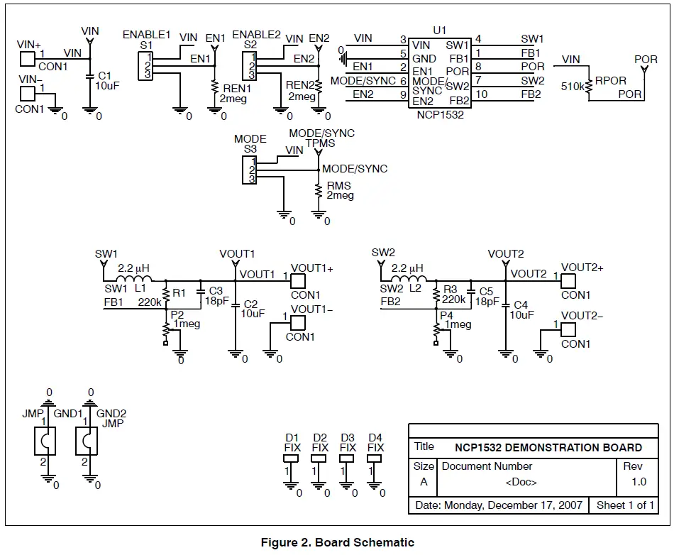
BOARD SCHEMATIC
![]()
Test Procedure
Equipment needed
- Power Supply
- Digital Volt Meter
- Digital Amp Meter
Test
- Jumpers ENABLE1 and ENABLE2 should be closed to GND (Low).
- Connect the MODE jumper to PFM (GND).
- Set the power supply to 3.6 V and the current limit of at least 1.5 A.
- Connect Vin+ to power supply and Vin− to ground. The DC current measurement on Vin+ line should be around 0.3 A.
- Switch the ENABLE1 connector to High (Power).
- Modify P2 potentiometer to get Vout1 to 1.2 V. Output voltage value is defined by: Vout = 0.6 x (1+ R1/R2). Verify that Vout2 = 0 V.
- The DC current measurement on Vin+ line should be around 45 A. The part operates in PFM mode for Vout1:

- The POR is “on” (“1” logic level).
- Switch the ENABLE2 connector to High (Power).
- Modify P4 potentiometer to get Vout1 to 1.2 V. Output voltage value is defined by:
Vout = 0.6 x (1 + R3/R4). - 11. The DC current measurement on Vin+ line should be around 60 A. The part operates in PFM mode for Vout1 & Vout2:

- The POR is “on” (“1” logic level).
- Connect the MODE jumper to PWM (Power).
- The DC current measurement on Vin+ line should be around 6.3 mA. The part operates in PWM mode for Vout1 & Vout2:

- Switch the ENABLE1 connector to Low (GND).
- The DC current measurement on Vin+ line should be around 3.3 mA. The part operates in PWM mode for Vout1 & Vout2:

- Switch the ENABLE2 connector to Low (GND).
The DC current measurement on Vp line should be around 7.3 A. - Connect the MODE jumper to PFM (GND). The DC current measurement on Vp line should be back around 0.3 A.
COMPONENTS SELECTION
Input Capacitor Selection
In PWM operating mode, the input current is pulsating with large switching noise. Using an input bypass capacitor can reduce the peak current transients drawn from the input supply source, thereby reducing switching noise significantly. The capacitance needed for the input bypass capacitor depends on the source impedance of the input supply.
The maximum RMS current occurs at 50% duty cycle with maximum output current, which is IO, max/2.
For NCP1532, a low-profile ceramic capacitor of 10 F should be used for most of the cases. For effective bypass results, the input capacitor should be placed as close as possible to the VIN Pin
Table 2. List of Input Capacitor
| Murata | GRM21BR60J106KE19 | 10 µF |
| GRM219R60J106KE19 | ||
| Taiyo Yuden | JMK107BJ106MA | 10 µF |
| TDK | C2012X5R0J106KT | 10 µF |
Output L−C Filter Design Considerations
The NCP1532 is built in 2.25 MHz frequency and uses current mode architecture. The correct selection of the output filter ensures good stability and fast transient response.
Due to the nature of the buck converter, the output L−C filter must be selected to work with internal compensation. For NCP1532, the internal compensation is internally fixed and it is optimized for an output filter of L = 2.2 H and COUT = 10 F.
![]()
The device operates with inductance value of 2.2 H. If the corner frequency is moved, it is recommended to check the loop stability depending of the accepted output ripple voltage and the required output current. Take care to check the loop stability. The phase margin is usually higher than 45°.
Table 3. L−C Filter Example
| Inductance (L) | Output capacitor (Cout) |
| 1.0 µH | 22 µF |
| 2.2 µH | 10 µF |
| 4.7 µH | 4.7 µF |
Inductor Selection
The inductor parameters directly related to device performances are saturation current and DC resistance and inductance value. The inductor ripple current (IL) decreases with higher inductance:
![]()
IL = Peak to peak inductor ripple current
L = Inductor value
fsw = Switching frequency
The saturation current of the inductor should be rated higher than the maximum load current plus half the ripple current:
![]()
IL(max) = Maximum inductor current
IO(max) = Maximum Output current
The inductor’s resistance will factor into the overall efficiency of the converter. For best performances, the DC resistance should be less than 0.3 for good efficiency.
Table 4. List of Inductors
| FDK | MIPW3226 series |
| TDK | VLF3010AT series |
| TFC252005 series | |
| Taiyo Yuden | LQ CBL2012 |
| Coil craft | DO1605−T series |
| LPO3008 |
Output Capacitor Selection
Selecting the proper output capacitor is based on the desired output ripple voltage. Ceramic capacitors with low ESR values will have the lowest output ripple voltage and are strongly recommended. The output capacitor requires either an X7R or X5R dielectric.
The output ripple voltage in PWM mode is given by:
![]()
Table 5. List of Output Capacitors
| Murata | GRM188R60J475KE | 4.7 µF |
| GRM21BR71C475KA | ||
| GRM188R60OJ106ME | 10 µF | |
| Taiyo Yuden | JMK212BY475MG | 4.7 µF |
| JMK212BJ106MG | 10 µF | |
| TDK | C2012X5R0J475KT | 4.7 µF |
| C1608X5R0J475KT | ||
| C2012X5R0J106KT | 10 µF |
Feed−Forward Capacitor Selection
The feed−forward capacitor sets the feedback loop response and is critical to obtain good loop stability. Given that the compensation is internally fixed, an 18 pF or higher ceramic capacitor is needed. Choose a small ceramic capacitor X7R or X5R or COG dielectric.
Table 6. BILL OF MATERIALS
| Designator | Qty. | Description | Value | Tolerance | Footprint | Manufacturer | Manufacturer Part Number |
| U1 | 1 | IC, Converter, DC/DC | NA | NA | UDFN−10 | ON Semiconductor | NCP1532 |
| C1, C2, C4 | 3 | Ceramic capacitor | 10 µF, 10 V, X5R | 10% | 0805 | TDK | C2012X5R1A106 |
| C3, C5 | 2 | Ceramic capacitor | 18 pF, 50 V, COG | 5% | 0603 | TDK | C1608C0G1H180 |
| R1, R3 | 2 | SMD Resistor | 220 k | 1% | 0603 | std | std |
| RPOR | 1 | SMD Resistor | 510 k | 1% | 0604 | std | std |
| P2, P4 | 2 | Potentiometer | 1 meg | 10% | Vishay Spectrol | 63M−T607−105 | |
| L1, L2 | 2 | Inductor | 2,2 µH | 20% | 1605 | Coilcraft | DO1605T−222MLB |
| VIN, VOUT | 6 | Connector | NA | NA | NA | Emerson Network Power Connectivity Solutions | 111−2223−001 |
| ENABLE1, ENABLE2, MODE | 3 | 3 Pin Jumper Header | NA | NA | 2,54 mm | TYCO/AMP Molex / Waldom | 5−826629−0 90120−0160 |
| GND1, GND2 | 2 | Jumper for GND | NA | NA | 10,16 mm | Harwin Molex / Waldom | D3082−01 90120−0160 |
| EN, SW, MODE/SYNC, POR, VIN, VOUT | 9 | Test point type 3 | NA | NA | j 1,60 mm | Keystone | 5010 |
| PCB | 1 | 87 mm x 57 mm x 1.0 mm 4 Layers | NA | NA | NA | Any | TLS−P−002−A−0907−BBR |
NOTE: RMS, REN1, REN2: not connected
PCB LAYOUT GUIDELINES
Electrical Layout Considerations
Implementing a high frequency DC−DC converter requires respect of some rules to get a powerful portable application. Good layout is key to prevent switching regulators to generate noise to application and to themselves.
Electrical layout guide lines are:
- Use short and large traces when large amount of current is flowing.
- Keep the same ground reference for input and output capacitors to minimize the loop formed by high current path from the battery to the ground plane.
- Isolate feedback pin from the switching pin and the current loop to protect against any external parasitic signal coupling. Add a feed−forward capacitor between VOUT and FB which adds a zero to the loop and participates to the good loop stability. A 18 pF capacitor is recommended to meet compensation requirements. A four layer PCB with a ground plane and a power plane will help NCP1532 noise immunity and loop stability.
Thermal Layout Considerations
High power dissipation in small package leads to thermal consideration such as:
- Enlarge VIN trace and added several vias connected to power plane.
- Connect GND pin to top plane.
- Join top, bottom and each ground plane together using several free vias in order to increase radiator size.
For high ambient temperature and high power dissipation requirements, refer to Notes 7, 8, and 9 to prevent any thermal issue.
![]()
Board Reference: TLS−P−003−A−0907−BBR
![]()
![]()
![]()
onsemi, , and other names, marks, and brands are registered and/or common law trademarks of Semiconductor Components Industries, LLC dba “onsemi” or its affiliates
and/or subsidiaries in the United States and/or other countries. onsemi owns the rights to a number of patents, trademarks, copyrights, trade secrets, and other intellectual property. A listing of onsemi’s product/patent coverage may be accessed at www.onsemi.com/site/pdf/Patent−Marking.pdf. onsemi is an Equal Opportunity/Affirmative Action Employer. This literature is subject to all applicable copyright laws and is not for resale in any manner.
The evaluation board/kit (research and development board/kit) (hereinafter the “board”) is not a finished product and is not available for sale to consumers. The board is only intended for research, development, demonstration and evaluation purposes and will only be used in laboratory/development areas by persons with an engineering/technical training and familiar with the risks associated with handling electrical/mechanical components, systems and subsystems. This person assumes full responsibility/liability for proper and safe handling. Any other use, resale or redistribution for any other purpose is strictly prohibited.
THE BOARD IS PROVIDED BY ONSEMI TO YOU “AS IS” AND WITHOUT ANY REPRESENTATIONS OR WARRANTIES WHATSOEVER. WITHOUT LIMITING THE FOREGOING,ONSEMI (AND ITS LICENSORS/SUPPLIERS) HEREBY DISCLAIMS ANY AND ALL REPRESENTATIONS AND WARRANTIES IN RELATION TO THE BOARD, ANY MODIFICATIONS, OR THIS AGREEMENT, WHETHER EXPRESS, IMPLIED, STATUTORY OR OTHERWISE, INCLUDING WITHOUT LIMITATION ANY AND ALL REPRESENTATIONS AND WARRANTIES OF MERCHANTABILITY, FITNESS FOR A PARTICULAR PURPOSE, TITLE, NON−INFRINGEMENT, AND THOSE ARISING FROM A COURSE OF DEALING, TRADE USAGE, TRADE CUSTOM OR TRADE PRACTICE.
onsemi reserves the right to make changes without further notice to any board.
You are responsible for determining whether the board will be suitable for your intended use or application or will achieve your intended results. Prior to using or distributing any systems that have been evaluated, designed or tested using the board, you agree to test and validate your design to confirm the functionality for your application. Any technical, applications or design information or advice, quality characterization, reliability data or other services provided by onsemi shall not constitute any representation or warranty by onsemi, and no additional obligations or liabilities shall arise from onsemi having provided such information or services.
onsemi products including the boards are not designed, intended, or authorized for use in life support systems, or any FDA Class 3 medical devices or medical devices with a similar or equivalent classification in a foreign jurisdiction, or any devices intended for implantation in the human body. You agree to indemnify, defend and hold harmless onsemi, its directors,officers, employees, representatives, agents, subsidiaries, affiliates, distributors, and assigns, against any and all liabilities, losses, costs, damages, judgments, and expenses, arising out of any claim, demand, investigation, lawsuit, regulatory action or cause of action arising out of or associated with any unauthorized use, even if such claim alleges that onsemi was negligent regarding the design or manufacture of any products and/or the board.
This evaluation board/kit does not fall within the scope of the European Union directives regarding electromagnetic compatibility, restricted substances (RoHS), recycling (WEEE), FCC,CE or UL, and may not meet the technical requirements of these or other related directives.
FCC WARNING – This evaluation board/kit is intended for use for engineering development, demonstration, or evaluation purposes only and is not considered by onsemi to be a finished end product fit for general consumer use. It may generate, use, or radiate radio frequency energy and has not been tested for compliance with the limits of computing devices pursuant to part 15 of FCC rules, which are designed to provide reasonable protection against radio frequency interference. Operation of this equipment may cause interference with radio communications, in which case the user shall be responsible, at its expense, to take whatever measures may be required to correct this interference.
onsemi does not convey any license under its patent rights nor the rights of others.
LIMITATIONS OF LIABILITY: onsemi shall not be liable for any special, consequential, incidental, indirect or punitive damages, including, but not limited to the costs of requalification,delay, loss of profits or goodwill, arising out of or in connection with the board, even if onsemi is advised of the possibility of such damages. In no event shall onsemi’s aggregate liability from any obligation arising out of or in connection with the board, under any theory of liability, exceed the purchase price paid for the board, if any.
The board is provided to you subject to the license and other terms per onsemi’s standard terms and conditions of sale. For more information and documentation, please visit
www.onsemi.com.
PUBLICATION OR ORDERING INFORMATION
LITERATURE FULFILLMENT:
Email Requests to: [email protected]
onsemi Website: www.onsemi.com
TECHNICAL SUPPORT
North American Technical Support:
Voice Mail: 1 800−282−9855 Toll-Free USA/Canada
Phone: 011 421 33 790 2910
Europe, Middle East, and Africa Technical Support:
Phone: 00421 33 790 2910
For additional information, please contact your local Sales Representative

















