ALLEGRO APM80950 Evaluation Board 
EMC filter configuration
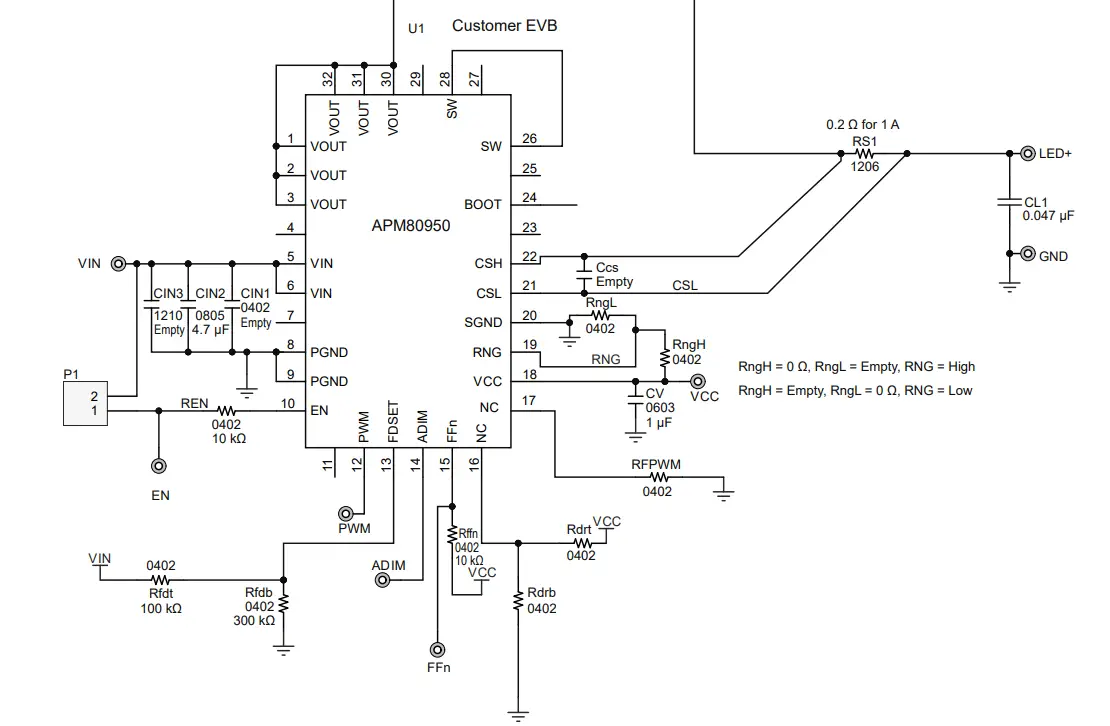
Schematic for APM80950
GENERAL SPECIFICATIONS
| GENERAL SPECIFICATIONS | ||||
| Specification | Min | Nom. | Max. | Units |
| Absolute Maximum Input Voltage | –0.3 | − | 40 | V |
| Operating Input Voltage Range | 4.5 | − | 36 | V |
| VVIN START Threshold, VVIN rising | − | − | 4.3 | V |
| VVIN UVLO Hysteresis | 100 | − | 300 | mV |
| LED Regulation Current | − | − | 1.5 | A |
| Enable Input | –0.3 | − | VVIN + 0.3 | V |
| VCC, ADIM, RNG, FDSET, FFn, PWM Terminal Voltages | –0.3 | − | 7 | V |
BILL OF MATERIALS
| Designator | Description | Footprint | Quantity | Manufacturer | Manufacturer P/N | Source | Purchase P/N |
| PCB | TED-0003126-PCB (APM80900/04/50/51 PCB) | N/A | 1 | Allegro MicroSystems | |||
| U1 | APM80950 IC | QFN-32 | 1 | Allegro MicroSystems | APM80950KNBATR | ||
| RS1 | Resistor, 0.2 Ω, 1/2 W, 1% | 1206 | 1 | Susumu | RL1632R-R200-F | Digikey | RL16R.20FCT-ND |
| Rfdt | Resistor, 100 kΩ, 1/16 W, 1% | 0402 | 1 | Panasonic Electronic | ERA-2AED104X | Digikey | P100KDECT-ND |
| Rfdb | Resistor, 300 kΩ, 1/16 W, 1% | 0402 | 1 | Panasonic Electronic | ERJ-2RKF3003X | Digikey | P300KLCT-ND |
| REN, Rffn | Resistor, 10 kΩ, 1/16 W, 1% | 0402 | 2 | Panasonic Electronic | ERA-2AED103X | Digikey | P10KDECT-ND |
| Rdrb, RngH, RFPWM | Resistor, 0 kΩ, JUMPER 1/16 W | 0402 | 3 | Vishay Dale | CRCW04020000Z0ED | Digikey | 541-0.0JCT-ND |
| Rdrt, RngL | Empty | 0402 | 0 | ||||
| CV | Capacitor, Ceramic, 1.0 µF, 50 V,10%, X7R | 0603 | 1 | Taiyo Yuden | UMK107AB7105KA-T | Digikey | 587-3247-1-ND |
| CL1 | Capacitor, Ceramic, 0.047 µF, 100 V, X7R 0805 | 0805 | 1 | Murata TDK | GCM21BR72A473KA37L C2012X7R2A473K125AA | Digikey | 490-4969-1-ND 445-2276-1-ND |
| Cin1, Cin3, CF3, Ccs | Empty | Various | 0 | ||||
| Cin2 | Capacitor, Ceramic, 4.7 µF, 50 V, X7S | 0805 | 1 | Murata | GRM21BC71H475KE11L | Digikey | 490-12757-1-ND |
| FB1 | 0805 SMT FERRITE BEAD, 120 Ω @ 100 MHz, 3 A | 0805 | 1 | Wurth Electronics | 742792023 | Digikey | 732-1613-1-ND |
| D1 | DIODE SCHOTTKY 100 V 2 A DO220AA | DO-220AA (SMP) | 1 | Vishay | SS2PH10HM3/84A | Digikey | SS2PH10HM3/ 84AGITR-ND |
| Lf | FIXED IND 6.8 µH 3 A 74 MΩ SMD | 4.1 × 4.1 mm 3.1 mm thick | 1 | Wurth Electronics | 74438357068 | Digikey | 732-11204-1-ND |
| CF1 | Capacitor, Ceramic, 10 nF, 100 V, 10%, X7R | 0603 | 1 | TDK | C1608X7R2A103K080AA | Digikey | 445-1304-1-ND |
| CF2 | Capacitor, Ceramic, 0.47 µF, 100 V, X7R | 1210 | 1 | TDK | CGA6M3X8R2A474K200AB | Digikey | 445-13052-1-ND |
| Cinf | Capacitor, Ceramic, 4.7 µF, 100 V, X7R | 1210 | 1 | TDK | CGA6M3X7S2A475K200AB | Digikey | 445-7005-1-ND |
| VIN, LED+ | Test Points, Red, 0.063″ diameter | 0.063″ | 2 | Keystone | 5010 | Digikey | 5010K-ND |
| EN, PWM, ADIM, FFn, VCC | Test Points, White, 0.063″ diameter | 0.063″ | 5 | Keystone | 5012 | Digikey | 5012K-ND |
| GND | Test Points, Black, 0.063″ diameter | 0.063″ | 4 | Keystone | 5011 | Digikey | 5011K-ND |
| P1 | Header, Male, 2 position (open) | 0.1″ pitch | 1 | Sullins | PEC02SAAN | Digikey | S1012E-02-ND |
| PL1, PL2 | CONN TERM BLOCK 2 POS 5.08 MM PCB | 2 | Phoenix Contact | 1715721 | Digikey | 277-1263-ND | |
| Rubber Feet | Self stick rubber feet | Clear | 4 | 3M | SJ-5303 (CLEAR) | Digikey | SJ5303-7-ND |
CONFIGURATIONS (Refer to Datasheet)
The customer APM80950 EVB is configured for external PWM dimming operation mode only, so an external PWM dimming signal at test point PWM must be applied because the PWM pin is pulled down to GND through an internal resistor. Put jumper on P1 connector to connect EN to VIN through a resistor to enable the unit. RngH or RngL resistors determine the LED current range high or low:
| RNG = VCC by making RngH = 0 Ω and RngL = Open | Full rated voltage VCSREG across current sensing resistor Rs1 = 200 mV | iLED = 0.2 / Rs1 |
| RNG = GND by making RngH = Open and RngL = 0 Ω | Full rated voltage VCSREG across current sensing resistor Rs1 = 100 mV | iLED = 0.1 / Rs1 |
- The regulation LED current level is determined by the current sensing resistor on board: iLED = 0.2 / Rsense (A) On EVB, there is one current sensing resistor, Rs1 = 0.2 Ω. Because RNG = VCC, the full LED current is 1 A.
- Apply external analog dimming signal at test point ADIM. Do not leave ADIM floating. ADIM pin voltage controls the LED current reference voltage across Rs1 according to the equation below VCSREG = (VADIM – 0.4) / 5 (V) The calculation and actual test results are shown below as reference to select the desired ADIM voltage.

OPERATING INSTRUCTIONS
Refer to figure below for demo board setup. In order to enable the EVB, use the attached jumper to short the connector P1 so that EN is connected to VIN, or apply a voltage level above 1.8 V to the test point EN if the jumper is not used. Apply the desired ADIM voltage at ADIM test point. Apply PWM signal at PWM test point. Connect LED load between LED+ to GND; apply input power supply.
DEMO BOARD PERFORMANCE

EMI PERFORMANCE
DEMO PCB LAYOUT
TOP LAYER 
BOTTOM LAYER





















