TJ-56-619 4Bit Digital Electronic Clock DIY Kit
User Manual
Introduction:
TJ-56-619 is a 4Bit Digital Electronic Clock DIY Kit. It will display current date, time, temperature in the real time, Dual Alarm clock.User can set alarm as your needs.It is easy to operate, beautiful design, very suitable for home or office environment.
Feature:
- Four Display Mode:Time, Time/Temperature, Time/Date/Week/Year, Temperature
- Automatic Brightness Adjustment: Built-in photosensitive sensor which can automatically adjust the brightness of the display screen. Users can also set 1-15 levels of fixed brightness.
- Dual Alarm Clock: Built-in 2 sets of alarm clocks. Users can ON or OFF Alarm1 or Alarm2 according needs. It can be turn on at the same time or only one alarm clock can be turn on.
- Stopwatch: Record minutes and seconds after start.
- Countdown:Set the countdown as required. Maximum time is 99:59.
- Voice Hourly Report: Buzzer alarm prompt 5 times on hour.
- Temperature value can be calibrated.
- Motor Vibrate: Motor vibration prompt when pressing the buttons.
- Power-down memory. The time and set parameters will run automatically after installing the built-in battery CR1220 without re-calibrate and setup.
- DIY Electronic Kit. It’s a DIY kit which comes with various components. User need to install each component by hand. It not only can exercise and improve soldering skills, but also increase the interest in electronic technology. Great for electronics hobbyists, beginners, school and home education.
Parameter:
- Item name: TJ-56-619 4Bit Digital Electronic Clock DIY Kit
- Model: TJ-56-619
- Work voltage: DC 5V
- Display color: Red mixed color
- Work Temperature: -20℃~85℃
- Work Humidity: 0%~95%RH
- Size(Installed): 80*51*33mm
Set Method:
- It displays the current time by default in hour-minute. Note:
- Press S1 button to display month-day, week, year.
- Press S2 button to display temperature, alarm1 time, alarm2 time, minute-second.
- Set Method:
4.1>.Keep press S1 button about 3 second enter into set mode.
4.2>.Short press S2 or S3 button to switch set mode from Fu-1 to Fu-5. The parameter 1~5 will flash automatically.
4.3>.Short press S4 button to selected mode.
4.4>.The selected or setting parameters will flash automatically.
4.5>.Short press S1 to switch another parameter value.
4.6>.Press press S4 button again to save parameter value and exit. - Fu-1 mode: Set time in Hour:Minute.
5.1>.Set Hour: Default Adjustment Hour after enter Fu-1 mode. Short press S2/S3 buttons to set value for current hour.
5.2>.Set Minute: Short press S1 button to select set for minute.And then press S2/S3 buttons to set value for current minute.
5.3>.Press S4 button again to save and exit set mode. - Fu-2 mode: Set date in Month, Day and Year.
6.1>.Set Month: Default Adjustment Month after enter Fu-2 mode.Short press S2/S3 buttons to set value for current month.
6.2>.Set Day: Short press S1 button to select set for day.And then press S2/S3 buttons to set value for current day.
6.3>.Set Year: Short press S1 button to select set for year.And then press S2/S3 buttons to set value for current year. It can display from 2000 to 2099.
6.4>.Press S4 button again to save and exit set mode.
6.5>.Week no need to be set, it will be automatically calibrated according to the date. - Fu-3 mode: Set Alarm-1 time in Hour:Minute.
7.1>.Set Hour: Default Adjustment Hour after enter Fu-1 mode for Alarm-1. Short press S2/S3 buttons to set value for current hour. Note: the hour can be set 24 which means turn OFF alarm.
7.2>.Set Minute: Short press S1 button to select set for minute.And then press S2/S3 buttons to set value for alarm minute.
7.3>.Press S4 button again to save and exit set mode. - Fu-4 mode: Set Alarm-2 time in Hour:Minute. Note: The set method is the same to Fu-3 mode.
- Fu-5 mode: Set Hourly Report, Display Mode, Set Brightness.
9.1>.It can display 4bit: The first bit is used to set Hourly Report. The second bit is used to set Display Mode and the last two bit are used to set Brightness.
9.2>.Set Hourly Report:
9.2.1>.Default Adjustment ON/OFF Hourly Report after enter Fu-5 mode. Short press S2/S3 buttons to disable and enable Hourly Report function.
9.2.2>. ‘1’ means enable(turn ON) Hourly Report function.
9.2.3>. ‘0’ means disable(turn OFF) Hourly Report function.
9.3>.Set Display Mode:
9.3.1>.Short press S1 button to select set the second bit to set display mode. And then press S2/S3 buttons to switch display mode.
9.3.2>. ‘0’ means just display time.
9.3.2>. ‘1’ means display time and interval display temperature. The interval time is about 59 second and display temperature in 1 second. That is, the temperature is displayed for 1 second every minute.
9.3.3>. ‘2’ means display time and interval display date, week, year. The interval time is about 58 second and display date in 1 second, display week in 1 second, display year in 4second.
9.3.4>. ’3’ means just display temperature.
9.4>.Set Brightness.
9.4.1>.Short press S1 button to select set the last two bits to set display brightness. And then press S2/S3 buttons to switch brightness mode.
9.4.2>. ‘A’ means the display brightness is automatically adjusted according to the ambient brightness.
9.4.3>. ‘1’ to ‘15’ means set the brightness level. The brightness of the display will not change. ‘15’ means brightest.
9.5>.Press S4 button again to save and exit set mode.
9.6>.E.g. ‘1315’ means: Enable Hourly Report function; Display time and interval only display temperature; The brightness level is 15. - Fu-6 mode: set Motor Vibrate.
10.1>.It can display 3bit: The first bit is used to turn ON/OFF Motor Vibrate function. The last two bit are reserved and display ‘33’ which can not be change.
10.2>.Default Adjustment ON/OFF Motor Vibrate. after enter Fu-6 mode. Short press S2/S3 buttons to disable and enable Motor Vibrate. function.
10.3>. ‘1’ means enable(turn ON) Motor Vibrate. function.
10.4>. ‘0’ means disable(turn OFF) Motor Vibrate. function.
10.5>.Press S4 button again to save and exit set mode. - Fu-7 mode: Calibration temperature.
11.1>.Short press S2/S3 buttons to change calibration value after enter Fu-7 mode.
11.2>.Press S4 button again to save and exit set mode. - Stopwatch:
12.1>.At time normal display status, Keep press S2 button about 3second enter to Stopwatch interface.
12.2>.Short press S2 button to start or pause stopwatch.
12.3>.Short press S1 button to clear at pause status.
12.4>.Keep press S3 button about 3second exit Stopwatch Function. - Countdown:
13.1>.At time normal display status, Keep press S3 button about 3second enter to Countdown interface.
13.2>.Short press S1 button to switch selected set bit.
13.3>.Short press S2/S3 buttons to change value. The maximum settable time is 99:59 in M:S
13.4>.Short press S4 button to start Countdown.
13.5>.Keep press S2 button about 3second exit Countdown Function. - Sleep mode:
14.1>.At time normal display status, short press S4 button to turn ON or OFF screen.
14.2>.Note: The internal circuit works normally at Sleep Status.
Note:
- Garbled characters are displayed when the power is turned on for the first time, and the settings need to be completed before they can be displayed correctly.
- It display as ‘143.5’ when querying Alarm-1 if set time is ‘14:35’.
- It display as ‘1029.’ when querying Alarm-2 if set time is ‘10:29’.
- CR1220 is only used to power the clock chip to ensure accurate time.
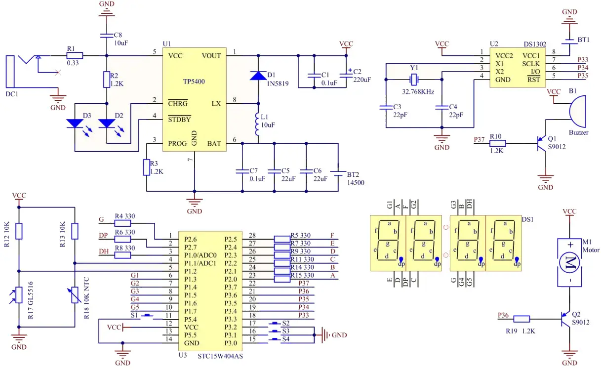
Component listing:
| NO | Component Name | PCB Marker | Parameter | QTY |
| 1 | TP5400 Charging IC | U1 | 1 | |
| 2 | DS1302 Clock IC | U2 | SOP-8 | 1 |
| 3 | STC15W404AS | U3 | SOP-16 | 1 |
| 4 | 0805 SMD Resistor R330 | R1 | 0.33ohm | 1 |
| 5 | 0805 SMD Resistor 122 | R3 | 1.2Kohm | 1 |
| 6 | 0805 SMD Resistor 102 | R2,R10,R19 | 1Kohm | 3 |
| 7 | 0805 SMD Resistor 103 | R12,R13 | 10Kohm | 2 |
| 8 | 0805 SMD Resistor 331 | R4-R9,R11,R14,R15 | 330ohm | 9 |
| 9 | 0805 SMD Capacitor | C8 | 10uF | 1 |
| 10 | 0805 SMD Capacitor | C3,C4 | 22pF | 2 |
| 11 | 0805 SMD Capacitor | C5,C6 | 22uF 226 | 2 |
| 12 | 0805 SMD Capacitor | C1,C7 | 0.1uF 104 | 2 |
| 13 | 0805 Electrolytic Capacitor | C2 | 220uF | 1 |
| 14 | SMD Inductor | L1 | 10uH | 1 |
| 15 | 1N5819 Diode SS14 | D1 | SMD | 1 |
| 16 | 0805 SMD LED | D2,D3 | Red | 2 |
| 17 | 0.8in 4Bit Red Digital Tube | DS1 | Common Anode | 1 |
| 18 | Vibrating Motor | M1 | 1 | |
| 19 | SMD Button | S1-S4 | 6*6*9mm | 4 |
| 20 | Active Buzzer | B1 | 5V | 1 |
| 21 | CR1220 Battery Socket | BT1 | 1 | |
| 22 | CR1220 Battery | BT1 | 3V | 1 |
| 23 | GL5516 Photoresistor | R17 | 1 | |
| 24 | Thermistor | R18 | 10K NTC | 1 |
| 25 | S9012 Transistor | Q1,Q2 | SOT-23 | 2 |
| 26 | Crystal Oscillator | Y1 | 32.768KHz | 1 |
| 27 | 14500 Lithium Battery Box | BT2 | 1 | |
| 28 | DC-002 Power Socket | DC1 | 3.5*1.3mm | 1 |
| 29 | USB Power Wire | 1 | ||
| 30 | Acrylic Board | 6 | ||
| 31 | Copper Pillar | M3*20+6mm | 2 | |
| 32 | M3 Screw | M3*6mm | 2 | |
| 33 | M3 Nut | 2 | ||
| 34 | M2 Screw | M2*6mm | 8 | |
| 35 | M2 Nut | 8 | ||
| 36 | PCB | 73*44*1.6mm | 1 |
Application:
1>.Practical at home
2>.Indoor display
3>.Simple appearance, easy office
4>.Wall decoration
Installation Tips:
- User needs to prepare the soldering tool at first.
- Please be patient until the installation is complete.
- The package is DIY kit.It need finish install by user.
- The soldering iron can’t touch the components for a long time(1.0 second), otherwise it will damage the components.
- Pay attention to the positive and negative of the components.
- Strictly prohibit short circuit.
- Install complex components preferentially.
- Make sure all components are in right direction and right place.
- Please wear anti-static gloves or anti-static wristbands when installing electronic components.
- It is strongly recommended to read the installation manual before starting installation!!!
Schematic:

Installation Steps(Please be patient install!!!):
- Step 1: Install 1pcs SMD components SOP-16 STC15W404AS at U3. There is a white gap on PCB silk screen at U3 and there is a mark(dot) on IC. These two marks are corresponding to each other and are used to specify the installation direction.
- Step 2: Randomly choose a pad on the PCB, and then melt the solder on this pad.
- Step 3: Fix STC15W404AS:
3.1.Use a soldering iron to melt tin on the pad just now and hold IC with tweezers in the other hand to place/press on U3 to prevent movement.
3.2.Take care to match and align each pins to pads.
3.3.Then remove soldering iron after align pins.
3.4.Then remove tweezers after solder tin cooling and solidification. - Step 4: Connect others pads on STC15W404AS to pads on PCB by tin and soldering iron. Tips for one method:
4.1>.Use a large amount of solder tin to cover all pads.
4.2>.Make sure all pins and pads are covered with tin.
4.3>.Use a soldering iron to keep the tin in the melting state. At the same time, use a solder sucker or Desoldering Braid to remove the excess solder. - Step 5: Install 1pcs SMD components SOP-8 TP5400 Charging IC at U1 by the same method.
- Step 6: Install 1pcs SMD components SOP-8 DS1302 Clock IC at U2 by the same method.
- Step 7: Install 2pcs SOT-23 S9012 Transistor at Q1,Q2 by the same method.
- Step 8: Install 1pcs 10uF 0805 SMD Capacitor at C8. Tips: place tin on one pad, then hold capacitor with tweezers and fix then pad, then fix another pad.
- Step 9: Install 2pcs 0.1uF 104 0805 SMD Capacitor at C1,C7.
- Step 10: Install 2pcs 22pF 0805 SMD Capacitor at C3,C4.
- Step 11: Install 2pcs 22uF 226 0805 SMD Capacitor at C5,C6.
- Step 12: Install 1pcs 33ohm 0805 SMD Resistor R330 at R1.
- Step 13: Install 1pcs 1.2Kohm 0805 SMD Resistor 122 at R3.
- Step 14: Install 2pcs 10Kohm 0805 SMD Resistor 103 at R12,R13.
- Step 15: Install 3pcs 1Kohm 0805 SMD Resistor 102 at R2,R10,R19. Note: R10 and R19 on PCB another side.
- Step 16: Install 9pcs 330ohm 0805 SMD Resistor 331 at R4-R9,R11,R14,R15.
- Step 17: Identify the positive and negative poles of the LED.
17.1>.LED front: It is the negative pole where there is a greed mark.
17.2>.PCB mark: It is the negative pole where silk screen has cut corner.
17.3>.Install 2pcs 0805 Red LED at D2,D3. LED negative pole corresponds to PCB negative pole. - Step 18: Install 1pcs 10uH SMD Inductor at L1. No need to distinguish between positive and negative poles.
- Step 19: Install 1pcs 1N5819 Diode SS14 at D1. Pay attention to the installation direction.
- Step 20: Install 1pcs CR1220 Battery Socket at BT1.
- Step 21: Install 1pcs 220uF 0805 Electrolytic Capacitor at C1. Note the installation direction.
- Step 22: Install 1pcs Active buzzer at B1. Pay attention to the installation direction.
- Step 23: Install 1pcs 32.768K Crystal Oscillator at Y1.
- Step 24: Install 1pcs Vibrating Motor at M1. No need to distinguish between positive and negative poles.The motor can be directly pasted on STC15W404AS.
- Step 25: Install 1pcs GL5516 Photoresistor at R17.
- Step 26: Install 1pcs 10K NTC Thermistor at R18.
- Step 27: Install 1pcs 3.5*1.2mm DC-002 Power Socket at DC1.
- Step 28: Install 1pcs 0.8in 4Bit Digital Tube at DS1.Pay attention to the installation direction of the decimal point.
- Step 29: Install 1pcs 14500 Lithium Battery Box at BT2. The positive pole is close to the DC-002 power socket.
- Step 30: Install 4cs 6*6*9mm SMD Button at S1-S4.
- Step 31: Install 1pcs 3V CR1220 Battery. Note:Pay attention to the installation direction, with the screen side facing upwards.
- Step 32: User needs to prepare a 14500 lithium battery and place on battery socket. USB cable is required to provide the working power supply if the battery is not installed.
- Step 33: Tear off the protective film on the black acrylic surface.
- Step 34: Fix 2pcs M3*20+6mm Copper Pillar on PCB by 2pcs M3 Nut.
- Step 35: Fix 1pcs Acrylic base plate by 2pcs M3*6mm Screw.
- Step 36: Fix 2pcs larger side acrylic plate and pay attention to the direction by M2 Screw/Nut.
- Step 37: Fix another 2pcs side acrylic plate by M2 Screw/Nut.
- Step 38: Fixed top acrylic plate by M2 Screw/Nut.
- Step 39: Connect to power supply and set parameters according to set method.


Install shown steps:
Step 1: Install 1pcs SMD components SOP-16 STC15W404AS at U3. There is a white gap on PCB silk screen at U3 and there is a mark(dot) on IC. These two marks are corresponding to each other and are used to specify the installation direction. 
Step 2 Randomly choose a pad on the PCB, and then melt the solder on this pad 
Step 3. Fix STC15W404AS
- Use a soldering iron to melt tin on the pad just now and hold IC with tweezers in the other hand to place/press on U3 to prevent movement
- Take care to match and align each pins to pads
- Then remove soldering iron after align pins
- Then remove tweezers after solder tin cooling and solidification

Step 4. Connect others pads on STC15\W404AS to pads on PCB by tin and soldering iron. Tips for one method
- Use a large amount of solder tin to cover all pads
- Make sure all pins and pads are covered with tin
- Use a soldening iron to keep tin in the melting state At the same time. use a solder sucker or Desoldering Braid to remove the excess solder












































