CAENels CT PCB Series DC Current Transducers

| Revision | Date | Comment |
| 0.1 | March 14th 2013 | Document created |
| 1.0 | April 4th 2013 | First official release |
| 1.1 | June 17th 2013 | Additional information added |
| 1.2 | July 12th 2013 | Mechanical dimensions updated |
| 1.3 | January 6th 2014 | Noise data added and OK+ and OK- changed pinout |
| 1.4 | April 2nd 2014 | CT-52 version added |
| 1.5 | April 7th 2014 | External shunt resistor added |
| 1.6 | November 3rd 2014 | Manual graphics changed |
| 1.7 | March 11th 2015 | Offset specification updated |
| 1.8 | July 11th 2016 | Added data to technical specifications |
| 1.9 | March 12th 2018 | Added information on GND connection |
| 1.10 | June 16th 2020 | Added WCT13XLPAAAA model |
| 1.11 | November 23rd 2022 | Added UKCA compliance logo. Fixed spaces in Flucs logo along the whole document. |
Safety information – Warnings
CAEN ELS will repair or replace any product within the guarantee period if the Guarantor declares that the product is defective due to workmanship or materials and has not been caused by mishandling, negligence on behalf of the User, accident or any abnormal conditions or operations.
Please read carefully the manual before operating any part of the instrument
WARNING
Do NOT open the boxes
CAEN ELS d.o.o. declines all responsibility for damages or injuries caused by an improper use of the Modules due to negligence on behalf of the User. It is strongly recommended to read thoroughly this User’s Manual before any kind of operation.
CAEN ELS d.o.o. reserves the right to change partially or entirely the contents of this Manual at any time and without giving any notice.
Disposal of the Product
The product must never be dumped in the Municipal Waste. Please check your local regulations for disposal of electronics products.
Read over the instruction manual carefully before using the instrument.
The following precautions should be strictly observed before using the CT PCB series DCCTs:
WARNING
- Do not use this product in any manner not specified by the manufacturer. The protective features of this product may be impaired if it is used in a manner not specified in this manual.
- Do not use the device if it is damaged. Before you use the device, inspect the instrument for possible cracks or breaks before each use.
- Do not operate the device around explosives gas, vapor or dust.
- Always use the device with the cables provided.
- Turn off the device before establishing any connection.
- Do not operate the device with the cover removed or loosened.
- Do not install substitute parts or perform any unauthorized modification to the product.
- Return the product to the manufacturer for service and repair to ensure that safety features are maintained
CAUTION
This instrument is designed for indoor use and in area with low condensation.
The following table shows the general environmental requirements for a correct operation of the instrument:
| Environmental Conditions | Requirements |
| Operating Temperature | 0°C to 50°C |
| Operating Humidity | 30% to 85% RH (non-condensing) |
| Storage Temperature | -10°C to 60°C |
| Storage Humidity | 5% to 90% RH (non-condensing) |
Introduction
This chapter describes the general characteristics and main features of the DC current transducers of the CT PCB mount series.
CT PCB Series Overview
The O-FLUCS < (O-FLUx Current Sensor) is based on a closed loop technology that allows accurate and precise monitoring of DC and AC currents with high bandwidth.
The metal casing guarantees higher noise immunity and reduces undesired noise pick-up from external sources. The transducers CT-13 and CT-26 are PCB-mount devices rated at maximum currents of 13A, 26A and 52A with primary to secondary transformation ratio of 1:250, 1:500 and 1:1000 respectively. Galvanic isolation between the primary and the secondary circuits allows to measure currents at a different potential and simplifies interfacing if using the < as the feedback element of current regulated power supplies.
Output from the < sensors can be chosen between two different versions: standard secondary current output or buffered voltage output (low temperature coefficient shunt resistor and low-noise amplifier are embedded in the CT-13V, CT-26V and CT-52V versions). Main characteristics of the < current transformers are negligible temperature coefficient on the secondary output current, excellent linearity and extremely low noise. DC current transformers represents the ideal replacement for systems where Hall-effect sensors are used as current sensing elements and better performances are needed. The compact mechanical dimensions of this transducer series and its limited weight allows easy mounting on printed circuit boards with a Through Hole (TH) topology. A plastic cover is placed on the bottom side of the device to allow easier mounting on the PCB.
Main application fields for these current transducers are precise and extremely stable regulated power supplies and power inverters. Due to the excellent characteristics, the O-FLUCS transformers can be used in a variety of calibration, acceptance testing and quality control applications in the industrial and automotive fields.
Commercially available versions of the PCB-mount O-FLUCS current transformers are the current-output CT-13, CT-26 and CT-52 with their respective “V” voltage-output versions CT-13V, CT-26V and CT-52V.
Top view of a sample of the O-FLUCS CT PCB Series current transducer is presented in .
Top view of a CT-26 O-FLUCS current transducer
Bottom view of the same current transducer, with pin connectors and warranty seals visible, is presented in .
Bottom view of a CT-26 O-FLUCS current transducer
All the CT PCB series transducers have the same mechanical dimensions and the CT-13, CT-26 and CT-52 can be easily interchanged together.
CT PCB Models and Versions
CT PCB series of current transducer has three different models that differ for primary current rating; each model is available in two different output versions – i.e. secondary current-output (standard) or secondary voltage-output (“V” version). The different models and versions of the CT PCB series are summarized in the following table :
| Product Code | Model | Description |
| WCT13XAAAAAA | CT-13 | 13 A Primary Current < , PCB-mounting |
| WCT13XLPAAAA | CT-13-LP | 13 A Primary Current < , Low Profile, PCB- mounting |
| WCT26XAAAAAA | CT-26 | 26 A Primary Current < , PCB-mounting |
| WCT52XAAAAAA | CT-52 | 52 A Primary Current < , PCB-mounting |
| WCT13VXAAAAA | CT-13V | 13 A Primary Current < , PCB-mounting, Voltage-Output |
| WCT26VXAAAAA | CT-26V | 26 A Primary Current < , PCB-mounting, Voltage-Output |
| WCT52VXAAAAA | CT-52V | 52 A Primary Current < , PCB-mounting, Voltage-Output |
CT-PCB series versions and models
On the rear side of the power supply unit are visible the air outlets for cooling, output connection terminals, interlock and output status connector, three-phase inputs, rail fuses and the analog output monitor coaxial connector.
Installation and Operation
General considerations and description of pinout and recommended PCB layout are herein presented.
Connections
Any transducer of the CT PCB series has 16-position pinout connections which that is used to mount the device to a Printed Circuit Board (PCB). Not all of these sixteen (16) pins are present in all versions, since the standard secondary current-output version has different signals with respect to the “V” voltage-output version.
Please refer to the following
Pinout scheme of the CT PCB series transducers (top view)
and the following table – i.e. Table 2 – in order to perform correct connections to the PCB for each model.
Pin # | CT-13 or CT-26 or CT-52 (Current Output) | CT-13V or CT-26V or CT-52V (Voltage Output) |
| 1 | Ip – | |
| 2 | Ip – | |
| 3 | Ip – | |
| 4 | Ip – | |
| 5 | Ip + | |
| 6 | Ip + | |
| 7 | Ip + | |
| 8 | Ip + | |
| 9 | IS | nc |
| 10 | + 15 V | |
| 11 | GND | |
| 12 | -15 V | |
| 13 | OK – | |
| 14 | OK + | |
| 15 | nc | Vo |
| 16 | nc | Vo RET |
Transducer pinouts
Please note that pins not present on the respective model and version are indicated in Table 2 as nc = not connected. Please note that, internally, Is is directly connected to GND.
Recommended PCB Footprint
In order to correctly place, mount and connect the CT current transducers to the Printed Circuit Board (PCB), the recommended PCB footprint is represented in Figure 4 (dimensions in mils) and Figure 5 (dimensions in mm).
Please note that, referring to Table 2, mounting holes for pin #15 and pin #16 can be discarded for the CT-13, CT-26 and CT-52 transducers while hole for pin #9 can be discarded when using the “V”-versions (CT-13V, CT-26V and CT-52V).
Recommended PCB footprint (dimensions in mils)
Recommended PCB footprint (dimensions in mm)
PCB Layout Guidelines
Since the primary flowing into the primary conductor can be as high as 52A for the CT-52 and CT-52V models, it is necessary to correctly connect the current to be measured to the input pins (#1 to #8).
The recommended PCB layout is herein shown in .
Recommended PCB layout for primary conductor
It is highly recommended to make multiple planes/tracks on different PCB layers in order to bring the primary current to the CT pins. The use of thermal reliefs (30 mils) to allow easier soldering to the PCB is also strongly suggested.
NOTE:
primary current needs to be shared equally among all input pins, especially for high current values. Failure to do so may heat up the device to excessive temperature values.
Secondary-side Signals
The signals on the “secondary” side of the CT current transducers are found from pin #9 to pin #16 (please note that not all of them are present on all versions).
Power Supply
Supply voltages for the CT have to be fed to pin #10 (+15V) and to pin #12 (-15V); both these voltages are referred to pin #11 (GND) and have a rated tolerance of ±6% on the nominal values. Maximum current that can be drawn from each one of these supply voltages is of 100 mA.
Secondary Current
On the standard CT-13, CT-26 and CT-52 versions the secondary current output IS, scaled by the current transformation ratio (1:250 for the CT-13, 1:500 for the CT-26 and 1:1000 for the CT-52), is found on pin #9. Maximum secondary current is rated at ±52 mA and an external shunt resistor, which can be placed close to the user’s desired measuring circuit, is needed in order to convert the current signal to voltage. The voltage output pins (VO and VO RET) are not installed on CT-13, CT-26 and CT-52 versions.
Voltage Output (“V” versions only)
A buffered output voltage signal is present on the voltage output versions of the CT- series – i.e. CT-13V, CT-26V and CT-52V transducer – in order to allow easier connection of the DCCT to an external circuit or an Analog to Digital converter.
The full-scale output bipolar signal VO (pin #15) is referred to VO RET (pin #16) and the behavior is as follows:
- +10V output if the primary current is +12.5A (CT-13V), at +25A (CT-26V) or at +50A (CT-52V);
- -10V output if the primary current is -12.5A (CT-13V), at -25A (CT-26V) or at – 50A (CT-52V).
This behavior can be resumed in the gain parameter G, in [V/A], expressed as the ratio between the transducer output voltage − and the primary current IP.
This gain value is G = 0.8 V/A for the CT-13V version, G = 0.4 V/A for the CT-26V version and G = 0.2 V/A for the CT-52V version. VO RET pin is not internally connected to ground GND (pin #11) and it should be connected to ground directly in a single-point connection (e.g. on an external ADC ground pins or VIN- pin). The availability of this “return” signal is very useful in order to avoid additional ground-loop noise pickup on the voltage-output version of the transducer.
Please note that the maximum differential voltage between the VO RET and the GND pin has to be kept within ±0.5V.
| − | ≤ 0.5 V
In the voltage output “V”-version of the transducers the current output pin IS (pin #9) is not present. A screenshot of a primary 1A 20-kHz current sine-wave superimposed on a DC current offset of 0.5A and the respective voltage output of a CT–13V transducer are shown in
Primary current and voltage output (measured between pins VO and VO RET)
Please note that output impedance for the “V”-version models is 50 Ω.
OK Signal
An OK signal, obtained from the outputs of an optocoupler phototransistor (OK+ and OK-, pins #14 and #13 respectively) is present on all versions of the CT- series. Please note that the OK- signal is not internally connected to the ground potential and can be connected to an external reference potential.
A pull-up resistor is needed (between the OK+ and some supply voltage referred to the OK- potential) in order to correctly obtained the correct signaling. Two examples on how to connect the OK+ and OK- signals are hereafter presented in .
OK signals connections using the +15V and the GND pins
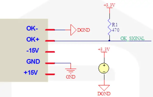
OK signals connections as digital interfacing to +3.3V
Note that the connection scheme presented in Figure 8 is referred to the GND potential and the OK_SIGNAL is at low level (<0.4V) if the CT transducer is correctly working while it is at high level (>14.5V) when the transducer is not.
In the configuration presented in Figure 9, the current transducer can be easily interfaced to a digital microcontroller, a Digital Signal Processor or an FPGA, supplied by a +3.3V voltage source. Please note that the +3.3V supply and the OK_SIGNAL is referred to DGND potential, which can be the same or different from the GND potential on which the CT device is supplied from. The OK_SIGNAL is found to be at low level (<0.4V) when the transducer is correctly working and at high-level (>3V) when not.
Technical Specifications
Technical specifications for < CT-13, CT-26 and CT-52 current transducers (both current and voltage output versions) are herein presented.
| Technical Specifications | CT-13 | CT-26 | CT-52 |
| Current Transformation Ratio – N | 1:250 | 1:500 | 1:1000 |
| Maximum DC Primary Current – IP(DC) | ±13 A | ±26 A | ±52 A |
| Maximum RMS Primary Current – IP(RMS) | 9.2 A | 18.4 A | 36.8 A |
| Current Polarity | Bipolar | ||
| Maximum DC Secondary Current – IS(DC) | ±52mA | ||
| Maximum RMS Secondary Current – IS(RMS) | 37 mA | ||
| External Shunt Resistor Value – RS | 0…40 Ω | ||
| Small Signal Bandwidth (±3 dB) – typ. BW | 500 kHz | ||
| Equivalent Input Noise (@Bandwidth) * | < 1 ppm/FS @ 200Hz | ||
| Output Voltage (“V”-version) – VOUT | ±10.4 V | ||
| Output Voltage Gain (“V”-version) -VOUT/IP(DC) | 0.8 V/A | 0.4 V/A | 0.2 V/A |
| Maximum Output Current (“V”-version) | ±15 mA | ||
| Temperature Coefficient – TC | < 0.5 ppm/°C typ. < 2 ppm/°C (“V”-version) | ||
| Non-Linearity | < 5 ppm | ||
| Induction into Primary (0-100 kHz) typ. | 140 µV (RMS) 400 µV (RMS, LP model) | 70 µV (RMS) | 35 µV (RMS) |
| Offset * | < 250 ppm / FS | ||
| Protection Signal | OK Status | ||
| Supply Voltage (± 6%) | ±15 V | ||
| Current Consumption | 50 mA + IS | ||
| Secondary Coil Resistance – RSEC | 42 Ω | ||
| Accuracy (typ.) * | < 30 ppm / FS | ||
| Connections | 16- pin through-hole PCB mounting | ||
| Operating Temperature Range | 0°C – 50°C | 0°C – 50°C | 0°C – 40°C |
| Mechanical (Outer) Dimensions | 66 × 64 × 48 mm | ||
| Maximum Weight | 300 g | ||
- These specifications are guaranteed only when the CT sensor is used with the dedicated CAEN ELS PS1215 power supply
Technical Specifications
Equivalent Input Noise
The typical equivalent input noise of the CT PCB transducer series is hereafter presented as a function of the measuring bandwidth and of the model. The table and its graph are valid for all models and for both current and voltage output options.
Equivalent Input Noise for CT-13 and CT-26 and CT-52
| Bandwidth | Equivalent Input Noise (ppm/FS) |
| 200 Hz | 1.0 |
| 1 kHz | 6.5 |
| 10 kHz | 7.5 |
| 50 kHz | 9.5 |
Equivalent Input Noise (typical values)
Equivalent Input Noise graph (typical values)
External Shunt Resistor
The maximum value of the external shunt resistor that can be connected on the IS output pin in the current-output versions is shown hereafter in the following chart.
Maximum external shunt resistor (Current version only)
Isolation Data
| VD | AC Isolation RMS Test Voltage 50/60 Hz, 1 min (between “Ip+ & Ip-“ terminal and secondary) | 3 kV |
Insulation data
Mechanical Dimensions
The mechanical dimensions of the CT PCB series DC Current Transducers are hereafter presented (all dimensions are in mm):
Mechanical drawings
Mechanical drawings for WCT13XLPAAAA model


















