FORTIS FSMEXRWMC1A Foldable Mechanical Exercise Rowing Machine User Guide

SAFETY & WARNINGS
- Read all of the instructions in this guide before using this product. Retain this guide for future reference. Do not skip, substitute or modify any steps or procedures in this guide, as doing so could result in personal injury or product damage.
- Before starting any exercise program, consult your physician to determine if you have any medical or physical conditions that could put your health and safety at risk or prevent you from using the equipment properly. Your physician’s advice is essential if you are taking any medication that may affect your heart rate, blood pressure or cholesterol level.
- Incorrect or excessive exercise can damage your health. Stop exercising if you experience any of the following symptoms: pain, tightness in your chest, irregular heartbeat, shortness of breath, light headedness, dizziness or feelings of nausea. If you experience any of these conditions, you should consult your physician before continuing with your exercise program.
- This equipment is intended for adult use only. Keep children and pets away from the machine. DO NOT leave children unattended in the same room with the equipment.
- Assemble the machine exactly as outlined in this user guide.
- Once fully assembled, inspect to ensure all hardware parts such as bolts, nuts and washers are positioned correctly and tightly secured.
- Set up the machine in a dry level place and leave it away from moisture and water.
- Place a suitable base (e.g. rubber mat, wooden board etc.) beneath the machine in the area of assembly to avoid dirt and dust.
- Before beginning training, remove all objects within a radius of 2 meters from the machine.
- Do not wear loose clothing while rowing.
- Dry after each use to remove moisture. Wipe regularly with a mild, non-abrasive cleaner and water solution. To avoid damaging the finish, never use a petroleum-based solvent.
- Do not use aggressive cleaning articles and substances to clean the machine.
- Only use the supplied tools or suitable tools of your own to assemble or repair any parts of machine.
- Only use the machine when it is in operational condition. Do not use the machine if it is damaged in any way. Use only original spare parts for any necessary repairs.
- This machine can only be used by one person at time.
- If you experience any feelings of dizziness, sickness or other abnormal symptoms, please stop training and consult a doctor immediately.
- Prior to assembly, ensure you have all the components and tools listed. Some components are pre-assembled to help with the assembly process.
- Be careful when lifting and moving the equipment. Always use proper lifting technique and seek assistance if necessary.
- The power of the machine increases with the increase in speed, and the reverse. The machine is equipped with adjustable knob that can adjust the resistance.
- The maximum user weight is 100kg.
OVERVIEW

Parts List

ASSEMBLY
Step 1: Attach the handlebar (22) to the axle (24).

Step 2:
- Fix the front stabilizer (2) to the main frame (1) with bolt (4) arc washer (5) spring washer (6) and nut (7).
- Install the adjustable foot pad (40) to the main frame (1) as shown (Adjust it to the suitable position to connect the rail tube (45).

Step 3:
Fix the pedals (10) to the main frame (1) with bolts (8) & flat washers (9).

Step 4:
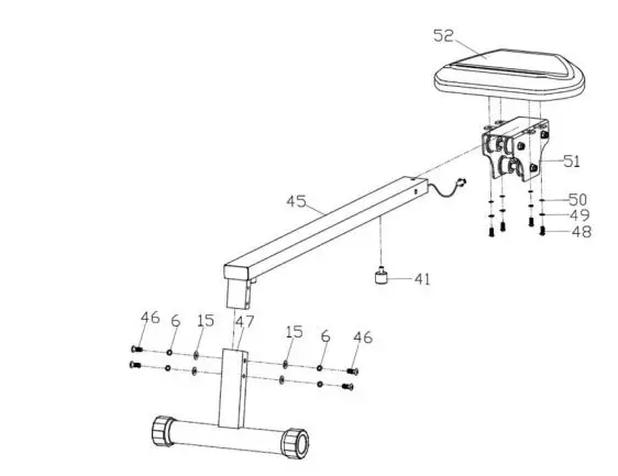
- Fix the saddle (52) to the saddle post (51) with screws (48) spring washers (49) and flat washers (50).
- Fix the rear support frame (47) to the rail tube (45) with screw (46) spring washers (6) and flat washers (15).
- Remove the cushion pad (41) firstly, then insert saddle post (51) to rail tube (45), finally fix cushion pad (41) to trail tube (45).

Step 5:
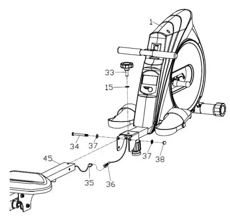
Connect the extended wire (36) to the sensor wire (35), and then fix the rail tube (45) to the main frame (1) with bolts (34) flat washers (37) and nuts (38). And then fix the bolt (33) and the flat washer (15) to the main frame (1).

Step 6:
Pull up the handlebar (22) from the groove as arrow shown, pull handlebar (22) forward or backward, and then insert to another groove as arrow shown.

Step 7:
The rowing machine is foldable. Before folding the machine, take the bolt (33) and flat washer (15) out. You can fix the folded machine in position using the bolt (33) and flat washer (15) as below.

OPERATION
Button Function MODE:
- Push to select functions.
- Push down and hold for 2 seconds to reset all functional value.
Functions
- SCAN: When MODE is set to SCAN, the meter will rotate through the following functions: Time, Count, Total Count, Calorie, Count/Min and (if applicable) pulse. Function will display for 6 seconds.
- TIME: Counts the rowing time of exercise start to end.
- COUNT: Counts the rowing strokes of exercise from start to end.
- TOTAL COUNT: Counts the total rowing strokes.
- CALORIES: Counts the total calories of exercise start to end.
- COUNT/MIN: Displays current rowing strokes per minute, or the frequency per minute.
- AUTO ON/OFF & AUTO START/STOP: Without any signal for 4 minutes, the machine will turn off automatically. When the machine is in motion or the interface button is pressed, the machine will turn on.
Adjusting the Resistance
To adjust the resistance of the rower, pull up on the resistance handlebar and move it forward or backward to one of the four slots.

Replacing the Batteries
- When the monitor screen light begins to fade, the batteries will need to be replaced.
- Press the monitor release button and remove the monitor.
- Remove the batteries and replace with two “AA” batteries.
- Gently push the monitor back into position.
Note: The batteries will need to be replaced every 3-4 months.
Release button

NOTES
______________________________________________________________________________________________________________________________________________________________________________________________________________________________________________________________________________________________________________________________________________________________________________________________________________________________________________________________________________________________________________________________
Need more information?
We hope that this user guide has given you the assistance needed for a simple set-up.
For the most up-to-date guide for your product, as well as any additional assistance you may require,
head online to help.kogan.com


















