DIMPLEX PLF4214XS Electric Fireplace

Exploded Parts Diagram

Replacement Parts List
- Remote Control . . . . . . . . . . . . . . . . . X-3002370100RP
- Heater Assembly. . . . . . . . . . . . . . . . X-2203870100RP
- Power Supply
PLF3614-XS & PLF4214-XS . . . . . . . X-2100250600RP
PLF5014-XS & PLF6014-XS . . . . . . . X-2100250500RP - Main Control Board. . . . . . . . . . . . . . . . . . . 500002258
- Relay Board . . . . . . . . . . . . . . . . . . . . . . . . 500002259
- Hidden Touch Controls
PLF3614-XS . . . . . . . . . . . . . . . . . . . . . . . . 500002270
PLF4214-XS . . . . . . . . . . . . . . . . . . . . . . . . 500002271
PLF5014-XS . . . . . . . . . . . . . . . . . . . . . . . . 500002272
PLF6014-XS . . . . . . . . . . . . . . . . . . . . . . . . 500002273 - Temperature Sensor (NTC) . . . . . . . . X-3001560600RP
- Flicker Motor. . . . . . . . . . . . . . . . . . . X-2000550100RP
- Flicker Rod
PLF3614-XS . . . . . . . . . . . . . . . . . . . X-5904050100RP
PLF4214-XS . . . . . . . . . . . . . . . . . . . X-5904050200RP
PLF5014-XS . . . . . . . . . . . . . . . . . . . X-5904050300RP
PLF6014-XS . . . . . . . . . . . . . . . . . . . X-5904050400RP - Flame LED Strip
PLF3614-XS (2) . . . . . . . . . . . . . . . . X-3002260100RP
PLF4214-XS (2) . . . . . . . . . . . . . . . . X-3002260200RP
PLF5014-XS (3) . . . . . . . . . . . . . . . . X-3002260100RP
PLF6014-XS (3) . . . . . . . . . . . . . . . . X-3002260200RP - Media LED Strip
PLF3614-XS (2) . . . . . . . . . . . . . . . . X-3002350400RP
PLF4214-XS (2) . . . . . . . . . . . . . . . . X-3002350200RP
PLF5014-XS (3) . . . . . . . . . . . . . . . . X-3002350400RP
PLF6014-XS (3) . . . . . . . . . . . . . . . . X-3002350200RP - Mirrored Glass
PLF3614-XS . . . . . . . . . . . . . . . . . . . X-5904010100RP
PLF4214-XS . . . . . . . . . . . . . . . . . . . X-5904010200RP
PLF5014-XS . . . . . . . . . . . . . . . . . . . X-5904010300RP
PLF6014-XS . . . . . . . . . . . . . . . . . . . X-5904010400RP - Front Glass
PLF3614-XS . . . . . . . . . . . . . . . . . . . X-5904040100RP
PLF4214-XS . . . . . . . . . . . . . . . . . . . X-5904040200RP
PLF5014-XS . . . . . . . . . . . . . . . . . . . X-5904040300RP
PLF6014-XS . . . . . . . . . . . . . . . . . . . X-5904040400RP - Media Tray
PLF3614-XS . . . . . . . . . . . . . . . . . . . . . . . . 500002373
PLF4214-XS . . . . . . . . . . . . . . . . . . . . . . . . 500002374
PLF5014-XS . . . . . . . . . . . . . . . . . . . . . . . . 500002375
PLF6014-XS . . . . . . . . . . . . . . . . . . . . . . . . 500002376 - Acrylic Crystals . . . . . . . . . . . . . . . . . X-1400150300RP
*An excess number of crystals are provided. Use only the desired quantity. - Trim Assembly
PLF3614-XS . . . . . . . . . . . . . . . . . . . X-1037110100RP
PLF4214-XS . . . . . . . . . . . . . . . . . . . X-1037110200RP
PLF5014-XS . . . . . . . . . . . . . . . . . . . X-1037110300RP
PLF6014-XS . . . . . . . . . . . . . . . . . . . X-1037110400RP - Right Side Panel . . . . . . . . . . . . . . . . X-1037880100RP
- Left Side Panel . . . . . . . . . . . . . . . . . X-1037890100RP
- Hardware Kit
PLF3614-XS/PLF4214-XS . . . . . . . . X-9602860100RP
PLF5014-XS/PLF6014-XS . . . . . . . . X-9602860300RP
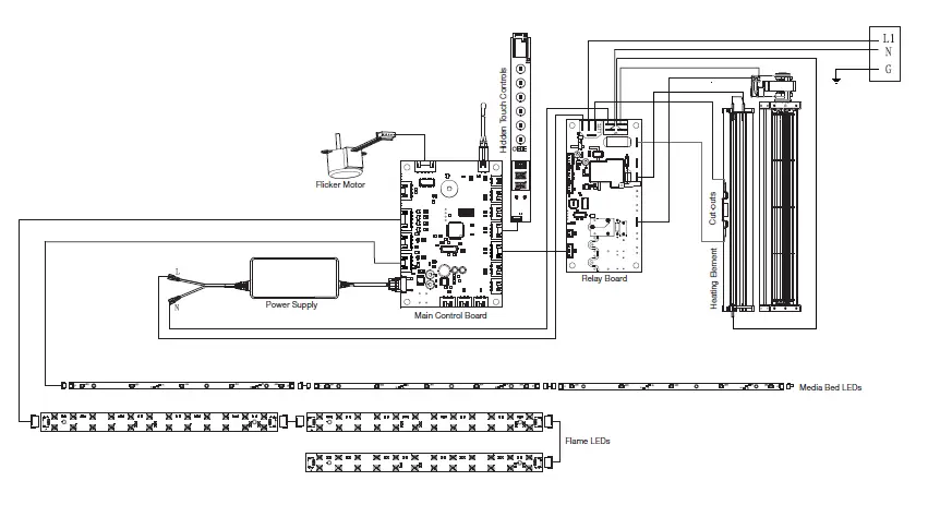
Wiring Diagrams
PLF3614-XS

PLF4214-XS
PLF5014-XS

PLF6014-XS
Replacement Part Procedures
Preparing the Firebox for Service
WARNING: If the the fireplace was operating prior to servicing, allow at least 10 minutes for the heating elements to cool off to avoid accidental burning of skin.
WARNING: Disconnect power before attempting any maintenance to reduce the risk of electric shock or injury to persons.
Tools Required: Phillips Head Screwdriver Suction Cup (if available) Container (to hold media)
- Remove front glass by lifting it up slightly, using the suction cup for assistance if available. Set the glass in a safe place for the duration of the service. (Figure 1)
- Place the media in a container.
- Unscrew the 2 screws on each side of the media tray and remove the media tray brackets. (Figure 2)
- Remove the media tray.
- Remove the 3 screws on the mirrored glass bracket(s). Ensure the mirrored glass does not unintentionally fall forward. (Figure 3)
- Attach the suction cup to the mirrored glass to assist with removal. Ensure the seal is tight.
- Tilt the mirrored glass and lift to remove it. Set it in a safe place for the duration of the service. (Figure 4)

Heater Assembly Replacement
Tools Required: Phillips Head Screwdriver Side Cutters Pliers
- Follow the instructions for Preparing the Firebox for Service on page 6.
- Remove the center rail (number of screws will vary by model.) (Figure 5)
- Remove the 4 screws that hold the electronics cover panel. (Figure 5)
- Remove the 2 screws on each heater assembly bracket (4 screws total). (Figure 6)
- Trace the 4 wires from the defective heater assembly to the relay board. Disconnect the wiring connections, making note of their original locations. Cut any restrictive wire ties.
- Position the new heater assembly and secure it using the brackets and screws previously removed.
- Connect the wires from the new heater assembly to their correct locations on the relay board.
- Reassemble the fireplace.

Power Supply Replacement
Tools Required: Phillips Head Screwdriver Side Cutters (to cut wire ties)
- Follow the instructions for Preparing the Firebox for Service on page 6.
- Remove the 4 screws that hold the electronics cover panel. (Figure 7)
- Remove the 2 screws that hold the power supply bracket. (Figure 7)
- Trace the wires from the defective power supply to the relay board.
- Cut wire ties that secure the bundles of wire that include the wires from the power supply. Set the rubber sleeve aside.
- Replace the connections on the relay board from the defective power supply to the new power supply.
- Reinstall the rubber sleeve around the bundle of wires and secure it using the 3 of the provided wire ties.
- Secure the wires previously bundled using one of the provided wire ties.
- Position the new power supply and secure it using the previously removed power supply bracket.
- Reinstall the electronics cover panel.
- Reassemble the fireplace.

Main Control Board Replacement
Tools Required: Phillips Head Screwdriver
CAUTION: Do not remove the conversion jumper from the new main control board. (Figure 9) The Heat Disable jumper should only be removed if a permanently heat-disabled installation is required. See owner’s manual for more information.
- Follow the instructions for Preparing the Firebox for Service on page 6.
- Remove the 4 screws that hold the electronics cover panel. (Figure 9)
- Remove the 4 screws located on each corner of the main control board,
- Disconnect the wires from the main control board, noting their original locations.
- Connect the wires on the new main control board in the correct locations.
- Secure the main control board using the previously removed screws.
- Replace any wire ties that have been removed.
- Reinstall the electronics cover panel.
- Reassemble the fireplace.

Tools Required: Phillips Head Screwdriver
- Follow the instructions for Preparing the Firebox for Service on page 6.
- Remove the 4 screws that hold the electronics cover panel. (Figure 9, page 9)
- Remove the screws that secure the L-channel (number of screws will vary by model). (Figure 11)
- Using the semi-circle grooves in the C-channel as guides for the screwdriver, remove the screws that secure the C- channel (number of screws will vary by model). (Figure 12)
- Remove the 2 screws that secure the hidden touch controls bracket. (Figure 13)
- Disconnect the connector from the hidden touch controls.
- Remove the 2 screws that secure the hidden touch controls to the bracket. (Figure 14)
- Seure the new hidden touch control assembly to the the bracket using the previously removed screws.
- Connect the new hidden touch control assembly.
- Ssecure the bracket using the previously removed screws.
- Secure the C-channel by inserting the screws through the semi-circle grooves.
- Secure the L-channel. Ensure not to insert screws in the holes intended for the mirrored glass bracket(s).
- Reinstall the electronics cover panel.
- Replace the QR Code labels provided over the existing QR label on the fireplace (Figure 11) and on the back of the owner’s manual. If using the Flame Connect app, you will need to reconnect your fireplace to the app following replacement of the hidden touch controls.
- Reassemble the unit.

Relay Board Replacement
Tools Required: Phillips Head Screwdriver Side Cutters
- Follow the instructions for Preparing the Firebox for Service on page 6.
- Remove the 4 screws that hold the electronics cover panel. (Figure 9, page 9)
- Remove the screws that secure the L-channel (number of screws will vary by model). (Figure 11, page 10)
- Using the semi-circle grooves in the C-channel as guides, remove the screws that secure the c-channel (number of screws will vary by model). (Figure 12, page 10)
- Remove the 2 screws that secure the hidden touch controls bracket. (Figure 13)
- Remove the 4 screws located on each corner of the relay board. (Figure 15)
- Replace the connections from the defective relay board to the new relay board, cutting any wire ties that are too restrictive.
- Secure the relay board using the previously removed screws.
- Replace any wire ties that have been removed.
- Secure the hidden touch controls assembly.
- Secure the C-channel by inserting the screws through the semi-circle grooves.
- Secure the L-channel. Ensure not to insert screws in the holes intended for the mirrored glass bracket(s).
- Reinstall the electronics cover panel.
- Reassemble the unit.

Temperature Sensor (NTC) Replacement
Tools Required: Phillips Head Screwdriver Side Cutters
- Follow the instructions for Preparing the Firebox for Service on page 6.
- Remove the 2 screws on the NTC bracket. (Figure 16)
- Trace the NTC wire to the main control board.
- Disconnect the NTC and remove it, cutting any restrictive wire ties. Make note of the location of the NTC connector.
- Feed the connector from the new NTC toward the main control board, and connect it into the correct location.
- Secure the new NTC on the NTC bracket using the provided wire tie.
- Secure the bracket using the 4 screws previously removed.
- Reassemble the fireplace, ensuring the NTC wire is secured away from the mirrored glass when re-installing it.

Flicker Motor Replacement
Tools Required: Phillips Head Screwdriver Side Cutters
- Follow the instructions for Preparing the Firebox for Service on page 6.
- Remove the 2 screws on each side of the bottom panel (4 total). Disconnect the LED connection, and set the bottom panel aside. (Figure 17)
- Remove the 2 screws that secure the flicker motor bracket. (Figure 18)
- Disconnect the flicker motor from the flicker rod.
- Remove the 2 screws that secure the flicker motor to the flicker motor bracket. (Figure 19)
- Cut the wire ties from the bundle of wires that include the flicker motor wires.
- Disconnect the flicker motor connection on the main control board, and connect the connector from the new flicker motor.
- Secure the new flicker motor to the flicker motor bracket.
- Insert the stick of the flicker motor in the rubber grommet from the flicker rod.
- Secure the flicker motor bracket to the firebox.
- Secure the previously bundled wires using the previously removed rubber sleeve and the provided wire ties.
- Secure the bottom panel, ensuring that the LED is reconnected through through the square opening.
- Reassemble firebox.

Flame LED Replacement
Tools Required: Phillips Head Screwdriver Pliers
- Follow the instructions for Preparing the Firebox for Service on page 6.
- Remove the 2 screws on each side of the bottom panel (4 total). Disconnect the LED connection, and set the bottom panel aside. (Figure 17, page 13)
- Carefully flex the flicker rod to disconnect it from the right side. Pull each of the center collars forward to release flicker rod, and pull it out of the left side bracket. (Figure 20)
- Using pliers, pinch each of the rivets while gently pulling the defective board forward to release it. (Figure 21)
- Disconnect the connector(s) from the defective board.
- Correctly orient the new board, ensuring that the J1 inscription is oriented toward the right, and connect the connector(s).
- Secure the new board by positioning its holes over the rivets.
- Install the flicker rod by inserting the left side first, then the center brackets, and finally gently flex it to connect the rubber sleeve to the flicker motor stick.
- Secure the previously bundled wires using the previously removed rubber sleeve and the provided wire ties.
- Secure the bottom panel, ensuring that the LED is reconnected through through the square opening.
- Reassemble firebox.

Media LED Replacement
Tools Required: Phillips Head Screwdriver
- Follow the instructions for Preparing the Firebox for Service on page 6.
- Remove the 2 screws on each side of the bottom panel (4 total). Disconnect the LED connection. (Figure 17,
page 13) The media LED boards are located on the underside of the bottom panel. - To release the media LED board, insert a screwdriver in the center of each rivet to separate the pin from the base. Set aside the pin and base of each rivet, as well as the circular standoffs. (Figure 22)
- Disconnect the defective LED board.
- Connect the new LED board, ensuring the J1 marking is oriented toward the right.
- Position the new LED board.
- Align the holes on the bottom panel, circular standoff, and LED board and insert the sleeve of the rivet. Insert the pin from the rivet through the sleeve to secure the rivet.
- Secure the bottom panel, ensuring that the right-side LED is reconnected through through the square opening.
- Reassemble firebox.

Troubleshooting
For more troubleshooting, consult the XLF-XD Service Manual which can be found at www.dimplex.com/customer_support/technical_and_troubleshooting
| Fireplace does not turn on with the manual touch controls | N/A | No incoming power | Ensure unit is wired correctly Check main disconnect panel Ensure wall switch is on (if applicable) |
| Fireplace does not turn on with the remote control |
N/A | Batteries in the remote control are dead or installed incorrectly | Replace remote control battery Ensure battery is installed with + facing up. |
| Remote control is defective | Replace the remote control | ||
| IR receiver is defective | Replace hidden touch controls | ||
| Heater does not turn on | — | Heater is disabled | Press and hold and at the same time on the hidden touch controls for 3 seconds to disable or enable the heat function. |
| H— | Heater has been permanently disabled | If installation with heat is desired, jumper on main board if available or purchase new main board. | |
| Circuit breaker trips or fuse blows when unit is turned on | N/A | Improper circuit current rating | Install unit on a dedicated minimum 15 amp circuit. |
|
Error Code is displayed | Err 1 | Temperature cut-out is activated | Reset breaker and wait 5 minutes before turning unit back on it. If error persists, see Service Manual. |
| Err 2 | L1 voltage is too high | If error persists, consult an electrician. | |
| Err 3 | L1 voltage is too low | If error persists, consult an electrician. | |
| Err 4 | L1 current is too high | If error persists, consult an electrician. | |
| Err 7 | Fan is slow | Clean fan. Defective heater assembly. | |
| Err 8 | Element error | Defective heater assembly. | |
| Err 9 | Element not detected | Element wire(s) is/are disconnected. Defective heater assembly. | |
| Err 10 | Fan not detected | Fan wire is disconnected. Defective heater assembly. Defective relay board. | |
| Err 11 | Fan error | Defective heater assembly. | |
| Err12 | Ambient temperature is above 45° C (113° F) | No action required. | |
| Err13 | Ambient temperature is below 45° C (113° F) | No action required. | |
| Err14 | Thermistor error | NTC is unplugged. NTC is defective. Main Control Board is defective. | |
| Err15 | NTC has shorted | NTC is unplugged. NTC is defective. | |
| Err16 | NTC not detected | NTC is unplugged. NTC is defective. | |
| Err17 | Media bed LEDs defective | Defective Media Bed LEDs. Defective Main Control Board |
|
Error Code is displayed | Err19 | Media bed LEDs not detected | Media Bed LEDs disconnected. Defective Media Bed LEDs. Defective Main Control Board |
| Err 21 | Flame LEDs not detected | Flame LEDs disconnected. Defective Flame LEDs. Defective Main Control Board | |
| Err 22 | Flicker motor not detected | Flicker motor is disconnected. Defective Flicker motor. Defective Main control board. | |
| Err 23 | Relay board not detected | Relay board is disconnected. Defective Relay board. | |
| Err 24 | Main control board not detected | Main control board is disconected. Defective Main control board. | |
| Err 25 | Display board not detected | Defective Display board. Defective Main control board. |
App
For troubleshooting information related to the Flame Connect app, please visit www.dimplex.com/fcapp
REV ECO DATE
00 ECO-000279 21-JUL-21
01 ECO-000441 24-MAY-2
1-888-346-7539 | www.dimplex.com
In keeping with our policy of continuous product improvement, we reserve the right to make changes without notice.
© 2022 Glen Dimplex Americas
A BRAND OF GLEN DIMPLEX AMERICAS

















