IMMERGAS 3.024511 External Temperature Sensor

General warnings.
All products are protected with suitable transport packaging. The material must be stored in dry environments and protected against weathering. This instruction manual provides technical information for installing the kit. As for the other issues related to kit installation (e.g. safety in the work site, environment protection, injury prevention), it is necessary to comply with the provisions specified in the regulations in force and principles of good practice. Improper installation or assembly of the appliance and/or
components, accessories, kit and devices can cause unexpected problems to people, animals and objects. Read the instructions provided with the product carefully to ensure a proper installation. Installation and maintenance must be performed in compliance with the regulations in force, according to the manufacturer’s instructions and by authorised professionally qualified staff, intending staff with specific technical skills in the plant sector, as envisioned by the Law. The external probe connected to the electrical system of the cascade and zone regulator allows to automatically decrease or increase the max. flow temperature when the external temperature increases or decreases, in order to adjust the heat supplied to the system according to the change in external temperature.
OPERATION
Depending on the external temperature and the settings on the boiler, the latter defines the flow temperature according to the external temperature (see the regulator instruction book).
GENERAL FEATURES.
- The temperature probe is specifically designed for assembly in outdoor environments.
- Plastic container.
- Easy wall-mounting using a plug.
- Measurement range: -50°C ÷ 90°C
Important: it is mandatory to prepare a separate line to connect the external probe in accordance with the regulations in force regarding electric systems.
PROBE RESISTIVITY
| °C | kOhm |
| -20 | 1,386 |
| -18 | 1,393w |
| -16 | 1,418 |
| -14 | 1,444 |
| -12 | 1,469 |
| -10 | 1,495 |
| °C | kOhm |
| -8 | 1,522 |
| -6 | 1,549 |
| -4 | 1,576 |
| -2 | 1,603 |
| 0 | 1,630 |
| 2 | 1,658 |
| °C | kOhm |
| 4 | 1,686 |
| 6 | 1,714 |
| 8 | 1,743 |
| 10 | 1,772 |
| 12 | 1,802 |
| 14 | 1,831 |
| °C | kOhm |
| 16 | 1,862 |
| 18 | 1,892 |
| 20 | 1,922 |
| 25 | 2,000 |
| 30 | 2,080 |
| 35 | 2,161 |
| °C | kOhm |
| 40 | 2,245 |
| 45 | 2,330 |
| 50 | 2,418 |
| 55 | 2,507 |
| 60 | 2,598 |
| 65 | 2,691 |
| °C | kOhm |
| 70 | 2,786 |
| 75 | 2,883 |
| 80 | 2,982 |
| 85 | 3,082 |
| 90 | 3,185 |
| 95 | 3,290 |
| °C | kOhm |
| 100 | 3,396 |
INSTRUCTIONS FOR THE INSTALLER.
- The external probe must be installed on the North or North-West wall of the building (if possible) at a height of at least 3 metres from the ground. It must be in a position that is not exposed to sudden air currents, protected from the sun’s rays or other heat sources and also protected from blows and tampering. The cable output must always face downwards to prevent the entry of moisture.
- Loosen the fixing screws
and open the lid of the probe .
- Pass the connection cables through the rubber cable gland (4) on the bottom of the probe and fasten it to the wall using the plug (1) supplied while making sure the washer (2) is inserted .

- Connect the two electric cables to the probe terminal board.
The two electric cables can be exchanged when being connected. - Close the lid of the probe while making sure the sealing ring is positioned correctly (3) .

ELECTRICAL CONNECTION.
- The temperature controller is ready for the electrical connection that entails 2 wires to be connected to the relative terminals (see the wiring diagram).
- Maximum length of the cables is 100 metres (distance of the temperature controller – external probe).
- Section of the cables between 1.0 and 1.5 mm The cable must have a protective sheath with a diameter between Ø 3 and 7 mm
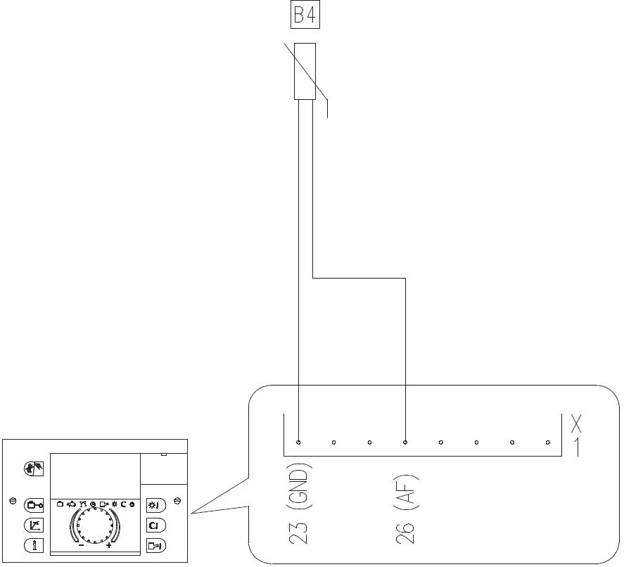
ELECTRICAL WIRING
ELECTRICAL WIRING
Key:
B4 – External probe – Cascade and zone regulator (PTC)
PRODUCT SPECIFICATIONS
In accordance with Regulation 811/2013 the temperature control device class is:
| Class | Contribution to the environmental heating seasonal energy efficiency | Description |
| II | +2% | Cascade regulator Outer Sensor Kit |
| VI | +4% | Cascade regulator Outer Sensor Kit coupled to Remote control for single light commercial boiler |
| VII | +3,5% | Cascade regulator Outer Sensor Kit coupled to Crono 7 |
and open the lid of the probe .

The two electric cables can be exchanged when being connected.


















