Optical pH Sensors
User Manual
Optical pH Sensors
Document Version 1.09
The Optical pH Sensors are released by
PyroScience GmbH
Hubertusstrasse 35
52064 Aachen
Germany
Phone: +49 (0)241 5183 2210
Fax: +49 (0)241 5183 2299
Email: [email protected]
Web: www.pyroscience.com
Registered: Aachen HRB 17329, Germany
INTRODUCTION
Pyro Science offers fiber-based and contactless optical pH sensors, as well as a number of combined sensors such as sensor vials for simultaneous measurements of temperature, oxygen and pH.
These sensors can be read-out with the following fiber-optic meters from PyroScience
- the multi-channel PC-operated Fire Sting pro (with Pyro Workbench software)
- the compact OEM module Pico-pH (with Pyro Workbench)
- the underwater AquapHOx Loggers and Transmitters (with Pyro Workbench software)
All software versions are available for free download from the PyroScience website and must be installed on a Windows PC/laptop before connecting the respective meter for the first time. For details on the read-out devices and their software, please see their respective manuals and handling guidelines.
This manual is intended to provide all necessary information on standard application of optical pH sensors from Pyro Science.
For more information concerning advanced applications, please contact us at [email protected].
Your PyroScience Team
SENSOR SETTINGS
Each optical pH sensor comes with an individual Sensor Code, containing important information on adjustments for optimal sensor performance and pre-calibration of the respective sensor type. Therefore, it is important to enter the Sensor Code of the connected sensor into the Sensor Settings of the Pyro Workbench software. For multichannel Fire Sting pro, the number of the channel tab must correspond with the channel number at the Fire Sting pro read-out device.
Important: Enter the correct Sensor Code for sensors connected to a channel at a Fire Sting pro read-out device. The sensor code can be found on the label attached to the cable (fiber-based sensors) or on the bag of contactless sensors (see example below).
2.1 Explanation of the Sensor Code
The pH sensors are delivered with an attached sensor code which must be entered in the Settings window. The following gives a short explanation about the information given in the sensor code.
Example Code: SAE7 -532-205
SA: Sensor Type. Factory calibration values of the sensor types (PK7, PK8….)
E: LED Intensity of the device
7: Amplification of the measurement signal
532 – 205: Pre-calibration values
2.2 Conditions in the Sample
When entering the sensor settings, the Conditions in the Sample during the measurements have to be determined. There are two important parameters to be taken into account and which can be automatically compensated:
- Temperature
- Salinity
2.2.1 Temperature
Several options for Automatic Temperature Compensation of optical pH sensors are available:
- External Temperature Sensor (Pt100, temperature port)
- Fixed Temperature (must be entered, kept constant and controlled)
- Optical Temperature sensor connected to a channel connector (its channel number must be selected) of a multi-channel FireSting pro
If External Temperature Sensor or Optical Temperature Channel is selected, automatic compensation of temperature changes on the respective pH sensor readings is activated. The compensation temperature will be displayed in the corresponding channel row of the main window.
FireSting pro: If External Temperature Sensor or Optical Temperature Channel is selected, automatic compensation of temperature changes on the respective pH sensor readings is activated. The compensation temperature will be displayed in the corresponding channel row of the main window.
AquapHOx: The AquapHox devices have a temperature sensor included for automatic temperature compensation. The temperature sensor is factory 2-point calibrated.
Pico-pH: The Pico-pH OEM module does not include an Pt100 temperature sensor. This sensor (Item No. TSUB21-NC) needs to be soldered on the device. Please refer to the Pico-pH manual for more information.
NOTE: The Pt100 temperature sensor may have an offset which needs to be determined manually and calibrated first. To calibrate the Pt100 sensor please see the Appendix.
2.2.2 Salinity
The optical pH sensors show a cross sensitivity to the ionic strength of the medium. Ionic strength is a function of the concentration and charge of all the ions in a solution and is an important parameter for pH measurements. Theoretically, the ionic strength of a sample can be calculated, but from a practical point of view, other indicators can provide a rough estimate of the ionic strength, such as using the concentration of all compounds or conductivity data.
The sensors are specified for measurements between 20-500 mM ionic strength. Response time and accuracy at lower or higher salinities may differ from the specified value which was determined at 150 mM Ionic strength.
For compensation of the effect, the salinity [g/l] must be entered in the sensor settings and during a pH calibration (please note that the ionic strength can differ between the calibration buffer and the medium of the measurements).
There are several general categories of salinity ranges to select in the Pyro Workbench software:
| Category | Salinity[g/l] | Conductivity [mS/cm] | Ionic Strength [mM] |
| Wastewater | 0.5 – 1.5 | 3-Jan | 30-Oct |
| Intermediate | 1.5 – 5 | 10-Mar | 30 – 100 |
| Physiological | 15-May | 30-Oct | 100 – 300 |
| Seawater | 15 – 40 | 30 – 80 | 300 – 800 |
For more accurate measurements it is possible to enter a known salinity [g/l] of the sample in the software. This salinity value can be calculated by a simplified approach:
Salinity [g/l] = Conductivity [mS/cm] /2
Salinity [g/l] = Ionic Strength [mM] / 20
For experiments with strongly changing ionic strength, it is recommended to update the settings and perform a new calibration in order to acquire accurate results.
SENSOR CALIBRATION
3.1 General In formations
The pH calibration has to be repeated periodically, depending on the individual application (e.g. required accuracy, temperature of the sample, life-time of the sensor, substances in sample). It is advisable to perform a 2-point calibration before every measurement using freshly prepared buffer solutions.
The calibration of optical pH sensor differs from other measurements methods, as the calibration points are NOT in the dynamic range of the sensor. This is due to the function principle.
Optical pH sensors can be 2-point calibrated and pH offset adjusted.
- 1-point calibration (required): Calibration of the completely prorated sensor at highly acidic conditions. Recommended before every measurement. pH has to be lower than pH 3.
- 2-point calibration (highly recommended): Additional calibration of the completely de-prorated sensor at highly basic conditions. Recommended before every measurement. pH has to be higher than pH 10. The 2-point calibration is required for the pH Mini sensor.
- pH-offset adjustment (for complex medium): Adjustment of the turning point of the sensor in highly complex medium (individual sample, see image below). This offset pH has to be in the dynamic range (e.g. between pH 6.5 and 7.5 for a pH 7 sensor).

Please do NOT use commercially available buffer solutions and certified reference materials (CRMs) used for pH electrodes. These buffers (colored and uncoloured) contain anti-microbial agents that will affect the sensor performance irreversibly. It is important to only use PyroScience buffer capsules or self made buffers with known pH and ionic strength for calibration (with advice from PyroScience).
3.1.1 Temperature
It is crucial to determine exactly the temperature of the pH calibration buffer during the calibration process via one of the following possibilities:
- Manual adjustment of a Fixed Temperature (needs to be determined and kept constant)
- Temperature Compensation with an External (Pt100) Temperature Sensor connected to the temperature port of a FireSting pro or Pico-pH, or
- Optical Temperature Sensor (calibrated) connected to a channel at a multi-channel FireSting pro (its respective channel number needs to be entered at Optical Temp. Channel).
For AquapHOx, the integrated temperature sensor can be used.
3.1.2 Background Compensation
For pH Robust Screw Cap Probes, Sensor Vials, Flow-Through Cells and Sensor Spots the fiber length needs to be entered into the software for an automatic background compensation. This is recommended and sufficient for most applications.
Sensor Spots and Sensor Vials used in applications with low signal intensities (e.g. thick glass) and for measurements in colored media, the option MANUAL background compensation should be used to determine the individual luminescence background of the sample.
For more information, please refer to the Workbench Software Manual Chapter 6.

3.2 Preparation of Calibration Standards
For the calibration it is strongly recommended to use PyroScience pH buffer capsules with pH 2 (item no. PHCAL2) and pH 11 (item no. PHCAL11)
- pH 2 buffer are used for the first calibration point
- pH 11 is used for the second calibration point
For this, open the capsule by holding both ends and pulling them apart. Dissolve the powder of the capsule in 100 mL decriminalized water. Mix well and insure, that the contents are completely dissolved.
Note: Always prepare a fresh buffer for calibration. The buffers are not stabilized against microbial growth.
Alternatively, it is possible to perform a Custom Calibration. Prepare a buffer with known pH value and known ionic strength. For the first calibration point the pH must be <3 and for the second calibration point the pH must be >10. The respective pH value and salinity must be entered in the custom calibration menu in the software.
3.3 First Calibration Point (acidic pH)
Ensure that the correct Sensor Code has been entered into the settings and a calibration standard has been prepared correctly.
For the first calibration point, prepare a pH 2 buffer solution based using the PyroScience buffer capsules (item no. PHCAL2) or a custom calibration buffer.
It is recommended to perform the calibration at the same temperature of the actual pH measurements.
It is strongly recommended to perform calibration at conditions close to the environmental conditions during measurements. Ensure constant conditions during calibration.
IMPORTANT: If the sensor was previously stored under dry conditions, let the sensor equilateral for at least 60 min in the buffer to achieve wetting of the sensor membrane. This step is necessary to achieve high accuracy. For the best result, let the sensor soak in water overnight. The liberation can be reduced to 5 minutes for the pH Mini sensor.
After completing the Settings Wizard for all channels, open the Calibration Wizard by clicking the “Cal.” button in the respective row (“Ch. 1” to “Ch. 4”) of the table in the main window. The software will guide you through the complete calibration procedure.
Insert the pH and temperature sensor into the stirred buffer, and ensure that the sensor tips are completely immersed into the water and free of air bubbles. Let the sensor equilateral and perform the calibration. Wait for a stable sensor signal as this is substantial for correct pH measurements (this can take several minutes depending on the temperature and stirring rate). For best result, wait at least for 15 minutes.
With increasing stability of the sensor signal the color will change from red to orange to yellow to green. Although a calibration is possible in the orange state, we strongly recommend to wait until Take Value and the frame of the graph have turned to green.
After setting the first calibration point, wash the sensor with distilled water and
submerse the sensor in the next calibration buffer without letting the sensor dry.
IMPORTANT: The sensor membrane should not dry out between calibration and your measurement.
3.4 Second Calibration Point (basic pH)
It is highly recommended to perform a 2-point calibration before every measurement. For pH Mini sensor it is necessary to perform a 2-point calibration.
For the second calibration point, prepare a pH 11 solution based on the PyroScience buffer capsule (item no. PHCAL11) or a custom calibration buffer.
Insert the pH and temperature sensor into the stirred buffer, and ensure that the sensor tips are completely immersed in the water and free of air bubbles. Let the sensor equilibrate (15 minutes for best result) and perform the calibration.
Wait for a stable sensor signal as this is substantial for correct pH measurements (this can take several minutes depending on the temperature and stirring rate).
3.5 pH Offset Adjustment (Advanced Applications)
This will perform a pH offset adjustment to a buffer with exactly known pH value. The pH of the solution has to be in the dynamic range of your sensor version (e.g. between pH 6.5 – 7.5 for PK7 sensors). This can be used for measurements in highly complex media (e.g. cell culture media) or for seawater measurements using a suitable reference pH value (spectra photo metric pH measurement). Please contact PyroScience for support.
To undo the pH offset, please click on Delete calibrations in the calibration wizard. This will delete all current calibration values and set the sensor back to factory calibration. A 2-point calibration has to be performed afterwards to start a measurement.
3.6 Common Warnings during Calibration
During the calibration various errors can occur, resulting in different warnings.
3.6.1 “Signal Intensity too low, refer to the manual”
The Sensor Signal Intensity can be too low for several reasons:
- The end of the sensor lifetime is reached and the sensor needs to be replaced.
- The sensor is connected to the wrong channel at the multi-channel FireSting pro
- In case of sensor spots: the positioning of the optical fiber on the sensor spot is not correct.
- The vessel wall is too thick in the case of sensor spots.
In this case, please try to increase the LED intensity as maybe the vessel wall is too thick or the sensor is altered to a high extend.
To do this, go back to the Settings and increase the LED Intensity.
A higher LED intensity leads to a higher sensor signal. If the warning still shows up after setting the LED intensity up, please increase it further until the calibration is possible.
3.6.2 “Warning: Sensor signal out of range”
The reason for this can be:
- The end of the sensor lifetime is reached and the sensor or sensor screw cap needs to be replaced.
- The calibration buffer does not exhibit the correct pH value.
- The pH of the sample is out of the dynamic range of the sensor.
Be sure that you use the correct pH buffer. The allowed pH buffers are: pH <3 for the first calibration point, pH >10 for the second calibration point, pH of the pKa value of the sensor for offset adjustment (pH 7 for a PK7 sensor, pH 8 for a PK8 sensor).
3.6.3 “Warning: Wait for steady state”
The reason for this can be:
- The sensor is not equilibrated yet. Wait for a few minutes longer.
- The temperature of the sample is changing.
3.6.4 “Warning: Bad temperature measurement”
The reason for this can be:
- No temperature sensor is connected
- In case of optical temperature spots: The fiber is not located at the sensor spot anymore.
3.7 Advanced Calibration of Sensor Spots
If sensor calibration is not possible due to a too large vessel for the pH buffer to reach the spot, it is possible to use a smaller vessel with a second spot from the same product batch for calibration. Use the identical optical fiber and the same optical channel from the FireSting pro as your measurement will be performed. It is possible that the accuracy of the measurement will be influenced due to this calibration method.
STERILIZATION, CLEANING AND STORAGE
4.1 Cross Sensitivities
Do not use any organic solvents, surfactant solutions or antimicrobial agents (which can be a compound commercial calibration buffers or certified reference materials (CRMs) used for pH electrode). The sensor may have cross-sensitivity to substances in your sample. Please contact us in doubt as irreversible damage of the sensor can occur with some compounds (e.g. surfactants).
4.2 Sterilization
PyroScience optical pH sensors cannot be sterilized using beta or gamma radiation. Non sterilized pH-sensors (sensor spots, screw caps and vials) can be autoclaves once with special precautions (details on request). The pH Mini sensor cannot be autoclaves. The sterilization is applicable for the pH sensors spots PHSP5-PKx and PHSP5-ADH-PKx, for pH screw caps (PHSC-PKx without fiber and packaging) and for pH sensor vials (PHVIAL20-PKx without lid).
Do not use bleach, ethanol, acetone or any solvent for sterilization.
For disinfection, it is possible to use 2% Glutaraldehyde.
Please note that we offer pre-sterilized pH sensor spots PHSP5-ADH-STER-PK7 (not auto clavable!).
4.3 Cleaning and Storage
After a measurement, the pH sensor should be rinsed carefully with deionized water and let dry. The sensor has to be stored in a dry and dark place at room temperature. For all sensors and fibers, put the black caps on the plug of the fiber to prevent that light is entering the fiber possibly causing photo-bleaching of the indicator. Storage at high humidity or in sunlight will destroy the sensor over time.
Store the sensor in a dry, dark and secure place at room temperature.
Related documents for more detailed instructions on fiber-optic read-out devices, software and optical sensors are available:
- manual for logger software “Pyro Workbench” (Windows)
- manual for multi-analyte meter FireSting pro
- manual for the AquapHOx Loggers or Transmitters
- manual for the OEM module Pico-pH(-SUB)
- manual for optical temperature sensors
- manual for optical oxygen sensors
APPENDIX
6.1 pH Measuring Principle
The optical pH sensor is based on the successful PyroScience RED FLASH technology. The sensor consists of a pH insensitive reference indicator and a pH sensitive luminescent dye. Both are excited with red-light (more precisely: orange-red at a wavelength of 610630 nm) and show bright luminescence in the near infrared (NIR, 760-790 nm).
If the pH indicator is depronated at high pH, its fluorescence is quenched and only the NIR emission of the reference indicator is measured. If the pH gets more acidic, the pH indicator is protonated and emits bright NIR luminescence and the emission of both indicators is detected.

Principle: red light excited RED FLASH sensor shows luminescence in the near infrared (NIR). The RED FLASH sensor consists of a pH insensitive reference indicator and a pH sensitive dye. A) low NIR emission from just the reference indicator and B) high NIR emission from the protonated dye and the reference indicator.
The RED FLASH technology impresses by its high accuracy, high reliability and low power consumption.
The red-light excitation of the RED FLASH indicators significantly reduces interferences caused by auto fluorescence and reduces background fluorescence from biological samples/media.
The measuring principle is based on a sinusoidal modulated red excitation light. This results in a phase-shifted sinusoidal modulated emission in the NIR. The PyroScience read-out device measures this phase shift, which is then calculated into pH.
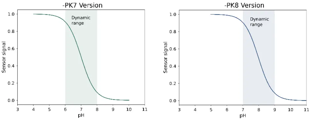
6.2 Explanation of the Different pH Ranges
Optical pH sensors are sensitive to a pH range of 2-3 pH units. Sensors are offered for two different ranges for pH measurements.
| pH range | Item No. |
| 4.0-6.0 | …-PK5 |
| 5.0-7.0 | …-PK6 |
| 5.5-7.5 | …-PK6.5 |
| 6.0-8.0 | …-PK7 |
| 7.0-9.0 | …-PK8 |
| 7.0-9.0 on pH total scale for seawater measurements | …-PK8T |
Depending on the application it is important to choose the right version.

Calibration of both versions is performed at low pH values (completely protonated indicator dye) and at high pH values (completely de-protonated indicator dye). For this reason, it is possible to use the same pH buffer capsules (PHCAL2 and PHCAL11) for both pH sensor versions.
6.3 Available sensors and read-out devices
| Sensor Type | Compatible read-out devices | ||||||
| FireSting pro | OEM-Module PICO -PH | PICO-PH-SUB | APHOX-LX | APHOX-TX | APHOX-L-PH | APHOX-T-PH | |
| PHROBSC-PKx | |||||||
| PHROBSC- PKX-SUB | |||||||
| PHCAP-PKx- SUB | |||||||
| PHSP5-PKX | |||||||
| PHSP5-PKx- ADH | |||||||
| PHFLOW- PKX | |||||||
| PHTOVIAL20- PKX | |||||||
| PHTVIAL20- PKX | |||||||
| PHVIAL20- PKX | |||||||
| PHVIAL4- PKX | |||||||
| PHF500-PKx | |||||||
6.4 Pt100 Temperature Sensor Calibration
For precise absolute temperature readings, an optional 1-point calibration of the external temperature sensor is recommended.
For this, check the reading of the external temperature Pt100 probe periodically in stirred water/water bath/incubator of known temperature at steady state. It is also possible to prepare a water-ice-mixture giving 0°C, where at least 50 mm of the Pt100 temperature probe tip is submerged.
In the Pyro Workbench software please click on the calibrate button “Cal.” to perform the Pt100 calibration.
IMPORTANT: After calibration of the Pt100, a new optical sensor calibration must be performed.
WARNINGS AND SAFETY GUIDELINES
Before using PyroScience pH sensors, carefully read the instructions and user manuals for the respective PyroScience read-out device. The manuals are available for download on www.pyroscience.com
Prevent mechanical stress (e.g. scratching) to the sensing surface at the tip of the temperature sensor! Avoid strong bending of the fiber-optic cables and the pH Mini sensor. They might break!
Ensure that the complete sensing surface at the tip is always covered by the sample and is free of air bubbles, and that liquid samples are stirred.
Calibration and application of the temperature sensors is on the user’s authority, as well as data acquisition, treatment and publication!
PyroScience pH sensors and read-out devices are not intended for medical or military purposes or any other safety-critical applications. They must not be used for applications in humans; not for in vivo examination on humans, not for human-diagnostic or therapeutic purposes. The sensors must not be brought in direct contact with foods intended for consumption by humans.
The sensors must be used in the laboratory by qualified personnel only, following the user instructions and the safety guidelines of the manual, as well as the appropriate laws and guidelines for safety in the laboratory!
Keep the PyroScience pH sensors and read-out devices out of reach of children! Store the temperature sensors in a secure, dry and dark place at room temperature.
CONTACT
PyroScience GmbH
Hubertusstraße 35
52064 Aachen
Deutschland
Tel.: +49 (0)241 5183 2210
Fax: +49 (0)241 5183 2299
[email protected]
www.pyroscience.com

















