Winson RD-913FB5 Pyroelectric Flame Sensor User Manual
Statement
This manual copyright belongs to Zhengzhou Winsen Electronics Technology Co., LTD. Without the written permission, any part of this manual shall not be copied, translated, stored in data base or retrieval system, also can’t spread through electronic, copying, record ways. Thanks for purchasing our product. In order to let customers use it better and reduce the faults caused by misuse, please read the manual carefully and operate it correctly in accordance with the instructions. If users disobey the terms or remove, disassemble, change the components inside of the sensor, we shall not be responsible for the loss. The specific such as color, appearance, sizes & etc, please in kind prevail. We are devoting ourselves to products development and technical innovation, so we reserve the right to improve the products without notice. Please confirm it is the valid version before using this manual. At the same time, users’ comments on optimized using way are welcome. Please keep the manual properly, in order to get help if you have questions during the usage in the future.
INTRODUCTION
RD-913FB5 pyro-electric flame sensor uses lithium tantalate single crystal as the sensitive element material. The Curie temperature of lithium tantalate crystal material is above 600℃, the relative dielectric constant is small, and the specific detectivity is high.
In a wide range of room temperature, the pyroelectric coefficient of the material changes very little with temperature, and the temperature change rate of the output signal is only 1-2‰. The temperature stability of the sensor performance is very good, and the spectral response consistency is very good in the wavelength range of 1-20um.
Features
- 4.45um detection band;
- TO-5 package, single channel, voltage mode;
- Low microphone effect, large FOV, high detection rate;
- Detection band measurement of flame signal;
Applications
It’s widely used in various oil storage stations, large warehouses, factory workshops, forests, charging piles; and standard configuration for high fire risk areas such as petroleum, chemical, paper-making, forests, and garages.
It also becomes popular in high-end residential, commercial, and general industrial fields.
Size (Unit: mm)
Parameters
| Item | Typical | Unit |
| Window Size | 5.0*5.0 | mm |
| Sensitive element size | Φ2.5 | mm |
| Filter center wavelength | 4.45 | um |
| Electrical time constant | 5 | s |
| Thermal time constant | 200 | ms |
| Source Voltage | 0.4~0.7 | v |
| Working Voltage | 2~15 | v |
| Recommended voltage | 3~5 | v |
| Output signal V0 (500K,10HZ,25℃) | 3.6±10% | v |
| Output noise voltage VN (10HZ, BW1HZ, 25℃) | ≤150 | mv |
| Voltage response rate (no window) Rv (500K, 10HZ, 25°C) | ≥500 | v/w |
| Specific detection rate (no window) D* (500K, 10HZ, BW1HZ, 25℃) | ≥5×108 | cmHz½/W |
| Field of view(FOV) | >115 | ° |
| Detection distance | 35~50 | m |
| Working temperature | -30~+75 | ℃ |
| Storage temperature | -40~+80 | ℃ |
| Remarks: The magnification of the testing machine is 80dB. | ||
Internal circuit
Sensor 1 pin Vd is the drain of the field effect transistor, and voltage is applied;
pin 2 Vs is the output signal; pin 3 GND is grounded.
Lithium tantalate sheet and a high resistance Rg form a parallel circuit, and then connect to the gate of the field effect transistor.
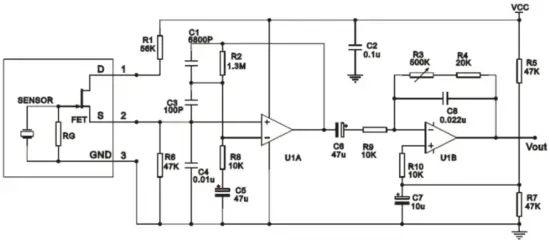
Testing circuit

Application circuit

Filter parameters

4.45um narrow band filter spectral curve
Filter parameters of commonly used sensor models:
| Part No. | RD-913FB1 | RD-913FB2 | RD-913FB3 | RD-913FB4 | RD-913FB5 |
| Center wavelength (nm) | 3800±40 | 4300±50 | 5000±40 | 4400±40 | 4450±40 |
| Full width at half maximum FWHM (nm) | 180±20 | 600±40 | 240±20 | 400±20 | 300±20 |
| Transmittance (%) | >90% | >90% | >90% | >90% | >85% |
Notes:
- Pyroelectric infrared sensors are piezoelectric and are very sensitive to sound, electromagnetic waves and vibration. When using pyroelectric infrared sensors, proper shock absorption and shielding are necessary.
- In order to avoid turbulent air flow and crosstalk, which may cause false alarms, when the sensor is used in the design of the flame detector, window protection (such as white sapphire, calcium fluoride or infrared glass, etc.) must be added.
- When welding the pyroelectric infrared sensor, it is recommended to solder at a position above3mm. When using a soldering iron for manual soldering, the temperature of the soldering iron tip should be controlled below 350℃, and the soldering time for each location is less than 3 seconds, and the tube should be clamped with tweezers, to prevent damage to the electronic components under high temperature conditions.
- During the installation and use of the pyroelectric infrared sensor, prevent the sensor components from falling. The sensor should be stored in a dry environment.
- When operating the pyroelectric infrared sensor, the temperature of the pyroelectric infrared sensor is changed due to hand contact, especially through welding. Therefore, when the sensor is working again, it is necessary to wait for a period of time. After the temperature of the sensor is balanced, resume normal work.
- Do not touch the sensor window directly with your hands and hard objects. Keep the window clean. When there is dirt, use an alcohol cotton ball to gently wipe it clean.
- When installing the sensor, it is forbidden to apply mechanical pressure to prevent damage to the sensor’s sensitive elements, windows and other components due to the existence of pressure.
- When the sensor is taken out from the packaging box, and during measuring and installing, it must be equipped with electrostatic protection tools. The electrostatic protection requirement is less than2000Vto prevent the high voltage from breaking down the field effect tube of the sensor
Note: To keep continual product development, we reserve the right to change design features without prior notice.
Zhengzhou Winsen Electronics Technology Co., LtdAdd: No.299, Jinsuo Road, National Hi-Tech Zone, Zhengzhou 450001 China
Tel: +86-371-67169097/67169670
Fax: +86-371-60932988
E-mail: [email protected]
Website: www.winsen-sensor.com




















