Danfoss OP-LPQM OPTYMA Plus Condensing Units
Introduction
These instructions pertain to Optyma™ Plus condensing units OP-MPYM, OP-MPXM, OP-MPGM, OP-LPQM & OP-LPOM used for refrigeration systems. They provide necessary information regarding safety and proper usage of this product.
The condensing unit includes the following:
- Microchannel heat exchanger
- Reciprocating or scroll compressor
- Receiver with stop valve
- Ball valves
- Sight glass
- High & low pressure switches
- Replaceable filter drier
- Electronic controller
- Main circuit breaker (Main switch with overload protection)
- Fan and compressor capacitors
- Compressor contactor
- Supply monitoring relay**
- Robust weather proof housing
- Liquid injection controller (Module B Plus)*
- Electronic expansion valve (ETS6)*
- Components connected are equipped with Schrader port
Handling and storage
- I t is recommended not to open the packaging before the unit is at the final place for installation.
- Handle the unit with care. The packaging allows for the use of a forklift or pallet jack. Use appropriate and safe lifting equipment..
- Store and transport the unit in an upright position.
- Store the unit between -35°C and 50°C.
- Don’t expose the packaging to rain or corrosive atmosphere.
- After unpacking, check that the unit is complete and undamaged.
Installation precautions
- Never place the unit in a flammable atmosphere.
- Place the unit in such a way that it is not blocking or hindering walking areas, doors, windows or similar.
- PRV: For PED Cat I and II models, PRV shall be mounted at field during installation.
- Ensure adequate space around the unit for air circulation and to open doors. Refer to picture 1 for minimal values of distance to walls.
- Avoid installing the unit in locations which are daily exposed to direct sunshine for longer periods.
- Avoid installing the unit in aggressive and dusty environments.
- Ensure a foundation with horizontal surface (less than 3° slope), strong and stable enough to carry the entire unit weight and to eliminate vibrations and interference.
- The unit ambient temperature may not exceed 50°C during off-cycle.
- Ensure that the power supply corresponds to the unit characteristics (see nameplate).
- When installing units for HFC refrigerants, use equipment specifically reserved for HFC refrigerants which was never used for CFC or HCFC refrigerants.
- Use clean and dehydrated refrigeration-grade Copper / Aluminium tubes with appropriate thickness and silver alloy brazing material.
- Use clean and dehydrated system components.
- The suction piping connected to the compressor must be flexible in 3 dimensions to dampen vibrations. Furthermore piping has to be done in such a way that oil return for the compressor is ensured and the risk of liquid slug over in compressor is eliminated.
- In Optyma condensing unit has suction and liquid service valve with schrader port for field service operation
- PRV to be fitted on the liquid receiver at 3/8″ NPT Connection. (Refer Coolselector2 for PRV spare part code). Use Locatite 554 for PRV fitment.
- Torque: 40Nm (Don’t exceed given torque )

- I installer need to take care of where to blow the leaked refrigerant. Danfoss recommended to blow refrigerant away form condensing unit.
- Recommended to change PRV when after discharge, Changing refrigerant
- Valves must be installed vertically or Horizontally, but ensure PRV to be fitted above system’s liquid level.
- Ensure refrigerant is released safely to the atmosphere directly.
- I case of hazard, an additional spare kit has been designed in order to collect the released refrigerant. Kit should be installation with proper piping routing for discharge of refrigerant safely. (See picture below)
- PRV should not be installed on service valve.
- Replace PRV after clean out of system or bared out.
- No Detachable joints and valves should not accessible to public. All brazing joints should comply with EN 14276-2 and other permanent joints should comply with EN-16084.

| Unit | Maximum stacking |
| Housing 1 (Code no. 114X31– or 114X41–) | 3 |
| Housing 2 (Code no. 114X32– or 114X42–) | 2 |
| Housing 3 (Code no. 114X33– or 114X43–) | 2 |
| Housing 4 (Code no. 114X34– or 114X44–) | 2 |
- When stacking, the topmost unit must be secured to the wall, as shown in picture 2.
- Slowly release the nitrogen holding charge through the schrader port.
- Connect the unit to the system as soon as possible to avoid oil contamination from ambient moisture.
- Avoid material entering into the system while cutting tubes. Never drill holes where burrs cannot be removed.
- Braze with great care using state-of-the-art technique and vent piping with nitrogen gas flow.
- Connect the required safety and control devices. When the schrader port is used for this, remove the internal valve.
- It is recommended to insulate the suction pipe up to the compressor inlet with 19 mm thick insulation.
Leak detection
Never pressurize the circuit with oxygen or dry air. This could cause fire or explosion.
- Do not use dye for leak detection.
- Perform a leak detection test on the complete system.
- The maximum test pressure is 31*) bar.
- When a leak is discovered, repair the leak and repeat the leak detection.
25 bar for OP-…….AJ…. & OP-…….FH…. models
Vacuum dehydration
- Never use the compressor to evacuate the system.
- Connect a vacuum pump to both the LP & HP sides.
- Pull down the system under a vacuum of 500 µm Hg (0.67 mbar) absolute.
- Do not use a megohmmeter nor apply power to the compressor while it is under vacuum as this may cause internal damage.
Electrical connections
- Switch off and isolate the main power supply.
- Ensure that power supply can not be switched on during installation.
- All electrical components must be selected as per local standards and unit requirements.
- Refer to wiring diagram for electrical connection details.
- Ensure that the power supply corresponds to the unit characteristics and that the power supply is stable (nominal voltage ±10% and nominal frequency ±2,5 Hz).
- Dimension the power supply cables according to unit data for voltage and current.
- Protect the power supply and ensure correct earthing.
- Make the power supply according to local standards and legal requirements.
- The unit is equipped with an electronic controller. Refer to Manual 118U3808 for details.
- P02 version models (OP-xxxxxxxxxP02E) are equipped with Electronic circuit board (Module B Plus). Refer to section ” Module B Plus User Guide ” of this manual.
- The unit is equipped with a main switch with overload protection. The overload protection is factory preset but it is recommended to check the value before taking the unit in operation. The value for the overload protection can be found in the wiring diagram in the front door of the unit.
- The unit is equipped with high and low pressure switches, which directly cut the power supply to the compressor in case of activation. Parameters for high and low-pressure cutouts are preset in the controller, adapted to the compressor installed in the unit.
- P05 models are also equipped with phase sequence relay to protect the unit against phase loss/sequence/ asymmetry and under-/over-voltage.
- For units with a 3-phase scroll compressor (OP-MPXMxxxxxxxxE), correct phase sequence for compressor rotation direction shall be observed.
- Determine the phase sequence by using a phase meter in order to establish the phase orders of line phases L1, L2 and L3.
- Connect line phases L1, L2 and L3 to main switch terminals T1, T2 and T3 respectively.
Safety
The fusible Plug is not installed in unit, it is replaced with adapter blanking plug.
Unit has liquid receiver with an Adapter Plug with 3/8” NPT connection. installer/end user can select various options as mentioned in EN378-2 : 2016 Article § 6.2.2.3
- The unit/installation into which the condensing unit is mounted/integrated must be in accordance with the PED.
- Beware of extremely hot and cold components.
- Beware of moving components. The power supply should be disconnected while servicing.
- The compressor has an Internal overload protector (OLP). Its will protect compressor pressure going beyond 32 bar pressure.
- No valves and detachable joints shall be located in areas accessible to the general public except when they comply with EN 16084
- Refrigerant piping shall be protected or enclosed to avoid damage.
- Field piping should be installed such that it will be free from a corrosive or salty environment to avoid corrosion in copper /Aluminum piping.
- In case of fire incidence, pressure increases due to an increase in temperature at the receiver. Hence it is very important to install the PRV.
Filling the system
- Never start the compressor under vacuum. Keep the compressor switched off.
- Use only the refrigerant for which the unit is designed for.
- Fill the refrigerant in liquid phase into the condenser or liquid receiver. Ensure a slow charging of the system to 4 – 5 bar for R404A/R448A/R449A/R407A/R407F/R452A and approx. 2 bar for R134a and R513A.
- The remaining charge is done until the installation has reached a level of stable nominal condition during operation.
- Never leave the filling cylinder connected to the circuit.
- Suction, Liquid valves and Receiver Rotolock valves as Schrader port for service operations like Gas Charging, and pressure measurement.
Setting the electronic controller
- For P02 version models (OP-xxxxxxxxxP02E), if o30 value is 19= R404A or 40=R448A or 41=R449A in controller.
- Change controller parameter o37 to 1 in case of SPPR retrofit. In case you add the SPPR (Supply monitoring relay) option to protect the compressor please change the setting o37 from 0 to 1
- The unit is equipped with an electronic controller which is factory programmed with parameters for use with the actual unit. Refer to Manual 118U3808 for details.
- By default, the electronic controller display shows the temperature value for the suction pressure in °C. To show the temperature value for the condensing pressure, push the lower button (picture 3).
- The electronic controller is factory preset for R404A or R449A or R452A or R134a depending on the model of compressor mounted and application (Refer Annexx in Optyma Controller installation manual). If another refrigerant is used, the refrigerant setting must be changed. Parameter r12 must be set to 0 before (software main switch= off).
- Push the upper button for a couple of seconds. The column with parameter codes appears.
- Push the upper or lower button to find parameter code o30.
- Push the middle button until the value for this parameter is shown.
- Push the upper or lower button to select the new value: 3 = R134a, 36 = R513A, 17 = R507, 19 = R404A, 20 = R407C , 21 = R407A, 37 = R407F, 40 = R448A, 41 = R449A, 42 = R452A.
- Push the middle button to confirm the selected value.
- Push the upper or lower button to find parameter code r84 (r84 = Maximum allowable discharge temperature).
- Push the middle button, default maximum discharge temperature is 125°C
- If the customer wants to increase the valve, push the upper button to select the new value: 130 push middle button to confirm the selected value.
- The maximum allowable discharge temperature (r84) should not exceed 130 °C
Verification before commissioning
- Use safety devices such as safety pressure switch and mechanical relief valve in compliance with both generally and locally applicable regulations and safety standards. Ensure that they are operational and properly set.
- Verify that all electrical connections inside the condensing unit are properly fastened as they could have worked loose during transportation.
- When a crankcase heater is required, the unit must be energized at least 12 hours before initial start-up and start-up after prolonged shutdown for belt type crankcase heaters.
- The unit is equipped with a main switch with overload protection. Overload protection is preset from factory, but it is recommended to check the value before taking the unit in operation. The overload protection value can be found in the wiring diagram in the unit front door.
- Check if discharge temperature sensor is firm and has proper contact with discharge pipe.
- Pressure drop in the suction and liquid line pipes must be evaluated as per evaporator location and distance (refer coolselector2).
Start-up
- Never start the unit when no refrigerant is charged.
- All service valves must be in the open position.
- Rotalock valve on the receiver must be turned 1 round to close direction to get the right condensing pressure for the pressure transmitter
- Check compliance between unit and power supply.
- Check that the crankcase heater is working.
- Check that the fan can rotate freely.
- Check that the protection sheet has been removed from the backside of the condenser.
- Balance the HP/LP pressure.
- Energize the unit. It must start promptly. If the compressor does not start, check wiring conformity and voltage on terminals.
- The eventual reverse rotation of a 3-phase compressor can be detected by the following phenomena; the compressor doesn’t build up pressure, it has abnormally high sound level and abnormally low power consumption. P05 models are equipped with a phase-reversal relay and the compressor doesn’t start, the compressor doesn’t build up pressure, in case of wrong phase sequences. In such case, shut down the unit immediately and connect the phases to their proper terminals.
- If the rotation direction is correct the low-pressure indication on the controller (or low-pressure gauge) shall show a declining pressure and the high-pressure indication (or high-pressure gauge) shall show an increasing pressure.
Check with the running unit
- Check the fan rotation direction. Air must flow from the condenser towards the fan.
- Check current draw and voltage.
- Check suction superheat to reduce risk of slugging.
- When a sight glass is provided observe the oil level at start and during operation to confirm that the oil level remains visible.
- Respect the operating limits.
- Check all tubes for abnormal vibration. Movements in excess of 1.5 mm require corrective measures such as tube brackets.
- When needed, the additional refrigerant in liquid phase may be added in the low-pressure side as far as possible from the compressor. The compressor must be operating during this process.
- For P02 version models (OP-xxxxxxxxxP02E) :
- Check sight glass and make sure no bubbles in liquid line for proper liquid injection.
- When o30 is set 19= R404A or 40=R448A or 41=R449A and readout U26 > 125 in controller, check and make sure liquid injection is ON. Economizer inlet pipe should be cold.
- Do not overcharge the system.
- Follow the local regulations for restoring the refrigerant from unit.
- Never release refrigerant to the atmosphere.
- Before leaving the installation site, carry out a general installation inspection regarding cleanliness, noise and leak detection.
- Record type and amount of refrigerant charge as well as operating conditions as a reference for future inspections.
Emergency running without controller
In case of a controller failure, the condensing unit can still be operated when the controller standard wiring (picture 4) is modified into a temporary
- Contact of Room Thermostat must be possible to switch 250VAC.
- Remove wire 22 (safety input DI3) and wire 24 (room thermostat DI1) and put them together with an insulated 250 Vac 10mm² terminal bridge.
- Remove wire 25 (room thermostat DI1) and wire 11 (compressor supply) and put them together with an insulated 250VAC 10mm² terminal bridge.
- Remove wire 6 and connect it with a terminal bridge for wire 11 and 25. A fan pressure switch or fan speed controller can be connected in series to wire 6.
- Remove wire 14 (crankcase heater) and connect it to the compressor contactor terminal 22.
- Remove wire 12 (supply crankcase heater), extend this wire by using an 250 Vac 10mm² terminal bridge and 1,0mm² brown cable and connect it to compressor contactor terminal 21
- Remove the large terminal block from the controller terminals 10 to 19.
- Connect the condensing unit to the power supply (turn the hardware main switch on).
Maintenance
To prevent system-related problems, the following periodic maintenance is recommended:
- Verify that safety devices are operational and properly set.
- Ensure that the system is leak tight.
- Check the compressor current draw.
- Confirm that the system is operating in a way consistent with previous maintenance records and ambient conditions.
- Check that all electrical connections are still adequately fastened.
- Keep the unit clean and verify the absence of rust and oxidation on the unit components, tubes and electrical connections.
The condenser must be checked at least once a year for clogging and be cleaned if deemed necessary. Access to the internal side of the condenser takes place through the fan door. Microchannel coils tend to accumulate dirt on the surface rather than inside, which makes them easier to clean than fin-&-tube coils. - Switch off the unit at main switch before opening the fan door.
- Remove surface dirt, leaves, fibres, etc. with a vacuum cleaner, equipped with a brush or other soft attachment. Alternatively, blow compressed air through the coil from the inside out, and brush with a soft bristle. Do not use a wire brush. Do not impact or scrape the coil with the vacuum tube or air nozzle.
- Before closing the fan door, turn the fan blade in a safe position, to avoid that the door hits the fan.
If the refrigerant system has been opened, the system has to be flushed with dry air or nitrogen to remove moisture and a new filter drier has to be installed. If evacuation of refrigerant has to be done, it shall be done in such a way that no refrigerant can escape to the environment.Fig A: Fully opened condition, Port 2 and 3 is fully opened and port 4 is fully closed
- Fig A: Fully opened condition, Port 2 and 3 is fully opened and port 4 is fully closed

- Fig B: Fully closed condition, Port 3 and 4 is partially open and port 2 is fully closed

- Fig C: Partially Opened Condition (5.5 turns clock wise from fully opened condition. Port 2, 3, 4 is fully opened).

Declaration of incorporation
Pressure Equipment Directive 2014/68/EU EN 378-2:2016 – Refrigerating systems and Heat Pumps – Safety and environmental requirements-Parts 2: Design, construction, testing, marking and documentation.
Low Voltage Directive 2014/35/EU EN 60335-1:2012 + A11:2014- Household and similar electrical appliances-Safety-Part 1: General requirements for all above-mentioned condensing units Eco-design DIRECTIVE 2009/125/ EC, establishing a framework for the setting of Eco-design requirements for energy-related products. REGULATION (EU) 2015/1095, implementing Eco-design Directive 2009/125/EC with regard to Eco-design requirements for professional refrigerated storage cabinets, blast cabinets, condensing units and process Chiller.
- Condensing unit measurements are made according to standard “EN 13771-2:2017” –Compressor and condensing units for refrigeration-performance testing and test methods- part 2: Condensing units.
Warranty
Always transmit the model number and serial number with any claim filed regarding this product. The product warranty may be void in following cases:
- Absence of nameplate.
- External modifications, in particular, drilling, welding, broken feet and shock marks.
- Compressor opened or returned unsealed.
- Rust, water or leak detection dye inside the compressor.
- Use of a refrigerant or lubricant not approved by Danfoss.
- Any deviation from recommended instructions pertaining to installation, application or maintenance.
- Use in mobile applications.
- Use in explosive atmospheric environment.
- No model and serial number transmitted with the warranty claim.
Disposal
Danfoss recommends that condensing units and oil should be recycled by a suitable company at its site.
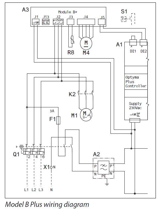
Module B plus is an electronic circuit board used in P02 version models for automatic liquid injection into compressor scrolls set using an electronic expansion valve.
Module B Plus
Module B plus is covered by touch protection cover as Picture 6.
Do not remove touch protection cover unless required. Switch of the unit before removing this cover.
Picture 6
Application
Module B Plus controls liquid injection, and it also monitors the following parameters: Discharge gas temperature, phase sequence and phase failure.
Functional description
- Liquid injection
- Module B Plus can control discharge gas temperature. The default set point is 125 °C, this is required to run the condensing unit within safe envelope.
- Do not change this set point.
- When the compressor stops the liquid injection valve will be closed within 6 seconds.
- Discharge gas temperature overheat protection
- The discharge gas temperature sensor from Module B Plus can detect discharge gas temperature within the range -50 to 180°C, temperature measurement accuracy ±0.5°C. Discharge sensor is installed within 150mm from the compressor discharge port.
- If the discharge gas temperature is higher than Overheat Trigger Point (set point + 10 K)within 1 second, alarm relay (J5) will open. This status is named as DGT Overheat Static referring to Table 1. If the discharge gas temperature is lower than Reset Point (Set Point -15 °C) continuously for 5 minutes, the alarm relay (J5) will close. This 5 minutes delay status is named as DGT Reset Delay.
- If the discharge gas temperature overheats more than 5 times within 1 hour, alarm relay (J5) locks on open status and only can be reset by resetting Module B Plus power supply manually (switch-off the unit and switch-on again after some time). This status is named as DGT Overheat Lock, refer table 1 for error identification.
- If the discharge gas temperature sensor is malfunctions, i.e. Sensor Open, Sensor Short circuit or Out of Range, alarm relay (J5) locks on open status too, refer table 1 for error identification.
Phase protection
- Phase sequence and missing phase detection will only be performed every time the compressor was powered on. If a wrong phase status Phase Loss or Phase Reverse detected, within 4.5s to 5s, alarm relay (J5) will open and lock on open status. This lock on open status only can be reset by resetting Module B Plus power supply manually, refer table 1 for error identification.
User interface
- Module B Plus powers on, power LED 1 will be solid red all the time. When the Module is powered off, power LED 1 will be off. If Module
- Plus powers on and has no error, status LED 2 will be solid green on. Refer picture 6 for LED 1 and LED 2 location on module B plus.
- If Module B Plus powers on, and detects an error, status LED 2 will be yellow and red blinking one second alternately. Detail blink code see table 1.

- If Module B Plus powers on, and detects an error, status LED 2 will be yellow and red blinking one second alternately. Detail blink code see table 1.
- Module B plus communication with Optima Plus controller.
- When alarm relay (J5) is open, the signal is communicated to Optima controller digital input 2 (DI2), which enables safety alarm (A97) in Optima plus controller and power supply to the compressor will be stopped immediately.

| Category | Yellow Blink Times | Red Blink Times | Error | Description | Action |
|
Discharge gas temperature |
1 | 1 | DGT Overheat static/ DGT Reset Delay | Discharge gas temperature is higher than compressor stop trip point | Check if Optyma Controller shows safety alarm (A97). If yes, wait till it gets resolved automatically. If this error is observed frequently, check if unit is running in recommended envelope. |
| 2 | DGT Overheat Lock | DGT Overheat Static occurs 5 times within 1 hour | Reset Module B Plus supply manually (switch-off the unit and switch-on again after some time). | ||
| 3 | DGT out of range | DGT is out of normal range (-50 … 180°C) | Check if discharge gas temperature sensor is mounted properly on discharge line. Check discharge gas temperature on Optyma Plus controller parameter U27 (should be within -50 … 180°C). | ||
| 4 | DGT Sensor Open / DGT Sensor Short | Discharge gas temperature sensor open/short circuit | Check discharge temperature sensor and connection. | ||
|
Triple Phase |
2 | 1 | Phase Loss | One phase signal loss | Check 3-Phase power supply (J2) to Module B Plus, if one of the 3 phases is missing. If yes, do correct power supply connection and reset Module B Plus manually (switch-off the unit and switch-on again after some time). |
| 2 | Phase Reverse | Incorrect phase connection | Check 3-Phase power supply (J2) to Module B Plus, if 3 phases are in correct sequence. If not, do correct power supply connection in sequence and reset Module B Plus manually (switch-off the unit and switch-on again after some time). |
Danfoss OP-LPQM OPTYMA Plus Condensing Units

























